如果以后打算就业,建议先学习会计实操,再考中级会计证书和CPA。
以后的每一条路,都需要不断丰富、提高自己,也就是用考证和实操,来走到更高的位置。
会计人三条工作道路
如果楼主是会计专业,并且想从事会计工作的话,一般的会计人有以下三条工作路线。
会计人的道路大致有这三条:
1、去企业:出纳—会计—会计主管—财务经理—财务总监—CFO;
2、去会计师事务所:审计助理—审计员—项目经理—部门经理—事务所合伙人;
3、去高校:助教—讲师—副教授—教授。
各条路有各自的精彩,选择适合自己的最重要。
可以先从出纳做起
如果在此之前没有从事过会计工作,可以从基础岗位做起,比如出纳,出纳的工作内容:
1.管理货币资金
2.登记现金和银行日记账
3.保管银行印鉴、空白支票、空白凭证
4.保管有价证券
慢慢积累经验足够后可以做财务会计-财务主管-财务经理-财务总监,最后是一边工作积累经验,一边考证,中级会计、高级会计,工资也会有所提高。
无论什么岗位,都需要不断学习与优化,不断提升自己,所以保持一颗积极进取的心也很重要,每天都要进步一点点!
学会坚持,能走到最后的才是最好的
年龄与积淀:在什么阶段,就该做什么事
都说“会计越老越吃香”,这句话的完整说法是:在各阶段做该做的事,这样的会计越老越吃香。
会计人从走出象牙塔到成为行业精英,需要一个较长的过程。将这个长长的过程分解成阶段,每个阶段的规划都影响着你的职业发展。
- 现阶段还是以学习会计实操为主
中级会计考试对工作年限有一定的要求,如果楼主现阶段想要学习的话,还是建议学习一些会计实操内容,不仅能够提高丰富自己,也能在以后的工作中有很大的作用。
而且楼主有学习初级会计的经验,在学习会计实操的时候也会相对容易一些。
学习实操类课程时,老师上课一般会举一些票,比如支票长什么样子,支票怎么去填,拿这个支票去银行里需要办哪些事,这是实操,也就是运用。但是回来要去核算,就会告诉你,咱们以前学过,这个核算是:借方,通过库存现金,贷方是:银行存款,这就把账做好了。如果没有考证,没有学基础的理论知识,就不知道“借”“贷”什么意思,就不知道为什么是上边写借,下边写贷。我们有学习初级会计考试的基础,再面对会计实操就会变得易如反掌。
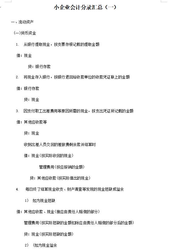
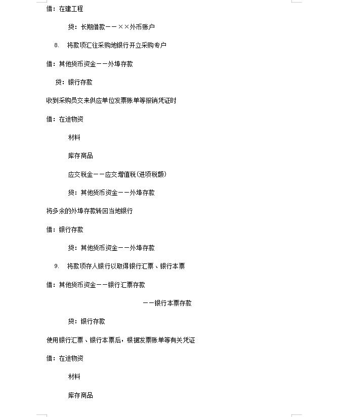
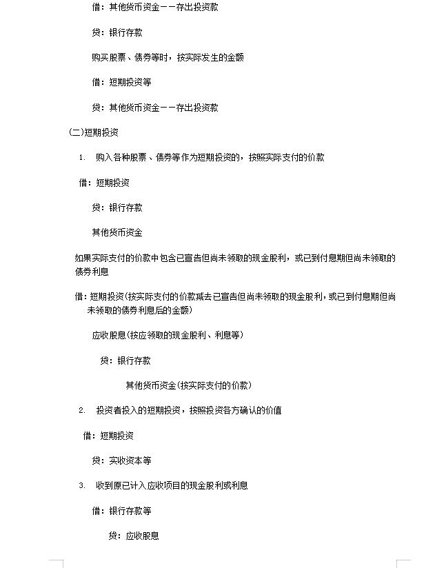
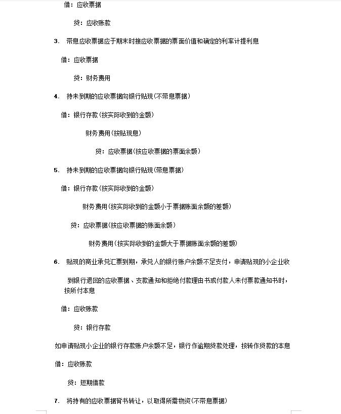
所以是 先学基础的理论知识,再跟着老师去学习实操的内容, 这样结合理论,实操才能运用的更好。先给想要学习会计实操的考生分享一些会计实操必备的分录,大家可以先用来预习和学习会计实操呀! 文末有免费word版会计分录领取




【餐饮行业会计分录】


【电商行业会计分录】



文章篇幅有限,内容较多评论回复“会计做账分录”,免费领取
