印第安纳大学的研究人员将胃部分泌的一种蛋白质与肥胖症联系起来。在对小鼠的测试中,该研究小组关闭了这种蛋白质,并发现这样可以降低动物的身体脂肪水平,即使是在喂食高脂肪饮食的情况下。
肥胖是现代最紧迫的健康问题之一,增加了一个人患许多不同疾病的风险,如癌症、糖尿病和心血管疾病。平衡饮食和定期锻炼是最好的治疗方法,但情况并不总是对每个人都那么明确。
肠道微生物组的构成是一个主要因素,它对我们健康的影响程度也在不断调查之中。在新的研究中,研究人员检查了一种特定的蛋白质,即胃泌素-1(GKN1)对微生物组的影响。
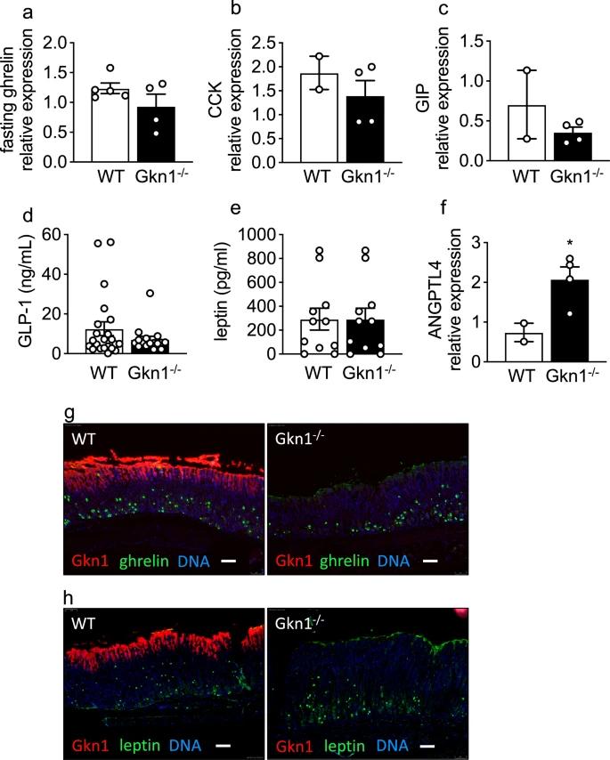
这种蛋白质在胃中大量表达,正因为如此,研究人员推测它可能在调节肠道微生物方面发挥作用。为了调查,研究小组抑制了小鼠的GKN1,然后测量了血糖和胰岛素水平、身体脂肪、能量消耗和炎症等标志物,这些测试动物与仍有功能蛋白的小鼠进行了比较。
果然,被敲除GKN1的小鼠被发现体重较轻,总体脂肪水平较低,瘦肉百分比比对照组小鼠高,尽管它们都吃了相同数量的食物。即使研究小组将小鼠置于高脂肪饮食中,GKN1缺陷的动物对体重增加、身体脂肪堆积和肝脏炎症的抵抗力也比对照组强得多。
研究小组支持GKN1通过影响肠道微生物组而发挥作用的假设,他们发现测试小鼠的两种肠道细菌水平也明显较低,而这两种细菌以前被认为与高脂肪饮食引起的肥胖有关。
一个潜在的问题是,较低水平的GKN1与胃癌有关,这可能是一个需要注意的问题。然而,研究小组表示,在测试小鼠中没有发现癌症的迹象或任何其他不良的副作用,但研究人员依然承认它们在以后的生活中可能更容易患上这种疾病。但GKN1的缺乏有可能是胃癌的一个症状,而不是一个原因,因此降低GKN1不一定会使病人患上这种疾病。
显然,在开始任何人体试验之前,还需要做更多的研究来调查GKN1与癌症、肠道微生物组和肥胖之间的关系。然而,这是迈向肥胖症及其相关健康问题潜在治疗方法的令人感兴趣的第一步。
