1、概述
二合一电源板(OB5269CP+AP3041方案)主要运用在长虹32J2000、43J2000、LED42538N等机型上。为方便阐述,下面以32J2000为代表进行分析,其电源板型号代码9012-112437-07509211。电源输出12V/2A、DC5V/1.5A、DC5VSB/1.0A三路及LED驱动电压120V、LED驱动电流280MA/单路/50W。增加少量元器件即可扩展到6路LED驱动,满足大屏幕背光要求。
2、电源实物图解
32J2000电源板实物正面图解如图1所示,电源板实物背面图解如2所示。


3、工作原理精要
接通电源后,整机处于待机状态,指示灯亮,这时电源板输出两路电压:一路5VSB电压给主板供电,主板CPU控制系统上电后,按照预先设置好的程序进入待机工作状态;一1路24V电压输出到LED驱动电路,等待开机后通过开关电路形成驱动LED灯串电压60V。
通过遥控器或者按键开机后,主板CUP控制系统输出开机信号PS-NO(高电平),高电平分三路控制信号输出:一路PS-NO信号经Q103控制输出5V电压供主板;一路PS-NO信号经Q10控制输出11.5V电压给LED驱动IC(AP3041)供电;一路PS-NO信号经U11(MP1584)控制输出12V给主板供电。电源LED驱动进入工作状态,主板得到12.3V、5V,整机正常开启,下图3为电源工作流程简图。

4、单元电路解析
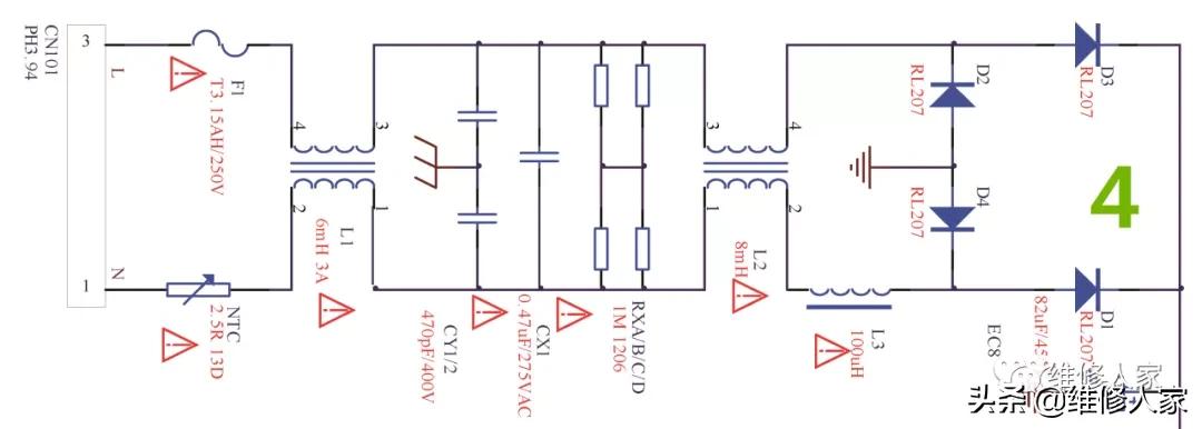
1)电源EMI电路及整流电路

交流电通过两级抗干扰电路加到整流二极管,经整流滤波后形成300V的直流电压。其中,由扼流圈电感L1、L2和共模电容CY1、CY 2,差模电容CX1、CX12组成共模抗干扰电路,滤除电源进线和电源自身产生的共模干扰脉冲;电阻RXA/B/C/D对抗干扰电容起泄放作用,关闭电源后看迅速放掉CX上存储的电能,防止带电损坏电路上的器件;NTC为压敏电阻,当电压超过他的阈值电压时,漏电电流增大,接近短路状态,导致保险管F1因过流而熔断,起到保护后级电路的作用。整流电路由D1、D2、D3、D4、EC8组成,经四只二级管整流EC8滤波后形成300V的直流电压供电源后级使用,如图4所示。
2)5VSB、24V形成电路

5VSB、24V形成电路主要由U1(OB5269CP)、Q27、Q29、D23、次级电路D13、D14、D15、D16组成。300V直流电压分两路:一路输出到开关变压器T1A的(12-11)脚,形成上正下负的感应电动势;一路通过电阻R257、R258降压输出到U1控制芯片的8脚作为芯片的高压启动电压。由R3、C02、R4、D5组成尖峰吸收电路,当功率U1MOSFET开关管截止瞬间,T1A初级绕组瞬间会产生一个很高的尖峰脉冲,该尖峰脉冲使D5导通,经R3、C02回到电源,使尖峰脉冲降低,保护了芯片在功率MOSFET开关管在截止瞬间不过压损坏。C02主要用于吸收功率MOSFET管转换瞬间的尖峰干扰,如图5所示。
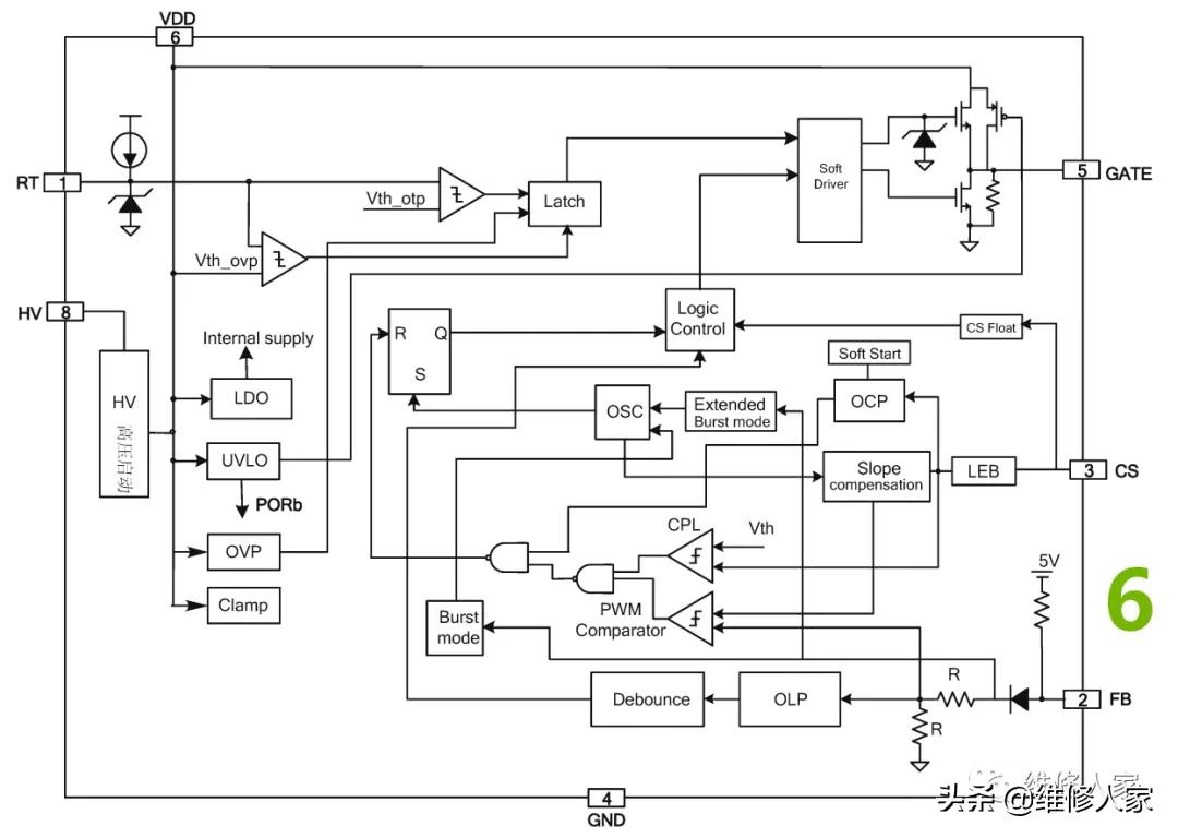
U1是一个高性能的电流模式PWM控制控制器,集成了高压启动,高性能,低待机功耗和成本效益的离线反激式转换器,其主要特点及内部框图如下图6所示:

OB5269CP特点:
● 高电压启动电路;
● 超低待机功耗;
● 电源,软启动,减少MOSFET的VDS应力 ;
● 为EMI的频率抖动 扩展突发模式(Burst Mode)控制以提高效率和最低的待机功耗设计 ;
● 固定的65kHz开关频率;
● VDD与滞后欠压锁定(UVLO);
● 循环周期过流阈值设置为恒定输出功率限制在通用输入电压范围;
● 自动恢复过载保护(OLP);
● 过温保护(OTP),锁存关闭 ;
● VDD过电压保护(OVP),锁存关闭;
● 通过外部稳压可调过压保护(OVP)。
引脚功能:

关键脚工作原理分析:
⑧脚:开机时300V电压经过电阻R257、R258分压输入到U1OB5269的8脚,内集成了高压启动电路,并提供了大约2.8 mA电流给VDD引脚充电,供电来自于 HV引脚。当VDD上限电压高于UVLO(关闭),电荷电流关闭,这时候OB5269VDD电容器提供的电流由辅助绕组的主变压器为IC提供工作电流。
⑥脚:开关变压器辅助绕组7~8端提供感应电动势,经R248/0Ω欧电阻、整流二极管D23、滤波电容EC9后,形成20V直流电压,加载到由稳压二极管D27/18v、Q27/MMBT2222、电阻R249/1.5KΩ组成的18V基准稳压电路,给6脚提供供电电压。
在6脚内设置了欠压压保护电路,当输入电压低于8.3V~10.3V时,此时UVLO电路开启,IC停止输出;当输入电压高于14.3V~16.5V时,UVLO电路关闭,不影响芯片的正常工作。
还设置了过压保护电路(OVP),当输入电压高于24V~26V且FB反馈电压为3V时,过压保护电路启动被闩锁,芯片停止工作。
OB5269内部有一个4ms的软启动软电路,主要用在电源启动的过程中,在通电时被激活按时序进行。当VDD达到UVLO(OFF)时,CS峰值电压从0V逐渐增加到最大时,每次重启都将重新执行软启动,来保护后级电路不被大电流损坏。
②脚:OB5269提供绿色能模式下控制方式,以减少在轻负载和无负载条件下开关频率。VFB电压是从反馈回路得到被取作参考值,一旦VFB小于阈值电压(Vref绿色2V)下,开关频率被连续地降低到22KHz的最小绿色模式频率。
在轻载或空载情况下,FB输入降至突发模式的阈值电压(Vref_burst_L),芯片进入突发模式控制;门驱动器输出开关只有在FB电压高于阈值电压(Vref_burst_H)输出一个状态。只有这样栅极驱动器保持在关闭状态,可减少开关损耗和降低待机功耗。

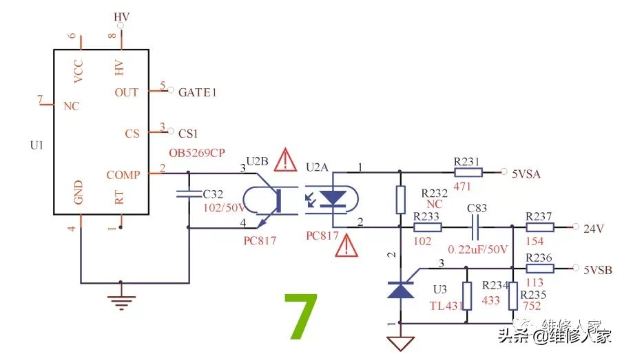
从图7可以看出,FB反馈电压来自由:U3、U2A、R237、R236、R231组成的基准稳压取样反馈电路。24V、5VSB通过电阻R237、R236、R235、R234分压在U3上形成标准的2.5V电压,如果某路电压升高时,势必导致U3导通对地,那么5VSA通过光耦电流增大,2脚电压被拉低到地,低于阈值电压时,芯片进入突发控制模式,栅极停止输出。
3)12V形成电路
开关变压器次级绕组输出电流经D14/13整流EC1滤波形成的24V电压,一路到LED驱动升压电路,另一路到U11 DC—DC集成块降压形成电路,输出12V电压供给主板,12V形成电路图如图8所示。24V电压加到U11的7脚,同时在2脚通过R240得到PS-ON高电平信号,使其内部进入工作状态,由1脚输出12V电压。

MP1584EN-LF-Z是DC-DC电压转换器,输入电压范围4.5V~28V,输出电流3A,高达1.5MHz的可编程开关频率,内置软启动等,为8 PIN SOIC封装,下表为MP1584引脚功能。

这是内部浮动高边MOSFET驱动器的电源正极。与SW通过电容连接。
芯片内部工作原理:
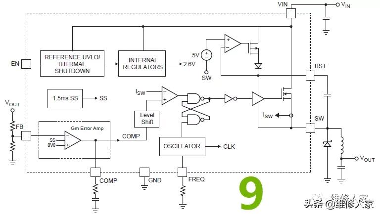
A.该MP1584是一个可变频率、非同步、降压开关调节器,集成高边高电压功率MOSFET 。

是一个高度电流模式控制,有效的解决快速环路响应,易于补偿。在中高输出电流的MP1584工作在固定频率,通过峰值电流控制方式来调节输出电压。PWM周期是由内部时钟启动,该功率MOSFET导通,并保持在直到它的电流达到所设定的值COMP电压。当电源开关处于关闭状态,保持关闭有100ns的周期才开始。如果在一个PWM周期中,电流在功率MOSFET到不达COMP设定电流值,功率MOSFET保持为ON ,节约了关断操作。MP1584内部框图如图9所示
B.误差放大器,比较FB引脚电压与内部参考值( REF),并且输出一成比例的电流之间的差。输出电流用于充电的外部补偿网络,以形成COMP电压,用来控制功率MOSFET的电流。在工作期间,最小COMP电压被钳位至0.9V ,其最大被钳位至2.0V 。COMP是内部下拉至GND时为关断模式。
C.内部稳压器:内部的电路是从供电2.6V内部稳压器获得。该稳压器采用VIN输入,工作在全VIN范围。当VIN大于3.0V ,输出被全部检测。当VIN低于3.0V时,输出降低。
D.使能控制:MP1584有一个专用的使能控制引脚( EN )。输入电压高时,芯片启用,内部EN具有禁用正逻辑关系。下降阈值是精密的1.2V,上升阈值为1.5V。当EN被拉低低于1.2V ,芯片进入停机电流模式。
E.欠压锁定(UVLO ):欠压锁定( UVLO )工作电压不足使其芯片保护。在UVLO上升门限约3.0V ,下限阈值2.6V。
F.内部软启动:在启动过程中,以防止转换器过度转换输出电压。当芯片启动时,将内部电路产生一个软启动电压( SS)斜坡从0V到2.6V 。
G.热关断:以防止芯片工作在非常高的温度下。当硅晶片温度比其上阈值越高时,关闭整个芯片。当温度低比其低阈值时,芯片使能再次开启。
E . 浮动驱动器和自举充电:浮动功率MOSFET驱动器供电,由外部自举电容形成。这个浮动驱动器有它自己的UVLO保护,上升门限2.2V。
F.电流比较器和限流:功率MOSFET可以准确的通过电流感应,当感测到的电流是大于COMP高电压时,比较器输出为低电平,使其关断功率MOSFET 。
关键引脚原理分析:
④脚电压0.8V,无电压输出或者输出不正常时,重点检查该脚电压,R227、R228参数在维修时不能轻易更改或者使用同规格的电阻。
③脚的补偿网络,参数不能轻易更改,该网络可保证IC在负载、温度等变化时间,IC工作稳定。
②脚使能脚,高电平有效,一般直接和输入电压连接。
①脚L7的参数及负载电容的大小影响IC带负载的能力,替换时须使用同规格的电感。
D140的续流二极管必须接的且规格不能轻易更换,位置靠近电源IC。
⑦脚电压输入脚,范围4.5V~28V。
⑥脚外接电阻R226可以调整开关频率,为保证整机EMC性能,不能更改该电阻。
4)VIN、开待机控制电路
(1)整机上电,二次开机后,主板给出PS-ON开机指令信号,高电平经R198限压到Q103的b极,Q103导通到地,5VSB经电阻R221、R222分压,Q112的G脚电压低于S脚电压后导通。5VSB经Q112控制后C1/100UF滤波输出5V电压给主板供电,见图10所示。

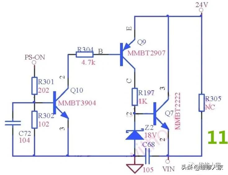
(2)整机上电,二次开机后,主板给出PS-ON开机指令信号,高电平经电阻R301、R302分压约0.7V电压使Q10导通,Q9基极电压拉低,发射极上24V电压一路经Q9在Z2稳压管上形成18V稳压电压,同时与Q7组成标准的18V稳压电源,由Q7发射极输出18V电压VIN,如图11所示。此18V电压供给12V形成电路U11的⑦脚供电,通过U11降压后输出12V电压给主板供电。VIN电压另一路到U14(AP3041)⑤脚供电。

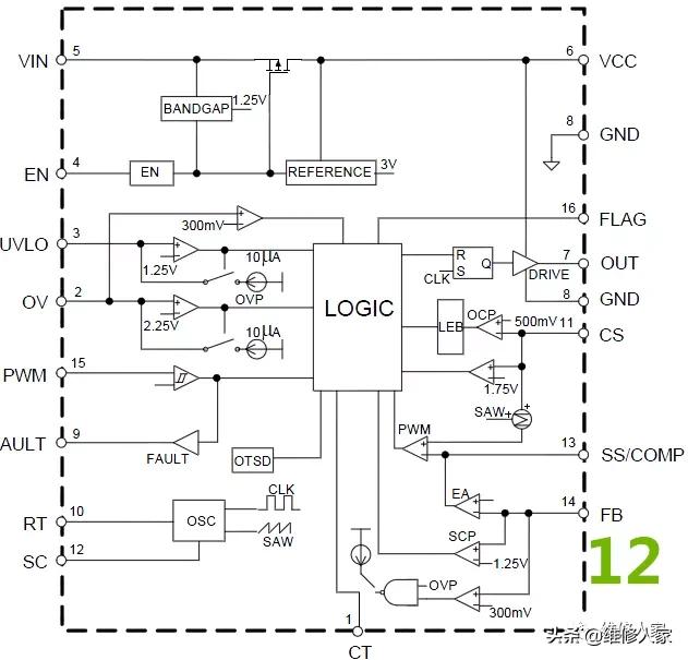
5、LED背光驱动电路
长虹32J2000、43J2000、LED42538N机型在背光驱动控制电路上采用了AP3041方案,机型之间区别在于LED输出的路数不同,32英寸只用了单路驱动,而42英寸用了6路驱动输出。
AP3041是一个电流模式 、高压侧沟道MOSFET控制器,是个理想的升压型稳压器。 它包含了实现单端初级拓扑DC/ DC转换器所需的全部功能。
输入电压范围为5V至27V;
工作频率可调范围为100kHz至1MHz;
具有UVLO(欠压锁定)电路, 通过两个外部电阻来设置UVLO电压;
具有输出过电压保护,以限制输出电压,该OVP电压可通过外部电阻设置。当输出电压高于过压保护高阈值点时,驱动信号停止,系统被闩锁;
LED短路保护;
过电流保护;
过温保护等。
该AP3041是采用SOIC-16封装。内部原理框图见图12所示。

下表为AP3041引脚功能:
