“这是我一辈子挣下的家业,希望能留给后辈儿。”老张50多岁了,干加油站30年,县里头有两座站。老张一辈子兢兢业业经营油站,最不甘心的是还有车主时不时地问,“咱这儿油品质量怎么样,有保障吗?”
像这样的质疑,散落在全国各地的6万座民营油站,可能都遇到过。
我国加油站主要分为国企、民企和外企三大类。根据前瞻产业研究院的数据,截至2019年,我国加油站的数量为106556座,其中,“三桶油”约占全国数量的55%,民企占43%,外企约占2%。但从销量角度看,民营油站所占份额与其体量极不匹配。
对民营油站油品质量的担心,导致民营油站数量与销售份额严重倒挂。国内70%以上的私家车主只认可中石化、中石油等央企国企品牌,对民营加油站油品质量心存疑虑。
实际上,这是典型的刻板印象。在完善且严厉的监管之下,民营油站的油品质量跟两桶油是一样的,均符合国家标准。而且,在可能影响油品质量的生产、流通环节,民营油站与两桶油已实现交叉,甚至难分彼此。

生产环节:地炼早已不是曾经的地炼,甚至达到国际先进水平
消费者对民营油站油品的质疑主要源于对地炼的质疑,大多数民营油站从地炼进油。地炼是“地方炼油厂”的简称,主要是与中石油、中石化、延长石油等国企炼厂区分。
改革开放初期,国有石油石化产品产能严重不足,价格高企,民营炼厂借机快速崛起。地炼在很大程度上破解了国有炼化企业产能不足的困境,对稳定供需和抑制市场价格,对冲疯狂*私走**油品发挥了重要作用。
与其他产业一样,地炼的发展也经历过野蛮生长,鱼龙混杂的一段时期。但随着监管政策的日益严格和完善,尤其自2018年以来,国家出台一系列严格的环保法规条例及标准,打响了治气、治水、治固三大保卫战;加快汽、柴油质量标准升级步伐;开展炼油领域严重违法违规和失信行为专项治理工作;规范成品油消费税征收政策等。我国地炼产业已经历经多*大轮**浪淘沙,进入规范化发展的全新阶段,经营水平大幅提升。
一个显著变化是,国际领先水平的民营炼厂越来越多。2018年12月,恒力石化2000万吨/年炼化一体化项目中的大炼厂项目在辽宁省大连长兴岛正式投产,这是国内首个开车的全资民营大炼厂,也是我国第5家跻身2000万吨级的世界级大炼厂。
官方资料显示,该项目总投资562亿元,部分单套装置规模达到世界先进水平。为保障原料供应和产品销售,恒力石化与沙特阿美、俄罗斯石油公司签署了合作协议或原油长期供应协议,还与中国石油、中国石化等达成原油采购、成品油及石化品销售等战略合作。
同时期,浙江石化大型炼化联合体2017年7月10日开工建设。盛虹石化集团有限公司大炼化项目也于2018年年底开建。
这些民营项目的特点是,炼化一体化程度高、精深加工能力强、产品链与工艺流程组合合理、技术先进。加氢能力占炼油能力之比代表着精深加工能力,据披露的数据表明,这些炼厂实际占比均高于100%,达到美国炼厂的平均水平。
另一个显著变化是,以山东为首的老牌地炼在抱团升级。数据显示,山东地炼约占全国地炼总能力的70%。山东地区是仅次于美国墨西哥湾沿岸地区、日本东京湾地区的世界第三大炼油中心。
早在2017年,由东明石化牵头,山东16家地炼联合成立山东炼化集团。外界解读,这是山东地炼抱团取暖,提高竞争力和话语权的表现,但也有助于加速资源整合,提升整体质量水平。
据了解,山东炼化集团做到了统一规划、统一原料采购、统一*款贷**和结算、统一运输、统一销售等五个统一。其中多个“统一”都有助于油品质量把控。
随着民营大炼化新势力崛起和地炼抱团发展,规模偏小、产业链短、工艺技术水平落后的地炼小厂进一步加速淘汰,地炼企业整体的竞争力大幅提高。有业内人士判断,未来,地炼企业将与中国石化、中国石油为主的央国企以及外资一起,形成“三分天下”的竞争局面。

流通环节:油品互供大势所趋,你中有我,我中有你
地炼的转型升级,从源头上保障了民营油站的油品质量。而国内严格、成熟的流通体系及管理手段,以及油品互供的大趋势下,区分两桶油和地炼的意义已经不大。
一方面,国家监管不断加码,并形成长效稳定的机制,让成品油流通环节“动手脚”的几率减少。以油品运输为例,目前,针对危化品车辆,已经实现GPS全覆盖,其运输轨迹受到受到国家交通运输物流部门动态监测。这样,油品质量可以被追溯。
再看加油站零售端,油品质量一直是市场监管的重点领域。2015年,国务院常务会议提出加快推进成品油质量升级的国家专项行动,随之,全国很多地区都建立了成品油质量监管长效机制。
就在去年,国家市场监督管理总局修订《加油站计量监督管理办法》,加强加油站计量监督管理,规范加油站计量行为,保护消费者的合法权益。
老张见证了监管趋严的过程:“政策严格一些挺好的,能淘汰一些不规范运营的加油站,免得少数油站搞坏整个行业的名声。”
他还表示:“现在国家处罚力度挺大的,油站也不是暴利,我们不敢以身试法。再说了,我们是本地人,过来加油的大多是同乡,谁都希望有个好口碑。”
另一方面,两桶油之间,以及两桶油与民营油站之间已经实现油品互供。首先,两桶油之间早就实现油品串换。所谓油品串换,是两桶油为了降低自身的运输、仓储成本,签署合作协议,在对方的腹地,采购销售对方的油品。2008年,两桶油签订原油互供协议,2018年签订成品油互供协议。
知乎上,一个热点问题是:“中石油和中石化有什么区别,两种油可以混着加吗?”这几乎是每个车主内心深处萦绕不去的疑问。
国资委旗下新媒体平台国资小新明确回复,“因为油品有互供,在加油站取样,可能是另一家产的油,也可能是混合后的油,根本谈不上所谓‘哪家油好烧’的问题。”国资小新还指出,这是个伪命题,就算有细微差别,普通车主是难以鉴别的,需要专业的科研人员通过专业仪器来分析。所以,根据外观和直观感受对两家油品质量的判断,都是不科学的。
其次,两桶油也与民营加油站之间实现油品互供。
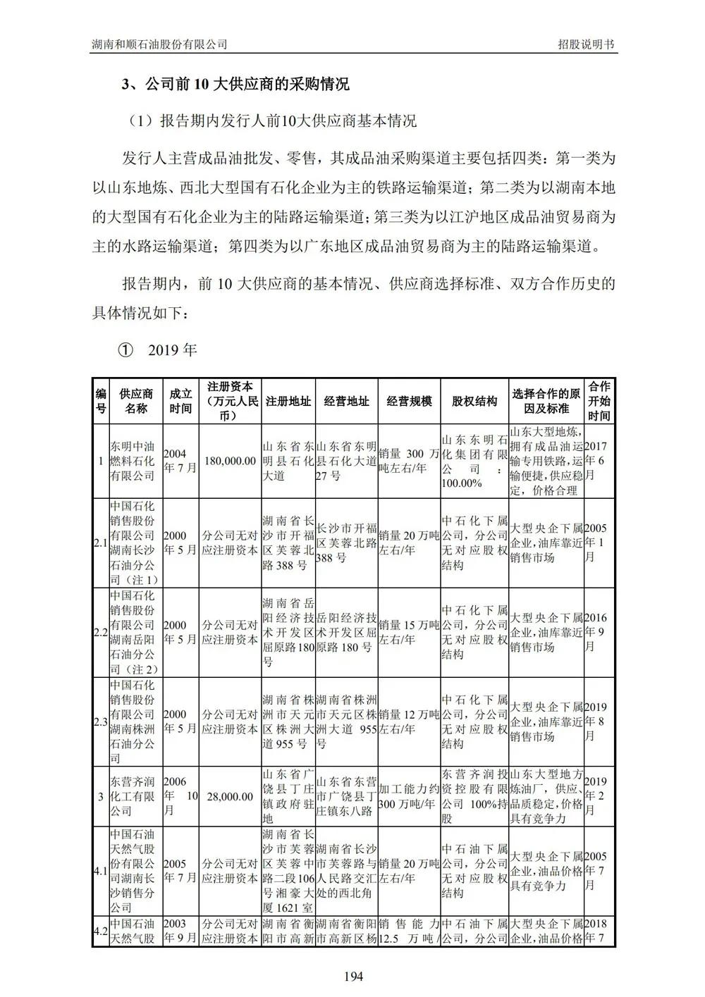
去年4月,国内民营加油站第一股和顺石油赴主板上市。其招股书显示,公司前五大供应商中,中国石化销售股份有限公司和中国石油天然气股份有限公司位居第二、第四位,且占比很高。事实上,早在2005年,和顺石油就开始了与两桶油的合作。

图片来源:和顺石油招股书
同样,两桶油的供应商队伍中,也有地炼企业。以中国石化泰山石油为例,根据公司2019年年度报告,其前5大供应商就包括东营齐润化工有限公司、山东寿光鲁清石化有限公司2家优秀民营炼油企业。

图片来源:中国石化泰山石油2019年年度报告
-结束语-
其实透过国资小新的回复,以及两桶油与地炼企业油品互供的现实,就能打消大多数人对民营油站的顾虑。事实上,一些车主也是这么做的。王晨驾龄7年,是一位资深的石油行业观察人士。他表示,“以前,我也是只加中石油、中石化的油,去过一些地炼企业参观后,也开始加民营油站的油了。地炼工厂产线的自动化程度非常高,质检也很严格。”
近两年来,我国成品油流通加速向市场化变革,主要方向包括:石油成品油批发仓储经营资格审批放开,《成品油零售批准证书》审批权下放,乡镇建设油站用地条件放宽。
市场化程度提升,意味着更加激烈的竞争,这无疑会推动国内油企及油站进一步提升自身质量保障。
未来,困扰老张的,将不再是油品质量受到质疑,而是如何为车主提供价格更实惠的油品,以及在油品利润日渐降低的情况下,如何通过多元化经营保证和提升盈利能力。