木易刮痧:分享刮痧方法,传播养生干货
-----------------------------------------------
对于很多女人来说
每个月都期盼着"大姨妈"能够如约而 至
可是人家真的大驾光临了
自己又畏惧烦躁,因为真的很痛。。。

今天就为大家分享
如何解决大姨妈来临时的“痛”!
女性朋友为了自己要学会
男性朋友为了自己的女人更要学会
别只会说“多喝水”啦!

要调理痛经,首先需要知道
自己的“痛”属于哪种类型?是怎么引起的?
辨证调理才是上策!

不通则痛
1、气滞血瘀
中医讲,气为血之帅。气行则血行,气止则血止,气温则血滑,气寒则血凝。而如果经常生闷气、抑郁,缺乏运动,过度劳累等均会导致气滞血瘀,气血运行不畅,形成痛经。
2、寒凝血瘀
喜食寒凉、肥腻,不注意保暖等,使寒湿之邪伤及胞宫,血被寒凝,行而不畅,因而作痛。

调理方法: 通经络,行气血,排寒湿
1、改变不良习惯是前提
-
避免过甜或过咸的垃圾食物
-
忌食寒凉食物
-
忌酒忌烟忌咖啡
-
护腹护腰护腿,注意保暖
-
经常性运动,动则生阳

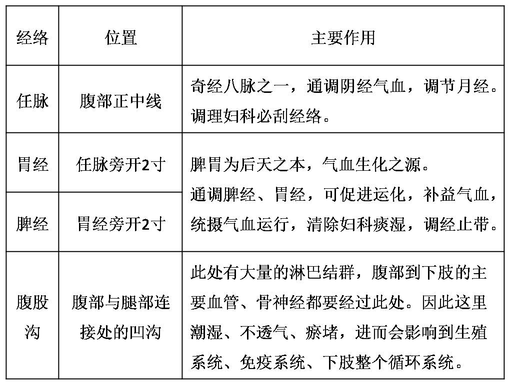
2、刮痧——疏通腹部经络循环

(2寸:食指中指无名指并拢,第一关节宽度的和)

任脉、胃经、脾经:
与肚脐平行处,从上向下刮至腹股沟
力度可稍大,已感觉微胀、疼为准。每条经络30板左右,以刮拭部位微微发热即可。
刮拭时用刮痧板的1/3或1/2接触身体,这样整体刮下来肯定可以覆盖到腹部所有经络
刮痧板向刮拭方向倾斜30-60度
腹股沟:
沿着凹沟从两侧向中间刮拭
力度要轻。因为这里所有人都会有不同程度的淤堵,所以要轻刮,重点疏通结节。
刮至腹股沟微微发热即可
3、重点穴位刺激

刺激方法:
经前或经后,拇指指尖点按,感觉胀痛即可,每次3-5分钟,每周3-5次
艾灸:每个穴位艾灸1-2分钟,每周3次即可
八髎穴由于穴位较深,可用掌根部搓热附近区域,或直接泥灸热敷,排汗除湿!
不荣则痛
1、气血虚弱
血虚或久病体弱,导致气血不足,气虚不足以行血,血虚不足以濡养经脉而致痛经。
2、肝肾亏虚
肾主藏精,是人体生殖、造血、生长发育、防卫病邪的基础;肝主藏血,可贮藏及调节人体的血量,主疏泄,调畅人体的气机。肝肾亏虚或损伤,均会导致经脉失去濡养而形成痛经。

调理方法: 调经止痛,益气补血,益肾养肝
1、改变伤肝伤肾的不良习惯
伤肝行为:嗜酒、熬夜、胡乱吃药、过食肥腻、抑郁暴怒等;
伤肾行为:过度饮水、久坐久战、滥用药物、饮食过咸、经常憋尿、抽烟、房事频繁等。

2、刮痧——通调肝脾肾
家居刮痧调理,主要以刮拭腿部肝经、脾经、肾经为主。三条经络皆属于阴经,于腿内侧巡行。
从下向上(从足向大腿根部)刮拭,以疏通经络为主,力度可轻一些。如果找不准经络的具体位置,可将腿内侧全部刮拭,一样可达到效果。刮至微微发热即可,每周2次。
3、重点学位刺激

拇指指肚按揉,感觉酸胀时停留5秒,放松,重复该动作2-3分钟,每天2次即可。

双手掌分别放在肾腧穴,自上而下用力搓腰骶部,直至腰骶部发热为佳。

拇指指尖掐按,感觉微胀疼时停留5秒,放松,重复该动作2-3分钟,每天2次即可。亦可用拇指指肚搓热周围区域,或艾灸灸之。

肝气郁结以及通经的人,轻微按摩就会有疼痛感,甚至此处会有结节。大拇指由下向上推按,直至痛感减轻为止。
(END) 版权申明:
本文为“木易刮痧”原创,版权归“木易刮痧”所有,如有转载请留言与我们取得授权。
更多刮痧养生方法,请关注微信公众号:muyiguasha