面膜是指涂或敷于人体皮肤表面,经一段时间后揭离、擦洗或保留,起到集中护理或清洁作用的产品。近年来,在市场需求的带动下,我国面膜市场规模迅速扩张,有报告指出,未来几年我国面膜市场将呈现出快速增长的态势,预计在2023年,中国面膜零售市场规模将达到300亿元。
在这样的趋势下,各种各样的面膜产品层出不穷,通过微商渠道销售相关产品,更是成为了提升品牌知名度的“最优解”,对于望莎集团来说,也正是如此。那么在最近走入大众视野的“IC迷幻之城”面膜和望莎集团是什么关系?这款产品具备哪些功效?三级代理之外的“销量刺激机制”又该如何看待?中国科学院华南植物园真的负责相关产品的配方研制了吗?

公司背景,望莎集团
据资料介绍,迷幻之城面膜来自于禾木时光与望莎精细化工的强强联手。

而李育文则被介绍为是广州禾时光生物科技服务有限公司(注:应为广州禾木时光生物科技服务有限公司,宣传资料漏打了一个“木”字)董事长、广州市望莎精细化工有限公司总经理、广州市卡尼尔化妆品有限公司(经查国家企业信用信息公示系统,我们并没有找到这家公司,据查证,该公司名称应为“广州市卡妮尔化妆品有限公司”)总经理,以及IC品牌的董事长。下面,我们就来分别了解一下这几家公司现状如何。

经查,广州禾木时光生物科技服务有限公司成立于2019年3月27日,法定代表人周素兰,注册资本200万元,该公司是IC迷幻之城的商标拥有者。

据禾木时光的公众号介绍,这是一家集生物研发、配方设计、加工生产与配套*服务性**于一体的现代化化妆品企业。禾木时光目前共计开发了一滴白、IC迷幻之城两个自主品牌,一滴白旗下包括肽金冻干面膜、扫黄打黑3小件、泡泡粉底等系列产品。另一个品牌IC迷幻之城则声称是由中山大学提供技术援助,上市公司(股票交易代码002030)达安基因负责研发,中国科学院华南植物园负责配方研制的。

为此,我们专门向中科院科技产业化监管部门咨询并详细了解了相关情况,该部门负责同志明确表示迷幻之城旗下的面膜产品并没有与中科院华南植物园有任何合作,“确实没有授权、没有合作,也不是中科院华南植物园配方。中科院对外合作都必须有红章的《技术开发与产业化合同》纸质原件、有合同备案编号;在合同内容中对授权项目也会做详细的规定,但是迄今为止没有与广州市卡妮尔化妆品有限公司的任何合作协议和内容。”另据了解,广州禾木时光生物科技服务有限公司与广州市望莎精细化工有限公司也同样未与华南植物园有任何合作。此外,华南植物园官方表示将及时对涉事相关公司发送律师函。
广州市望莎精细化工有限公司成立于2006年11月23日,法定代表人是李育武,股东是李育武和甘旋,2019年6月,该公司因安全警示标志类违法行为,遭到了花都区安全生产监督管理局的行政处罚。

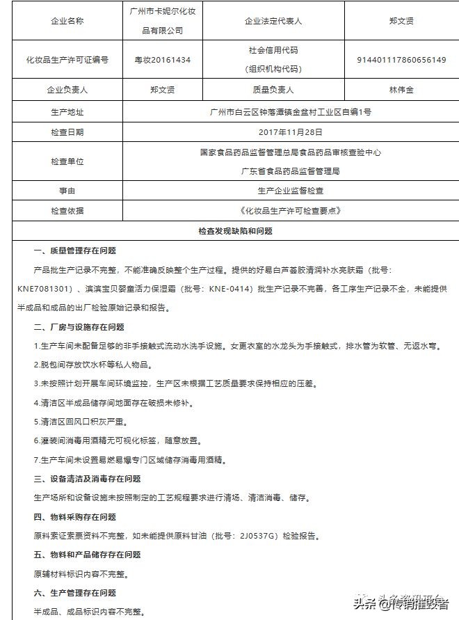
至于广州市卡妮尔化妆品有限公司,据了解,迷幻之城系列产品正是出自该公司之手,2017年12月,国家食品药品监督管理总局通报了广州市卡妮尔化妆品有限公司等企业的监督检查情况,该公司在生产环节存在多种问题。

不久,食药监总局发布《关于20批次防晒类化妆品不合格的通告》,经青海省药品检验检测院、宁夏出入境检验检疫局检验检疫综合技术中心、山东省食品药品检验研究院等检验,18家企业生产的20批次防晒类化妆品不合格。其中就包括广州市卡妮尔化妆品有限公司生产的卡妮尔美白防晒霜(白皙焦点防晒乳)。
2018年4月25日,兰州市食品药品监督管理局发布2018年第一季度假冒化妆品警示通报,标示广州市卡妮尔化妆品有限公司生产的卡妮尔美白防晒霜(白皙焦点防晒乳)等批次产品被曝光为假冒产品。
虽然从上述这几家公司的工商信息当中,我们并没有找到李育文的身影,但此人仍在清远市望莎生物科技有限公司担任法定代表人,李育文、李育武、罗萍兰是该公司的股东,据2018年报显示,该公司参保员工为0人。另据资料介绍,望莎集团的董事长为李育武,而非李育文。
迷幻之城,黛汐制度
据了解,迷幻之城面膜的代理商一共分为三个级别,分别是省代:一箱就可以做代理,一箱48盒(一盒10片面膜),28元一盒;总代:拿货5箱,23元一盒;股东:拿货10箱,18元一盒,门槛为8640元。最近公司还推出了一个新活动,活动内容是一次进货10箱,拿到股东级别,再送400片面膜用作开发市场,算下来,每盒价格还不到18元。
虽然迷幻之城面膜的零售价是129元,但在实际运作的过程中,这些代理商往往都是通过99元3盒的方式对外进行销售的,33元一盒也就是该产品的批发价,这样一看,33元的单价比之二十几元乃至十几元的拿货价,确实是比129元的夸张价码要更像实际的零售价一些。

另外,作为迷幻之城的代理商,推荐其他代理商加入还有推荐奖可拿,这个奖金是每盒2元。也就是说,股东招一个股东就会得到返利960元。
除此之外,对于迷幻之城的代理商来说,还有非常适合团队发展的“销量刺激机制”:

据代理商小芳(化名)介绍,“你招了10个代理,每人卖10箱就是100箱,你的代理再找10个人就卖到1000箱,那么公司就给你记1000箱业绩,返利249600元。那么你的10个股东每人可以拿到返利14400元,减掉这些,你还可以拿到11万元左右。”
事实上,在迷幻之城于去年双十一时期正式推出之前,望莎集团早已涉足微商行业,“黛汐”正是其代表之作。
据了解,起初,黛汐代理级别还是五级,分别是450元,这是初入门槛,只可代理面膜;再往上一个级别是美丽顾问,门槛为1200元;再往上,一级代理的门槛为3000元;二级代理的门槛为8000元;总代的门槛为20000元。

时间来到2020年3月,据代理商小雪(化名)介绍,黛汐的代理商级别变成了三级,分别是门槛为2000元的特约,门槛为10000元的总代,以及门槛为50000元的董事。

不同级别的代理拿货价格不同,代理级别越高,拿货价格越低,我们以官方价为429元、会员价为298元的套盒产品为例,特约的拿货价为170元,总代的拿货价为130元,董事的拿货价为95元。黛汐代理商的利润来源主要是代理间的差价,并无其他的推荐奖和团队奖等。




美白祛斑?虚假宣传
步入2020年,在迷幻之城代理商的宣传下,此品牌的面膜以及其他系列产品似乎都具有了不俗的功效,比如美白、祛斑。


虽然不止一份宣传材料声称其面膜具有美白的功能,然而事实却是持否定态度的。经查国产非特殊用途化妆品备案平台,我们发现迷幻之城焕颜补水修护面膜的备案编号为“粤G妆网备字2019265278 ”,实际生产企业为广州市卡妮尔化妆品有限公司,可见此产品属于非特殊用途化妆品,宣传特殊化妆品才具有的美白功效,则涉嫌虚假宣传。

《关于进一步明确化妆品注册备案有关执行问题的函》指出,“关于美白化妆品的范围界定。凡产品宣称可对皮肤本身产生美白增白效果的,严格按照特殊用途化妆品实施许可管理;产品通过物理遮盖方式发生效果,且功效宣称中明确含有美白、增白文字表述的,纳入特殊用途化妆品实施管理,审核要求参照非特殊用途化妆品相关规定执行;产品明示或暗示消费者是通过物理遮盖方式发生效果,功效宣称中不含有美白、增白文字表述的,按照非特殊用途化妆品实施备案管理。”

至于另外一些图片所宣传的“祛斑”功效自然也是无稽之谈。依据《化妆品卫生监督条例》,化妆品被分为两大类:特殊用途化妆品、非特殊用途化妆品。《条例》第十条规定:特殊用途化妆品是指用于祛斑等九大类的化妆品。这九类用于特殊目的的化妆品产品,被认为风险相对较高,相比于非特殊用途化妆品,在监督管理方面更加严格。

而迷幻之城系列产品都并非“国妆特字”,如此宣传,当然属于虚假宣传的范畴。

至于相关宣传图片所展示的“零风险”、“一份投入十份回报”的说辞,这部分内容也涉嫌虚假宣传,欺骗误导消费者。违法广告的数量日益增多,国家对于违法广告的监督管理也愈发严格,发布违法广告所需要承担的行政责任也越来越重,如果在广告中含有保证高收益、保证零风险的表达,这类广告就需要额外警惕。在慧聪商圈列出的虚假宣传词库中,“零风险”也榜上有名。

另外,我们还在迷幻之城的官方公众号上看到了迷幻之城推出的所谓可以祛除妊娠纹、当天见效的“国内第一张产后皮肤修复械字号批文”,据了解,在2019年9月,IC迷幻之城这个品牌还代表着“国内首家械字号祛纹产品”,而不是化妆品。
据代理商透露,迷幻之城目前推出的产品仅有面膜一类(经查该公众号的商城,的确仅有面膜这一款产品),而上述这款在去年就开始造势的、据宣传可以祛妊娠纹的产品目前仍未正式上市。就是这样一款还从未见诸于迷幻之城微商团队的产品,却被声明该产品可祛妊娠纹、肥胖纹、生成纹、橘皮纹,修复效果最高可达98.9%以上,此项来源不明的数据的真实性显然存疑。

另外,根据此产品的备案编号湘岳械备20180013号,我们找到了几款由湖南银华生物科技有限公司生产的同类产品,业内人士曾对此表示,“医用冷敷敷料(湘岳械备20180013号)”是经药监局备案的一类医疗器械,不是药品,不含药物成分,不能代替药物功效,冷敷一般是通过物理降温来缓解局部症状的。

顺带一提,“当天见效”这个词还属于我国《广告法》中规定的极限词,其公众号在显著位置标明这四个字,无疑属于违规宣传。

商标纠纷,争议故事
下面我们再来看看站在迷幻之城背后的望莎集团在过去这些年里都出现过哪些问题,有过怎样的故事。
因为商标的问题,望莎集团在过去这些年间屡屡在各种报道中被提及。对于契尔氏,大多数人第一反应是美国的Kiehl's,在Kiehl's没有正式进入中国市场以前,大家都习惯叫它“契尔氏”,虽然当时此品牌的中文名称已经被李育武抢注了,“契尔氏”这个中文名称现已归属于广州市望莎妆业,以至于到了2009年6月,Kiehl's正式踏入中国内地开设专柜时,只能改名为科颜氏。

2009年,广州市工商行政管理局经检分局发布2009年1月1日至6月30日行政处罚信息表(二),广州市望莎精细化工有限公司名列其中,该公司违反了《反不正当竞争法》第九条第(一)款;《商标法》第五十二条第(一)项。

而在2014年,李育武和望莎集团还曾起诉了欧莱雅集团,并索赔100万元。
虽然法院驳回了他们的诉求,但最终,欧莱雅也只能放弃了契尔氏,改名为科颜氏。

据了解,科颜氏所属的欧莱雅集团曾于2015年10月31日申请了第3类“契尔氏”商标,但遭到了驳回。而李育武则成功注册了第3类“契尔氏”商标(即第5046068号“契尔氏”商标),并且李育武从2005年12月6日至2019年5月31日,已经先后申请了共计10件“契尔氏”的相关商标。
曾有业内人士指出,尽管“契尔氏”的护肤品也在往Kiehl's的明星单品小黄瓜水上靠,但是产品包装没有抄袭,从外包装上很容易区分,尤其Kiehl's忠实用户们很容易分辨出来。
产品问题,禁用物质
商标故事讲完了,再来说说产品的问题。据浙江省祛痘类化妆品卫生质量专项整治情况汇总表显示,由望莎公司生产的“纽约契尔氏纯美抗痘防疤洗颜泥”因使用医疗术语“防疤”被检测为不合格。

2014年6月24日,国家食品药品监督管理总局在网站发布了国家化妆品监督抽检结果。其中,标示为“契尔氏雪盐止痘祛印膏”等6批产品检出禁用物质,广州市食品药品监管部门在当时便对广州市望莎精细化妆品有限公司生产不合格产品的违法违规行为进行立案调查。
据了解,契尔氏雪盐止痘祛印膏被检出含有禁用物质“甲硝唑”,此产品的委托方是广州市九红精细化工有限公司,被委托方是广州市望莎精细化工有限公司,检出甲硝唑(不得检出)则涉嫌违法生产。

对此,食药监总局明确表示,按照我国《化妆品卫生标准》和《化妆品卫生规范》(2007年版)规定:抗生素类为化妆品禁用组分,欧盟等其他国家和组织均有此规定。抗生素类药物属于处方药物,必须在医生指导下方可使用。如长期使用添加抗生素的化妆品,可能引起接触性皮炎等不良反应,表现为红斑、水肿、糜烂、脱屑、渗出、瘙痒、灼热。长远看,抗生素容易造成细菌耐药性增强,使得药效降低而延误治疗,导致严重的社会问题。

另外,在道客巴巴公示的《胶粘剂商品抽样检验初检不合格名单》当中,望莎公司也同样榜上有名。

后记
一直以来,面膜都是爱美人士的心头好,可在近年来,国产面膜挂洋牌子、虚假宣传、以次充好等现象愈发严重,其中,非特殊用途化妆品宣传美白、祛斑等功效的现象尤甚,乱象频出的面膜市场仍需要消费者们保持警惕,提高分辨能力。
至于“迷幻之城”在今后会迎来怎样的发展?望莎集团在此之后还会推出怎样的产品?对此,头条资讯平台将继续保持关注。