西安部分小学从登记到录取的各类信息,家长抓紧时间依据2020年的情况,合理安排2021年的备战计划!
大雁塔小学
公告
为依法保障适龄儿童接受义务教育权益,确保我校2020年义务教育入学工作平稳有序进行,根据市、区教育局招生工作要求,现将我校学区范围和招生计划人数公布如下:
学区范围:东至慈恩西路,西至子午路,南至红专南路,北至小寨东路范围内的住宅小区(村庄) (不含交大财经学院、医学院家属院,师大附中家属院和东、西八里村)。招生人数:我校今年一年级计划招生8个班, 共360名学生。
雁塔路小学

大学南路小学分校
根据碑林区教育局关于印发《碑林区2020年义务教育招生入学工作实施方案》的通知(碑教发[2020] 66号)文件要求,我校将2020年招生工作安排如下:一、招生对象
凡年满6周岁,2014 年8月31日(含)以前出生户籍在本学区随父母常住的适龄儿童、进城务工人员随迁子女、外地户籍符合政策规定准入类的学生。1.公办学校学区学位①房户致的我校学区内户籍的适龄儿童,务必于6月23日前在驻地单位、社区登记(携带全家户口薄、出生证、房产证明、接种证明)。
②西安市外地户籍符合政策规定准入类学生、优抚对象子女入学,务必于6月22日至6月23日,携带相关材料到大学南路小学分校资审点进行入学信息审核。
2.区级统筹公办学位
区级统筹公办学位由教育局根据各校学位室余情况统筹安排符合条件学生入学。(我校为碑林区义务教育入学资审点之一)
①在本学区居住的家庭未购房的集体户落户人员适龄子女
②陕西省人才交流服务中心
③西安市人才服务中心集体户落户人员适龄子女
④合同期内的廉租房⑤公共租赁住房承租人适龄子女
⑥城市*迁拆**户适龄子女
⑦菲中国国籍学生
⑧进城务工人员随迁子女务必于6月22日至6月23日,携带相关材料至大学南路小学分校资审点进行入学信息审核。备注: 以上材料需准备原件和复印件,原件资审后退回。
二、特别说明:1.以下情况不作为就近入学的依据:
①购房:适龄儿童父母在我学区购房但未落户籍
②挂户: 适龄儿童的户籍与户主为非直系亲属关系。
③室户: 适龄儿童的户籍落户在实际不存在的地址上。
④家庭有购房但将户籍落在集体户人员的适龄子女
⑤假户籍:伪造的假户口或其他非正常户籍证明,不作为入学的依据以上①②③④种情况,建议将适龄儿童户籍转至其监护人房户致的户口薄,到对口学校登记资审。周六周日不休息照常报名
紧急通知
2020年大学南路小学入学递交资料 尊敬的各位业主/使用人:您好! 2020年6月18日物业公司受大学南路小学委托,代收本小区2020年新生入学提交资料,请您携带全家户口本、出生证明、购房合同、房产证、疫苗接种卡或接种本,以上资料均提供原件及复印件各一 一份, 统一 交至北区客服中心。
资料收取时间: 2020年6月19日至6月22日
说明:
1、客户已完全了解以上资料仅为入学报名使用
2、 客服部有义务为客户资料进行妥善保管
3、 客户须持留存联换取以上证件。陕西泰德物业管理有限公司
二0二0年六月十八日有效期(5)天
小孩上学需提交资料明细
1、全家户口本原件1份:复印件1份
2、 出生证明原件1份: 复印件1份。
3、购房合同原件1份:复印件1份。
4、房产证原件1份:复印件1份。注:未领取房产证的需提供房产证明1份。
5、疫苗接种卡/本均可,原件1份复印件1份。提交日期: 2020年6月19日至6月22日
提交地点:北区客服办公室
文艺路小学
我校经碑林区教育局审核,2020 年9月计划招生6个班,270 个学位。凡年满6周岁(2014年8月31日以前出生)的适龄儿童家长于2020年6月23日前先登录“西安市义务教育招生入学管理平台”*载下**或到相应社区领取并填写 《西安市义务教育招生入学信息审核登记表》,作为学生入学的资料。一、学区内户籍新生入学要求1.适龄儿童家长持《西安市义务教育招生入学信息审核登记表》,房户一致的户口簿和房产证、出生证的原件和主要页面复印件,到户籍所属社区登记。
2.学校到社区资审学区内户籍适龄儿童相关资料具体时间安排如下:文北一社区6月23日下午3:00-5:00文南社区6月24日上午9:00-11:00文北二社区6月24日下午3:00-5:00
3. 按照义务段教育相关法律条文规定,户籍是适龄儿童免试就近入学的基本条件。以下情况不作为就近入学的依据:
购房:适龄儿童父母在我学区购房但未落户籍
挂户:孩子户籍和户主是非直系亲属关系或孩子单独立户的户籍
空户:适龄儿童的户籍落在实际并不存在的地址上
集体户:家庭有购房的集体户适龄子女。以上相关情况建议家长将适龄儿童户籍转至其监护人房户一致的户口薄,到对口学校登记资审。
假户:适龄儿童的户籍在假户口簿或其他非正常户籍证上,不作为入学依
西安经开第四小学
招生对象
泾渭新城经企业认定符合条件的园区企业职工子女。
招生程序
符合条件的企业职工子女入学由企业统一办理,6月23日-7月3日进行资料审核。非园区企业职工子女入学请家长根据2020年经开区义务教育学区划分,在居住地对应的学校登记报名。
西安经开第十七小学
招生计划
2020年我校计划招收180名适龄儿童(4个教学班,按国家规定标准,每班不超过45人)。
招生对象
1.2020年我校招收2014年8月31日(含8月31日)以前出生的本学区户籍适龄儿童。
2.其它户籍情况的适龄儿童(集体户籍子女、外地户籍符合政策规定准入类学生、进城务工人员随迁子女、其它群体子女),由学生家长持相关证件和证明到海关大楼一层接待大厅进行信息审核
3.适龄儿童因身体状况需要延缓入学的,其父母或者其他法定监护人应提出书面申请,报区教育局批准备案。
招生范围
东:贞观路
西:文景路
南:凤城五路
北:凤城八路-未央路-凤城九路。
【含原学区范围(东:渭滨路 西:贞观路 南:凤城四路 北:凤城九路 不含长庆兴隆园1.2.3.5区)】
信息审核时间
6月23日—7月3日 (节假日正常休息)
上午 9:00—12:00 下午14:00—17:00
审核通过后,根据平台推送的时间,家长带孩子持相关资料到我校进行入学材料审核。
信息审核办法
家长带孩子,持户口簿、儿童《预防接种证》、出生证、房产证(购房合同)原件复印件及《西安市义务教育招生入学信息审核登记表》到我校进行信息审核。
录取时间及学位安排
7月12日——7月15日,学校根据户籍迁入时间先后依次安排学区内户房一致适龄儿童。对符合入学条件但因学区学位不足无法接收的适龄儿童,教育局在全区范围内按照相对就近原则统筹安排。
提示说明
1.购房:按照义务教育相关法律条文的规定,户籍是适龄儿童免试就近入学的基本条件,适龄儿童父母在我区购房但未落户籍,购房不作为就近入学的依据。
2.挂户:全家户口薄应是父母和孩子在同一户籍上并实际居住的户籍证明。如孩子户籍和户主是非直系亲属关系或孩子单独立户的户籍,不作为就近入学的依据。
3.假户口:适龄儿童的户籍在假户口薄或其他非正常户籍证明上,不予安排。
西安航天城第一小学
招生对
2014年8月31日(含8月31日)以前出生的航天基地户籍适龄儿童、进城务工人员随迁子女、外地户籍符合政策规定准入类学生。
适龄儿童因身体状况需要延缓入学的,其父母或其他法定监护人应当提出书面申请(附区县级以上医院病历和诊断证明),报户籍所在地学校及航天基地教育局核准备案,办理延缓入学手续。
学区范围
东至西康高速,南至东长安街,西至神舟大道,北至航天大道区域,户籍在公安航天分局且户籍住址在学区范围内。
登记递交资料
(1)学区内户籍与实际居住地一致的适龄儿童,由其父母(或法定监护人)持《登记表》、户口本、出生证、父母双方身份证、《儿童预防接种证》、房产证(或购房合同)在物业登记,递交以上登记材料的原件及复印件。
(2)学区内其他类型户籍(集体户、挂靠户等)适龄儿童由其父母(或法定监护人)持《登记表》、户籍材料和身份证(原件及复印件)、《儿童预防接种证》(原件及复印件)于6月28日-29日(9:00-17:00)在航天城第五小学审核入学资格。
(3)其他类适龄儿童由其父母(或法定监护人)持《儿童预防接种证》(原件及复印件)及相关材料,于6月30日-7月1日(9:00-17:00)在航天城第五小学审核入学资格。
(4)进城务工人员随迁子女、外地户籍政策规定准入类适龄儿童由其父母(或法定监护人)持“四证材料”、《儿童预防接种证》(原件及复印件)及相关材料,于6月30日-7月1日(9:00-17:00)在航天城第二小学审核入学资格。
招生工作安排
6月20日—22日
(1)学区内户籍与实际居住地一致的适龄儿童,由其父母(或法定监护人),前往所在小区物业进行入学登记,递交材料。
(2)学区内各小区物业登记、收取材料原件及复印件。
【登记材料:《登记表》、户口本、出生证、父母双方身份证、《儿童预防接种证》、房产证(或购房合同)】
6月23日—6月27日
学校前往各小区物业,审核户籍与实际居住地一致的适龄儿童入学资格,通过资格审核的适龄儿童,现场取得《报名条》。
7月12日—27日
学校开展招生工作。
7月27日以前
完成《入学通知书》发放。
7月29日
上午10:00前,适龄儿童由父母(或法定监护人)带领,在学校办理入学手续。
特别强调
未完成登记流程或未按时到学校进行学位认定的,视为自动放弃。
相关说明
1.适龄儿童少年的父母(或其他法定监护人)无正当理由未送适龄儿童少年入学接受义务教育或造成辍学,情节严重或构成犯罪的,依法追究法律责任。
2.意愿就读。其他类型户籍新生、进城务工人员随迁子女、外地户籍政策规定准入类学生和其他类适龄儿童家长(或其法定监护人),参考各义务教育学校剩余学位情况,在资格审核现场填写新生入学意愿就读学校登记表(意愿就读小学:航天城第一、三、四、五小学,实验小学,北里王小学,新和小学。初中:航天城一中、长安十一中),每名适龄儿童少年可填写两所意愿学校。
3.民办学校具体招生细则详见航天管委会官网《西安航天基地2020年义务教育学校招生入学工作实施方案》。
4.未被民办学校录取的具有航天基地入学资格学生,根据各学校实际学位情况,按照公办学校招生入学方式统筹安排入学。
注意事项
1.请学区内户籍与实际居住地一致的适龄儿童家长,及时关注物业通知,按时报送相关材料。
2.学区内其他类型户籍、外来务工人员子女、外地户籍政策规定准入学生、其他类学生请根据相关时间安排,备好资料前往审核点进行入学资格审核。
3.相关推进的招生信息会通过学校官网或微信平台及时发布,请随时关注学校微信公众平台信息。
西安航天城第二小学
招生对象
2014年8月31日(含8月31日)以前出生的我校学区内适龄儿童、进城务工随迁子女、外地户籍符合政策规定准入类学生。
学区范围
(1)东至西康高速,南至基地规划线,西至京东大道--航天南路--雁塔南路线,北至东长安街(含宜家长安小区)区域,户籍在公安航天分局且户籍住址在学区范围内。
(2)户籍在公安航天分局,航天基地规划范围内已*迁拆**且未回迁的西北村、夏殿村、东兆余村、新寨子村、四府井村、蕉村、羊村、韩家湾村及大府井村、简王井村、南伍村,经航天管委会征拆办确认的村民子女。
新生入学资格审核
1. 6月22日前,航天基地辖区内户籍与实际居住地一致的适龄儿童小学新生入学登记
学区内符合条件的已*迁拆**且未回迁的村组适龄儿童:由征拆办于6月22日前收齐相关资料审核完毕,交学校现场认定,领取《报名条》。
审核资料如下:

(注:请携带所有证件的原件及复印件,按照上表内容从左到右的顺序整理好。)
2. 6月23日—6月27日,航天基地辖区内户籍与实际居住地一致的适龄儿童小学新生入学资格审核。
各村具体时间6月22日前公布,建议家长关注微信公众号“西安航天城第二小学”(xahtcex),及时了解入学信息。
航天基地辖区各小区内户籍与实际居住地一致的适龄儿童家长,携带证件于6月23日上午到学校现场进行入学资格审核。
(1)小区业主携带证件:

(注:请携带所有证件的原件及复印件,回签协议改为房产证或网签合同以及入住证明)
⑵审核地点:西安航天城第二小学
3. 6月28日—6月29日,航天基地其他类型户籍小学新生入学资格审核(其他类型户籍主要包括航天基地辖区集体户、挂靠户等户籍)。适龄儿童由其父母(或其法定监护人)持相关证件到指定地点进行现场入学资格审核。
⑴携带证件:
①《登记表》(一式两份)
② 户口本和身份证(原件及复印件)
③《儿童预防接种证》(原件及复印件)
④ 其它相关材料(原件及复印件)
⑵审核地点:西安航天城第五小学
4. 6月30日—7月1日,航天基地进城务工人员随迁子女、外地户籍政策规定准入类学生入学资格审核。适龄儿童由其父母(或其法定监护人)持相关证件到指定地点进行现场入学资格审核。
⑴携带证件:

(注:1.请携带所有证件的原件及复印件,按照上表内容从左到右的顺序整理好。2.西安市进城务工人员及随迁子女入学“四证材料”见4。)
⑵审核地点:西安航天城第二小学
5. 6月30日—7月1日,航天基地其他类适龄儿童小学入学资格审核(即有房无户)。适龄儿童由其父母(或其法定监护人)持相关证件到指定地点进行现场入学资格审核。
⑴携带证件:
①《登记表》(一式两份)
② 户口本和身份证(原件及复印件)
③《儿童预防接种证》(原件及复印件)
④ 其它相关材料(原件及复印件)
⑵审核地点:西安航天城第五小学
资格认定
凡通过资格审核的适龄儿童少年,将取得《西安市2020年义务教育招生入学登记报名告知书及报名条》(以下简称《报名条》),其中其他类型户籍新生、进城务工人员随迁子女、外地户籍政策规定准入类学生和其他类适龄儿童少年家长(或其法定监护人),参考各义务教育学校剩余学位情况,在资格审核现场填写新生入学意愿就读学校登记表(意愿就读小学:航天城第一、三、四、五小学,实验小学,北里王小学,新和小学),每名适龄儿童少年可填写两所意愿学校。
确定在公办学校就读的,不再进行网上报名。即完成对应学区公办学校登记或统筹公办学位登记。
统筹入学规则
按照国家义务教育学校优质均衡发展有关要求,为切实做好入学工作,根据各学校学位情况,对统筹入学的不同类型适龄儿童少年,按以下顺序统筹安排入学。
1.航天基地内其他类型户籍学生入学
航天基地辖区集体户、挂靠户等户籍适龄儿童少年,其户籍不作为就近入学的依据,此类情况参照新生入学意愿,结合学校学位情况,以落户先后时间统筹安排入学。
2.其他类学生入学
具有航天基地入学资格的进城务工人员随迁子女、外地户籍政策规定准入类学生、其他类适龄儿童少年,在保障航天基地户籍适龄儿童少年入学后,结合新生入学意愿,根据各学校学位情况,先购房后租房,同等条件按照居住证办理的时间先后依次安排入学。
3.有房无户类学生入学
户籍不在航天基地、父母在航天基地购房且已交房入住的适龄儿童少年,依据各学校空余学位情况,统筹协调入学。
学位认定
1. 7月27前,将《入学通知书》发放至适龄儿童父母(或其法定监护人)。
2. 7月28日—30日,适龄儿童由父母(或其法定监护人)带领,持户口簿、《入学通知书》到学校招生办公室办理学位认定手续。
3.未完成登记流程或未按时到学校进行学位认定的,视为自动放弃。
民办学校
具体招生细则详见航天管委会官网《西安航天基地2020年义务教育学校招生入学工作实施方案》特别提醒:未被民办学校录取的具有航天基地入学资格学生,根据各学校实际学位情况,按照公办学校招生入学方式统筹安排入学。
西安航天城第三小学

西安航天城第三小学
2020年秋季一年级入学资料收集工作已经开始。由物业服务中心统一收集资料时间:2020年6月20日-2020年6月23日17:30前到物业服务中心缴纳上学资料。
招生对象
2014年8月31日(含8月31日)以前出生的航天基地户籍适龄儿童、进城务工人员随迁子女、外地户籍符合政策规定准入类学生。
学区范围
东至神舟大道-京东大道线,南至航天南路,西至神舟三路,北至航天大道区域,户籍在公安航天分局且户籍住址在学区范围内。
登记递交资料
(1)学区内户籍与实际居住地一致的适龄儿童,由其父母(或法定监护人)持《登记表》、户口本、出生证、父母双方身份证、《儿童预防接种证》、房产证(或购房合同),于6月20日-22日在物业登记,递交以上登记材料的原件及复印件。
(2)学区内其他类型户籍(集体户、挂靠户等)适龄儿童由其父母(或法定监护人)持《登记表》、户籍材料和身份证(原件及复印件)、《儿童预防接种证》(原件及复印件)于6月28日-29日(9:00-17:00)在航天城第五小学审核入学资格。
(3)其他类适龄儿童由其父母(或法定监护人)持《儿童预防接种证》(原件及复印件)及相关材料,于6月30日-7月1日(9:00-17:00)在航天城第五小学审核入学资格。
(4)进城务工人员随迁子女、外地户籍政策规定准入类适龄儿童由其父母(或法定监护人)持“四证材料”、《儿童预防接种证》(原件及复印件)及相关材料,于6月30日-7月1日(9:00-17:00)在航天城第二小学审核入学资格。
资格认定
(1)凡通过资格审核的适龄儿童,将取得《西安市2020年义务教育招生入学登记报名告知书及报名条》(以下简称《报名条》),其中其他类型户籍新生、进城务工人员随迁子女、外地户籍政策规定准入类学生和其他类适龄儿童家长(或其法定监护人),参考各义务教育学校剩余学位情况,在资格审核现场填写新生入学意愿就读学校登记表(意愿就读小学:航天城第一、三、四、五小学,实验小学,北里王小学,新和小学。),每名适龄儿童可填写两所意愿学校。确定在公办学校就读的,不再进行网上报名,即完成对应学区公办学校登记或统筹公办学位登记。
(2)民办学校具体招生细则详见航天管委会官网《西安航天基地2020年义务教育学校招生入学工作实施方案》。
特别提醒:未被民办学校录取的具有航天基地入学资格学生,根据各学校实际学位情况,按照公办学校招生入学方式统筹安排入学。
招生入学
适龄儿童入学按照“提前摸底、公布学位、公开规则、参考意愿、相对就近、统筹兜底”的原则,先安排辖区内户籍与实际居住地一致的适龄儿童按学区划分入学,再统筹其他类型适龄儿童入学。
1.统筹入学规则
按照国家义务教育学校优质均衡发展有关要求,为切实做好入学工作,根据各学校学位情况,对统筹入学的不同类型适龄儿童,按以下顺序统筹安排入学。
(1)航天基地内其他类型户籍学生入学
航天基地辖区集体户、挂靠户等户籍适龄儿童,其户籍不作为就近入学的依据,此类情况参照新生入学意愿,结合学校学位情况,以落户先后时间统筹安排入学。
(2)其他类学生入学
具有航天基地入学资格的进城务工人员随迁子女、外地户籍政策规定准入类学生、其他类适龄儿童,在保障航天基地户籍适龄儿童入学后,结合新生入学意愿,根据各学校学位情况,先购房后租房,同等条件按照居住证办理的时间先后依次安排入学。
(3)有房无户类学生入学
户籍不在航天基地、父母在航天基地购房且已交房入住的适龄儿童,依据各学校空余学位情况,统筹协调入学。
2.学位认定
西安航天城第四小学7月23日将《入学通知书》发放至适龄儿童父母(或其法定监护人)。适龄儿童由其父母(或其法定监护人)带领,于7月28日至30日持户口簿、《入学通知书》到西安西安航天城第四小学办理学位认定手续。(具体安排请关注西安航天城第四小学微信公众号)
未完成登记流程或未按时到接收学校进行学位认定的,视为自动放弃。
3.招生时间及安排
6月20日-22日
(1)学区内户籍与实际居住地一致的适龄儿童,由其父母(或法定监护人),前往所在小区物业进行入学登记,递交材料。
(2)学区内各小区物业登记、收取材料原件及复印件。
【登记材料:《登记表》、户口本、出生证、父母双方身份证、《儿童预防接种证》、房产证(或购房合同)】
6月23日-6月27日
各小区物业统一将适龄儿童资格材料报送至学校,按时间划分进行审查。通过资格审核的适龄儿童,统一发放《报名条》。
7月12日-7月27日
学校开展招生工作
7月27日以前
完成《入学通知书》发放。
7月29日-7月30日
适龄儿童由父母(或法定监护人)带领,持户口簿、《入学通知书》到学校办理学位认定手续。
注意事项
1.请学区内户籍与实际居住地一致的适龄儿童家长,及时关注物业通知,按时报送相关材料。
2.学区内其他类型户籍、外来务工人员子女、外地户籍政策规定准入学生、其他类学生请根据相关时间安排,备好资料前往审核点进行入学资格审核。
3.相关推进的招生信息会通过学校官网或微信平台及时发布,请随时关注学校微信公众平台信息。
4.适龄儿童因身体状况需要延缓入学的,其父母或其他法定监护人应当提出书面申请(附区县级以上医院病历和诊断证明),报户籍所在地学校及航天基地教育局核准备案,办理延缓入学手续。适龄儿童少年的父母(或其他法定监护人)无正当理由未送适龄儿童少年入学接受义务教育或造成辍学,情节严重或构成犯罪的,依法追究法律责任。
西安西港花园小学
关于已审核资料业主子女签订就读
西港花园小学确认书的公告
根据上级教育行政部门2020年义务教育招生入学的相关政策要求,结合我校实际,现将已审核资料业主签订就读我校确认书的相关事宜通知如下:
一、签订时间
2020年6月19日、6月20日,上午8:30—11:30;下午14:00—16:30
二、签订对象
前期在我校进行了摸底登记,并经上级教育部门审核通过,确认为我校新一年级的直升业主子女。
三、签订要求
由入学学生的监护人之一携带户口本来校确认签字。
四、签订说明
根据2020年西安市义务教育招生政策相关规定,每生只能选择一所学校,选择我校后,西安市教育行政部门将对该学生的报名信息进行锁定,锁定后不能再选择报名其他学校;如果放弃在我校就读,学校将不保留该学位。
温馨提示:
1、本次就读确认将作为我校2020年秋季一年级直升学生信息上报的最终依据。
2、逾期未办理者将视为自愿放弃该学位,后果自负。
3、所有人员进校前须进行扫码测温,并全程佩戴口罩。
未央区西航三校
学区划分范围
东:渭滨路 西:贞观路 南:凤城九路 北:北三环
接收学区内适龄儿童(含天鼎小区、外招小区、西苑小区、三校小区西航子弟及河止西、张千户、薛家寨、蔡家村原村民子女)
新生入学对象
2014年8月31日(含8月31日)以前出生的学区内户籍适龄儿童、进城务工人员随迁子女、外地户籍符合政策规定准入类学生。
适龄儿童少年因身体状况需要延缓入学的,其父母或者其他法定监护人应当提出书面申请,由当地街道办事处批准。
计划学位数:500名
新生入学流程及相关要求
审验资料
适龄儿童入学登记前须到西航三校西校区(凤城十路东段)接受信息审核,审核时间为6月23日——7月3日上午9:00—12:00,下午2:00—5:00(法定节假日休息)。审核顺序与入学无关,疫情期间,为避免家长拥挤,长时间等候,请家长根据学校安排错时审验,错峰时间和所需资料如下:
(一)本区户籍
1.房户一致
(1)审验时间:
6月24日上午 西航社区学区适龄儿童
6月24日下午 薛家寨、张千户、河址西、蔡家村村民子女
(2)所需资料:
全家户口簿、父母或法定监护人身份证、儿童《预防接种证》、《西安市义务教育招生入学信息审核登记表》。
2.人户分离
(1)审验时间:6月28日
(2)所需资料:
户口簿、父母或法定监护人身份证、儿童《预防接种证》、《西安市义务教育招生入学信息审核登记表》,已购房的需提供房产证或购房合同;未购房的需提供无房证明、租房合同、租住地社区或物业开具的居住证明
3.*迁拆**户
(1)审验时间:6月28日
(2)所需资料:
户口簿、父母或法定监护人身份证、儿童《预防接种证》、《西安市义务教育招生入学信息审核登记表》、房屋*迁拆**协议、租房合同、社区证明。
4.集体户籍
(1)审验时间:6月28日
(2)所需资料:
户口簿、父母或法定监护人身份证、儿童《预防接种证》、《西安市义务教育招生入学信息审核登记表》,已购房的提供房产证或购房合同;未购房的提供无房证明、租房合同、租住地社区或物业开具的居住证明。
5.非正常户籍
挂户、空户、假户等,到实际居住地所属的公办学校资审点审验资料。非正常户籍不作为就近入学依据,区教育局根 据学位情况,在全区范围内统筹安排。
(二)非本区户籍:
1.优抚对象子女和政策准入类
(1)审核时间:6月29日
(2)所需资料:
户口簿、父母或法定监护人身份证、儿童《预防接种证》、《西安市义务教育招生入学信息审核登记表》、相关证明材料。
2.进城务工随迁子女
(1)审核时间:6月30日
(2)所需资料:
父母或法定监护人身份证、儿童《预防接种证》、《西安市义务教育招生入学信息审核登记表》、“四证”、入学儿童父母双方缴纳养老保险的收费票据、《西安市未央区教育局义务段新生入学学位安排意见征询书》和《同意调剂承诺书》。
《报名条》发放
家长所提交资料,经学校审验通过并登录《未央区义务教育招生入学管理平台》生成《报名条》(用于民办小学网上报名),按照以下时间在西航三校西校区门口发放。
(一) 本区户籍学生:7月2日上午9:00—12:00
(二) 非本区户籍学生:7月3日上午9:00—12:00
领取《报名条》后,愿意选*民择**办学校就读的适龄儿童及家长根据《报名条》信息登录招生平台或微信公众号,修改初始密码,按照流程填报信息,并对报名信息的真实性、准确性负责。每名学生选报一所民办学校,报名信息确认后不能更改,招生平台通过微信公众号或手机短信反馈学生家长报名结果。
新生录取
学校严格按照未教发【2020】96号文件《未央区教育局2020年义务教育招生入学工作实施方案》的要求,进行新生录取工作。
1.7月12日—15日,录取房户一致学区适龄儿童;
2.7月16日——22日,录取优抚对象子女、政策准入类学生、集体户、进城务工随迁子女,学位不足的情况下按照未教发【2020】96号文件规定进行录取。
教育局统筹协调
7月23日——27日,对于符合条件,但学校容纳不下的适龄儿童,学校登记造册上报未央区教育局,教育局参考家长意愿学校,在全区范围内统筹安排。
六、发放入学通知书
7月25—27日,发放录取通知书。
重要提示
1.家长务必认真阅读,提前自行*载下**阅读并填写《西安市义务教育招生入学信息审核登记表》,准备好相关所需资料原件和复印件,所有审核资料信息均须真实有效,凡提供虚假内容或使用虚*证假**件,取消在我区入学资格。
2.疫情期间,为避免聚集,请家长自觉佩戴口罩,严格按照学校安排的审验时间前来(审核顺序与入学无关),入校时自觉排队扫码、测温。
3. 为确保2020年秋季新生入学工作顺利进行,请家长务必安排好时间,在规定日期内按时准确登记,逾期将不再办理。
4. 未尽事宜以未教发【2020】96号文件《未央区教育局2020年义务教育招生入学工作实施方案》为准执行。
《西安市未央区教育局义务段新生入学学位安排意见征询书》、《同意调剂承诺书》

西航三校开元小学
学区划分范围:华宇时间城小区
新生入学对象
2014年8月31日(含8月31日)以前出生的学区内户籍适龄儿童、进城务工人员随迁子女、外地户籍符合政策规定准入类学生。
适龄儿童少年因身体状况需要延缓入学的,其父母或者其他法定监护人应当提出书面申请,由当地街道办事处批准。
计划学位数:200名
新生入学流程及相关要求
适龄儿童入学登记前须到西航三校西校区(凤城十路东段)接受信息审核,审核时间为6月23日—7月3日上午9:00—12:00,下午2:00—5:00(法定节假日休息)。审核顺序与入学无关,疫情期间,为避免家长拥挤,长时间等候,请家长根据学校安排错时审验。
新兴小学
招生计划
2020年秋季,我校一年级计划招收5个班,275名学生。
学区范围
东至武德路(太华路北延伸线)、西至西铜路、南至北三环、北至秦汉大道。
招生对象
2014年8月31日(含8月31日)以前出生的未央区户籍适龄儿童、进城务工人员随迁子女、外地户籍符合政策规定准入类学生。
审验资料地点:因学校环境有限,资审点设在龙记玖玺售楼部(可百度地图搜索或于国会山小区西门往南直行约100米路东)
审验资料时间节点及具体要求
(1)6月23日9:00——6月24日18:00:
①审核学区内未央区户籍且户籍与实际居住地一致的适龄儿童。原学区内村民须携全家户口簿、儿童《预防接种证》、《西安市义务教育招生入学信息审核登记表》,新建小区住户除提供上述资料,还需提供房产证。信息审核通过后,取得《西安市2020年义务教育招生入学登记报名告知书及报名条》。
②审核本学区内非未央户籍优抚对象子女和符合我市义务教育阶段政策规定准入条件的适龄儿童。家长或法定监护人持《西安市义务教育招生入学信息审核登记表》及相关证明材料进行审核。
③审核学区内集体户籍适龄儿童。集体户籍适龄儿童家长需持全家户口簿、《西安市义务教育招生入学信息审核登记表》,已购房的需提供房产证或购房合同;未购房的需提供无房证明、租房合同(2020年6月30日前签订的在本学区内居住的连续半年以上有效租房合同)、租住地社区或物业开具的居住证明。
④未央区改造、*迁拆**过渡居民子女入学因城区改造*迁拆**村民适龄儿童入学,原就学学区学校未拆除的在原学区学校登记入学,原就学学区学校拆除,*迁拆**安置房未交付使用,家庭临时租住的,家长须持户口簿、房屋*迁拆**协议、租房合同、社区证明到租房地对口学校登记入学,*迁拆**已入住安置地,到安置地对应学校进行资格审查。信息审核通过后,取得《西安市2020年义务教育招生入学登记报名告知书及报名条》。
审验资料时间节点及具体要求
(2)6月28日9:00——7月3日17:00
审核本学区内进城务工人员随迁子女入学信息。根据疫情防控相关工作要求,请家长按照下面的时间节点错时前往,避免聚集。
6月28日:居住在龙记国会山、杜家堡欣苑小区的随迁子女适龄儿童前来资审点审核资料
6月29日:居住在香格里拉小区、丽舍春天小区、龙记玖玺小区的随迁子女适龄儿童前来资审点审核资料
6月30日:居住在郑家寺、湖北庄、幸福公寓、明翔花园的随迁子女适龄儿童前来资审点审核资料
7月1日:居住在草店村、华宇陶苑居、恒立苑、长庆未央湖花园的随迁子女适龄儿童前来资审点审核资料
7月2-3日:凡符合本学区范围内的随迁子女适龄儿童前来资审点审核资料
凡符合进城务工人员随迁子女入学条件的适龄儿童家长需持“四证”及《西安市义务教育招生入学信息审核登记表》进行资料审验。(进城务工人员是指非我市户籍但取得未央区居住证的务工人员及我市鄠邑区、蓝田县、周至县户籍到我区合法稳定居住的务工人员。西安市其他区县、开发区的交叉务工人员子女在户籍所在地按学区登记入学。)
特别提示
※ 1.凡因本来不符合入学年龄,而通过非法渠道更改年龄及身份证号码的,由此造成的学生无法建立学籍等一切后果由孩子的监护人负全责。
※ 2.凡提供的所有证明,均应真实、合法、有效,如果提供虚*证假**明,一经发现将取消入学资格。
※ 3.请各位学生家长认真、仔细阅读本实施方案的内容,了解新生入学的招生程序,根据个人情况提前准备相关材料,按方案要求及时审核资料。
新光小学
一、招生对象:
2014年8月31日(含8月31日)以前出生的新光小学学区的未央区户籍适龄儿童、进城务工人员随迁子女、外地户籍符合政策规定准入类学生。
二、招生计划:
招收一年级150名(三个教学班,每班50人)
三、学区划分:


四、招生程序:
审核时间:
本区户籍,6月23日9:00至6月28日17:00;
非本区户籍,6月29日9:00至7月3日17:00。
法定节假日休息。
审验资料(所需资料)
(1)本区户籍
①房户一致
小学:辖区内户籍与实际居住地一致的适龄儿童家长持全家户口簿、儿童《预防接种证》、《西安市义务教育招生入学信息审核登记表》到学区小学审验资料,取得《报名条》。
②人户分离
人户分离适龄儿童家长持户口簿、《西安市义务教育招生入学信息审核登记表》,已购房的需提供房产证或购房合同;未购房的需提供无房证明、租房合同、租住地社区或物业开具的居住证明,到实际居住地对应的公办学校资审点进行资格审查,取得《报名条》。
③*迁拆**户
因城区改造*迁拆**村民适龄儿童少年入学,原就学学区学校未拆除的,在原学区学校进行资格审核;原就学学区学校拆除,*迁拆**安置房未交付使用,家庭临时租住的,家长须持户口簿、房屋*迁拆**协议、租房合同、社区证明到租房地对口学校进行资格审查;*迁拆**已入住安置地,到安置地对应学校进行资格审查,取得《报名条》。
④集体户籍
户籍随父母在未央区集体户上的适龄儿童少年、在未央区居住的陕西省人才交流服务中心及西安市人才服务中心集体户落户人员的适龄儿童少年家长持户口簿、《西安市义务教育招生入学信息审核登记表》,已购房的提供房产证或购房合同;未购房的提供无房证明、租房合同、租住地社区或物业开具的居住证明到实际居住地对应的公办学校资审点进行资格审查,取得《报名条》。
⑤挂户、空户、假户口等非正常户籍
挂户:全家户口簿应是父母和孩子在同一户籍上并在父母房产地实际居住的户籍证明。如孩子户籍和户主或房主是非直系亲属关系或孩子单独立户的户籍,不作为就近入学的依据。
空户:适龄儿童的户籍落户在实际并不存在的地址上。
假户:适龄儿童的户籍在假户口簿或其他非正常户籍证明上。
挂户、空户、假户等,到实际居住地所属的公办学校资审点审验资料,取得《报名条》。非正常户籍不作为就近入学依据,区教育局根据学位情况,在全区范围内统筹安排。
(2)非本区户籍
①优抚对象子女和符合我市义务教育阶段政策规定准入条件的适龄儿童少年,由学生家长或其法定监护人,持《西安市义务教育招生入学信息审核登记表》及相关证明材料到实际居住地所属的公办学校资审点审验资料,取得《报名条》。
②凡符合进城务工人员随迁子女入学条件的适龄儿童少年,由学生家长或其法定监护人,持“四证”及《西安市义务教育招生入学信息审核登记表》到实际居住地所属的公办学校资审点审验资料,取得《报名条》。
进城务工人员是指非我市户籍但取得未央区居住证的务工人员及我市鄠邑区、蓝田县、周至县户籍到我区合法稳定居住的务工人员。西安市其他区县、开发区的交叉务工人员子女在户籍所在地按学区登记入学。
③廉租房(合同期内)、公共租赁住房(合同期内)承租人适龄子女
家长持廉租房协议、公共租赁住房协议、户口簿及《西安市义务教育招生入学信息审核登记表》到实际居住地所属的公办学校资审点审验资料,取得《报名条》。
明志小学
学区划分
八府庄南路以东,含元路以南,灞桥界以西,华清路以北(含南窑地)。
招生对象2014年8月31日(含8月31日)以前出生的新城区户籍适龄儿童、进城务工人员随迁子女、外地户籍符合政策规定准入类学生。 适龄儿童因身体状况需要延缓入学的,其父母或者其他法定监护人应当到学校提出书面申请。
审核时间
1.房户一致的新城区户籍适龄儿童。
6月23日前
2.集体户落户子女、城市*迁拆**户适龄子女、进城务工人员随迁子女。
6月23日—7月3日(上午8:30---11:30,下午14:30---16:30,节假日不予办理)
分类登记确定学位
6月23日—7月3日,学生家长到户籍对应或居住地对应的审核点进行入学信息审核。
(1)公办学校学区学位房户一致的新城区户籍适龄儿童少年。家长携带《西安市义务教育招生入学信息审核登记表》和户口薄、房产证明、监护人身份证原件复印件(户口簿复印件有:户主页、适龄儿童父母页、适龄儿童本人页、父母身份证)到学区学校审核。
(2)区级统筹公办学位集中审核点—明志小学区域划分:红旗专线以东,未央界以南,东二环以西,华清路以北。
①家庭未购房的集体户落户人员适龄子女。家长持《西安市义务教育招生入学信息审核登记表》、户口薄、监护人身份证、无房证明、租房合同、房主房产证明、社区居住证明原件及复印件前来审核。
②陕西省人才交流服务中心、西安市人才服务中心集体户落户人员适龄子女。除携带《西安市义务教育招生入学信息审核登记表》、户口薄、监护人身份证外,家庭已购房的家长持房产证明,未购房的持无房证明、租房合同、房主房产证明、租住地社区居住证明原件及复印件到集中审核点进行信息审核。
③城市*迁拆**户适龄子女。已安置的,到安置地对口审核点审核;未安置的,家长除携带《西安市义务教育招生入学信息审核登记表》、户口薄、监护人身份证外,须持房屋*迁拆**协议、租房合同、房主房产证明、社区居住证明到集中审核点进行信息审核。④进城务工人员随迁子女。进城务工人员是指非西安市户籍并取得西安市居住证的务工人员及西安市鄠邑区、蓝田县、周至县户籍到城区合法稳定居住务工的人员。西安市其他区县、开发区户籍的交叉务工人员,其子女在户籍所在地按学区登记入学。持《西安市义务教育招生入学信息审核登记表》和“四证”到集中审核点进行信息审核。(3)下列情况不作为就近入学的依据①挂靠户:适龄儿童户籍与户主为非直系亲属关系的。②空户:实际不存在户籍地址的。以上户籍类型的子女入学由教育局根据实际居住地和学校学位情况统筹安排入学。(4)假户口:区教育局不予以提供学位,该类适龄儿童少年在真实户籍地登记入学。 资格审核
学生入学信息审核通过后,取得《西安市2020年义务教育招生入学登记报名告知书及报名条》(以下简称《报名条》)。适龄儿童少年取得《报名条》,即为完成对应学区公办学校学位登记或区级统筹公办学位的登记。不选*民择**办学校,确定在公办学校就读的,不再进行网上报名。
向荣巷小学

长安区第一小学
一、招生对象
2014年8月31日前出生(含8月31日)的长安区第一小学学区内与户主为直系亲属关系且房户一致、规定时间(2020年5月31日前)落户的户籍适龄儿童。
适龄儿童因身体状况需要延缓入学的,其父母或其他法定监护人提出书面申请(附区级以上医院病历或其他有关资料),报户籍所在地街道中心学校及区教育局核准备案,办理延缓入学手续。
二、学区范围
1.长兴南路和长兴北路以西,韦曲南街以北,广场南路和广场北路以东,新华街以南区域户籍。
2.广场南路西侧的毓秀园、翠花小区、晶鑫丽座小区户籍。
3.东崔家庄、侯家湾村村民子女。
三、招生工作
网上预约
适龄儿童少年入学登记前,须网上预约信息审核点和审核时段。长安区户籍适龄儿童少年预约户籍地学区学校;长安区集体户、挂靠户和非长安区户籍、符合政策入学规定的随迁子女,预约居住街道内就近的集体户、挂靠户、随迁子女审核点;优抚对象子女预约优抚对象子女信息审核点。

信息审核
(1)6月23日—26日,学区内与户主为直系亲属关系且房户一致、规定时间(2020年5月31日前)落户的户籍适龄儿童,由其父母(或法定监护人)携带“共性资料”(第(4)条)和居住资料原件及复印件,按照预约的时段,前往长安区第一小学审核点进行信息审核。
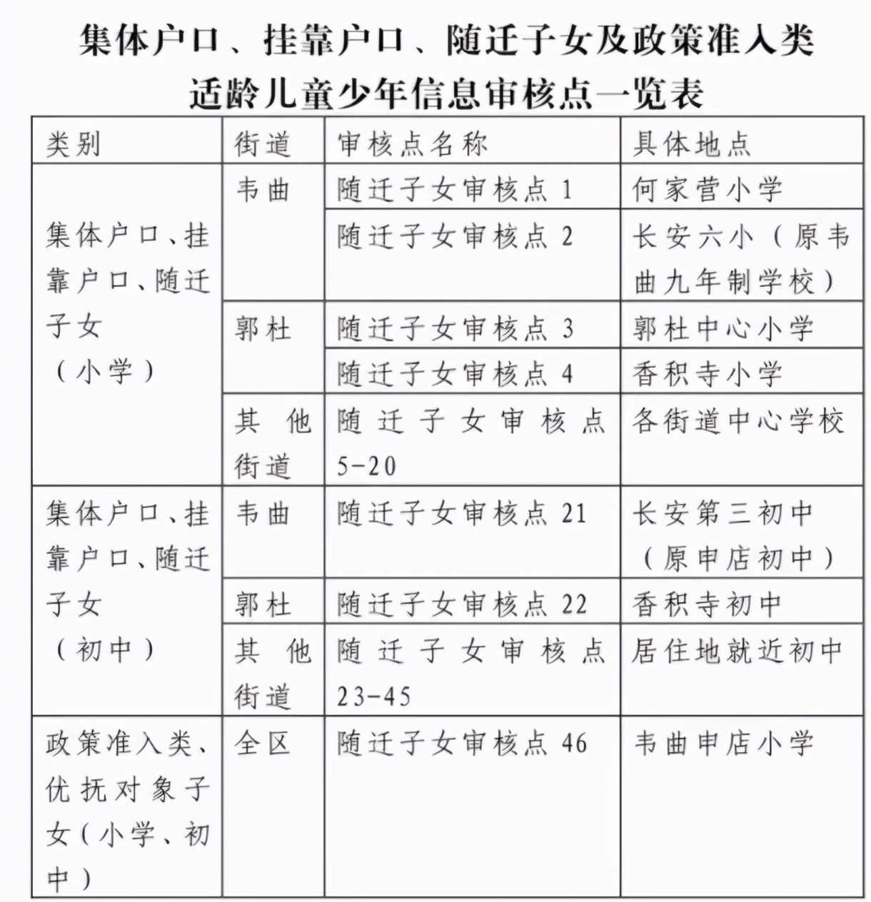
(2)6月27日—30日,《西安市外地户籍符合政策规定准入类学生一览表》中适龄儿童及其他各类优抚对象子女:提供“共性资料”和《西安市外地户籍符合政策规定准入类学生一览表》规定的相关证明原件及复印件,前往韦曲街道申店小学资审点进行信息审核。
(3)6月27日—30日,进城务工人员随迁子女(指非我市户籍并取得西安市居住证的务工人员及我市鄠邑区、蓝田县、周至县户籍到城区合法稳定居住务工的人员。我市其他区县、开发区户籍的交叉务工人员,其子女在户籍所在地按学区登记入学):提供“共性资料”和“四证”资料原件及复印件(第(5)条),前往家长网上预约的韦曲街道何家营小学或长安六小(原韦曲九年制学校)资审点进行信息审核。(长安区集体户、挂靠户适龄儿童在“集体户、挂靠户、随迁子女审核点”审核)。
(4)以上信息审核共性资料:
①《西安市义务教育招生入学信息审核登记表》。学生及其家长登录西安市义务教育招生入学平台(网址为http://www.xaywjy.com)及其微信公众号(xaywjy)自行*载下**并填写;或对已有空白表格进行复印后填写。
②户口簿原件及首页、户主页、适龄儿童页复印件。
③预防接种证。
(5)进城务工人员随迁子女 “四证”资料:
居住证明——随迁子女父母双方取得的西安市居住证,居住证地址必须与实际居住地址一致。同时,购房人员须提供房产证或购房合同等有效证明材料。租房人员须提供《房屋租赁备案登记证明》或与房屋产权所属人签订的合法有效的房屋租赁合同;我市鄠邑区、周至县、蓝田县户籍随迁子女父母无需提供居住证,但需提供以上合法稳定居住的证明。
务工证明——随迁子女父母双方合法、真实、有效的劳动务工合同或营业执照等相关材料。
户籍证明——随迁子女与父母同一户籍的户口簿、父母身份证原件及复印件。
流出证明——适龄儿童户籍所在地乡镇人民政府或街道办事处开具的务工人员子女在户籍地无监护条件,同意学生流出接受义务教育的证明。
发放《报名条》
凡在长安区第一小学信息审核点进行审核的适龄儿童,审核通过后请家长(或法定监护人)到学校领取《报名条》。
6月23日进行信息审核的,于6月 28日上午9:00—11:30领取。
6月24日—26日进行信息审核的,于6月 28日下午2:30—5:00领取。
家长领取《报名条》,确定就读长安区第一小学的,不再进行网上报名。
发放入学通知书。
7月27日,凭《报名条》到学校领取《义务教育入学通知书》。
时间安排
6月20日—22日 举行线上或线下“校园开放日”。
6月20日—22日 网上预约信息审核点和审核时段。
6月23日—26日 学区内符合入学资格的适龄儿童信息审核。
6月28日 信息审核通过的适龄儿童领取《报名条》。
7月12日—27日 学校开展招生工作。
7月27日 发放《义务教育入学通知书》。
特别强调:未完成信息审核流程的,视为自动放弃。
相关说明
1.适龄儿童少年的父母(或其他法定监护人)无正当理由未送适龄儿童少年入学接受义务教育或造成辍学,情节严重或构成犯罪的,依法追究法律责任。
2.民办学校具体招生细则详见长安区政府官网《西安市长安区2020年义务教育学校招生入学工作方案》。
3.未被民办学校电脑随机录取的学生,若户口地学区学校有学位,则予以录取;学区学校无剩余学位,则按照相对就近原则统筹向其他公办学校分流。
温馨提示
进入校园须佩戴口罩,并扫码测温,做好个人防护,体温异常者不得进入校园。
长安区第二小学
招生对象
2014年8月31日前出生(含8月31日),与户主为直系亲属关系且房户一致、规定时间(2020年5月31日前)落户的长安区第二小学学区内户籍适龄儿童。适龄儿童因身体状况需要延缓入学的,其父母或其他法定监护人提出书面申请(附区级以上医院病历或其他有关资料),报户籍所在地街道中心学校及区教育局核准备案,办理延缓入学手续。
学区划分
1.子午大道以西,西长安街以北,茅坡路以东、西部大道以南户籍。2.茅坡社区居住的原茅坡村民子女。3.府东一路以西,清渠街以北,子午大道以东,西部大道以南户籍。
招生程序
网上预约、填写登记表
适龄儿童入学登记前,须由监护人网上预约信息审核点和审核时段。预约时间:6月21日——6月22日

信息审核
6月23日—24日,学区内适龄儿童由其父母(或法定监护人)按照预约的时段,前往长安区第二小学审核点进行信息审核。
上午9:00——11:30下午2:30——5:00
携带资料:①《西安市义务教育招生入学信息审核登记表》。②户口簿原件及首页、户主页、适龄儿童页复印件。③预防接种证。④居住资料原件及复印件。(茅坡村适龄儿童无需提供)
发放《报名条》
凡在长安区第二小学信息审核点进行审核的适龄儿童,审核通过后请家长(或法定监护人)到学校领取《报名条》。6月23日进行信息审核的,于6月29日上午9:30—11:30领取。6月24日进行信息审核的,于6月29日下午2:30—5:00领取。完成入学信息审核,确认入我校就学的,不须参加民办学校网上报名。有意愿选*民择**办就读的,持《报名条》参加网上报名,未被民办学校随机录取的,我校若无剩余学位,则按照相对就近原则,由上级统筹分流。
发放入学通知书
7月27日,凭《报名条》到学校领取《义务教育入学通知书》。
办理入学手续
8月30日,凭《义务教育入学通知书》到学校办理入学手续。特别强调:未完成“招生程序”的,视为自动放弃我校学位!
温馨提示
1.我校只审核户籍在我学区的适龄儿童,外来务工人员随迁子女及政策准入类优抚对象子女,请携带规定材料前往教育局划分的信息审核点审核。
2.家长(不带孩子)进入校园须佩戴口罩,并扫码测温,做好个人防护,体温异常者不得进入校园。
3.招生工作按照入学条件梯次招收,先安排“与户主为直系亲属关系且房户一致的学区内户籍适龄儿童少年”入学。入学条件从落户时间、是否房户一致、与户主关系等方面进行严格限定。条件不符合的适龄学生,由区教育局统筹分流。