小伙伴们,
你关注的
衢城居住证积分管理办法
来了——

近日,市人民政府办公室印发了《衢州市市区居住证积分管理办法(试行)》(以下简称《办法》),并配套公布了《衢州市居住证积分管理指标体系(试行)》(以下简称《积分指标》)。

什么是居住证积分?
居住证积分,是指通过设置积分指标体系,将《浙江省居住证》(以下简称“居住证”)持有人的个人情况和实际贡献转化为相应的分值。积分达到一定分值,就可按相关规定享受相应的公共服务。
哪些公共服务项目纳入积分管理?

包括子女入读义务段(含学前)学校、职业技能(学历)教育资助、就业扶持、住房保障、养老服务、社会福利、社会救助、文化旅游和其他特定公共服务等。
居住证积分指标体系 是怎样的?
居住证积分指标体系,由基础分指标、加分指标、减分指标和一票否决指标组成。积分分值以申请人提交的各类有效证件及相关材料为依据,按《积分指标》规定的相应分值进行累计。

加分、减分指标有哪些?
根据《办法》规定,居住证的基础分指标包含年龄、文化程度、专业技术职称和技能等级、在本市工作及缴纳社会保险年限、住所及居住年限情况等指标。

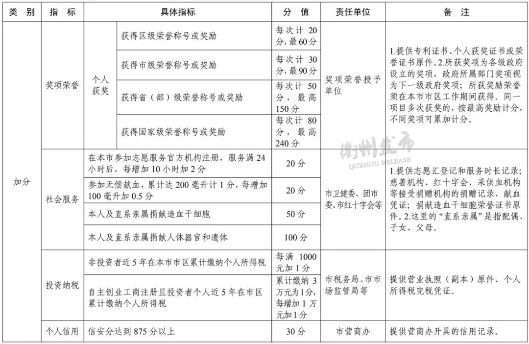
居住证的加分指标
包括奖项荣誉、社会服务、投资纳税等情况。
居住证的减分指标
包括刑事犯罪、行政拘留、个人不良信用记录等。
居住证的 一票否决 指标
是指有危害国家安全及其他严重刑事犯罪记录、参加国家禁止的组织或活动等。
(以下图片均可点击放大查看)

据了解,该《办法》将于2020年2月1日起开始试行(国家或本省另有规定的,从其规定)。
如何申请?

届时,在衢州市市区范围内(指柯城区、衢江区)持有效居住证的人员,可向本市市区任一积分受理窗口提出积分申请,也可通过互联网、手机客户端等登录积分管理信息平台提出积分申请和预约办理,并递交相应材料。行动不便的老年人、残疾人等,可由其监护人、*亲近**属代为申请。
怎么查积分?

申请受理后,申请人可通过互联网、手机客户端等登录积分管理信息平台,或持本人有效身份证件到积分受理窗口查询本人的积分情况。申请人若对积分有异议,可登录积分管理信息平台或到积分受理窗口申请核查,并提供相关依据材料。
其他注意事项
1 若申请材料存在伪造、变造情况,申请人据此所得积分无效,所获取的相关权益一并取消,且5年内不受理其积分申请,同时将由公安部门依法处罚,若构成犯罪的还将依法追究刑事责任。
2 此外,若因不再符合居住证申领条件被不予签注,或已迁入本市市区户籍,或居住证持有人死亡的,由于申请人居住证使用功能终止,其积分也将永久失效。

来源:市公安局、掌上衢州APP
文:王琳、龚诚良
编辑:王好
审核:王小东
(注:以上单位均为衢州发布矩阵成员单位,其发布内容已授权衢州发布使用)