疫情到现在也快2年了,泰国从10月份也开放了,让不少人看到了入境泰国的希望,但是所谓希望越大失望就越大。从11月份开始正式实施电子签证来,本来一个月就能申请完毕的泰国商务签证,现在就签证都有可能要长达8周,这不是在开玩吗?老胡只能万里奔腾的说一声“XXX”。
吐槽也吐槽了,签证出得慢,但好歹也是能出,本文老胡主要给大家详细解释截止2021年12月10日,我们能申请的泰国签证,给大家准备去泰国之前做一个参考。

如何申请泰国商务签证(资料缺一不可)
一、泰国商务签证的特性:
1、泰国商务签证,目前是从国内入境泰国最靠谱的一种签证,国内外海关基本不会拦。
2、泰国商务有效期为90天,可停留90天。
3、持泰国签证入境泰国后,可以转为工作签证。
二、申请泰国商务签证所需材料:

三、注意事项:
备注:做泰国入境许可证的时候提供过来:符合要求的疫苗证明,接种完毕且满14天后(科兴,中国国药,阿斯利康/Covishield.辉瑞、强生、莫德纳和卫星五号)
注意:
1、 现在是电子签证,使馆有权利要求变更,或者增补任何资料,或者要求去使馆面试,那么你得一定要配合。
2、申请泰国商务,你不能有犯罪记录或者从事犯罪活动的行为,资料都是真实的,否则有可能导致拒签。
3. 全部资料电子版申请就可,如果抽查到面试,原件面试的时候你得自行带上去所对应领区的领事馆进行面试。
泰国TR旅游签证(不一定能出境)
一、泰国tr签证的特性:
1、目前申请泰国旅游签证,不一定能申请下来,而且审查很严格。
2、持有泰国旅游签证出境,如果没有正当理由,海关是不一定能放行的。
3、泰国旅游签证有效期90天,可停留30天。
4、具体签证时间由领馆批复。
二、申请泰国tr签证所需材料:

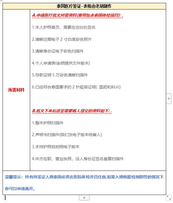
泰国医疗签证(材料有点复杂)
一、泰国医疗签证的特性:
1、可停留60天,有效期90天,要面试。
2、能正常出入境。
3、签证时间需要3-6周左右。
二、申请泰国医疗签证所需材料:

三、申请泰国医疗签证计划包括:
1泰国医疗签证(MT)
2.泰国通行证
3.两个月的符合泰国要求的医疗保险
4.卫生部确认函Confirmation Letter
5.医疗报价Treatment Quotation
6.医院邀请函Invitation Letter
7.卫生部盖章后的关系证明Affidavit Support (只有陪同的人才有)
8.医院注册执照Hospital License
9.深圳地区核酸(有陪同)
10.深圳蛇口船票,香港曼谷机票(蛇口有送机)
11.曼谷当地核酸检测机构检测,和曼谷接机到医院
12.医院隔离7天的住宿和三餐(疫苗如果不合格需要隔离10天)
13.泰国医院的体检项目

泰国落地签证(人在海外可申请)
泰国落地签证,适合人在海外,但不适合人在中国,目前政策,你如果没有签证是基本无法出国门的,海关首先就拦下你。
泰国11月1日就对国际实行落地签证,当然不是什么国家都适合的,只有被泰国开放的不用隔离的46个国家适合,名单如下:

一、泰国落地签证的特性:
1、有效期15天,可停留15天。
2、落地后,得马上在泰国申请个疫情签证,有效期3个月,可停留60天。
3、落地签证适合人在国外。
4、签证时间大概8-10个工作日。
5、目前有6个国家是比较成熟的用落地签证入境泰国的。(马来西亚、柬埔寨、迪拜、菲律宾、印尼、新加坡)
二、申请泰国落地签证所需材料:
1、泰国申请表
2、护照首页清晰彩色扫描件
3、护照尾页需持照人亲笔签名
4、注射获泰国卫生部、世界卫生组织(WHO)承认的新冠疫苗,且持有已满14天接种证明翻译件
三、不同国家入境航班的情况:
目前落地签证入境泰国主要指从: 柬埔寨、泰国、新加坡、马来西亚、菲律宾、印尼、莫斯科 这7个国家,因为这些国家都是46个入境泰国打了疫苗免隔离的国家,而且跟泰国有直飞航班,
1、柬埔寨落地泰国、 迪拜落地泰国、 新加坡落地泰国(每天都有航班)
2、马来西亚的吉隆坡落地泰国(11月每周三和每周日有航班,12月天天都有航班。)
3、菲律宾的马尼拉,印尼的雅加达落地泰国(个别日期价格会贵,可自己选择符合价格要求的临近航班)
4、俄罗斯的莫斯科落地泰国(每周四都有航班)
四、注意事项:
1、柬埔寨,迪拜,新加坡,马来,菲律宾,印尼、俄罗斯入境泰国的核酸检测(你需要提前48小时自行在各机构进行核酸检测)2、你要有符合要求的完整的疫苗证明,如果你没有完整的符合要求的疫苗,需要隔离10天的话,如需要延期提供护照原件和半身相片电子版本。

泰国领区划分(你护照的户籍在哪里就在哪个领馆申请签证)

本文结平:
1、目前申请泰国签证相对比较慢,但随着泰国的逐渐开放,签证的批复应该会有所改善。
2、泰国11月份刚实行电子签证,以泰国的办事效率肯定有一两个月的熟悉期,所以大家也不必要担心电子签证会一直这么慢,当然肯定先申请先批复。
3、现在入境泰国需要有72小时核酸检测、泰国 THAILAND PASS(泰国通行证)、疫苗证明(没有疫苗证明需要隔离10天)
4、大家目前对泰国签证还有什么不明白的可问老胡,本文供大家参考,希望对大家有用。