今日,搜狐焦点合肥站整理了5月6日-5月12日合肥市政府及行政区官方网站公开信息,对购房人所关注的项目证件办理情况、城建规划情况进行了归纳汇总。
具体来看,涉及盛大德馨府、教育新村、聚福家园、中环城CBD、天目未来、上铁银欣花园等6个项目。

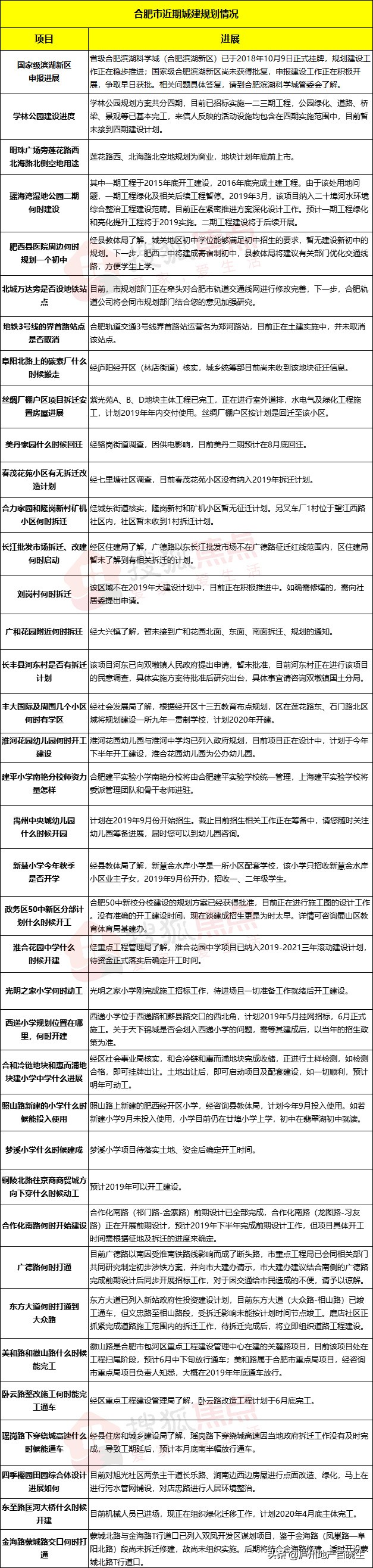
提问:盛大德馨府小区交房四五年了,房产证什么时候下来?
回答:经望湖街道了解,复建点盛大德馨府小区房屋产权证的办理,是安徽华徽伟业资产管理公司通过招投标程序中标,并负责办理。社区联系该中标单位得知,目前该单位正在积极与相关单位协调办理证件。
提问:蜀山区教育新村回迁房何时交付?
回答:经小庙镇了解,关于教育新村回迁安置房的交房时间,预计在2019年底完成分房工作。
提问:瑶海区城东街道聚福家园小区房产证什么时候能办?
回答:经城东街道了解,目前聚福家园小区正在进行电梯联合验收和地库的人防验收工作,计划整体竣工备案在2019年12月底。待完成初始证明后交属地街道办理房产证。街道接到通知后,会及时告知业主。关于房屋质量问题,小区是检测合格后交付使用的。
提问:经开区中环城CBD房产证何时办下来?
回答:经经开*证办**中心核实,开发企业已向不动产登记中心申请首次登记,已经办结。已告知开发企业尽快申请办理不动产转移登记。
提问:瑶海区合肥市38中学北区学区房包括新蚌埠路天目未来小区吗?
回答:经区教育体育局核实,新蚌埠路天目未来小区初中学区学校2018年为合肥市第七十中学,今年的学区调整请关注2019年招生文件。
提问:高新区上铁银欣花园划分的小学、中学是哪个学校?
回答:经区社会事业局核实,您信件所述小区的小学学区是合肥市兴园学校,初中学区为合肥市兴园中学。

提问:国家级滨湖新区现在进展什么样了?为何长时间没有批复?
回答: 经了解,省级合肥滨湖科学城(合肥滨湖新区)已于2018年10月9日正式挂牌,规划建设工作正在稳步推进;国家级合肥滨湖新区尚未获得批复,申报建设工作正在积极开展,争取早日获批。相关问题具体答复,请到合肥滨湖科学城管委会了解。
提问:据听说新站区学林公园投资了一亿多元,但是为啥所建设的公园和公示的差距那么大呢?
回答:学林公园规划方案共分四期,目前已招标实施一二三期工程,公园绿化、道路、桥梁、景观等已基本完工,来信人反映的活动设施均包含在四期实施范围中,目前暂未接到四期建设计划。如需了解详情,建议您留下联系方式以便沟通。
提问: 合肥经开区明珠广场旁,莲花路西,北海路北侧空地在平整,准备做什么用途,是准备拍卖吗?
回答: 经区建设发展局调查,莲花路西、北海路北空地规划为商业,地块计划年底前上市。
提问:瑶海湾湿地公园二期什么时候开始建设?
回答:经东部新中心指挥部、区重点局了解,根据合肥市东部新中心概念规划,瑶海湾湿地公园作为东部新中心东北部的综合型城市级湿地公园。公园规划建设规模约为600亩。其中一期工程于2015年底开工建设,2016年底完成土建工程。由于该处用地问题,一期工程绿化及相关后续工程暂停。2019年3月,根据市政府关于南淝河流域要求水环境综合整治任务的要求,该项目纳入二十埠河水环境综合整治工程建设范畴。目前相关设计单位已完成湿地公园一期工程的绿化、亮化提升工程及二期工程总体的方案规划设计工作。正在紧密推进方案深化设计工作。预计一期工程绿化和亮化提升工程将于2019实施。二期工程建设将于后续开展。届时将二十埠河中游瑶海湾湿地公园打造成集绿色生态、休闲游憩、共享体验、城市风貌展示于一体的地标式城市级生态公园。
提问:肥西县医院周边小区逐渐增多,旁边就一个私立的实验高中,请问什么时候可以规划一个初中?方便小孩就近上学。
回答:经县教体局了解,城关地区初中学位能够满足初中招生的要求,暂无建设新初中的规划。下一步,肥西二中将建成寄宿制初中,县教体局将建议有关部门优化交通线路,方便学生上学。
提问:请问政府规划部门,北城万达旁会有地铁设站点么?
回答:目前,市规划部门正在牵头对合肥市轨道交通线网进行修改完善,下一步,合肥轨道公司将会同市规划部门结合您的意见加强研究。
提问:地铁3号线的界首路站点是否取消?
回答: 合肥轨道交通3号线界首路站运营名为郑河路站,目前正在土建实施中,并未取消该站点。
提问: 阜阳北路上的碳素厂什么时候搬走?
回答: 经庐阳经开区(林店街道)核实,城乡统筹部目前尚未收到该地块征迁信息。
提问:丝绸厂棚户区项目*迁拆**安置房屋进展如何?
回答:经常青街道调查,紫光苑A、B、D地块主体工程已完工,正在进行室外道排,水电气及绿化工程施工,计划2019年年内交付使用。丝绸厂棚户区按计划是回迁至该小区。
提问: 美丹家园什么时候回迁?
回答:经骆岗街道调查,因供电影响,目前美丹二期预计在8月底回迁。
提问:春茂花苑小区有无*迁拆**改造计划?
回答: 经七里塘社区调查,目前春茂花苑小区没有纳入2019年*迁拆**计划。
提问:合力家园和隆岗新村矿机小区什么时候*迁拆**
回答:经城东街道核实,隆岗新村和矿机小区暂无征迁计划。另叉车厂1村位于望江西路社区内,社区暂未收到1村*迁拆**计划。
提问: 长江批发市场*迁拆**、改建何时启动?
回答:经区住建局了解,广德路以东长江批发市场不在广德路征迁红线范围内,区住建局暂未了解到有相关*迁拆**的计划。
提问:2019年初,各大新闻媒体都说因东部新中心建设,刘岗村要*迁拆**,为何到现在没有动静?
回答:经城东街道了解,来信人咨询的区域不在2019年大建设计划中,目前正在积极推进中。如确需修缮的,需向社居委提出申请。
提问:广和花园附近什么时候*迁拆**?
回答:经大兴镇了解,暂未接到广和花园北面、东面、南面*迁拆**、规划的通知。
提问:长丰县河东村是否有*迁拆**或者搬迁计划?
回答:经双墩镇了解,您所反映的系河东村拟将实施土地增减挂项目,该项目河东已向双墩镇人民政府提出申请,暂未批准,目前河东村正在进行该项目的*意民**调查,具体实施方案待批准后研究出台,具体事宜请咨询双墩镇国土分局。
提问:丰大国际及周围几个小区没有学区怎么办?
回答: 经社会发展局了解,根据经开区十三五教育布点规划,区在莲花路东、石门路北区域将规划建设一所九年一贯制学校,计划2020年开建。
提问:请问淮河花园幼儿园计划何时开工建设?是公办还是公建私营模式?另外淮河中学何时建设?
回答:经社会事业局了解,淮河花园幼儿园与淮河中学均已列入政府规划,目前项目正在设计中,计划于今年下半年开工建设,淮合花园幼儿园为公办幼儿园。
提问:建平小学南艳分校的师资力量怎么样?南艳小学现划到建平旗下,请问上海建平会派老师过来定期支教吗?
回答:经区社会发展局调查,合肥建平实验小学南艳分校将由合肥建平实验学校统一管理,上海建平实验学校将委派管理团队和骨干老师进驻。
提问:新站区禹州中央城幼儿园什么时候开园?现在可以报名了么?
回答: 新站区禹州中央城配套幼儿园由政府委托合肥创和幼儿教育集团举办的一所公办园,计划在2019年9月份开始招生。截止目前招生相关工作正在筹备中,请您随时关注幼儿园筹备进展,届时您可以到幼儿园咨询。
提问: 新慧小学今年秋季可以开学吗?
回答:经县教体局了解,新慧金水岸小学是一所小区配套学校,该小学只招收新慧金水岸小区业主子女,2019年9月份开办,招收一、二年级学生。
提问:请问合肥市政务区新规划建设的50中新区分部计划什么时候开工,预计什么时候能让建成招生?
回答:经区教育体育局了解,合肥50中新校分校建设的规划方案已经获得批准,目前正在进行施工图的设计工作。没有准确的开工建设时间,现在谈建成招生更是为时太早。详情可咨询蜀山区教育体育局基建办。
提问:新站区淮合花园中学什么时候开建?
回答:经重点工程管理局了解,淮合花园中学项目已纳入2019-2021三年滚动建设计划,待资金正式落实后确定开工时间。
提问:请问配套的光明之家小学何时动工,如何现场看不到丝毫动静?
回答:经区重点局核实,光明之家小学刚完成施工招标工作,待进场且一切准备工作就绪后开工建设。
提问:包河区绿地中心公馆和东祥府小区有配套幼儿园吗? 附近西递小学规划位置在哪里,何时开建?后期天下锦城小区是否会划入西递小学招生?
回答:经区教育体育局了解,绿地中心所在的十五里河片区的用地及规划工作都由包河区住建局负责实施。区教育体育局已将您的意见向住建、规划等相关部门反馈,并督促加快规划进程。西递小学位于西递路和黟县路交口的西北角,计划2019年5月挂网招标,6月正式施工。关于天下锦城是否会划入西递小学的问题,需等其建成后,以当年的招生政策为准。
提问:高新区合和冷链地块和惠而浦地块计划建小学和中学。请问现在有什么进展,打算怎么办学,各个时间节点是什么时候?
回答:经区社会事业局核实,和合冷链和惠而浦地块完成收储,正进行土样检测,如检测合格,即可挂牌出让。土地出让后,即可启动项目及配套建设,如一切顺利,预计明年可动工,对于学校建成后如何办学,暂时还未研究。
提问:照山路新建的小学什么时候能投入使用?涉外经济学院搬迁有无具体时间?
回答:经县经济开发区管委会核实,水电学院老教师公寓产证为肥西的,根据义务教育招生政策,该公寓的义教学生应该在肥西上学。照山路上新建的肥西经开区小学,经咨询县教体局,计划于今年9月投入使用。如若新建小学9月未投入使用,小学目前仍在廿埠小学上学,初中在翡翠湖初中就读。涉外经济学院暂未搬迁计划。
提问:梦溪小学已公示结束,请问有没有具体的开工时间,什么时候建成、招生呢?
回答:梦溪小学项目待落实土地、资金后确定开工时间。
提问:请问铜陵北路往京商商贸城方向下穿什么时候动工,何时修好?
回答:经项目管理二处了解,铜陵北路下穿前期由于合肥市政府与上海铁路局就土地补偿问题暂未达成一致,致开工时间有所延误。本周市政府已上门与上海铁路局进行对接,铜陵北路下穿问题基本谈妥,目前上铁公司已进行施工招标,预计2019年可以开工建设。
提问:合作化南路何时开始建设?
回答:合作化南路(祁门路-金寨路)前期设计已全部完成,合作化南路(龙图路-习友路)正在开展前期设计,预计2019年下半年完成前期设计工作,但项目具体开工时间需根据*地征**及*迁拆**的进度来确定。
提问:广德路何时打通?
回答:目前广德路以南因受淮南铁路线影响而成了断头路,市重点工程局已会同相关部门共同研究制定初步涉铁方案,并向市大建办请示,市大建办建议结合南侧的广德路完成前期设计后同步开展招标工作,对于因交通给市民造成的不便,请予以谅解。
提问:新站区东方大道何时打通到大众路?
回答:经建设发展局了解,东方大道已列入新站区政府性投资建设计划,目前东方大道(大众路-相山路)已竣工通车,但文忠路至相山路段,受*迁拆**影响未能按计划时间节点竣工。磨店社区正抓紧完成道路施工范围内的*迁拆**工作,待*迁拆**完成后,将立即组织道路工程建设。另京东方医院东侧、华润万橡府西侧用地规划为商业用地,暂未出让,并非百大奥特莱斯项目。
提问: 美和路和徽山路什么时候能完工?
回答:经区重点局了解,来信人所指的徽山路是合肥市包河区重点工程建设管理中心在建的关麓路项目,目前该项目处在工程扫尾阶段,预计6月中下旬放行通车;美和路属于合肥市重点局项目,经咨询市重点局项目负责人知悉,大概在2019年年底通车放行。
提问:卧云路整改施工何时能完工通车?
回答:经区重点工程建设管理局了解,卧云路改造工程计划于6月底完工。
提问:肥东瑶岗路下穿绕城高速什么时候能通车?
回答:经县住房和城乡建设局了解,瑶岗路下穿绕城高速因当地政府*迁拆**工作没有及时完成,导致工期延后,预计本月底南半幅放行通车。
提问:肥东四季樱园田园综合体设计进展如何?
回答:经撮镇镇核实,目前对旭光社区两条主干道长乐路、涧南边西边房屋进行点面改造、绿化,马上在进行污水管网铺设,对店忠路进行人居环境整治。
提问:东至路匡河大桥什么时候开建?
回答:经区住建局了解,关于东至路上跨铁路桥部分,根据铁路部门相关规定需要安徽上铁地方铁路开发有限公司代建,由于多种原因安徽上铁未同意签订代建合同,所以导致东至路一直未施工。经过多次沟通协调,2019年4月2日,蜀山区住建局与安徽上铁地方铁路开发有限公司终将代建合同正式签订完毕,至4月16日,中标单位中铁二十四局已将项目部组建完成;目前机械人员已进场,现正在组织绿化迁移工作,计划2020年4月底主体完工。
提问:金海路蒙城路交口何时打通?
回答:经双凤开发区了解,蒙城北路与金海路T行道口已列入双凤开发区谋划项目,鉴于金海路(凤巢路—阜阳北路)段尚未*迁拆**修建,故尚未组织实施。后期将结合金海路修建,适时开设蒙城北路T行道口。