关于血清钾的基本知识
人体内的钾是维持细胞生理活动的主要阳离子,是保持机体的正常渗透压及酸碱平衡,参与糖及蛋白质代谢,保证神经肌肉的正常功能所必需。
钾离子大部分存在于细胞内,少量存在于细胞外液,且浓度较恒定。人体内的钾盐主要来源于食物。血清钾盐测定实为细胞外液钾离子测定,但体内的钾离子经常不断地在细胞内与体液之间相互交换,以保持动态平衡。因此血清钾浓度的高低,在一定程度上也可间接的反映细胞内钾离子的水平。
机体钾来源主要包括饮食摄入和消化道分泌液的重吸收;排出主要是通过肾脏,极少部分通过肠道排出。
正常参考值
正常血清钾为3.5~5.5mmol/L;
低于3.5mmol/L为低钾血症;
高于5.5mmol/L为高钾血症。
小知识点
大家可能也听说过我国死刑的主要方法就是短时间注射大剂量的氯化钾,诱发犯人心脏室颤,导致死亡。 这也是氯化钾在医院被列为高危药品的原因。
钾离子生理作用
1、钾是维持细胞膜静息电位的物质基础, 静息电位主要决定于细胞膜对钾的通透性和膜内外钾浓度差。此电位是影响神经肌肉组织兴奋性的重要因素。
2、钾参与多种新陈代谢过程, 与糖原和蛋白质合成有密切关系。细胞内一些与糖代谢有关的酶类,如磷酸化酶和含巯基酶等必须有高浓度钾存在才具有活性。
3、调节细胞内外液的渗透压及酸碱平衡, 由于大量钾离子存在于细胞内(约为细胞外的20倍),不仅维持细胞内液的渗透压及酸碱平衡,也影响细胞外液的渗透压及酸碱平衡。
钾离子的代谢过程
1、吸收: 对于外科而言,吸收无外乎两个途径:静脉、胃肠道。
2、分布: 由于Na-K-ATP主动运输存在,机体内的绝大多数钾都在细胞内。胞内占总钾98%,胞外占2%。当细胞内外的血钾重新分布时,即可引起血钾稳态的变化。钾大量向细胞内移动时,可引起低血钾;钾大量向细胞外移动时,可引起高血钾。

3、排泄主要3条途径: 肾脏,消化道,皮肤。
其中肾脏占绝大部分。主要通过远端肾单位和集合管排出。主要受到肾素-血管紧张素-醛固酮系统的调节。高钾血症的另一大类原因也就是肾脏的排泄功能不好,比如肾小球滤过率降低(CKD),肾小管功能障碍(AKI),RAAS系统障碍(Addison’s disease 醛固酮分泌减少)。

机体在吸收、分布、排泄三个层面对K浓度进行调节,使钾维持在一个稳态水平。最终的目的是使钾行使最终的生理功能。
低钾血症的致病原因及机制
低钾血症的发生不外乎以下3种原因: 摄入不足、排出过多、分布异常 。
一、钾摄入不足
见于长期饥饿、低能量饮食、吸收障碍等情况。
由于正常饮食中的含钾量远高出机体维持钾平衡需要量,短期单纯饮食摄入不足一般不会引起低钾血症的。
二、钾排出过多
可以排钾的通道有肾脏、胃肠道、皮肤。临床上常分为肾性失钾、非肾性失钾。比较好明确的是非肾性失钾。
1.非肾性丢失经胃肠道丢失 见于严重腹泻、呕吐、胃液引流、造瘘引起的肠液丢失。除K+直接丢失外,上述因素可引起继发性醛固酮分泌增加,导致尿钾的排出增多。因小肠液为碱性,故多伴有代谢性酸中毒。此外,过多出汗、皮肤大面积烧伤、长期高温作业随汗液排出未补充、维持性腹膜透析患者腹透液失钾,也可引起低钾血症。
2.肾性丢失
⑴.利尿:利尿剂(噻嗪类、呋塞米)、渗透性利尿(糖尿、甘露醇)。
糖尿病酮症酸中毒时高血糖引起渗透性利尿作用以及大量带负电荷的酮体从尿液中排出内促进了尿钾的排出。在酸中毒早期由于细胞内外钾重新分布,低血钾可不明显。如果用胰岛素或碱*药性**物治疗时未予补钾,则可引起严重甚至致命性低血钾。
⑵.盐皮质激素(或类盐皮质激素)作用增强:如原发性醛固酮增多症、继发性醛固酮增多症、库欣综合征、先天性肾上腺增生症、11β类固醇脱氢酶缺陷等。
⑶.肾小管疾病:Liddle综合征、Bartter综合征、Gitelman综合征均为先天性肾小管疾病;肾小管酸中毒、Fancoin综合征可为原发性或继发性。

三、分布异常, 也就是说K+进入细胞内过多。
1.代谢性碱中毒时细胞内H+转移到细胞外,促进K+进入细胞内。
2.低钾性周期性瘫痪(包括甲状腺毒症性),常于进食大量碳水化合物运动和应激时发作,能促使钾离子转入细胞内的因素。
3. 注射胰岛素、大量葡萄糖也能促使钾离子转入细胞内。如10单位胰岛素加葡萄糖50克,可降低血钾0.6-1.2mmol/L。
4.意外的或诱导的低体温可使K+进入细胞内。
5.血细胞生成过快时新生细胞摄取钾明显增加可引起低钾血症,常见于粒细胞集落刺激因子治疗粒细胞减少症或应用叶酸和维生素B12治疗巨幼红细胞性贫血等情况。
低钾血症的临床表现
1.骨骼肌无力
我们上面说了,血钾离子是维持肌肉功能的重要成分,如果低钾血症发生了,那么肌肉功能会障碍,表现为肌肉无力,乏力、软弱、肢体瘫痪等等,严重的患者会有膈肌、呼吸肌无力、呼吸困难、吞咽困难等等。还会有肢体的麻木、疼痛等感觉障碍。

2.消化系统表现
低钾血症会有胃肠道功能紊乱,表现为恶心、呕吐、厌食、腹胀、便秘、肠蠕动减弱或者消失、肠麻痹等等,这些症状不特异,很多疾病都会有这些表现。
3.中枢神经系统表现
低钾血症会引起大脑功能障碍,因为大脑功能的维持也是需要钾离子参与的。所以低钾血症会导致萎靡不振、反应迟钝、定向力障碍、嗜睡甚至昏迷等等。曾经有一个昏迷病人,原因不明,后来一查血钾只有1.9mmol/L(正常3.5-4.5),考虑是低钾血症导致的昏迷。

4、血压下降表现
出现各种心律失常,轻症者有窦性心动过速,房性或室性期前收缩,房室传导阻滞;重症者发生阵发性房性或室性心动过速,甚至心室纤颤,可导致死亡。
5.循环系统表现
这是很严重的表现,我们说心脏的功能,尤其是心肌功能高度需要钾离子的配合,如果缺乏钾离子,心肌功能会明显障碍,表现为心动过速、早搏等等,甚至会发生心室颤动、心跳骤停进而死亡。所以我们临床医生遇到低钾血症,最怕就是会引起心律失常。

6、横纹肌肉裂解症
严重缺钾时,可出现横纹肌裂解,有时可诱发急性肾功能衰竭。
7、泌尿系统症状: 出现多尿、夜尿、口渴等表现。
8、缺钾的临床表现取决于
- 缺钾的量: 钾的丢失大部分来自细胞内液,而细胞内钾含量很高,在缺失 350 mmol 以下时,一般不会出现症状。
- 缺钾的速度: 临床上缺钾后是否出现症状不仅取决于缺钾的数量,还取决于缺钾的速度。短时间内发生缺钾,虽然数量不大,临床症状也可以很明显。反之钾是慢慢丢失,则症状表现较轻。
- 是否伴有缺钠: 当低钾血症同时伴有低钠血症时,临床表现较轻。
低钾血症的心电图表现
当血钾浓度低于2.7 mmol/L时,部分患者可由于心室复极的延迟而出现相应的心电图改变。
1、轻度低钾血症的特点:
- 变化少、不显著;
- U波明显,P波振幅、时限增加;
- PR间期及QRS时限延长;
- T波低平或倒置,ST段轻度进行性压低(与血钾浓度无明显相关性)。

2、Surawicz等提出了以下三种心电图特点:
①ST段压低≥0.5 mm ;
②U波振幅>1 mm;
③同一导联U波振幅超过T波振幅。
当心电图上有两个导联出现三种上述特点是低钾血症典型的心电图表现,表现出两种上述特点或与U波有关的一种时,为普通低钾血症的心电图表现。
3、U波产生的机制: U波一般与浦肯野纤维的3相复极有关,一般情况下被心室肌的复极波掩盖而不明显。
低钾血症时,浦肯野细胞膜上的内向整流钾通道对K+通透性降低,K+外流减少,故浦肯野细胞静息电位减小,兴奋性增高,传导性降低,4期自动除极化加速,自律性增高。
低钾血症对浦肯野纤维的影响大于对心室肌的影响,使浦肯野纤维的复极过程延长大于心室肌的复极过程,浦肯野纤维的复极过程得以显现,继而出现U波增大。

随着血钾的降低,U波逐渐明显
另外,T波与U波融合可以产生QT间期延长的表现(T波变小,U波变大,U波高于T波)。但由于T波和U波难以分辨,故表现为QU间期延长,而实际的QT间期是正常的。

低钾血症时,表现为
ST段压低,U波增大,QU间期延长
需注意,U波并非是低钾血症的特异性表现,在心动过缓或左室肥厚时也可出现。
若低钾血症进一步发展,严重时可能会导致致死性的室性心律失常,如室速、室颤及尖端扭转性室速。
低钾血症严重程度的分级
1、常用血化验指标: 血清钾浓度下降,小于3.5 mmol/L,血pH在正常高限或大于7.45,Na+浓度在正常低限或低于135 mmol/L。
2、常用尿化验指标
尿钾浓度降低(肾小管功能损害或“隐匿性肾小管功能损害”除外),尿pH偏酸,尿钠排出量较多。
钾离子对调节心脏的正常电活动至关重要。细胞外钾离子减少导致心肌兴奋性增高,并有可能发展为折返性心律失常。
血清钾低于3.5mmol/L时称为低钾血症。
其中血钾在3.0~3.4mmol/L者为轻度低钾血症;
2.5~2.9mmol/L为中度低钾血症;
<2.4mmol/L为重度低钾血症。

临床常见补钾途径
知道了引起低钾血症的原因,接下来就要开始治疗低钾血症了。首先当然是积极治疗原发疾病,尽量祛除发病因素,防止再失钾。那这些常见的补钾途径你都知道吗?
1、口服补钾
病情较轻或慢性疾病引起缺钾者, 一般首选口服钾,口服补钾最直接、方便,维持时间也长。
但口服补钾会对患者的消化道黏膜产生刺激作用,患者可能会出现恶心、呕吐、以及腹泻等胃肠道不良反应,严重时会发生消化道溃疡与出血。
因此为减少胃肠道不良反应,建议口服补钾应放在餐后,或者将浓度为10%的氯化钾溶液稀释至牛奶或者果汁中进行服用。
2、静脉补钾
静脉输注氯化钾,临床上最常用的补钾方法,注意浓度不超过0.3%,滴速不能超过40~60滴/分,适用于重度低钾血症的患者,为及时、快速地纠正低血钾症,减少并发症的发生。
3、饮食补钾
指导患者进食含钾丰富的食物:如葡萄、西瓜、香蕉、菠菜、蘑菇等,以防止低血钾的产生。也可口服钾盐。
4、雾化吸入补钾
此法不仅给药方便、无不良反应,而且避免口服和静脉补钾对胃肠道、静脉血管的刺激,尤其适合必须严格控制入液量的患者。
补钾的原则
1.不宜过早,见尿补钾。
2.不宜过浓,浓度不超过0.3%为宜 [ 指KCl(氯化钾)的浓度 ] 。
3.不宜过快,一般静脉补钾的速度以20-40 mmol/h为宜(小儿酌减)。
4.不宜过多,成人每日不超过200 mmol(相当于氯化钾15 g)。
补钾的量
在补钾界除了见尿补钾这一大原则,还有着3、6、9的秘诀。
轻度缺钾:血清钾(3.0-3.5 mmol/L)一天额外补充氯化钾 3 g;
中度缺钾:血清钾(2.5-3.0 mmol/L)一天额外补充氯化钾 6 g;
重度缺钾:血清钾(<2.5 mmol/L)一天额外补充氯化钾 9 g。
注意,这里说的是额外,也就是说如果病人无法进食,还要记得加上每日生理补钾量即加上氯化钾 6 g;特别注意补钾和补氯化钾不是一回事,注意换算!
补钾的种类
药物补钾常用氯化钾、枸橼酸钾及门冬氨酸钾镁(对既缺钾又缺镁者尤为适用)。
①氯化钾:含钾13-14 mmol/g,最常用;
②枸橼酸钾:含钾约9 mmol/g,心力衰竭或严重心肌损害、消化性溃疡患者禁用;
③醋酸钾:含钾约10 mmol/g,枸橼酸钾和醋酸钾适用于伴高氯血症者(如肾小管酸中毒)的治疗;
④谷氨酸钾:含钾约4.5 mmol/g,适用于肝衰竭伴低血钾症者,本品过量可致碱血症,碱血症者慎用或禁用;
⑤L-门冬氨酸钾镁:含钾3.0 mmol/10 mL,镁3.5 mmol/10 mL,门冬氨酸和镁有助于钾进行细胞内。高钾血症、急性和慢性肾功能衰竭、Addison氏病、III度房室传导阻滞 、心源性休克(血压低于90 mmHg)禁用。
温馨提示:不同药物之间记得换算成氯化钾或者钾的量!
补钾的注意事项
(1)补钾需检查肾功能和尿量,尿量>500 mL/d或30 mL/h,较安全,否则应警惕高血钾。
(2)低钾血症时将氯化钾加入生理盐水中静滴,如血钾已正常,则将氯化钾加入葡萄糖中静滴,可预防高钾血症和纠正钾缺乏症,如停止静脉补钾24小时后血钾仍正常,可改为口服补钾(血钾3.5 mmol/L,仍缺钾约10%)。
(3)钾进入细胞内较缓慢,细胞内外的钾平衡时间约需15小时或更久,故应特别注意输注中和输注后的严密观察,防止发生一过性高钾血症。
(4)难治性低钾血症需注意纠正碱中毒和低镁血症;
(5)补钾后可加重原有的低钙血症出现手足抽搐,应及时补给钙剂;
(6)不宜长期使用氯化钾肠溶片,以免小肠处于高钾状态引发小肠狭窄、出血、梗阻等并发症。
的量!
静脉补钾如何预防疼痛
1.选择溶剂防治疼痛: 葡萄糖盐水和生理盐水作为溶剂可减少疼痛的发生。
原因:由于钾离子是致痛因子,进入组织后作用于神经末梢感受器,使其去极化,从而产生疼痛;而钠离子进入组织后,使神经细胞超级化,其兴奋性降低,使痛域增高,从而缓解疼痛。
2.外涂药物缓解疼痛: 输液过程中出现疼痛时,立即用无菌干棉签蘸取硝酸甘油1 ml于局部涂擦可缓解疼痛。
原因:硝酸甘油是一种抗心绞痛药,可松弛平滑肌,解除血管痉挛。局部外涂可通过皮肤吸收以扩张血管,直接发挥作用,减轻疼痛。
3.改变操作方法缓解疼痛: 翻转针柄180°加上热敷法可明显缓解输液局部疼痛。
原因:由于针头斜面对向血管下壁,药物流向发生根本性改变,相对远离或避开了对体表敏感神经末梢的刺激。
另外,使用精密输液器能够有效减小液体中微粒对血管的刺激,减轻疼痛。
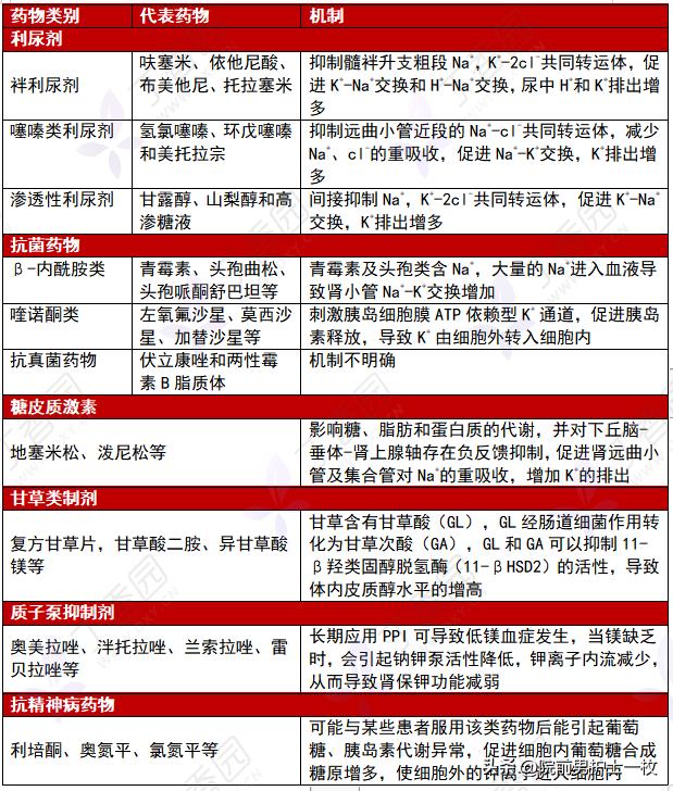
容易导致低钾血症的药物
