政治是所有科目中最好拿分的一门,只要按照以下四个方法,认真去背毫无悬念90分以上。
如果你对政治背什么、怎么背、如何做题、笔记整理这四个方面还有困惑的话,这期内容一定不能错过。
一些同学跟我说高中政治难,知识点背不下来,感觉遇到一个大题时,答题范围太广,答案写很多也得不到高分。
针对此情况,在文章的最后还给大家整理了【 高中政治一轮复习主观题系列配套答题模板 】
对每一类型的题目进行拆解分析,每一类型所需要答题的点说得很详细,也就是说掌握了这些也就抓住了采分点,即使你答不全,提到这些点也能得到分。
家长可替孩子保存一份,利用暑假学习弯道超车,特别是即将升高三的学生。
未雨绸缪考试自信答题,文末可自行打印学习使用!

一、背什么
1)我们要先背教材
教材是所有出题的基础和依据 ,也是短时间内建构知识体系并快速提高成绩的方法。背教材有两点需要注意:
a.背知识点的主干部分
一个知识点都会由知识加解释来组成 ,每一段每一句话有助于我们建构知识体系,而解释内容也有助于考试的时候,让我们更快地进行叙述。
b.背小字部分(做选择)
小字部分其实包含了一些细节知识点,做选择题时,我们会遇到一些陌生的叙述,其实它们都源自于小字部分。
2)我们要背题目
题目是知识点的运用和延伸 ,背完了教材,并不意味着就能够做好大题。
这里需要我们注意 对题目的标准答案叙述进行相应的记忆 ,简单来说就是一些答题的套话,这里在哲学和文化生活中比较突出。
3)我们要背时政
时政能够帮助我们更好地把握考试的方向,并且相应的话语可以运用到作答过程中。
二、怎么背(无痛背书法)
1)先理解再记忆
这里我想要强调,无论是背什么内容, 机械记忆其实都是没有用的 ,我们需要对知识点加以理解,再进行一个记忆。
2)思维导图
我们可以在理解记忆之后形成大致的框架,再通过默写的形式来形成一个自己的思维导图。
3)规律性记忆
总结叙述是从什么角度出发,先说什么,再说什么,最后说什么, 用关键词的方式进行串联 ,形成自己的一个记忆思维。
4)总结性记忆
这里我想要强调的是一种总结式发散, 即通过某一个点进行发散 ,形成对于这个题目的独特思路。
5)学会重复
在这里我想要强调, 知识点记牢的关键其实就在于不断重复 ,对于大多数人来说,背一遍往往是不够的。
三、如何做题
选择题我们可以采用先排错,再排无关的方式来作答,材料题的作答方式则可以通过归纳整理,形成一套自己的笔记体系来进行作答。
同时还要强调主观题一定要按照观点加阐述的方式进行,注意叙述的逻辑性以及知识点一定不能写错。
四、笔记整理
经济大题整理为两类, 第一类是关键词万能模板 ,这个方法的核心就是 依靠材料关键词来反映答案叙述。
第二类是环节分析法 ,即生产,分配,交换,消费,大家可以自己归纳,其实用到的不会特别多。
政治部分的大题,只需要大家按照 主体思维和时政结合的方式作答 ,就可以拿到高分。
文化加哲学类大题,这类题我想要强调的是,很多题的答案模板其实是高度相仿的,所以大家只需要对其进行归纳总结,直到找到典型题的答案即可。
这篇内容提到的政治学习的四个方法都非常重要,建议大家反复观看。
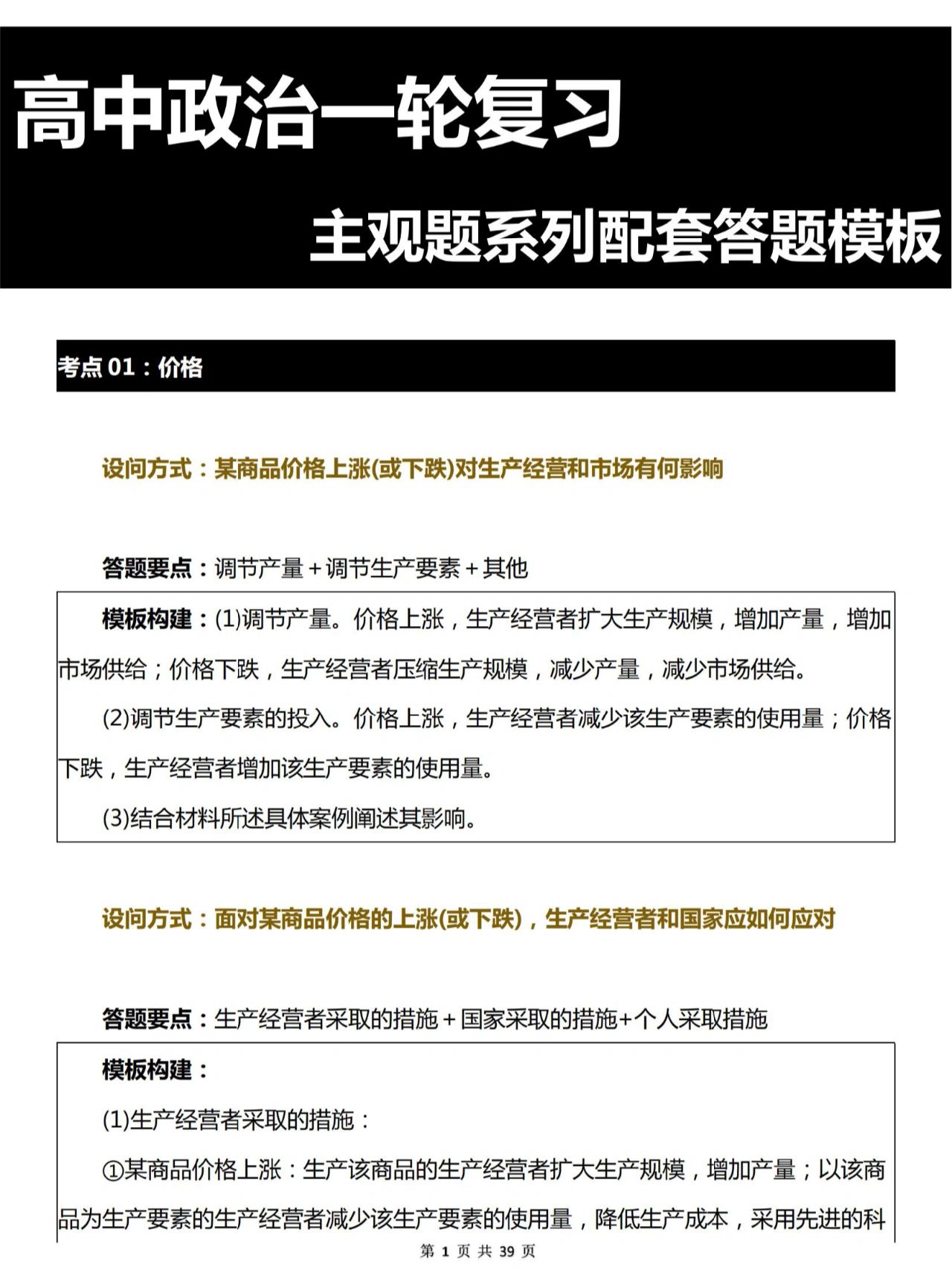
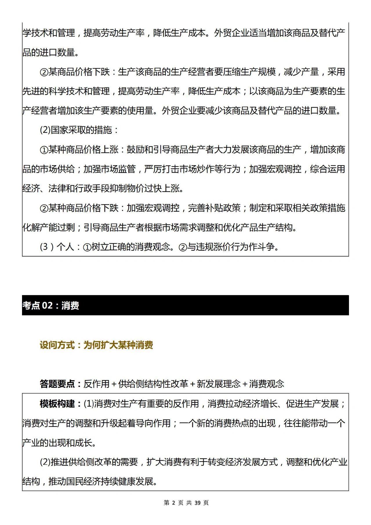
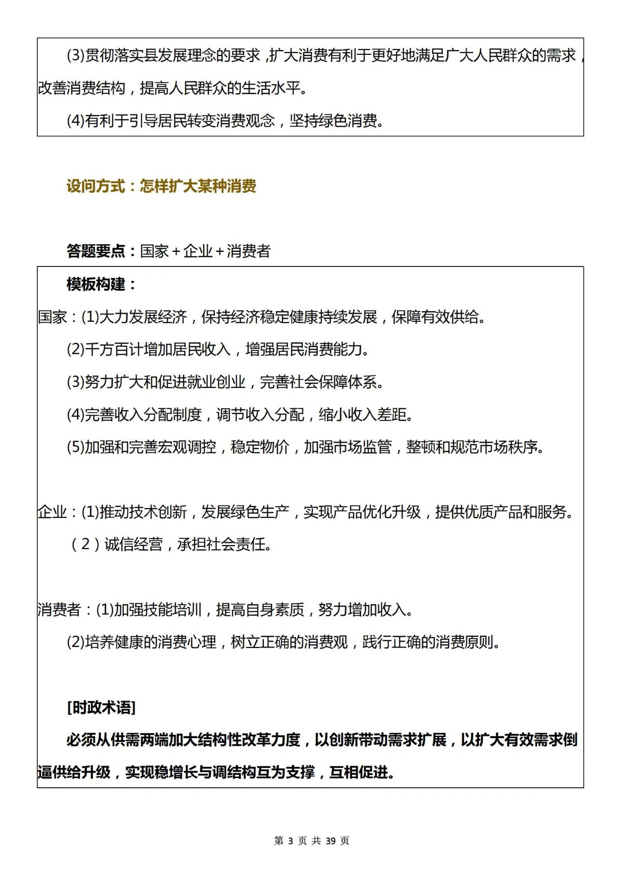
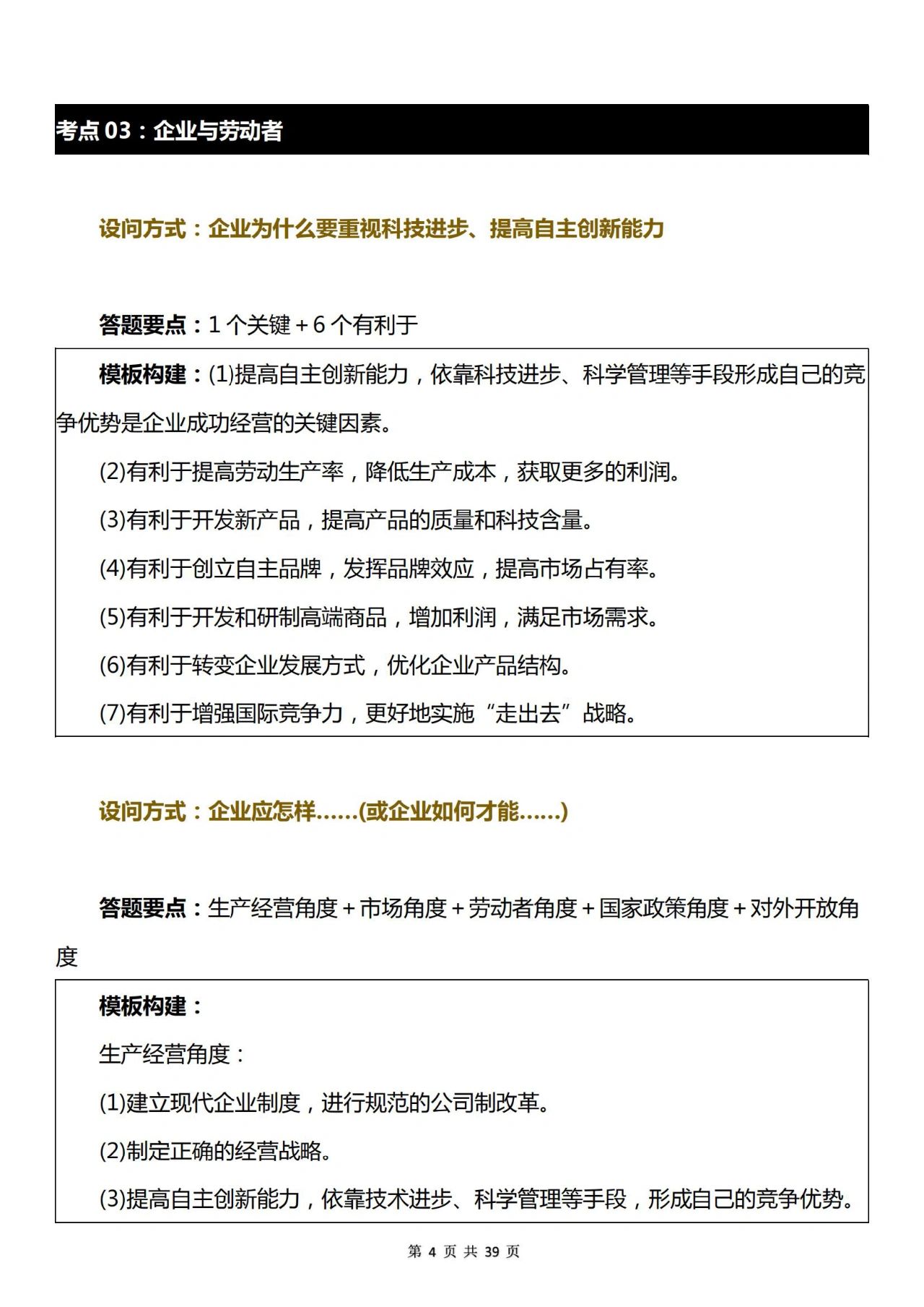
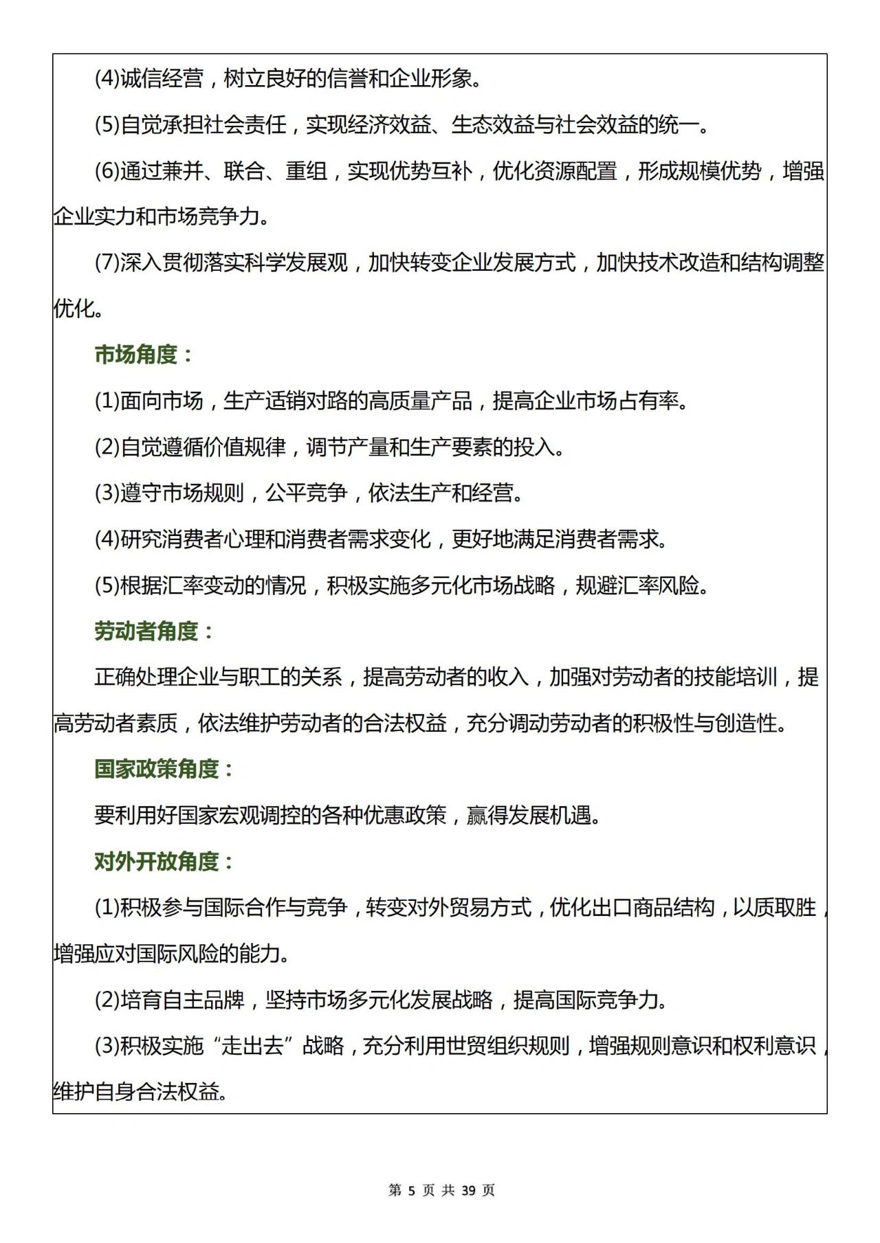
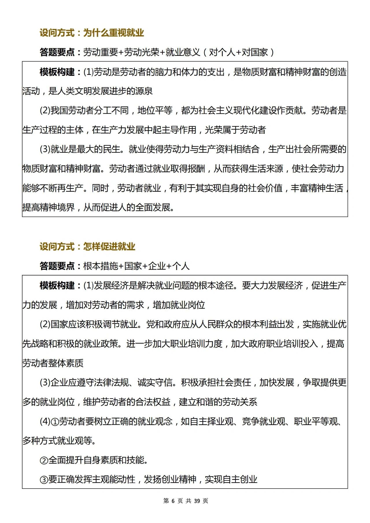
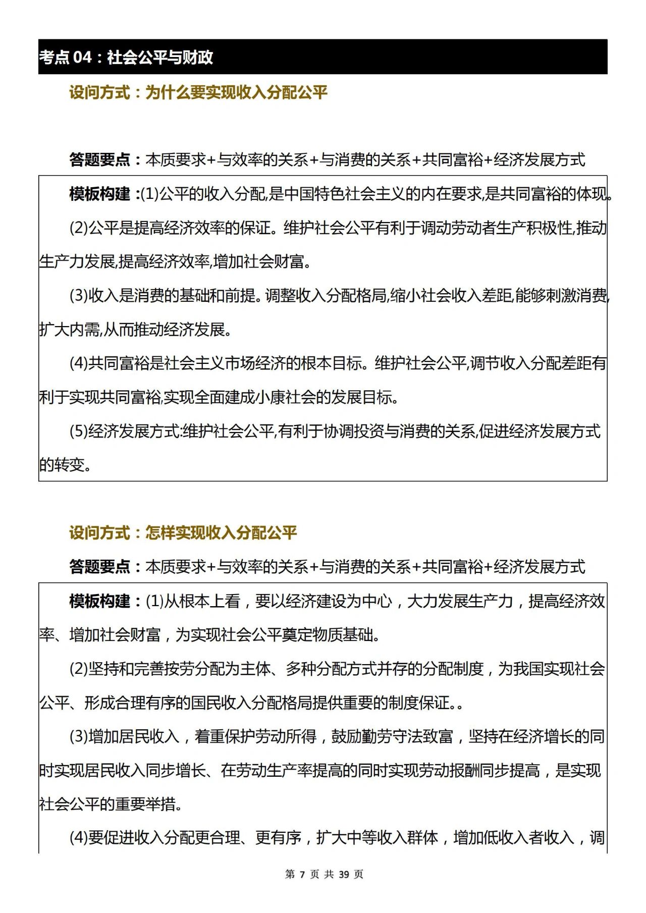
以下就是为大家整理的【 高中政治一轮复习主观题系列配套答题模板 】
文末有电子版资料打印的方法!






由于篇幅限制,只能部分截取,今天的内容就分享到这里!
需要任何年级、科目的完整精品学习资料,都可以进入主页浏览其他文章或通过以下方式打印!
完整电子版资料打印方式:
第一步:评论 “ 提分 ”
第二步:点击 左上角头像 ,进入主页并 关注 ,点击私信发 “ 666 ” 即可
任何学习问题,都可以通过以上方式和老师沟通。根据你的学习情况分享能帮助你提分的精品学习资料,还可以无条件帮助分析成绩制定个人学习提分计划。