10月9日,东南大学附属中大医院神经内科牛一民博士和张志珺教授团队与南京医科大学药学院刘阳博士团队联合在Advanced Functional Material《先进功能材料》(2021年IF19.9)在线发表了题为“Regulation of synovial macrophages polarization by mimicking efferocytosis for therapy of osteoarthritis(通过模拟胞葬作用调控滑膜巨噬细胞极化治疗骨关节炎)”的论著。该研究针对滑膜巨噬细胞在骨关节炎发展中的重要作用,借鉴“仿生学”原理和“特洛伊木马”策略,设计了凋亡的关节软骨细胞膜包覆、负载槲皮素的金属有机骨架纳米粒作为免疫调节剂治疗骨关节炎的新方法,并初步阐明了该纳米粒模拟胞葬作用治疗骨关节炎的机制。东南大学附属中大医院研究助理杨洪宾硕士以及余真妍硕士为该文共同第一作者,通讯作者刘阳博士、牛一民博士和张志珺教授联合推进本研究进展,并获得国家自然科学基金重点项目、广东省和安徽省自然科学研究项目等资助。


图1.载体构建和作用原理。该研究构建凋亡的软骨细胞膜“伪装”的载药纳米粒,借助凋亡细胞膜表面天然表达的“吃掉我”信号,促进纳米粒对滑膜巨噬细胞的主动靶向,有效延长其在关节腔内的滞留时间和提高治疗效果。
骨关节炎已成为全世界老年人单因素致残的主要原因之一,但临床上尚无任何治疗方法可完全阻止骨关节炎的进展。调控滑膜巨噬细胞向抗炎表型极化已成为治疗骨关节炎的有潜力的重要策略。首先,提取和体外扩增软骨细胞并诱导其凋亡,提取凋亡细胞膜后经一锅法构建包载槲皮素的ZIF-8纳米粒并完成界面修饰和功能化,最后表征凋亡软骨细胞膜包被MOFs纳米载体(apM@MOFs-Que NPs)的形貌和制剂学性质(图2)。

图2.纳米粒的构建及表征。
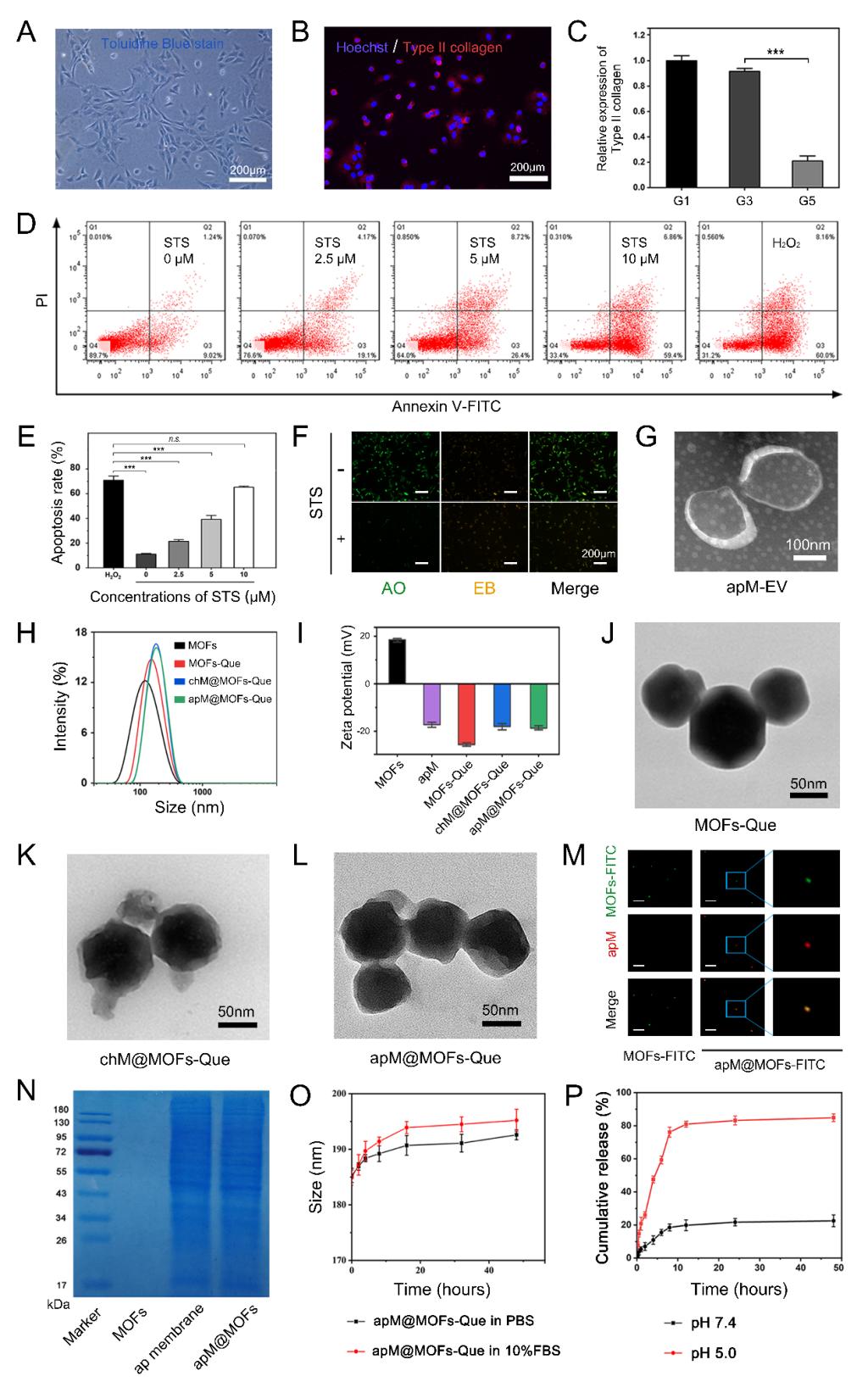
接着,该研究检测了apM@MOFs-Que NPs的体外细胞相容性、抗炎活性以及对巨噬细胞的靶向性、时间依赖性摄取性质,考察了其对巨噬细胞的表型调控作用,证实该载体细胞毒性低,M2极化巨噬细胞效能强(图3)。

图3.载体的体外靶向性和免疫作用。
尽管关节内注射是治疗骨性关节炎的一种重要方法,但注射到关节腔内的药物很容易被腔内滑膜淋巴结和血管系统清除,因此,提高药物制剂在关节腔内的滞留率有望提高疗效。因此,通过前交叉韧带横断(ACLT)手术程序构建OA模型大鼠,约4周发生滑膜炎和关节炎。采用体内成像的关节内注射评估Cy5荧光素标记的MOFs分布,与对照组相比,apM@ MOFs-Cy5组24 h仍表现较强的关节保留,提示更多的apM@MOFs-Cy5 NPs被滑膜巨噬细胞内吞,并且该组关节荧光(FL)强度高于chM@MOFs-Cy5组和MOFs-Cy5组(图4)。

图4.载体的关节滞留性研究。
随后研究了apM@MOFs-Que NPs的体内疗效。ACLT手术构建OA模型4周后再经8周治疗后,结合多种实验方法对比分析各实验组结果(图5),与关节软骨表面完整光滑无软骨缺损的假手术组相比,ACLT+非治疗组关节软骨表面粗糙、软骨明显缺失和受损,游离槲皮素组、MOFs-Que组和chM@MOFs-Que组的症状仅部分改善,而apM@MOFs-Que组的关节软骨表面相对光滑完整,骨赘较少,裂纹较小。

图5.体内治疗及评价。
接下来,对比评估了治疗后滑膜炎的改善情况(图6)。非治疗组滑膜巨噬细胞(CD68阳性细胞)浸润增加,而apM@MOFs-Que组的M2/M1比值显著上调,CD206表达增加,而iNOS表达减少,促炎细胞因子如NF-α和IL-6水平减低,抑炎细胞因子如TFG-β1和IL-10水平增高,提示apM@MOFs-Que治疗后滑膜炎缓解、滑膜巨噬细胞向M2极化。

图6.滑膜组织及滑膜巨噬细胞表型评价。
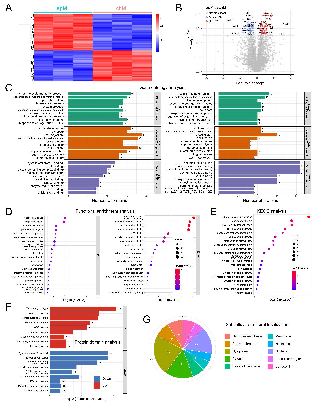
最后,为进一步探索凋亡软骨细胞膜包被的NPs与滑膜巨噬细胞之间的相互作用,完成了凋亡软骨细胞膜蛋白无标记定量蛋白质组学分析(图7):apM和chM组间差异表达蛋白共129个(DEPs),其中70个上调,59个下调(Fold change > 1.3和p < 0.05)。结合基因本体论(GO)分析(图7C)、功能富集分析(图7D)、KEGG分析(图7E)和蛋白结构域分析与亚细胞定位分析(图7F,7G),发现了系列具有介导凋亡细胞吞噬潜力的蛋白在apM中表达上调:例如Annexin A1是巨噬细胞摄取凋亡细胞的桥接蛋白或吞噬调理素,有报道显示蛋白二硫异构酶A3(PDIA3,也称为ERp57)和网织红素-1(Rcn1)是凋亡细胞表面的“吃掉我”信号,提示膜蛋白促进了滑膜巨噬细胞吞噬apM包被的NPs,进一步支持本研究发现。

图7.蛋白组学分析凋亡软骨细胞膜成分。
总之,体内和体外结果表明,从载体中释放的槲皮素和凋亡细胞膜本身可发挥协同作用,促进了巨噬细胞向抗炎巨噬细胞表型的极化,抑制了关节软骨细胞的凋亡,发挥了综合治疗骨关节炎的作用。本研究为通过模拟炎症性疾病体内生理信号过程而设计工程化细胞膜包裹纳米粒提供新思路和新方法。(编辑 王倩 编审 程守勤)
论文链接:https://onlinelibrary.wiley.com/doi/epdf/10.1002/adfm.202207637
主要作者简介:
牛一民,药学博士,副主任药师,2014年博士毕业于日本富山大学国立和汉药物研究所,2015年至今任东南大学附属中大医院药学部科研型临床药师和神经内科和神经外科临床药师,2019-2020年获国家留学基金委资助赴美国北卡罗来纳大学教堂山分校纳米与转化医学中心交流访学,2021年5月联合培养博士后入站,师从东南大学张志珺教授和南京绿叶制药公司程光教授,已获得2022年第71批博士后基金面上项目资助。牛博士致力于采用新技术和新型材料发掘方剂药效物质并阐明其作用机制,努力推动中西医药联合干预人类疾病研究进展,至今主持国自然、省自然和省药学会等研究项目9项,做为核心学术骨干承担张教授主持的国自科重点项目-抑郁症中枢递送靶向干预研究,近5年以第一或共通通讯作者发表SCI收录论著8篇,包括Advanced Functional Materials(2022)、ACS Nano(2022)、Journal of Controlled Release(2021, 2018)和Nanoscale (2020, 2018),获得国家发明专利 4项,入选江苏省 “333 高层次人才培养工程”第三层次人才项目。