作者:强森
药品3大特性,“安全、有效、质量可控”;任何一个药物,在最初的研发过程中,安全性问题,贯穿始终;且无论是结构设计,或是动物模型毒理毒代,再或是临床/上市的不断跟踪观察,一旦出现“预期”/“出乎意料”的任何与安全有关的ADR,几十年的心血很有可能付之东流。故,对于任何一个从事于新药开发的科研人员来说,药品的安全性、不良反应等问题,要尽可能的做到心中有数。要知道,在今天,沙立度胺、非那西汀事件,已绝对不允许再发生。
1
损失惨重——药品因ADR退市,人体因ADR凄苦
药物不良反应(ADR),绝对是制药公司在新药开发过程所必须面临的一大挑战,其主要体现在对上市药品或新药未知的不良反应进行挖掘及预测。新药研发通常需要耗费>10亿美元,并且需要大约超过10年左右的持续投资,以及针对同一药物进行特定受众群体的抽样研究。在新药研发过程中,未被发现的药物不良反应通常会造成临床试验在“最后一公里”阶段而失败。
在英国,1992~2002年期间,己有12种新药在上市后被发现在临床阶段未被检测出的不良反应而被废弃使用;在美国,1976年~2005年,严重的ADR导致28种药物退出美国市场,安全性方面的原因主要集中在肝毒性、肾毒性、心*毒脏**性、横纹肌溶解等。如Vioxx,1999年被FDA批准上市,全球使用范围极广,5年后,由于心*毒脏**问题被要求撤市,这个品种也是有史以来使用最为广泛并要求撤市的药物之一。
一篇论文中指出,自1975年至1999年期间通过临床实验的548种新药中,大约有16种药物因在大规模使用后导致严重的、未在临床试验阶段发现的不良反应,而被废弃使用。同时,另一篇论文中也指出,在新药投入市场进行大规模使用前,如果能够将新药潜在不良反应的监测成功率从1/5提升至1/3,则可以为制药公司在新药研发阶段节省大约2.21亿美元,以及在新药上市后的监测过程中节省大约1. 29亿美元。因此,对药物不良反应的预测在新药研发和后期的药物监测过程中具有重要的作用和研究价值。

图1 尽可能提前了解药品ADR
2
时刻工作着的ADR监测数据库
随着各种药害事件大规模爆发,以及信息化发展之迅速,全球许多国家地区制作了自发呈报系统数据库。目前,通用的自发呈报系统数据库包括:美国食品药品监督管理局建立并公开的不良反应事件呈报系统(FDA Adverse Event Reporting System, FAERS ),世界卫生组织(World Health Organization, WHO)建立的国际药物安全监视系统,以及英国药品与保健品管理局(Medicines andHealthcare Products Regulatory Agency,MHRA)建立的黄卡体系(YellowCard Scheme)。
全世界的专业机构或普通病人可以通过将疑似由药物引起的不良反应事件呈报SRS,构建海量的、丰富的、跨地域的不良反应数据库,并由专业研究人员对数据进行处理和构建数据集。这对于研究和发现不良反应,有着重要的价值。在上世纪90年代,研究人员正是借助SRS数据库发现了曲格列酮、曲马多,以及替马沙星之间会产生药物不良反应~肝损害、癫痫、再生障碍性贫血、以及血液病。

图2 美国FDA不良反应事件呈报系统
(来源于:http://www.nber.org/data/fda-adverse-event-reporting-system-faers-data.html)
3
ADR——涵盖内容丰富,但需要不断深入!
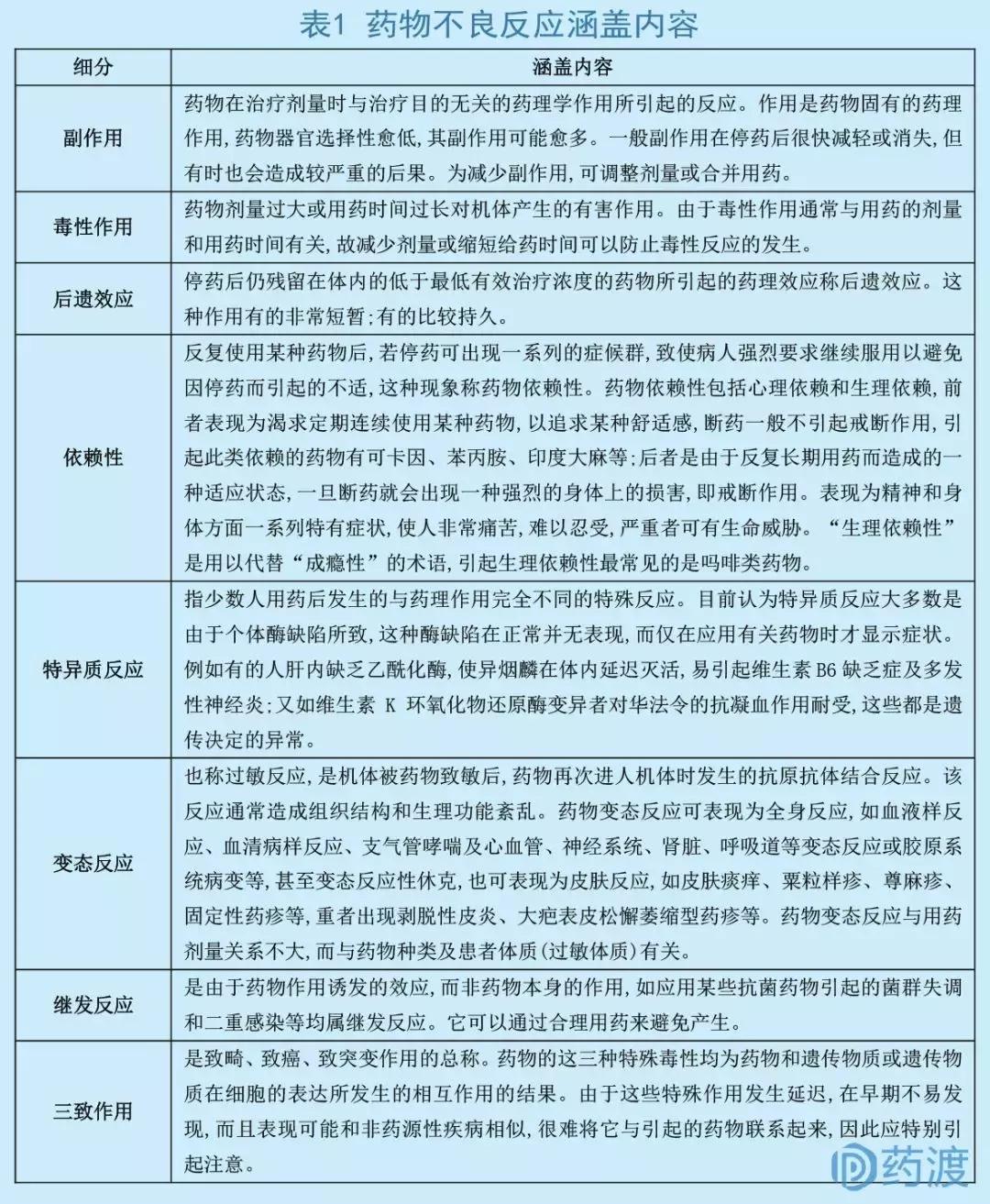
回到基础理论,根据世界卫生组织定义,药物不良反应(或称为药物损害性不良反应)是指“直接由药物在规定剂量条件下所造成的不良反应事件”。其是所用药物特有的性质和病人某种决定个体对药物反应方式的先天性和获得性性状之间的相互作用的结果,包括副作用、毒性反应、依赖性、特异性反应、变态反应、致畸、致癌、致突变反应等,但不包括药物过量、药物滥用、伪劣药品、治疗错误。

4
ADR——类别细分详细,需要靶向解决!
由药物引起不良反应的原因通常包括:用药受体的健康状况、药物剂量程度、性别、年龄、体重、遗传基因、所服用药物的化学成分以及用药受体的病理情况。因此,根据药物不良反应的临床表现与药理作用的关系分为A型与B型两大类(传统)。
☆~A型不良反应(量变型异常)
主要是由于药物的药理作用过强所致,通常与剂量有关,可以预测,停药或减量后症状很快减轻或消失,在人群中的发生率虽高,但死亡率低。如副作用、毒性反应、依赖性、继发效应、后遗效应等均属A型不良反应。
☆~B型不良反应(质变型异常)
是与正常药理作用完全无关的异常反应,与剂量无关,一般难以预测,常规毒理学筛选难以发现,其发生率虽低,但死亡率高。如特异性反应、变态反应、致畸、致癌、致突变等均属B型不良反应。
而通过查询文献发现,大部分英文文献倾向于将ADR划分为6类:剂量因素、非剂量因索、剂量时间因素、时间因素、放弃或中断药物使用以及处方潜在错误。

图3 ADR按6类划分情况
5
ADR产生的几种常见因素举例
☆~剂量与药物不良反应的关系
20世纪 80 年代,由于庆大霉素的广泛使用,很多小孩出现先天性耳聋。主要原因在母亲怀孕的时候使用了过量的庆大霉素或不合理地使用引起。
☆~药物依赖性与药物不良反应的关系
非*醉药麻**品产生的药品依赖性,主要有身体依赖性、精神依赖两种。如苯二氮卓类药物,自 1960 年合成问世以来,应用已相当广泛,但由于疗效显著,安全度较大,价格低廉,临床滥用和成瘾问题颇受关注。
☆~个体因素与药物不良反应的关系
药品异常导致药物不良反应,临床表现为全身性反应和皮肤反应两大类。而患者异常,指同样的剂量表现出极敏感或不敏感的反应,多与遗传(如特殊肝代谢酶的有无)、免疫(近年来研究较热)等因素有关。虽然这种类型药物不良反应发生率不高,但病死率较高,临床医师应特别关注这种个体差异者。
☆~性别、年龄与药物不良反应的关系
在发生药物不良反应中,女性多于男性,这与女性月经期、妊娠期、哺乳期等特殊生理期有关。儿童和老年人较易发生药物不良反应,这是因为儿童肾功能及一些酶系统尚未发育成熟,对药物的敏感性高; 老年人各器官功能退化,对药物的代谢排泄功能降低,易发生药物蓄积体内而中毒的现象。
☆~不同给药途径与药物不良反应的关系
静脉滴注给药是所有给药途径中药物不良反应发生最多的。静脉给药时大量药物直接进入血液,其pH值、渗透压、内毒素等均可引起 ADR,还有药液配制的溶媒、时间、配伍禁忌、浓度以及输液速度等也可引起药物不良反应。
6
日常如何研究ADR相关问题
首先,在新药研发的临床阶段,通过分析药物的化学成分、动物实验、药物剂量调配、药物代谢以及药物动力学等方法分析潜在的不良反应。
其次,通过基于自发呈报系统数据库对己有的(药物~不良反应)关联关系数据进行分析,从而预测单个药物潜在的不良反应;同样基于自发呈报系统数据库,分析病例中药物组合与不良反应的关联关系,从而对病人的新症状以及所服用的药物组合,预测潜在的药物不良反应;
再次,挖掘药物导致的低频不良反应。一些低频或超低频的药物不良反应之所以难以被发现,是因为一些药物在被批准前的药物毒理性临床测试中,由于一些规则或其他原因造成只有少数志愿者的数据可供分析。通常可用于新药上市前临床实验的独立个体数据小于3,000人次。因此,新药临床试验的数据量很难达到监测药物的低频不良反应,而该类型不良反应是被世界卫生组织定义为:最具挑战性的药物安全研究问题之一。此外,一些周期性用药的不良反应以及一些被限制临床测试的药物不良反应,因具有较长的潜伏周期则需要较长时间才能被监测到。
7
小结&小感
预期/不可预期的ADR,整体上来说,给人类带来的灾难是沉重的,大部分药品都面临这个问题;比如说激素类药物,关键时刻它能救命,但后续的不良反应,有时对患者的身体损伤是让人很难接受的。而对于制药公司,由于科学的无限性,及临床数量相对较少所带来的不可预见性,ADR问题有时只能将其寄托于命运。而对药品行业中从事创新药物研发的兄弟来说,我们所能做的,除了对项目的深入学习外,还需要对更多化学结构进行理解,熟知其常见的不良反应,由此反推到结构之中,尽可能在后续的药物分子设计中,从源头进行避免,更多的引入QbD思路...总之吧,尽可能的谋人事,力求新药的诞生不会昙花一现!
参考文献:
1. Pharmacogenomicsand adverse drug reactions: Primetime and not ready for primetime tests.
2. Improvingdrug safety: From adverse drug reaction knowledge discovery to clinicalimplementation.
3. Pharmacogeneticsof Adverse Drug Reactions.
4. Adverse drugreactions. R E Ferner.
5. Genomics ofAdverse Drug Reactions.
6. Adverse drugreactions.Matthew Charlton, Jonathan Thompson.
7. Pharmacogeneticsof adverse reactions to antiepileptic drugs.
8. CNKI 部分数据.