糖尿病足是常见的糖尿病慢性并发症,也是糖尿病患者致死、致残的重要原因之一。糖尿病足是指糖尿病患者因下肢远端神经病变和(或)不同程度的周围血管病变引起的足部感染、溃疡和(或)深层组织破坏。糖尿病患者下肢截肢的相对风险是非糖尿病患者的40倍,每年因糖尿病足截肢的患者占非外伤性截肢患者中的50%以上。虽然糖尿病足难治,但它仍然是可以预防的。通过对糖尿病足溃疡的预防,对糖尿病足病的早期诊断和积极管理,90%以上的截肢是可以预防的。那么,如何来预防和控制糖尿病足溃疡呢?
糖尿病患者要学会自我检查
1、每天检查您的足部:在光线充分的情况下充分暴露足部,可借助镜子进行仔细观察,或请家人帮助检查。主要检查下肢皮肤、足趾间、足底,观察皮肤颜色、是否干燥、皲裂、有无红肿、变色(发青、发紫、发黑、发白)、破损、水疱、胼胝、鸡眼、足癣、趾甲有无异常、足趾有无变形以及足部温度改变、足部动脉搏动情况等(图1、图2),如有上述情况,立即内分泌专科或足病中心就诊;

图1. 糖尿病患者自我足部检查方法

图2. 糖尿病患者自我足部检查内容
2. 有胼胝及鸡眼、足部畸形的患者,在摩擦部位及足底压力增加部位易发生溃疡,需要在足病师的指导下定制特殊的减压鞋/矫形鞋或减压鞋垫。

图3. 足畸形时易发生溃疡的部位
日常护理要做到
1、洗脚及足部皮肤护理
每日使用温水(≤37℃)洗脚,用温计测量水的温度,不要用手或脚试水温洗脚,时间不要超过10分钟,洗后要使用浅色柔软的毛巾轻轻擦干,特别是要保持趾之间的干燥。不建议长时间泡脚,洗完后用柔然的浅色干毛巾(吸水性好的纯棉毛巾)擦干脚趾间的水分,并检查有无裂口、出血和渗液,保持脚趾间干爽。建议使用皮肤护理膏或霜,保持皮肤柔润,适当按摩足部,注意不要将护理霜涂抹于足趾间或溃疡伤口上。伴有皮肤皲裂者,可以使用含尿素的特殊皲裂霜。

图4. 洗脚水温和时间
2、剪趾甲的注意事项
剪趾甲时要在清洗擦干后平剪,不要太短、太接近皮肤,不要自行撕掉或剪掉胼胝周围的老茧或死皮,避免两边上剪得过深;剪去尖锐的部分(图5);不要让趾甲长得过长。不要到公共浴室修脚;不要自行使用鸡眼膏治疗鸡眼和胼胝;出现问题及时到糖尿病专科或有专业资质的糖尿病足诊疗中心就诊。


图5. 剪趾(指)甲时注意
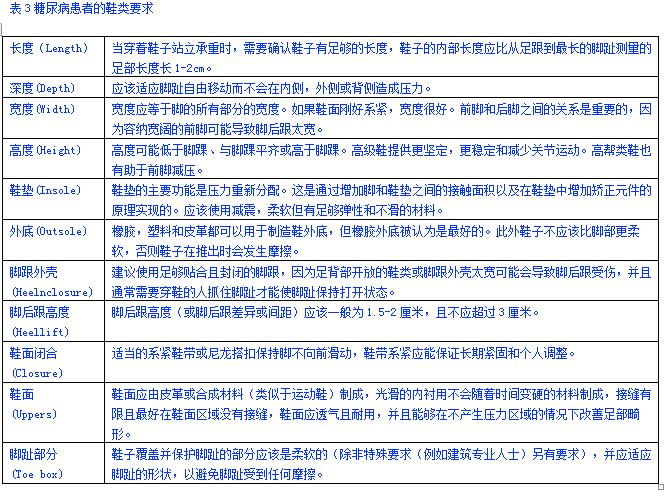
3、穿合适的鞋袜
每日更换干净、柔软的袜子,要选择吸水性、透气性良好的棉袜或羊毛袜,浅色,大小合适,袜口不宜紧,内部接缝平整,不要太粗糙,不要有破洞;
适当的鞋对所有糖尿病患者都很重要,可以预防足部溃疡的发生。要挑选尺寸合适,鞋尖宽大、透气性好且深的鞋,并与前脚和脚趾的形状一致(图6),不要穿有破洞或太紧的鞋子;要求有厚软的鞋底,低的鞋腰,牢固的鞋后部,有鞋带或尼龙搭扣以及光滑衬里,可以充分关闭鞋子,以防止脚向前滑动对脚趾或足底造成剪切伤害。

图6. 穿合适的鞋
买鞋应在下午,需要穿着袜子两只脚同时试穿,穿鞋动作要慢,以免造成足部损伤。
新鞋从每天穿1~2小时开始,逐渐增加穿的时间,确保及时发现潜在问题。

穿鞋前穿鞋前要检查鞋内,应倾倒鞋窠,清除鞋内异物,同时检查鞋内衬是否存在粗糙接缝、鞋垫有无皱褶等。不要穿外露脚趾的凉鞋,不要赤脚穿鞋。

对所有有足溃疡风险的人
1. 建议糖尿病患者穿着合脚,保护和适应脚部形状的鞋子。
2. 建议糖尿病患者始终在鞋内穿袜子,以减少剪切和摩擦。
3. 教育糖尿病的人及他们的亲属和护理人员,了解穿着合适的鞋子以防止足部溃疡的重要性。
适用于有中度、高度溃疡风险的人
1. 指导患有中度或高度足部溃疡风险的糖尿病患者,从经过适当培训的专业人员那里获得鞋类,以确保其适合,保护和适应脚的形状。
2. 患有足部溃疡中度或高度风险的糖尿病患者在室内和室外均应避免赤脚,随时穿着鞋子。
3. 患有中度或高度足部溃疡风险的糖尿病患者(或其亲属和护理人员)应检查他们:
①每次穿着之前,要检查鞋子以确保鞋内没有异物或鞋底被尖锐物体穿透。
②每次他们脱鞋时要查看,确保脚部没有异常压力,创伤或溃疡的迹象。
4. 对于有足部畸形或溃疡前病变的人,可考虑开处医用级鞋,其中可能包括定制的鞋内矫形器或鞋垫。
5. 对于足底溃疡愈合的患者,要开具医疗级鞋类,在高风险区域使用定制的鞋内矫形器或鞋垫并具有足底压力缓解效果。
6. 每三个月检查一次规定的鞋子,以确保它仍合脚,足够保护和支撑足部。
对于已有足溃疡的人
不建议将鞋用于治疗;应用适当的减压装置来治愈溃疡。
远离危险因素
不要吸烟,二手烟也要避免。
不要赤脚走路,尤其是在热沙或水泥地上赤足行走;亦不要赤脚穿鞋。
不要离取暖器等热源太近、不要使用暖水袋电热宝、不要使用电热毯等。
控制血糖、综合管理、定期到医院内分泌代谢专科筛查糖尿病慢性并发症
糖尿病人不只要血糖(空腹血糖、餐后血糖、糖化血红蛋白)达标、动态血糖波动少,还要体重达标(肥胖者要减重、消瘦者要增重,都要争取达到标准体重)、保证充足睡眠、保持良好心境和情绪,同时血脂、血压、同型半胱氨酸、血尿酸等也要达标。
有下肢凉、麻、痛症状时,要及时到内分泌专科医师处就诊。即使没有明显不适,也要定期筛查并发症:2型糖尿病患者从发现起至少每年全面筛查一次并发症,病程在5年以上的1型糖尿病患者,也应该每年全面筛查一次并发症,因为糖尿病的各种慢性并发症早期、中期都可以没有症状。通过10g尼龙丝的压力检查(图8)、音叉震动觉(图9)等专科检查可以早期发现并诊断糖尿病足的高危因素——糖尿病周围神经病变;下肢血管的超声多普勒检查及踝肱比ABI、趾肱指数TBI是早期筛查糖尿病下肢动脉病变的简便、无创的方法。


图8. 10g尼龙丝压力觉检查部位及方法

图9. 半定量音叉震动觉检查部位及方法
及时就医
发现水疱、足癣、甲沟炎、鸡眼、胼胝、皮肤破溃等情况时,应及时就医。如发现任何红、肿,脓、局部变色(发紫、发蓝、发白)或过冷、过热,即使您不觉得疼痛,也要及时就医。
上海现在有专业的足病师了,嘉定区中心医院的足病护理门诊每周二下午专门治疗这些足溃疡的高危因素。
养成足部护理习惯,并且每年到医院进行专业的检查和评估,对检查出有足病发生风险的患者由医护团队进行教育和管理。这样,就可以降低糖尿病足病的发生率,有效防止截肢。
供稿:上海市医学会糖尿病分会
执笔:上海健康医学院附属嘉定区中心医院内分泌科 索丽霞
参考文献
1. the International Working Group on the Diabetic Foot (IWGDF). IWGDF Practical guidelines on the prevention and management of diabetic foot disease (2019). http://www.iwgdfguidelines.org.
2. 中华医学会糖尿病分会, 中华医学会感染病学分会, 中华医学会组织修复与再生分会.中国糖尿病糖尿病足防治指南(2019版)[J].中华糖尿病杂志,2019,(11)2:92-106. 2019,(11)3:161-189.DOI: 10.3760/cma.j.issn.1674-5809.2019.02.004. DOI:10.3760/cma.j.issn.1674-5809.2019.03.005
Jaap J. van Netten, Peter A. Lazzarini, David G. Armstrong, Sicco A. Diabetic Foot Australia guideline on footwear for people with diabetes. Journal of Foot and Ankle Research 2018,11(2). DOI:10.1186/s13047-017-0244-z.
上海市医学会是一个有着百年历史的社会团体,以促进医学科技发展、医学知识普及为己任,一直以来坚持科普惠民的理念,所属各专科分会积极响应学会号召,集中全市最优秀的医学专家,开展多种形式科普活动,全方位推进医学科普宣传。上海市医学会于2018年获得上海市卫生健康委员会首批“上海市健康科普文化基地”称号,将担负起更大的责任和义务,继续着力于向人民群众传播正确的医学健康知识,提升全民健康素质,实现人民对美好生活的向往,将基地建设成更为优质、更受欢迎的医学健康科普家园。