驾驶证被扣12分及以上,如何合理扣分才能避免重考科目一呢?如果你持有驾驶证或者想要考取驾驶证的朋友一定要知道,能避免很多麻烦,都是干货,内容有点长,有不懂的朋友可以在评论区留言,小曾为您一一解答。

本记分周期内扣分达到12分以上,可以在本记分周期内先处理一部分,等本记分周期记分清零后,将未处理的分数挪到下个周期再处理,这样就避免科目一考试情况。举例说明,扣分达到15分,可以在本记分周期处理9分,剩下的6分到下一记分周期再处理,就可以避免被扣满12分。这种情况也要注意,如果是在记分周期结束前几天去处理违章,可能会由于数据同步时效不及时导致记分转入下一个记分周期,所以需要掌握好处理时间,尽量避免卡点处理违章。

记分周期不是自然年,而是从机动车驾驶证从初次领证之日起计算,一个记分周期内,违法没有达到12分,并且及时缴纳罚款,那么在记分结束这一天起,上一个记分周期所有记分都将清零,但在上一个记分周期内,虽然没有记满12分,但有罚款没有缴纳,记分会转递到下一个记分周期,所以记分清零的关键在于罚款是否以缴纳,未缴纳罚款的记分将转入下一个记分周期。被一次性扣满12分的情况不适用,只能重考科目一,比如高速超速50%以上,一次扣满12分,不管怎么合理变通,都要重考科目一。

实习期内被扣满12分,可不可以过了实习期再处理呢,即使过了实习期处理,也会按照违法发生的日期进行追溯,即便过了实习期再处理,也会被注销驾驶证实习期内不能学法减分,即使增驾后的实习期也不能学法减分。
扣分12分及以下24分以内,只需重考科目一,而记分24分及以上需要重考科目一和科目三,那么遇到扣24分,如何避*考免**试呢?我们可以先在本记分周期内处理11分,剩下的13分转入下一个记分周期,进入下一个记分周期后再使用学法减分,一个记分周期最多加6分,那13分就变7分,就可以不用学习考试了。
学法减分的首要条件是处理完违章并缴纳罚款,如果您是新手经常违章,那您觉得有违章时,尽早处理,并通过学法减分增加分数,不要等到累计到12分以上或24分再处理,那就比较麻烦了。

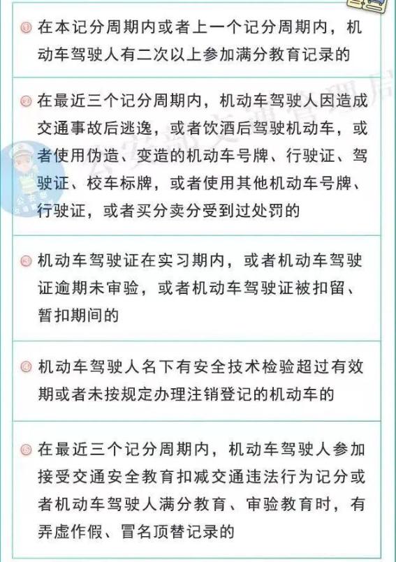
记住,以下几种情况是不能参加学法减分的,大家一定要提前知晓。