“中年男人时常会感觉孤独,因为一睁眼全是要依靠他的人,而没有他能依靠的人。”
男女平等喊了好多年,但仅从承担家庭经济责任这一点来看,目前男性朋友依然是主力。
就算是买保险,保险公司也要区别对待。
男性投保,不仅保费普遍比女性贵,还经常因为一些看似平常的健康异常,处处受限。
前不久奶爸整理过一份女性常见疾病投保指南,今天再来和大家聊聊,男性朋友患了常见疾病,目前哪些产品核保更宽松?
- 男性常见疾病有哪些
- 前列腺增生等男性特疾投保指南
- 脂肪肝等男性高发疾病投保指南
- 奶爸总结
01
男性常见疾病有哪些
男性朋友的常见疾病,跟他们的生活习惯紧密相连。
生活压力大、作息不规律、饮食习惯不好等,都是疾病的诱因。
总结起来,大概可以分为以下几类:
例如男性群体高发的“三高”、肝脏类疾病、痛风等。
以及特定器官的疾病:前列腺增生、*丸睾**炎、精索静脉曲张等。

接下来我们一一来看。
02
前列腺增生等男性特疾投保指南
男性特定疾病主要分为前列腺疾病、*丸睾**疾病、阴囊疾病这三类。
通常情况下,这三类疾病在买重疾险和医疗险时影响较大,买寿险和意外险则相对容易。
1、前列腺增生
前列腺增生多发于中老年男性,常见的症状主要有尿频、尿急、尿不尽等。
不过,这类疾病投保相对来说还比较宽松,多数情况下都可以正常承保。

- 重疾险
重疾险对前列腺增生的承保条件还是比较宽松的。
例如守卫者3号和三峡褔倍倍保这两款产品,对前列腺增生未设要求,可以正常承保。
相对来说,超级玛丽3号Max、无忧人生2020、钢铁战士1号、康惠保2.0这四款产品的承保条件要更加严格。
就以康惠保2.0为例,需同时满足手术切除≥2年,且排除恶性,肾功能正常,尿液检查正常,才能以标准体进行承保。
- 医疗险
前列腺增生患者购买医疗险,基本都需要达到手术切除且满足一定条件,才能够正常承保。
其中,平安e生保(保证续保2020)的承保条件宽松,只要是已做手术且治愈的情况下,即可正常承保。
而尊享e生2020则要求已经手术切除,且排除恶性,肾功能正常,尿液检查正常,才能进行承保。
2、*丸睾**炎
*丸睾**炎通常是由细菌和病毒引起,主要症状为高热、*丸睾**疼痛肿胀等。
由于*丸睾**炎发作时,常伴有鞘膜积液,因此,在智能核保时二者常在一起询问。

- 重疾险
患*丸睾**炎的男性投保重疾险,通常以是否痊愈作为能否正常承保的标准。
例如达尔文3号,只要是痊愈了就能正常承保。
如果未痊愈,则需要人工核保,进行进一步的审核。
而守卫者3号,则需要在是否痊愈的基础上,满足无并发症的条件,才可正常承保。
另外,康惠保2.0这款产品,无论是否达到“已痊愈3个月以上”的标准,都可以正常承保,核保条件更加宽松。
- 医疗险
众惠相互普惠e生的健康告知宽松,对*丸睾**炎没有问询,可直接投保。
而超越保2020的智能核保中,并未涉及*丸睾**炎这项疾病,则需人工核保。
3、精索静脉曲张
精索静脉曲张是一种血管病变,可导致疼痛不适及进行性*丸睾**功能减退,是男性不育的常见原因之一。

- 重疾险
如果是患有有精索静脉曲张的男性,可直接以标准体投保守卫者3号。
而其他几款产品,以是否进行手术治疗或完全痊愈、无后遗症作为核保的主要依据。
然而,如果是未手术治疗且治愈,却已经排除结核、性传播疾病、肿瘤原因引起的精索静脉曲张,也可以标体投保钢铁战士1号。
- 医疗险
对于大多数医疗险来说,只要进行了手术超过1年,且没有复发、后遗症等,便可正常投保。
相对来说,瑞华医保加的核保条件更为宽松,只要是完成手术时间大于3个月,且无并发症,即可以标体投保。
03
脂肪肝等男性高发疾病投保指南
除了男性特定疾病外,男性高发疾病,如三高、脂肪肝等,投保也经常受限。
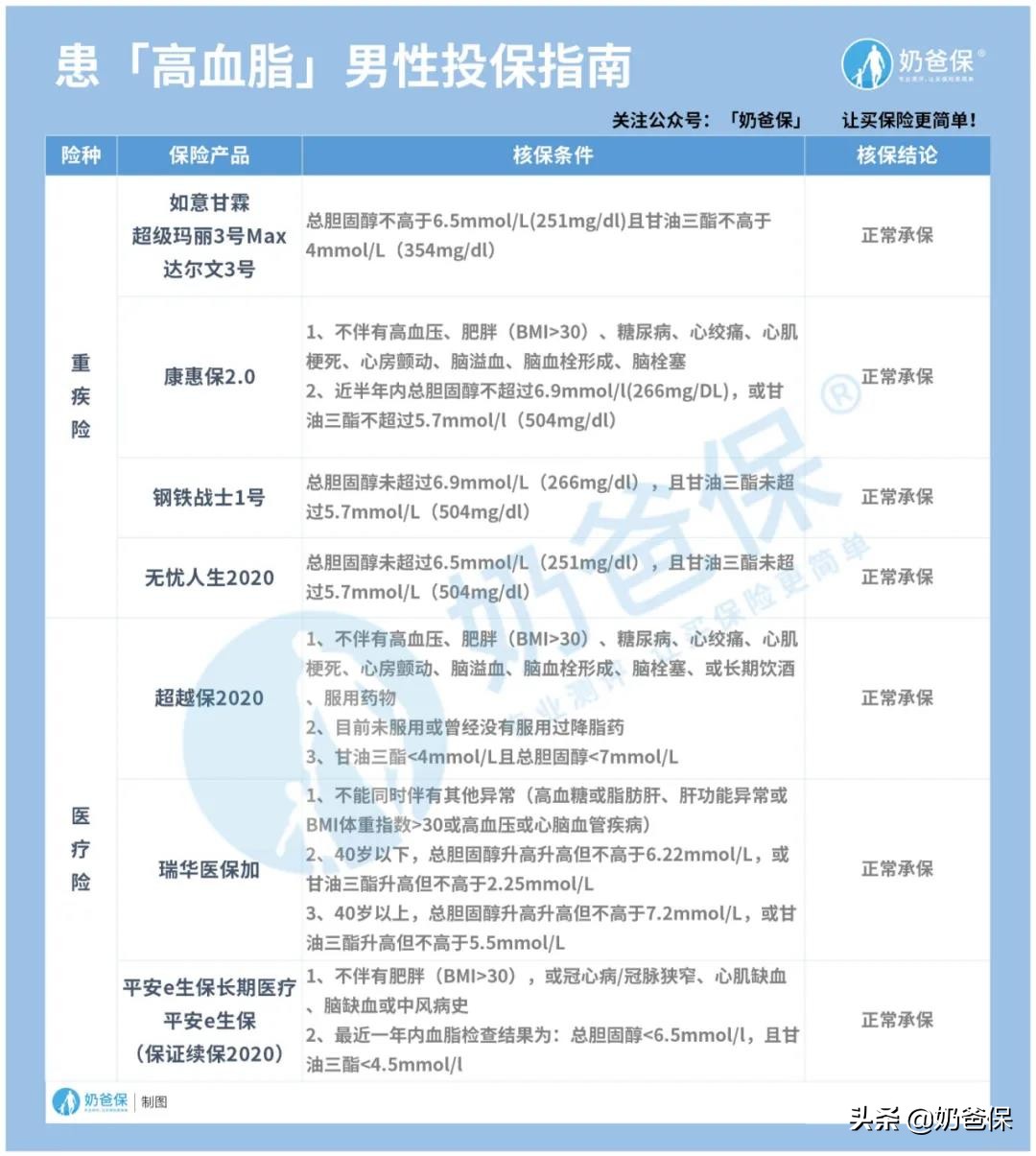
1、高血脂
高血脂是指血脂水平过高,可直接引起一些直接危害人体健康的疾病,如动脉粥样硬化、冠心病等。
而这些由高血脂引起的疾病,都有一类总称:心血管疾病。
根据《中国心血管病报告2018》显示:中国心血管病患病率和死亡率仍处于上升阶段。
男性由于无雌性激素保护、工作压力大、不重视健康问题等原因,成为心脑血管疾病的高发人群。
因此,奶爸建议身体状况良好的男性,在购买重疾险时,可考虑同时添加心脑血管二次赔的责任,加强对这类疾病的保障。
但如果是已经患有高血脂的男性,奶爸建议重点关注以下产品:

- 重疾险
重疾险对高血脂的核保相对宽松,一般只要满足总胆固醇和甘油三酯的数据要求,就可以以标准体进行投保。
其中,钢铁战士1号的数据要求最为宽松,只要总胆固醇未超过6.9mmol/L,且甘油三酯未超过5.7mmol/L,就可以正常承保。
而康惠保2.0相对来说,核保条件较为严格,除了需要总胆固醇或甘油三酯的数据不超标外,还规定了不能伴随一定的症状或疾病。
- 医疗险
医疗险对高血脂的核保较为严格,除了需要满足总胆固醇和甘油三酯的数据要求外,对BMI、病史、生活情况等都有要求。
就以超越保2020为例,投保人需要同时满足以下三种情况,才可以以标体进行承保:
1、不伴有高血压、肥胖(BMI>30)、糖尿病、心绞痛、心肌梗死、心房颤动、脑溢血、脑血栓形成、脑栓塞、或长期饮酒、服用药物
2、目前未服用或曾经没有服用过降脂药
3、甘油三酯<4mmol/L且总胆固醇<7mmol/L
假如是曾经服用过降脂药的情况,则需进行除外承保。
而瑞华医保加对于40岁以上的高血脂患者更为友好,只要未伴有其他异常,在总胆固醇不高于7.2mmol/L或甘油三酯不高于5.5mmol/L的情况下,就可以正常承保。
2、脂肪肝
脂肪肝通常是因为长期过度饮酒、饮食肥胖或者减肥不当,导致肝细胞内脂肪堆积过多引起的病变。
如果是经常需要喝酒应酬,饮食过于油腻,同时还缺乏锻炼的男性,相对来说更容易患上脂肪肝。
有数据显示,近年来,我国脂肪肝发病率逐年升高,目前已超过10%,且呈年轻化。
那么,如果患有脂肪肝的男性,哪些产品核保更宽松呢?

通常情况下,如果是轻度脂肪肝,只要满足一定条件,还是有机会可以正常承保。
- 重疾险
脂肪肝人群投保重疾险,除了不能是中度脂肪肝、重度脂肪肝或酒精性脂肪肝外,还会对肝功能检测值、BMI等有一定的要求。
像超级玛丽3号Max、如意甘霖、达尔文3号、无忧人生2020这几款产品,只要不是酒精性脂肪肝或重度脂肪肝,且肝功能检测值在正常值1.5倍范围内,就能正常承保。
而守卫者3号的核保条件相对来说更简单,只要是非酒精性脂肪肝病,且肝脏超声仅提示为轻度脂肪肝,便可正常承保。
- 医疗险
与购买重疾险一样,高血脂人群投保医疗险,一样会问及是否被诊断为酒精性脂肪肝或重度脂肪肝。
平安e生保(保证续保2020)对脂肪肝患者比较友好,只要未被诊断为重度脂肪肝或酒精性脂肪肝,未曾有过肝功能异常的住院史,且BMI<30,无嗜酒史,即可正常投保。
相比之下,尊享e生2020的健康告知更为严格,根据不同的核保条件,产生了除外、延期、正常投保三种情况。
只要轻症脂肪肝,且没有服药需求的患者才能标体投保。
而如果是中度脂肪肝患者,则需除外承保。
3、痛风
痛风是一种常见的关节病,通常表现为脚趾、脚踝等关节红肿剧痛。
主要是由于高嘌呤饮食、过量饮酒等不良生活习惯,导致身体的尿酸升高而引起。
在我国,痛风的患病率不断升高,其中广东地区的痛风人数最多。
而环渤海、长三角等沿海经济发达地区也是痛风的高发区。
痛风如果控制不好,可能会引发糖尿病、高血压、心肌梗塞等严重的并发症。
因此,在重疾险和医疗险的核保方面,相对较为严格。

- 重疾险
大多数重疾险的健康告知都有直接提到“痛风”,会以相关疾病、发作时间、发作频率、服药等作为能否投保的主要依据。
相对来说达尔文3号、超级玛丽3号Max、如意甘霖的投保条件更为友好。
只要不存在痛风性肾病、肾功能异常、尿蛋白阳性、血压升高,便可以正常投保。
- 医疗险
众惠相互普惠e生的健康告知只有一项内容,并且完全没有提及痛风,可直接投保。
而超越保2020,只要病因不明确为真性红细胞增多、淋巴瘤、白血病、使用利尿剂;痛风不伴随有关节炎、关节变形、痛风性肾病或尿酸性肾病;且既往无痛风发作史,血尿酸低于550umol/l,即可正常承保。
04
奶爸总结
奶爸接到的咨询案例中,有一大半是带病投保。
每当此时,我们都有一种恨铁不成钢的感觉。
投保要趁早,早买早安心,奶爸说了无数次,但很多人只是听听而已。
尤其是男性朋友,总认为风险离自己很远;或是他们习惯了向外界展示自己强大的一面。
然后一拖再拖,最后拖成了带病投保。
【 @奶爸保 专注于保险研究,测评分析上千余款保险产品,从客观中立的第三方角度解决问题,已帮助10万+家庭科学配置保险方案,欢迎关注了解~】
关注【奶爸保】,私信领取以下福利
1、如果想给自己或家庭配置既合适且性价比高的保险,可以私信 “方案”,我会帮你提供有效的配置建议和完整方案。
2、如果想知道自己家庭的风险概率,可以私“风险”,我会帮你做一次附带风险分析结果的“风险测评”。
3、如果想知道自己的保单是否有问题或者是否适合自己与家庭,再或者有核保、理赔等难题可以私信“保单”,我会帮你做一次完整的保单分析。
4、如果有任何关于保险的问题,可以私信你的问题,我会认真解答。