春天,
带孩子到东湖骑行,
湖光美景,
清风徐徐,
正感叹“人间值得”!
突然,
孩子一身大喊:
“妈妈,痒啊!!!”
老母亲的岁月静好一秒破碎


。

掀开衣服一看,孩子后背上出现了一大片似疙瘩一样的疹子


看了医生才知道,是 急性*麻疹荨** 。妈妈纳闷:得*麻疹荨**是因为 过敏 吗?听说得了*麻疹荨**受不了热耐不了冷“奇痒难忍”,痛不欲生 有什么招数能治得了它?

听上去就“痒”的*麻疹荨**,到底是什么?
*麻疹荨**名片姓名: *麻疹荨**,俗称“风疙瘩”,“风团” 基本症状:1、痒 很痒,非常痒,剧烈的痒,越抓越痒。 2、起风团 全身会出现大小不等、形状不规则的扁平疙瘩。 3、 部分孩子还会伴有发热、恶心、呕吐,腹泻等。甚至严重的,还会有面色苍白、呼吸困难、血压下降等休克表现。 特性:“忽起忽落”、“来无影去无踪”。 突然出现且在数小时内消退,单个皮疹持续时间不超过24小时。但会反复出现,此起彼伏。 家庭成员 : 急性*麻疹荨**、慢性*麻疹荨**、日光性*麻疹荨**等。
多数娃得的是急性*麻疹荨**
根据病程持续时间,*麻疹荨**可分两种:急性*麻疹荨**和慢性*麻疹荨**。 ►急性*麻疹荨** 急性*麻疹荨**起病较急,皮疹和瘙痒迅速出现,经过处理,往往短期内痊愈。治愈后,也不会留下任何伤疤。来去匆匆,就像皮肤搞了一次“快闪”。 ►慢性*麻疹荨** 如果风团每周发作2次以上,反复发作连续6周以上,则是慢性*麻疹荨**。这种情况的患儿,风团时多时少,可反复发生,长达数月或数年之久,让宝宝十分遭罪。 在儿童患者中, *麻疹荨** 以急性病例较常见, 极少会转化为慢性*麻疹荨**。
得*麻疹荨**是因为过敏吗?
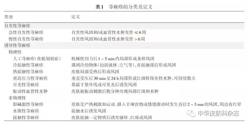
*麻疹荨**是比较常见的皮肤病,根据病因,*麻疹荨**有十几个分型,家族十分庞大。

(图片来源:中国*麻疹荨**诊疗指南(2022版)中华皮肤科杂志) 生活中常见的类型,如 日光性*麻疹荨** :有些小朋友或成人对紫外线过敏,户外经日光照射后身上可以出现红斑和风团,伴有剧烈的瘙痒;还有 冷接触性*麻疹荨**(寒冷性*麻疹荨**) 、 热接触性*麻疹荨**(热性*麻疹荨**) 、 人工*麻疹荨**(皮肤划痕症) 、 延迟压力性*麻疹荨** 等。

引起*麻疹荨**的病因复杂,常见的病因大致有以下几个:

外源性:
►01. 食物或药物过敏 比如鱼、虾,海鲜等食物及食品添加剂;或者青霉素、头孢等药物。

►02.外界的物理性刺激 比如人为划痕、冷、热,摩擦或日光刺激等。
► 03.吸入物 有些孩子对部分吸入物过敏,如花粉、动物皮屑、羽毛、霉菌、灰尘、螨虫、甲醛、特殊气体等。

内源性:
► 01.病毒、细菌,或者寄生虫引起的感染。►02. 疾病 一些自身免疫性疾病,如红斑狼疮、恶性肿瘤、代谢障碍等,会引起慢性*麻疹荨**。 ►03. 精神紧张、焦虑、劳累等心理因素 ,也可能诱发*麻疹荨**。
实际上,大部分的*麻疹荨**,尤其是慢性*麻疹荨**很难找到病因。

对怀疑与食物过敏相关的*麻疹荨**宝宝,建议家长为宝宝 记食物日记 , 寻找可能的食物过敏原并加以避免,
不想让娃又痒又抓爸妈可以这样做
孩子得了*麻疹荨**,又痒又抓,家长们看了很是心疼。别急,教你一招: 冷敷 (寒冷性*麻疹荨**患者除外)。
具体做法是:将湿毛巾沾凉水直接敷在瘙痒的皮肤上,或者是将打湿的毛巾放在冰箱冷却几分钟,再放在瘙痒的部位进行冰敷。

控制症状,需要 药物治疗 。比如,口服常见 抗过敏药 ,可以帮助消除皮疹,减少*麻疹荨**的瘙痒。 同时需要消除病因。 仔细回想,孩子之前接触过什么东西,或吃过什么,尽可能的去明确导致*麻疹荨**的原因。慢性*麻疹荨**,病程较长。患儿往往需要长时间服药。建议患儿在皮肤科专科医生的指导下,根据症状的轻重、以及患者是否伴有其他疾病,来决定和调整用药。

平时也要注意这些细节
如果孩子出现*麻疹荨**,父母不必过于恐慌——
1、在医生的指导下规范治疗
大部分急性*麻疹荨**宝宝,在去除病因后对口服抗过敏药物的治疗反应都很好,能快速控制皮疹,减轻瘙痒。
慢性*麻疹荨**发病原因不明,容易反复发作,但绝大多数呈良性经过,具有一定自限性, 治疗目的是控制症状, 尽量不要太影响宝宝的生活和睡眠。
2、想办法控制瘙痒
避免过热或过冷;洗澡时不用过热的水;穿宽松纯棉的衣物,少穿化纤材质的。

3、写日记揪出诱因
为寻找病因,可以养成记日记的习惯,记录每天吃过的食物、药物以及周围环境的变化。一旦发生*麻疹荨**,可以根据记录查找可能存在的过敏原。
4、不要抓挠
经常剪指甲,不要让孩子用手抠疹块,以免皮肤溃烂造成感染。还要教育孩子,尽量少抓挠患处,以免越抓越痒。

5、注意卫生,尽量远离过敏原
防虫防螨,注意室内外卫生,避免孩子接触花粉类物质,避免在树底、草丛等处活动。
6、关于过敏原筛查
*麻疹荨**患者可以考虑过敏原检查,但部分人很难找到直接的病因。过敏原检查有一定范围,无法对生活中遇到的全部可疑因素进行检测,对多数慢性*麻疹荨**发病诱因的提示作用较为有限。
本期封面:

来源:武汉儿童医院武汉市妇幼保健院
编辑:欧桂欢
责编:熊红梅