
图源于水印
一项刊登在影响因子为4.856的杂志Molecular Cancer Therapeutics上题为“miR-20a Regulates FAS Expression in Osteosarcoma Cells by Modulating FAS Promoter Activity and Can be Therapeutically Targeted to Inhibit Lung Metastases”的研究报告中,来自美国德克萨斯大学安德森癌症中心的研究者们发现,miR-20a通过调节FAS启动子调节FAS表达,并且使用抗miR-20a靶向miR-20a具有治疗潜力。
骨肉瘤细胞的转移潜力与细胞表面FAS表达呈负相关。FAS的下调允许骨肉瘤细胞在进入FAS配体阳性微环境(例如肺)时逃避FAS配体介导的细胞凋亡。此前已经证明由miR-17-92簇编码的miR-20a下调骨肉瘤中的FAS表达。
研究进一步证明了FAS表达和miR-20a表达之间的反相关。然而,miR-20a调节FAS的机制仍不清楚。本研究的目的是评估miR-20a在体外调节FAS的机制,并测试靶向miR-20a在体内的作用。研究者们研究了miR-20a的FAS下调是否通过与FASmRNA的3'-非翻译区(3'-UTR)结合介导,随后诱导mRNA降解或翻译抑制。他们在FAS mRNA 3'-UTR上鉴定并突变了两个miR-20a结合位点。
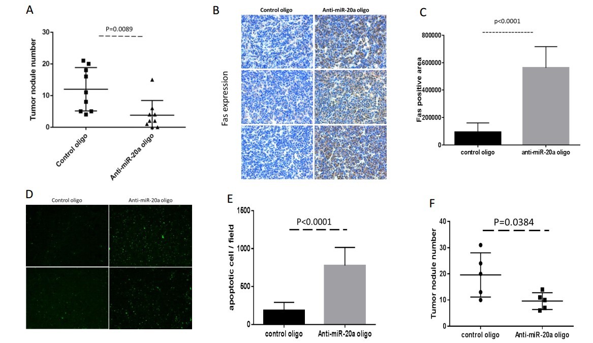
使用荧光素酶报告基因测定,他们证明miR-20a不与野生型或突变的FAS3'-UTR结合。相反,miR-20a的过表达导致FAS启动子活性的下调。类似地,miR-20a的抑制增加了FAS启动子活性。在FAS启动子上鉴定的关键区域在-240bp和-150bp之间。在已建立的骨肉瘤肺转移的小鼠中使用纳米颗粒在体内递送抗miR-20a导致FAS的上调和肿瘤生长抑制。

miR-20a的表达在LM7细胞和Fas-LM7单细胞克隆中升高

miR-20a不会靶向骨肉瘤细胞中Fas mRNA 3'-UTR

miR-20a在293T和HeLa细胞中不靶向Fas mRNA 3'-UTR

miR-20a间接调节Fas启动子活性

抗miR-20a寡核苷酸可抑制骨肉瘤肺转移
来源:miR-20a Regulates FAS Expression in Osteosarcoma Cells by Modulating FAS Promoter Activity and Can be Therapeutically Targeted to Inhibit Lung Metastases.Molecular Cancer Therapeutics
