前段时间换了一个飞歌GS2安卓导航,高清9寸屏幕看起来很舒服,集成导航、音乐、视频、FM、倒车影像、行车记录仪等功能齐全。
使用一段时间后发现一个问题,大屏导航受结构限制,没有实体音量按钮,行车过程中想静音或调节音量大小,必须看着屏幕找到音量调节处,通过触摸打开二级菜单才能调节音量。行车过程中调节音量实在是不安全且操作麻烦。

受空间限制,无实体音量旋钮
个人更喜欢实体按钮调节音量,安全效率高。经过调查导航背部接口和方控相关资料,决定爆改,增加音量调节旋钮。
改造过程:
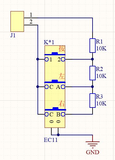
1、查导航资料,需要支持按键学习,背部接口有按键学习线。背部接口中的C处为按键接口,采用的是3.5mm音频接口。

导航背部接口

导航接口定义

导航接口定义
2、查看中控外框,找到适合安装旋钮的位置和空间,最终选择空调旋钮下方区域,此区域正面可以安装旋钮,后面有空间可以安装旋钮开关和走线。

空调旋钮下方空间

背面空间
3、制作音量调节模块,根据结构选择合适的旋钮帽、开关、音频线、制作PCB(可直接焊接合适的电阻)

音量模块配件

音量按键电路

4、旋钮安装固定,在中控外框所选位置处打M8.5的孔(旋钮开关穿孔直径M8),用螺丝固定,根据实际外框厚度,添加些纸片在旋钮帽内部孔中,使音量旋钮帽安装到合适的高度。

旋钮安装位置效果
5、按键学习和调试,进入导航设置菜单,找到按键学习,选择想要学习的按键,旋转旋钮或按下按键,学习成功,依次学习音量+、音量-、静音三个按键。

按键学习
6、安装完成测试效果。安全方便。
