持续了将近一个月的年中购物节终于结束了。
鲜姐这次原本打定主意不乱花钱了,早早就屏蔽了各种营销广告,甚至还装模作样地卸载了几天某宝。
没想到,电商平台没赚到鲜姐的钱,最后还是让航司跨界给赚走了。

“周末随心飞”到底是不是个坑
6月18日,东方航空上线了一个产品,叫“周末随心飞”。

只看这张海报,就大概能明白这是一款怎样的产品:花3322元购买产品后,就可以不限次数地免费乘坐东方航空和上海航空周末的国内(不含港澳台)航班经济舱,6月18日限量发售,售完为止。
宣传这个产品的微博博主说,这个产品很适合异地恋情侣、异地工作*党**、度假爱好者等,飞友可以挑战如何把这个产品用到极致,试试上海浦东飞虹桥,打卡没去过的机场;也有网友表示,可以每周末去贵州做茅台代购。

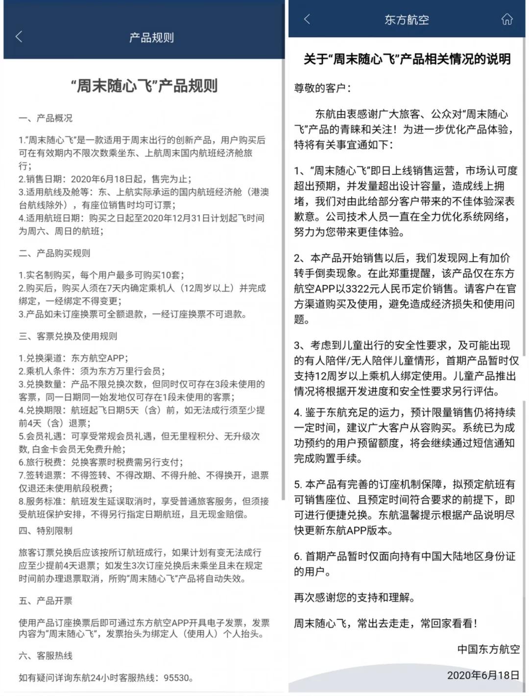
鲜姐是18号晚上才看到这个产品的,直接被戳中了需求,于是就去找了详细的规则来看。因为看到得比较晚,还直接一起看到了东航关于“周末随心飞”产品的补充公告。

左边是产品规则,右边是补充说明
划重点,必须东航会员在东航APP内购买,每个会员限购10张,购买成功后7天内绑定乘机人(12岁以上)且不可再更改,一次最多定3张机票,需提前5天定票提前4天退票,订了票不坐超3次产品失效,不得改签不得升舱不积累里程,税费另付。
并且,这款产品已经卖爆啦,APP都搞瘫了,但是没关系,东航运力充足,还会持续卖上一段时间,大家可以“从容购买”。
这个产品真是妙啊。不仅会员人数和APP*载下**量都蹭蹭涨了,短期现金流还能一波肥。

图片来源:中国东方航空官网
而在东航官微最近几条微博下面,全是关于这个产品的评论,其中以吐槽居多。
主要原因就是就是APP太难用,一直在崩溃,根本买不到:有的是一直在排队一直在系统繁忙,有的是付了款钱也扣了但产品没有到卡包,IOS客户端甚至还不能查看,只能用安卓端或者官网才行... ...更让人生气的是,客服电话可能也跟着APP一起boom了,根本打不通。简单说就是,APP性能和后续运营都没有跟上,让消费者体验非常不好。

APP难用鲜姐是亲身感受到了的,购买产品的时候也确实一直在排队,一级界面排完进到二级界面继续排,陆陆续续花了三个多小时才购买成功。鲜姐看评论,很多人都是凌晨四五点买的,太折腾人了。
事实上,这个规则设置得就很令人诟病:每个ID限买10个,买完还不直接绑定账户,这纯粹是在给黄牛*党**提供机会啊。普通用户哪怕是八爪鱼成精,也不好抢过那些专业投机选手啊。
鲜姐在二手交易平台某鱼以“随心飞”为关键词搜了一下,宝贝还真不少,这些卖家里,因为难用的APP不小心买多的只是小部分,更多是专门抢来加价卖出的黄牛*党**,一来一回转手赚200,抢购10个可就是2000。

有相对专业的飞友评论说:“五天约四天退,三次noshow就作废,周六走周日回,一天旅行累不累”,加上不改签不升舱,其实不会有想象中美好;也有一些已经购买的人在担心后续排班如何兑现,看东航发售时这个没有应急预案的亚子,以后周末要是都兑换不上怎么办?
鲜姐自己试验了一下,运气倒是很好,出于“不知道后续会是什么鬼样子所以先定一趟试试”的心理,鲜姐约到了7月某个周末到上海的往返机票。和规则说的一样,经济舱机票钱全额兑付,机建燃油费和保险费用需要另付。


鲜姐购买周末随心飞和订票的过程,可以戳大图查看
订票过程还挺顺利,顺利到已经做好退款准备的鲜姐有点惊讶。
综合鲜姐对产品规则的理解和实际操作的感受,觉得东方周末随心飞的产品目前还没有称得上“坑”的地方(后续运力和排班问题还没有感受到,所以先不算),但这个产品虽然看上去是个大便宜,买到就是赚到,但也不是适合所有人的。

首先,这个产品的期限只有半年,到今年年底就结束了,而除非你是专门跑到某个地方吃个饭或参加个活动就回,周末两天时间并不够旅游的,更别提还有至少六七个小时在路上,每个周末出去散心只是美好的想象。不过,如果你情况允许,可以第一个周六飞到目的地,玩够后挑个周末再返程,这样是合适的。
其次,这个产品并不严格适用于“说走就走的旅行”。一是因为必须五天前订票四天前退票,这代表着需要提前一周规划好行程并订票(并且还要能订到票);二是这个产品只适用于东航和上航的航班,鲜姐因为常去上海所以还挺合适用,如果目的地城市机场很少有东航的航班就尴尬了,所以一定要事先查好是否有合适的东航航班。
这个产品确实是比较适合异地恋情侣,异地工作*党**,有空闲时间的旅游*党**和相对专业的飞友,其他人想要利用这个占航司的便宜,还是想得有点太美好了,本想占的便宜很容易就变成鸡肋,更别提这种糟心的购买体验了。

在这个过程里,航司当然是稳赚的,就像上面说的,会员有了,APP*载下**量和流量有了,真金白银卖出去的钱也有了,至于多少人是想当然或者跟风购买的,买了之后到底能不能“飞回本”,那就不是航司考虑的问题了,毕竟买的永远不如卖的精。

航空“惨”业链的自救
周末随心飞取得的营销效果可能大大超过了东航的预期,在航空产业扎心的现状下,这不可谓不是一次成功的自救。
作为受黑天鹅影响最大的产业之一,虽然目前国内的情况已经有明显好转,但天鹅翅膀留下的尾气和国外影响仍在。5月,全国航班正常率为94.8%,较第一季度已经有了明显好转,但旅客周转量、客座率等仍然惨淡,5月,东航国内航线旅客周转量同比下降53.65%,客座率为64.61%,同比下降约17个百分点。

根据民航局的统计,过去十年,中国的航空公司从43家增至62家,机队规模从1597架增至3818架,国际航线从107条增至953条,旅客运输人次从2.68亿人次升至6.59亿人次。快速的发展在今年突然刹车。
今年,是2008年金融危机之后航空业最难过的一年。国际航协IATA预测,预计全年旅客运输收入会减少2520亿美元。亚太航空中心也曾在3月16日发出警告,如果疫情持续蔓延,到2020年5月底,世界上大多数航空公司将破产。
各大航司也被迫走上了裁员、降薪、卖飞机的路,同时想尽一切办法自救,力图一边节流一边开源。
截至2019年底,中国民航乘务员约10万人,其中有近一半人就职于三大航:国航、南航和东航。而数据显示,三大航今年一季度共亏损了140亿元。
本来主要靠飞行时长积累工资的乘务人员大部分开始处于“半失业”状态,很多空姐和机长开始发展副业:常见的有做直播、做代购、做微商。在某些意义上,长相姣好、体态优美的乘务人员做主播比一般人更具有优势,普通人也对“天上的生活”带有浓厚的兴趣。

电影《中国机长》剧照
除了做“个体户”,很多航司员工要为公司带货,今年618期间,有10多家航空公司在线上平台开播,带的货有航司机票券、航司周边等产品——航司进入直播间并不是今年才开始的,但确实是在今年按下了加速键。
而一直以来被吐槽难吃但可以公式化生产的飞机餐们也做了贡献,很多航司通过承接团餐也获得了一定的机会;而在各大航司的商城里,甚至包含了衣食住行方方面面的产品。

没有航司能在今年“独善其身”,寻找新的赢利点也是整个行业的共识。
当然,这也不是APP做这么烂的借口。
无论是发展副业还是开发新的营销产品,做生意还是得诚信为本;消费者想要剁手,也得三思而后行。