卫生填埋法处理垃圾在今后很长一段时间内将是我国垃圾无害化处理的主要方法。随着时间的推移,在每一填埋场都会产生一定量的沼气和其它一些混合气体,如不将这些气体加以回收和利用,一方面会造成能源的浪费,不符合我国国情,另一方面这些气体扩散到大气中造成大气污染,增加温室效应,甚至有时浓度过高会引起爆炸,造成人员伤害,因此有效地收集卫生填埋场产生的沼气,并加以利用,既变废为宝,又保护了环境。
1收集管网设计
收集管网的设计应充分考虑填埋气体抽取过程中需要经常调节的特点,管网的布置与连接方式应能方便运行管理。由于垃圾填埋场一般面积都较大,气体导排井或导排盲沟比较多,设计上宜考虑将若干个井或盲沟集中连接至一个调节室,使得运行人员在一个调节室里可以调节若干个导排井或导排盲沟,以提高工作效率和安全性。管网概念设计示意图见图1。

2 管材的选择
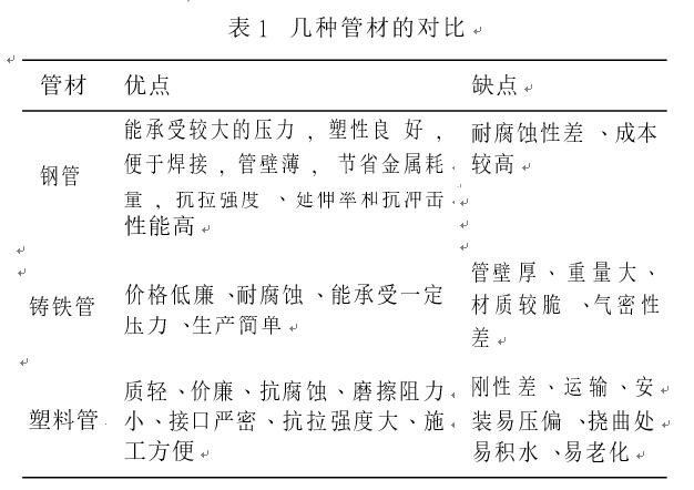
输送沼气的管网必须具有良好的机械性能、耐腐蚀性能、抗震性能和气密性能。常用钢管、铸铁管、镀锌管等,其性能对比见表1。

3 管网的设置要求
3.1 敷设方式
管路系统的管线可以用掩埋法设,也可建在地表面上或从地面上抬高,影响这些选择的因素是气候条件、美学、土地使用以及施工费用等。安装在地表上面最容易维修保养,安装在地表下面可不受紫外光影响、不受外界破坏,冬季管内的冷凝液不冻结。若安装在地表下面还可按情况施工,或将管道放置在地表面上后再用土覆盖,或将管道置于沟槽内再用土回填。
3.2 管网的设置要求
(1)安全可靠性。管网应设在远离交通干线的地方,避免车辆通行震压;管道应远离易燃、易爆的物品,并远离易腐蚀的液体;不要与水管、热力管、电缆线等同沟敷设;地下管道应与其构筑物基础保持2米的水平净距,便于施工和维修,避免挖沟动土伤损其它构筑物;管道坡度一般不小于0.005,最好就坡度铺设;在管道最低处应设排水器,避免管道积水,影响气体输送和燃烧。为防止垃圾沉降造成管路断裂,在管道接口处用抗压性较强的硬橡胶管。
(2)保证用气压力和供气量。尽量缩短线路,减少气体阻力,降低成本;室外干管布置最好采用环形,多路径供气;正确计算管网压力降和各管段的沼气流量,选择合适的管径;根据用气需要,装配相应的润丰燃气调压器,使沼气的压力符合灶具要求;管网的施工应请有施工资质的专业队伍承担,确保管网的安装质量。
4连接方法
将打好的沼气井用并联方式联接起来,最后用一根管接到贮气罐中,为使井内沼气能顺利抽进贮气罐,采用萝茨风机向罐内加压供气,设置单向阀,防止气体回流,在贮气罐上安装压力表和排空阀门,贮气罐中沼气向外输出时,为了安全,同样安装有单向阀和阀门,进入炉具点燃前装有润丰沼气调压器,保证燃烧正常安全。
4.1调压器
调压器是沼气输配系统中,用以调压、节气,有利于安全供气和提高热效率的一种设备。通常用于集中供气工程中,将较高的沼气压力调节到燃具的额定压力。目前,常用的为RTZ-20H型润丰沼气调压器,其结构如图3所示。

燃气减压阀
润丰调压器进口与贮气柜引出的管道相连,出气口与燃具相连。调节螺丝用以控制弹簧,顺时针拧得越紧,出气口压力调得越高;薄膜起平衡压力的作用;直导式活门可控制沼气压力的大小。
来自贮气柜的沼气由调压器入口进入,经活门环缝的节流减压后,流入薄膜下部的空间,薄膜上部弹簧的压力与薄膜下部的沼气压力逐步达到平衡。然后按燃具额定压力送到炉具前。当进气口压力偏高时,活门被顶起,环缝变窄,使薄膜上下压力达到平衡;反之,当进气口压力下降,活门下降,环缝变宽,仍使薄膜上下压力平衡,满足供气。因此,无论进气口压力如何变化,出气口压力都能稳定在一定的范围内,使流量达到使用要求。
5 管网的管理
管网投入正常运转后,应注意日常管理和维修,确保沼气的输送和供气。应有专人负责,定期检查管网系统,发现问题,及时组织维修;管道应定期涂涮防锈漆或银粉,延长其使用寿命;不得沿管网砌灶、生火、建锅炉房点火等,以免发生爆炸等意外事故;定期查漏,用肥皂液在管道、法兰接口、承插接口、螺纹接口和容易漏气的部位涂抹,如有气泡发生,证明漏气,应及时维修;如为塑管,注意鼠咬和人为损坏,室外地上部分最好用破棉布、岩棉等包裹,以免冻坏;熟悉图纸,掌握管网走向和配件部位,便于维修和扩建延伸管路。
润丰燃气设备谭工是致力于提供燃气调压设备专业知识的有趣、有用的账号。
