一、什么是医疗期?
根据劳动部关于发布《企业职工患病或非因工负伤医疗期规定》的通知(劳部发[1994]479号)第二条规定,医疗期是指企业职工因患病或非因工负伤停止工作治病休息不得解除劳动合同的时限。
医疗期期限长短取决于劳动者累计工作年限和本单位连续工作年限,其实质就是解雇保护期,在医疗期内用人单位不得解除劳动合同。同时,并非员工治疗时间多长,医疗期就多长,医疗期的长短均有法律依据,其不等同于实质治疗期。当然,解雇保护期内并非绝对不能解除,《劳动合同法》第四十二条规定第(三)项规定"患病或者非因工负伤,在规定的医疗期内的",用人单位不得依照本法第四十条、第四十一条的规定解除劳动合同。也就是说,如果劳动者存在劳动合同法第三十九条的情形,即有重大过错,用人单位可以解除劳动合同。

二、医疗期的时限及调整
(1)一般医疗期时限
劳动部关于发布《企业职工患病或非因工负伤医疗期规定》的通知(劳部发[1994]479号)(以下简称"479号文件")第三条规定,企业职工因患病或非因工负伤,需要停止工作医疗时,根据本人实际参加工作年限和在本单位工作年限,给予三个月到二十四个月的医疗期:(一)实际工作年限十年以下的,在本单位工作年限五年以下的为三个月;五年以上的为六个月。(二)实际工作年限十年以上的,在本单位工作年限五年以下的为六个月;五年以上十年以下的为九个月;十年以上十五年以下的为十二个月;十五年以上二十年以下的为十八个月;二十年以上的为二十四个月。第四条规定,医疗期三个月的按六个月内累计病休时间计算;六个月的按十二个月内累计病休时间计算;九个月的按十五个月内累计病休时间计算;十二个月的按十八个月内累计病休时间计算;十八个月的按二十四个月内累计病休时间计算;二十四个月的按三十个月内累计病休时间计算。
具体如表:

备注:
1. 医疗期计算应从病休第一天开始,累计计算。如:应享受3个月医疗期的职工,如果从1995年3月5日起第一次病休,那么,该职工的医疗期应在3月5日至9月5日之间确定,在此期间累计病休3个月即视为医疗期满。其它依此类推。
2. 病休期间,公休、假日和法定节日包括在内。
以上标准是全国绝大多数地区的标准,但上海的规定不一样。上海市人民政府印发修订后的《关于本市劳动者在履行劳动合同期间患病或者非因工负伤的医疗期标准的规定》的通知,第二条规定: 医疗期按照劳动者在本用人单位的工作年限设置。劳动者在本单位工作第1年,医疗期为3个月;以后工作每满1年,医疗期增加1个月,但不超过24个月。这样一来,会导致医疗期短于一般时限。如,员工累计工作10年以上,在本单位工作1/2/3年的,按479号文件,其应享受6个月医疗期;而按上海的规定,其医疗期分别为3/4/5月,明显缩短,侵害了劳动者的权益。
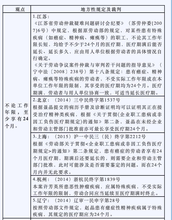
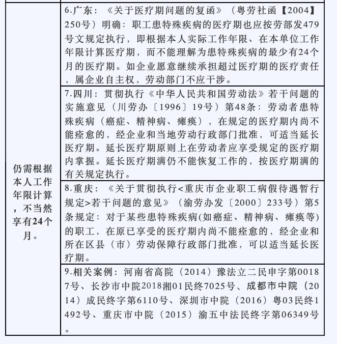
(2)特殊疾病的医疗期
根据479号文件,医疗期最长为24个月,在实践操作中过于死板,不能适应实际需求。因此,原劳动部于1995年5月23日发布了关于贯彻《企业职工患病或非因工负伤医疗期规定》的通知(劳部发[1995]236号)(以下简称"235号文件"),该文件第二条规定,对某些患特殊疾病(如癌症、精神病、瘫痪等)的职工,在24个月内尚不能痊愈的,经企业和劳动主管部门批准,可以适当延长医疗期。但实务中,对"在24个月内尚不能痊愈的"的理解不一致,导致了司法实践中在处理涉及到特殊疾病医疗期的问题上出现了截然不同的结果。


(3)医疗期休假期间工龄发生变化跨档,医疗期是否需要调整?
由于医疗期是结合累计工龄和本单位工龄确定的,在员工享受医疗期期间,如果劳动者的累计工龄或本单位工龄发生跨档,企业和劳动者往往就医疗期计算产生不同认识,企业主张按照原来确定的医疗期执行,劳动者主张按照工龄重新核算。如劳动者累计工龄为9年8个月、本企业工龄6年,按479文件其可享受医疗期6个月。在医疗期休假到第5个月时,累计工龄达到10年以上,此时是否可归入"累计工龄10年以上、本单位工龄5年以上10年以下"一档?医疗期届满日是按照6个月还是按照9个月来确定?
答案是仍然应按6个月确定,479文件第三条规定"企业职工因患病或非因工负伤,需要停止工作医疗时,根据本人实际参加工作年限和在本单位工作年限,给予三个月到二十四个月的医疗期:……"236文件规定"医疗期计算应从病休第一天开始。"从文字上理解,劳动者"停止工作医疗时"、"病休第一天"是一个时间节点,既是工龄计算的基准日,也是医疗期开始时间。我们理解这个时间节点应当是确定的,而不是随时变化的,在同一个医疗期计算周期内,劳动者的累计工龄和本单位工龄发生变化,医疗期期限不应予以调整。
三、医疗期的工资
根据劳动部关于印发《关于贯彻执行<中华人民共和国劳动法>若干问题的意见》第五十九条规定,职工患病或非因工负伤治疗期间,在规定的医疗期间内由企业按有关规定支付其病假工资或疾病救济费,病假工资或疾病救济费可以低于当地最低工资标准支付,但不能低于最低工资标准的80%。
上海市劳动局《关于加强企业职工疾病休假管理保障职工疾病休假期间生活的通知》(沪劳保发〔1995〕83号)第三条规定,职工疾病或非因工负伤休假日数应按实际休假日数计算,连续休假期内含有休息日、节假日的应予剔除。第四条规定病假工资、疾病救济费的发放标准,具体如下。

该法第五条规定,职工疾病或非因工负伤休假待遇低于本企业月平均工资40%的,应补足到本企业月平均工资的40%。企业月平均工资的40%低于本市在职职工定期生活困难补助标准的,应补足到本市在职职工定期生活困难补助标准。职工疾病或非因工负伤待遇高于本市上年度月平均工资的,可按本市上年度月平均工资计发。
四、解除或终止劳动合同的经济补偿金、医疗补助费支付条件
医疗期限届满,公司可以依法解除或终止劳动合同,并支付经济补偿金和医疗补助费。医疗补助费,是单位解除或终止劳动合同时应支付员工的额外的经济补偿,系对患病员工的福利性待遇。
(1)《劳动合同法》第四十条规定,有下列情形之一的,用人单位提前三十日以书面形式通知劳动者本人或者额外支付劳动者一个月工资后,可以解除劳动合同:(一)劳动者患病或者非因工负伤,在规定的医疗期满后不能从事原工作,也不能从事由用人单位另行安排的工作的;第四十六条规定,有下列情形之一的,用人单位应当向劳动者支付经济补偿:(三)用人单位依照本法第四十条规定解除劳动合同的。
(2)解除、终止劳动合同后医疗补助费的支付
劳动部关于印发《违反和解除劳动合同的经济补偿办法》的通知(劳部发[1994]481号)第六条规定,劳动者患病或者非因工负伤,经劳动鉴定委员会确认不能从事原工作、也不能从事用人单位另行安排的工作而解除劳动合同的,用人单位应按其在本单位的工作年限,每满一年发给相当于一个月工资的经济补偿金,同时还应发给不低于六个月工资的医疗补助费。患重病和绝症的还应增加医疗补助费,患重病的增加部分不低于医疗补助费的百分之五十,患绝症的增加部分不低于医疗补助费的百分之百。2017年,人力资源社会保障部发布的《关于第五批宣布失效和废止文件的通知》(人社部发(2017)87号),明确废止《违反和解除劳动合同的经济补偿办法》。
其后,原劳动部又劳动合同终止时支付医疗补助费。《劳动部关于实行劳动合同制度若干问题的通知》(劳部发(1996)354号)第22条规定:劳动者患病或者非因工负伤,合同期满终止劳动合同的,用人单位应当支付不低于六个月工资的医疗补助费;对患重病或绝症的,还应适当增加医疗补助费。原劳动部办公厅1997年2月5日又下发《关于对劳部发(1996)354号文件有关问题解释的通知》(劳办发[1997]18号),明确劳动合同终止医疗补助费是指"合同期满的劳动者终止劳动合同时,医疗期满或者医疗终结被劳动鉴定委员会鉴定为五至十级的,用人单位应当支付不低六个月工资的医疗补助费。"从中可以看出,医疗期满劳动合同终止,用人单位支付医疗补助费的情形限于劳动者被鉴定为五至十级伤残。
由此,劳动合同解除医疗补助费规定被废止,而劳动合同终止支付医疗补助费规定仍然存在。如果用人单位在解除劳动合同时无须支付医疗补助费,在劳动合同终止需要支付,则会存在明显待遇失衡。而实践中,很多地方性规定和裁判仍坚持了解除劳动合同仍需支付医疗补助费。

五、经济补偿金、医疗补助费的计算基数
医疗期满后解除、终止劳动合同地经济补偿金、医疗补助费的月工资,是按解除劳动合同前的月平均工资还是按休病假前的月平均工资?休病假后、解除劳动合同前的月工资低于职工提供正常劳动的工资,两种方法计算金额存在差异。
(1)经济补偿金的计算基数
《劳动合同法》第四十七条规定,经济补偿按劳动者在本单位工作的年限,每满一年支付一个月工资的标准向劳动者支付。六个月以上不满一年的,按一年计算;不满六个月的,向劳动者支付半个月工资的经济补偿。劳动者月工资高于用人单位所在直辖市、设区的市级人民政府公布的本地区上年度职工月平均工资三倍的,向其支付经济补偿的标准按职工月平均工资三倍的数额支付,向其支付经济补偿的年限最高不超过十二年。本条所称月工资是指劳动者在劳动合同解除或者终止前十二个月的平均工资。
《劳动合同法实施条例》第二十七条:劳动合同法第四十七条规定的经济补偿的月工资按照劳动者应得工资计算,包括计时工资或者计件工资以及奖金、津贴和补贴等货币性收入。劳动者在劳动合同解除或者终止前12个月的平均工资低于当地最低工资标准的,按照当地最低工资标准计算。劳动者工作不满12个月的,按照实际工作的月数计算平均工资。
由此可见,医疗期满后解除劳动合同经济补偿金的月工资应当按解除劳动合同前十二个月的平均工资计算。
(2)医疗补助金的计算基数
各地司法裁判观点倾向于按解除劳动合同前十二个月的平均工资计算,劳动者主张按全额工资或社保缴纳基数作为计算标准(即休病假前的月工资)的,法院大多予以否决,最终按解除劳动合同前的月平均工资为计算基数。相关案例:、(2018)苏05民终8293号、(2017)粤04民终33号等。
重庆市有例外的明确性规定,《关于贯彻执行<重庆市企业职工病假待遇暂行规定>若干问题的意见》(渝劳办发(2000233号)第2条明确规定:职工本人工资,按国家统计局规定的工资总额的口径,以职工本人病休前12个月的月平均工资计算,不足12个月的按实际月份计算。重庆地区的各级法院也是严格依据该标准进行审判,如再审案就依据该规定将劳动者休病前的平均工资作为计算依据。
湖南天地人律师事务所
劳动与人力资源法律服务部
本法律服务团队由劳动法专家律师、工伤认定和赔偿专家律师、劳动人事争议仲裁员、高级人力资源管理师、税务师等十名毕业于国内知名院校的成员组成。
本团队以专业化、公司化的团队协作模式,致力于为用人单位提供全方位的人力资源合规管理非诉法律服务、一站式的劳动争议纠纷诉讼代理,实现委托人在每一项事务办理或具体案件中的最大权益。
己为湖南省总工会、长沙市总工会、长沙市人力资源和社会保障局等政府部门及二十余家企事业单位提供常年或专项法律服务。
获评长沙市人力资源和社会保障局2019年“复议诉讼专项法律顾问服务质量评选”优秀等级。
联系地址:湖南省长沙市岳麓区滨江路53号楷林国际A座10-12层。