目录:
1.前言
背景和目的
体验环境
2.产品状况
产品简介
产品定位
用户分析
市场分析
竞品分析
3.产品结构
功能架构
信息架构
基础流程
4.交互体验
UI
图标
头像
动效
品牌传承
权限控制
细节
5.广告体验
6.会员服务
7.推荐系统
8.创作者支持
9.功能畅想
面临的挑战
更改建议
新功能畅想
10.本地化尝试
11.总结
1.前言
背景和目的
产品开发需要对基于需求不断完善功能,流程需要一步步推进。设计App时还需要考量移动设备特性、新的交互方式。谷歌作为安卓系统的主导厂商,在硬件和软件层面都在强化自己的生态,旗下的视频平台YouTube是生态的代表。本文将通过笔者对YouTube长时间的使用,主要基于App客户端并结合桌面端进行分析,分析功能设计的要点,探寻设计底层的考量,形成体验报告,以训练自身产品思维。此外,随着谷歌AI战略的推荐以及Android 10系统的到来,未来的YouTube将是否有大的变化?本文将依据现有版本,为后续迭代提供纪录参考。
体验环境
使用设备:Samsung Galaxy S10+
操作系统:Android 9,One UI 1.1 (412x869 dp)
App版本号:v14.45.52
网络环境:WiFi+移动数据流量
2.产品状况
2.1 产品简介
YouTube是一个美国的视频分享网站,允许用户上传、观看、分享及评论视频。YouTube创立于2005年,2006年被谷歌(Google)公司收购,经过多年发展成为全球最大、最受欢迎的视频站点。YouTube提供Web、App、TV、VR等版本,使用谷歌账号,内容能多端共享。

2.2 产品定位
YouTube定位于免费提供视频观看的平台,鼓励用户上传原创的优质内容,向全世界传播和分享自己的乐趣。
产品类型:YouTube在早期属于媒体型产品,为人们提供了信息传播平台。随着社交功能的加入,逐渐地YouTube具备了社区型产品属性。尽管集成Google+战略失败,但YouTube还是不断在强化用户关系、增强内容驱动力。此外,YouTube还为用户和企业客户建立一套广告系统,让多方建立商品买卖关系。综上,YouTube成为了一个具备“媒体+社区+平台”属性的产品。
YouTube的功能特性主要包括:
●免费视频上传(视频托管)
●免费视频*放播**
●视频评论与分享
●视频直播
●音乐上传(音频托管)、*放播**、分享
●社交
●广告投放
●广告分成
2.3 用户分析
目标用户
YouTube的主要的用户是全球范围内使用视频媒介来传播、获取、分享信息的个人和企业,还包括围绕音乐制作与分享的个人和企业。
用户总量
从总量上看,YouTube平台的月活跃用户超过20亿(只统计已注册登录的用户)。在所有用户群体中,创作者、普通用户是YouTube的两个主要角色。创作者可以创建自己的视频频道,普通用户在注册登录后可以进行关注频道,获得内容更新。目前,全球共有约5000万YouTube独立创作者。

受众特征
在美国,YouTube是年轻人中最受欢迎的应用,年龄在18-24岁、25-34岁之间的YouTube用户超过了其它任何应用,高于第二位的Facebook(最受65岁以上用户欢迎的应用)。此外,90%以上的美国人都是YouTube用户。在英国,YouTube同样在年轻人群体中占主导地位。根据castfromclay数据,YouTube用户家庭收入最高超过100,000美元,城乡之间的差距不大。显然,YouTube成为了吸引美国各行各业消费者的最有效渠道之一。

从性别上看,62% 的YouTube用户为男性,而女性占比38%。从地区分布看,80%的用户来自于非美国地区。另外,YouTube全网流量的70%来自于移动设备,观看会话持续时间超过了40分钟。由于YouTube的用户量和谷歌服务优势,有约62%的企业都选择了YouTube。
用户需求
主要的痛点与需求处理

使用场景
开放的YouTube没有使用门槛,能让大众轻松使用,并且使用场景多样。比如:
一位在校学生因为上课很无聊,下课后用电脑访问YouTube,搜索搞笑视频观看。
上班族A在下班回家路上用手机观看当天的YouTube热点以及订阅频道视频。
一名特斯拉车主因为要等女友,在车里用车载设备看起来YouTube视频。
在新西兰旅游的F用YouTube观看美国的电视节目。
一位自由职业者制作了UI设计教程,发布到YouTube上供其它人观看学习。
具有音乐天赋的女生Cindy把自己的吉他弹唱视频上传到YouTube上,获得了关注。
主播D通过直播赚钱,在家里使用YouTube开始了游戏直播,并和观众互动。
科技记者G由于有事无法参加谷歌的新品发布会,只好用YouTube看发布会直播。
初创公司X刚刚上线了新产品,由于需要新用户,在YouTube上发布了一则视频广告,广告服务提供了谷歌商店的App*载下**链。
小结:年轻人群体将YouTube作为社交媒体的首选,他们是平台主要的用户。YouTube在老人群体中也受欢迎。总体上,平台用户主要以男性为主,但差异不大。在全球范围内YouTube用户都能简单快速使用,不会担心时间和空间的限制。YouTube还适用于个人、公司,不同主体都可以选择相应功能获得不同的服务。
2.4 市场分析
财务表现
YouTube每年为Google创造的营收约为130亿美元,根据Google母公司Alphabet的2019第二季度财报,YouTube已经成为继搜索之后的第二大营收引擎。
App独立*载下**量
强劲的表现离不开平台用户。YouTube用户每天观看视频时长超过10亿小时,这比Netflix和Facebook视频的总和还多。那么YouTube的App客户端表现如何?
YouTube的Android app在谷歌商店(Google Play Store)的*载下**的独立用户达到了6100万,而实际的设备安装次数是50亿次。其它版本也有一定的*载下**量:YouTube Music 76万,YouTube Kids 85万,YouTube TV 7万,YouTube VR 0.3万。

YouTube的Android app在谷歌商店(Google Play Store)的*载下**的独立用户达到了6100万,而实际的设备安装次数是50亿次。其它版本也有一定的*载下**量:YouTube Music 76万,YouTube Kids 85万,YouTube TV 7万,YouTube VR 0.3万。
评价与得分
YouTube获得的评价以好评为主,评分为4.4分(满分5分),和上文中列举的Twitch等相关应用评分几乎相同(4.4或4.5分)。

好评的理由:
-内容多,几乎能看所有内容(新闻、游戏、音乐、电影、教程、Vlog等)
-功能丰富( 支持VR及360°视频,隐私模式,暗黑模式等)
-简单易用(谷歌账号支持,多系统多设备兼容)
-为创作者提供了经济支持
差评的理由集中在:
-太多的广告
-功能缺陷(无故停止运行,运行缓慢,导致设备重启,Bug多等)
-越更新越难用
-交互缺陷(如自动*放播**,稍后观看等)
版本更新
早期在Android系统中YouTube是内置的程序,直到2010年YouTube基于HTML5发布了手机端App,可以在安卓及苹果手机上使用,不过直到2011年12月才正式发布了Android客户端,次年即2012年9月发布iPhone客户端。直到目前YouTube的更细历史跨度达到8年。
YouTube的版本更新频繁,从日期2019-09-08的版本到v10.24.58到日期2019-11-23发布的v14.43.55,短短两个半月时间,版本更新就多达30次。在实际使用中,打开App首页会经常看到更新YouTube的提示。
经常更新App可以带来新功能,修复Bug并带来安全更新,但是过于频繁也损坏了用户体验,增加了操作成本。
最近的版本更新记录:

2.5 竞品分析
YouTube专注于视频服务,其也遇到过一些竞争对手,主要包括Vimeo、Dailymotion、Vevo、Twitch、Instagram、Vine、Tiktok等。
Vimeo
Vimeo是一个无广告的视频网站,它是YouTube的直接竞争者。Vimeo成立于2004年,比YouTube更早。Vimeo在视频服务方面曾走在前列,它是第一个支持高解析度(720P)的视频网站。在2014年Vimeo就开始支持4K、360°、VR视频。
在早期,Vimeo曾经禁止游戏视频,因为游戏视频的市场过长,转码成本高。不过这一禁令不久就取消了。但是Vimeo没有抓住游戏带来的商机,游戏视频流媒体服务市场被Twitch和YouTube Gaming夺走。
在内容方面,Vimeo以“精”为主,而非YouTube的多而全。目前Vimeo仍在开拓软件即服务(SaaS)业务,进行了几次收购。
Vimeo取代了YouTube了吗?答案是否定的。由于YouTube的崛起,Vimeo依旧保持了良好的发展,实际是一种万幸。
Dailymotion
Dailymotion是一个创立于2005年的视频网站,曾在2009年获得法国政府投资,2011年时
估值为1.2亿欧元。2013年5月,雅虎欲意收购Dailymotion但被法国政府阻止。在2015年之后,Dailymotion 90%的股份由Vivendi公司获得。
2018年,Dailymotion完全从其网站上删除了评论,随后取消了视频排序、视频转发等功能,失去了部分用户,加上版权压力,Dailymotion并未能发展壮大。
Vevo
Vevo是一个专注于音乐视频的托管与分享平台,在2009年由环球音乐、索尼音乐娱乐、和EMI三家公司合资成立。最开始Vevo拥有自己的托管服务和App,只是与谷歌进行合作在YouTube上进行少量的视频投放。但由于成本及安全原因,2018年Vevo宣布App停用,之后全面转用YouTube进行分发,至此,这个全美访问量排名第一的音乐网站将流量送给了谷歌。
Twitch
Twitch的前身Justin.tv创始于2007年,在2011年6月,游戏内容从中剥离,取名为TwitchTV。由于Twitch的优异表现,母公司也在2014年2月更名为Twitch Interactive。3个月后,谷歌提出了以10亿美元收购Twitch的邀约,但是最终在8月份,Twitch被亚马逊以9.7亿美元收购,成为了全资子公司。这次收购中知名的游戏开发商Take-Two也拥有2%的股份,可见Twitch拥有游戏基因。
之后,通过一系列收购与运营,Twitch成为了游戏视频直播和电子竞技平台服务商。
2011年7月,Twitch发起了其合作伙伴计划,到2015年8月,该计划已达到11,000多个会员。合作伙伴计划允许创作者分享广告收入。此外,Twitch用户可以以每月4.99美元的价格订阅创作者的频道,获得专属的服务。由于这一广告分成系统和亚马逊电商的合作,Twitch迅速成为主播的最主要选择。
Instagram发布于2010年,最初是一个相片托管及分享平台,2014年脸书Facebook以10亿美元收购了Instagram。
之后Instagram进行重新设计,成为脸书生态的一员,并组建发展成一个以相片、视频、直播为主的社交平台。随后通过API等限制,使得第三方软件和Web应用程序不能再访问Instagram帖子内容。
虽然Instagram不是以视频作为主要服务,但是在平台内封闭的环境下,短视频和直播吸引了大量的用户,加上脸书的社交战略,也给YouTube带来了挑战。
Vine
Vine是短视频的鼻祖,它成立于2012年6月。Vine允许用户上传6秒的短视频进行分享。在2012年Twitter收购了Vine。截至2015年12月,Vine拥有2亿活跃用户。但是好景不长,约一年以后,Twitter宣布Vine无法上传视频,之后要求用户尽快*载下**存档视频,不久Vine正式终结。
Vine主要受到了自身6秒视频的限制,虽然此后进行长度调整,但为时已晚。此外,竞争对手的模仿也成为了直接的挑战。Snapchat在2012年12月增加了10秒的视频共享功能,Instagram在2013年6月增加了15秒的视频共享选择,后面放宽到了60秒甚至10分钟。
在Vine产品生命周期终结的时候,也正是同类产品抢占短视频市场的时机。包括Instagram以及Musical.ly/TikTok。
Tiktok
Tiktok即抖音,是字节跳动于2017年推出的一款产品。在2017年字节跳动收购music.ly,并于2018年8月将其与TikTok合并,形成了一个短视频为主的社交媒体平台。
Tiktok一经推出,凭借强大的市场推广获得绝对的占有率。在2018年整个上半年,TikTok在苹果应用商店的*载下**次数超过1.04亿次,超过了Facebook,YouTube和Instagram,成为世界上*载下**次数最多的iOS应用。截至2019年2月,TikTok全球*载下**量达到了10亿次,且不包含中国大陆的安卓用户。
Netflix
Netflix创立于1997年,早期主要从事家庭视频销售和DVD租赁,之后推出订阅服务。2002年IPO上市。在2010年,Netflix开始大力拓展流媒体业务,截至2016年1月,Netflix宣布拥有7480万订阅用户。2018年3月2日,Netflix股价飙升,市值突破1300亿美元,是当时全球最大的数字媒体和娱乐公司。
YouTube和Netflix在付费内容上存在一定竞争,YouTube引入了付费模式,用户取得高级会员权限后可以观看付费内容,包含YouTube官方自制和第三方付费内容。Netflix除了强化订阅模式外,和娱乐公司合作外,也开始了内容制作打造自己的内容。为了巩固自己的优势,Netflix的付费内容只能在Netflix上观看,并未将付费资源投放到YouTube。
小结:通过主要业务领域和发展历史对比,可以看出YouTube起步早,但早期的直接竞争对手已经丧失了优势,现在YouTube占据了绝对的市场地位。由于需要扩大市场,和亚马逊、脸书等业务领域产生了“冲突”,开始了竞争。
App对比分析
通过对谷歌商店各App的数据统计,进行对比分析。
▶独立用户数:YouTube App拥有6100万独立用户,远远超过Vimeo、Dailymotion这样的早期对手,最大超过了580倍(Vimeo)。但总量上落后Instagram 约300万。而对于现有的有直接竞争关系的Twitch,YouTube是它的约21倍,从数据上看具有显著优势。

▶App安装次数:YouTube的设备安装次数是50亿,排名第一,遥遥领先其它App,并且是第二名Instagram的5倍,是Vimeo的500倍。不过需要指出的是,这里的次数仅为安装次数,并非实际的安装用户,卸载重装、更新等也会计算在内。

▶平台估值/市值:排名前四位的分别是YouTube(1600亿美元)、Netflix(1380亿美元)、Instagram(1000亿美元)、Tiktok(750亿美元),而其它5个平台均估值低于5亿。从分布上看,视频平台的估值/市值相差悬殊,呈现两级分化现象。

需要注意的是,这里的统计的Netflix是上市后的市值数据,其它为估值数据。目前YouTube获得了最高的估值,近年来一直在上涨中。
小结:YouTube是发展较早的视频平台,并在后续发展中取得了高市场占有率,用户基数大,市场价值排在前列。随着竞争加剧,在长视频的基础上,逐渐开始短视频、直播、内容制作等业务,和其它平台展开竞争。这种竞争从早期的视频托管网站转移到了流媒体与社交,Instagram、Twitch、Tiktok、Netflix等成为现在及未来主要的竞争对手。
3.产品结构
3.1 功能架构
对比PC Web端,YouTube的App继承了大部分的、核心的功能模块,主要包含:搜索模块、视频*放播**模块、评论系统、个性化推荐系统、内容上传与发布系统、通知模块、用户资料系统、会员服务模块、广告系统、安全系统等。不过,App端缺少了创作者中心等功能。
功能架构图:

3.2 信息架构
App信息结构图:

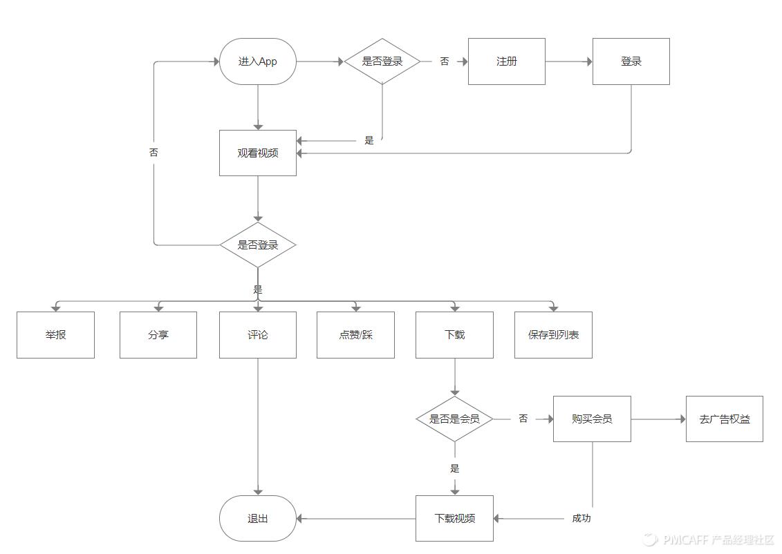
3.3 基础流程
基础流程图:

4.交互体验
4.1 UI界面
页面切换
YouTube App内的页面间切换方式为点击切换,不支持左右滑动切换。
导航设计
YouTube App主界面导航采用底部固定式选项卡菜单,共5个:首页、时下流行、订阅内容、收件箱、媒体库。

随着移动设备尤其是手机设备中大屏和全面屏的流行,屏幕能展示更多的内容,不必一直进行突破屏幕空间限制。YouTube也不再完全按照原有的谷歌MD规范进行设计,最明显的是导航抛弃侧滑菜单,采用底部选项卡代替。这样做的好处是:
1.让用户减少操作步骤,菜单选项在主界面一目了然,一次点击直达内容板块;
2.使得iOS和Android 设计风格趋近“统一”,减少设计和开发成本;
3.和主流的、用户量多的App(如微信、Facebook等均采用底部选项卡导航)形成一致,降低认知成本,采用常用的操作逻辑让用户没有陌生感;
4.底部导航更利于单手操作,而侧滑菜单通常位于屏幕左上角不利于用户单手操作。
但是底部导航也存在缺点:对横屏的支持不够友好;在大量功能菜单的情况下,底部选项卡数量(通常最多不超过5个)有限。这时可以采取“侧滑+底部导航”的组合方式,这也被同为视频平台的Bilibili App采用。
YouTube的账号与设置中心则采用列表式菜单,各项功能依次排列。
>>存在的问题:点击底部导航进入[收件箱],发现里面通知消息很少,为什么会将它作为一级菜单?考虑到有的用户(尤其是创作者)会有大量的内容更新提醒、评论回复,一个专门的收件箱就有必要了。
在个人实际使用中,由于消息几乎为个位数,[收件箱]作为5大底部导航经常被不自觉地点击打开,但并没有收获实际信息,让人怀疑它存在于导航的必要性。
导航设计主要变化历史:
2010发布的YouTube客户端采用底部弹出式导航,此后两年的版本基本延续了该设计。
2013年,YouTube UI重大改版, YouTube 5.0 带来了侧滑导航菜单,用户使用时只需要在屏幕左侧边缘向右滑即可唤出菜单,也可以点击左上角的“三横”图标进行展开/关闭导航菜单。该版本还带来全新的卡片设计(下文布局将讲到)。2014年YouTube 6.0带来了Material Design设计,在顶部补充了“首页”“音乐”选项卡。

图:2013年的YouTube 5.0 带来了侧滑菜单
2015年6月谷歌重新设计了YouTube,顶部导航包含3个选项:首页、订阅内容、我的(账号)。之后顶部增加了“热门内容”。

2015年6月谷歌重新设计了YouTube
1年后即2016年,YouTube将导航从顶部移到了底部,此时底部有了5个选项卡:首页、热门内容、订阅内容、分享、账号。2017年,底部选项卡又变化成4个:首页、热门内容、订阅内容、媒体库,(此外,顶部增加了头像图标,下文将讲到)。2018年,增加了“收件箱”,这样的5个底部导航选项卡设计一直持续到现在。

图:2015年的4个顶部导航逐渐转变为2016年的5个底部导航
内容布局
▶视频内容布局
当前YouTube视频内容采用“列表式”(也可以看成是“通栏卡片+留白”)布局来容纳视频内容:封面(高230px);创作者头像、视频标题、频道名称、观看次数、上传时间(总占高度54px)。
在一屏中,当首页有广告时,只能展示两个卡片即两个视频。当忽略广告时,一屏的空间最多展示3个视频。而且注意到,第3个视频封面只会显示一半,告知用户可以继续下拉。


对比早期YouTube 2.0版本采用了“列表式”布局,那时一屏可以展示6个视频,而且是在小屏幕上。从常规角度上,屏幕逐渐变大,应该展示更多的视频内容。但是目前正好相反,大屏幕下一屏展示的数量少了一半。内容布局从以前的左图右文变成现在的上图下文。且图片不仅占有面积绝对的多,且在元素中排在首位。
可见,采用这样的方式,目的是突出了图片的作用,吸引用户的视觉。对于创作者,封面制作变得及其重要。

当然,首页的视频内容布局并非一成不变。有时候,会看到有卡片式的视频,可左右滑动(这种方式还用于广告内容,下文将讲述)。这样的卡片布局内容一般是专题性质,如重点新闻等,它们不属于用户订阅,而是来自系统推荐,并且数量高于3个,与首页其它视频相比权重不高。而进入每个视频的*放播**界面,在*放播**器下方的关联视频,采用的是列表式,左图右标题,和早期的YouTube相同。
首页及订阅内容视频布局为什么不用网格式/双栏卡片?
列表式的空间利用率差,网格式很好解决了这个问题。为什么YouTube不采用“双栏卡片”的方式在有限的空间呈现两个视频,这样也和桌面端端(一排多个)保持一致?
在淘宝中,双栏卡片可以并列展示两组商品,这样有利于对比。但对于YouTube的视频,它们之家彼此独立,来自于不同的创作者,视频之间不存在对比,用户需要的是快速浏览,筛选出想看的内容。
此外,布局背后实际隐藏着清晰的设计逻辑路劲。《About Face 3:交互设计精髓》中将“创建逻辑路劲”作为重要的交互界面设计的原则之一,“布局需要采取正确而有效率的逻辑路劲,用户可以沿着这个逻辑路劲与界面互动”。下面是YouTube与Bilibili的主要的路径对比:

虽然用户看到点击*放播**视频的路劲并不复杂,但对于人们来讲,通常的阅读情况是从左到右、从上到下。YouTube的布局使得用户的眼睛在界面上移动时遵循了从上到下的逻辑路径,这样能促使用户简单有效地到达目标。而Bilibili则是Z字形的逻辑路径,用户的视觉会在第一个视频“从上到下”阅览视频封面和标题,再通过“从左到右”进入并排的第二个视频,之后视觉需要从界面右上角跳到左下角,重复进行“从上到下”阅览视频封面和标题的步骤。当存在多个视频同时排列出现时,这样的路径几乎充满了整个屏幕,容易引起视觉和心理的疲劳。
内容把控
封面和标题谁更重要呢?一个好的封面能迅速吸引用户点击,这时候标题的重要性就低于封面,但标题中包含热门信息及关键字,更利于通过搜索观看视频。为了获得点击,你需要做“封面*党**”+“标题*党**”。但是,站在平台的角度,这样无疑是给真正的标题*党**制造了机会。为了应对创作者的图片或标题与视频内容本身偏差过大的情况,YouTube的点赞/踩和评论系统就起到了作用。用户可以给视频差评或进行评论,其它用户可以获知该负面评价信息。同时利用举报系统,视频还面临被设为私有及删除的风险。
▶广告布局
广告在不同的位置呈现方式不同,首页的最顶部的广告位通常是通栏卡片(底部留白),数量为1。从顺序上,此广告优先于下方的视频,位置最为突出。
在视频内容之间插入的广告,数量多时采用卡片设计,可左右滑动。这样做的好处是方便新内容的添加,卡片之间彼此独立,不破坏其它卡片内的广告内容。同时小卡片占用空间小,左右滑动又允许突破屏幕限制展现更多广告。

▶短片故事布局
短片故事并非YouTube的原创功能,但从Snapchat和Instagram等应用上抄到了经书,于是加入了短视频功能。其布局方式采用了可左右滑动的小卡片。

▶帖子布局
用户可以发布帖子,由标题、内容(可含链接)、图片等组成,并采用上下排列方式。订阅用户会收到帖子更新。目前,帖子占用的空间较大,当有图片时,帖子占面会超过一个视频。
从权重上看,帖子和视频相当。
为什么要这样设计帖子?做一个假设,A主播打算在Twitch开播了,它在YouTube上有100万订阅用户,准备通知他们。但是YouTube只能上传发布视频,当只是想发布一个单纯的通知,需要录制一个十几秒的视频上传,审核通过后订阅用户才能收到通知,这种纯通知的视频往往会在过后被删除,这样造成了不必要的时间成本,不利于创作者对视频内容的把控。
帖子和推特一样,是一条消息,创作者无需耗费时间发布再录制视频,只需要编辑文字和图片发布即可。这样建立起更有效的信息传播方式,还增强了YouTube的社交属性。
四种内容的布局权重可以简单归纳为:广告≥视频> 帖子>短片故事。
网络异常
观看视频(广告)时,难免会遇到网络问题,YouTube对网络异常情况进行了如下处理。

●首页加载内容时:采用“图案+提示文字+操作”的方式。卡通图案(一位宇航员倒立,咖啡撒了)能直观而清晰地告知用户遇到了意外意外状况,用文字提示了具体原因“连接互联网”“您没有联网,请检查网络连接。”,并提供了可行的解决方案即蓝色字体的“重试”供用户点击,重新尝试连接服务器。
●搜索时:告知“请检查您的网络连接”,并提供“重试”按钮。
实际使用中,如果只显示网络错误或加载错误的文字,会让用户感觉无助。这时应当提供可行的解决方案。虽然MD规范中曾表示不建议只提供“重试”,但为了能让用户恢复状态,明确告知“检查网络连接”和“重试”按钮将会很有帮助。
同时,这种提示可以根据页面加入“图案”或“图标”,让用户在不阅读文字的情况下也知晓发生的情况。可选的方案是:感叹号、网络断网图标、不开心表情等。
如果断网恢复网络连接,YouTube会在底部由下到上弹出绿色背景的提示文本“网络已连接”,约1秒后消失。在人机交互博士尼尔森(Jakob Nielsen)的十大原则中有一条叫做“系统状态可见性”(Visibility of system status),其主旨是系统应始终在合理的时间内通过适当的反馈使用户了解发生的情况。
其中一种应用是,要让用户知道系统在做什么,当系统在运行中时,尽可能向用户提供系统运行状态的信息。YouTube在网络异常和网络恢复时都及时给出了状态变换的反馈,能清晰地理解,能在错误发生时减少用户焦虑,或在错误修复时告知用户可以继续使用。
暗黑模式
YouTube提供浅色主题(默认),在夜间时间或需要时可开启深色主题“暗黑模式”,这和PC Web端相同。

暗黑模式遵循了无障碍设计,使任何人(无论什么能力)都能浏览、理解和使用YouTube应用。其中:图标和文本遵循MD规范的颜色对比度建议,它们与背景色之间有清晰的对比。黑色的背景并非纯黑色,否则造成过高的对比度。
不过,切换主题时,首页内容会自动重新刷新加载。
说明文字/提示文本
以[设置]-[常规]为例,每一项功能都有说明文字或提示文本。如切换“深色主题背景”,下方固定的说明文字为“减轻炫光,提升夜间观看体验”;“上传”也有说明文字“视频上传的网络偏好设置”。它们的好处在于:
●提供功能说明
●提供操作可选项
●告知操作后果
这样用户可以在点击选择或开启开关前,知道当前的状态,知道操作的后果,获得信息反馈。
4.2 图标

功能图标采用“面形图标”,采用了“线面结合”的设计方式。图标配合了文字,和桌面端保持一致。图标在颜色上属于单色面图标,默认颜色是灰色,主界面导航图标点击时颜色转换为红色(品牌色),颜色均为透明度为100%纯色。当开启暗黑模式时,图标默认颜色为浅灰色,点击后为白色(非100%透明度)。点击时图标自身内部没有元素变化和动效。
●简洁
●统一
●识别性高
●不干扰主体内容(视频)
分析:由于YouTube App没有像微信(Wechat)那样集成了大量自身服务或第三方服务,也不像Google Play那样需要提供大量的功能选项,因此YouTube App的应用内功能图标总体数量少。。
此外,基于一致性原则,图标采用简约设计,没有多种颜色,这样图标和大量的彩色视频封面更加协调,更能让用户将注意力聚焦到视频内容上。
4.3 头像
关于顶部菜单栏,YouTube延续了一贯的设计:Logo+视频图标+搜索图标。后来YouTube在顶部右上角加入了头像。
分析:
1.头像是圆形,不是矩形等多边形,更利于突出人脸主体,去除多余的元素。圆形头像也更加通用。
2.头像是一个功能入口,将账号+设置中心集合在一起,基本流程是:点击头像——打开[账号]面板——修改资料+设置。此外,不同页面的点击头像有不同的效果:主界面点击头像是进入[账号]面板,在账号面板中点击头像则是进入个人频道。
3.告知状态:主界面的头像能明确告知用户当前的状态:我已经登录了,这个头像就是我,不是别人。头像的存在意味着能执行几乎所有操作,无需再次登录账号或新建账号。尤其是多账号时,头像能具体指明当前的登录账号,防止出现操作失误。
假设主界面没有头像,也完全可以将相应功能放入设置中,对视频内容的呈现也没有影响。但是如上文所述,YouTube是内容驱动的平台,内容来自于用户,用户需要一个身份系统,系统需要强调用户身份,头像就是最直观有效的方式。
此外,YouTube还具备社交属性,用户能评论、点赞、回复,都在公开的环境中与其它用户交互,因此头像还承载了传递用户个性的作用。对于创作者而言,头像还具有品牌传播价值,其创建的频道的最直接代表元素也是头像,创作者可以使用个人照片、Logo作为头像,用户只要一看到头像便能快速确认视频作者。
>>疑问:为什么QQ主界面左上角有头像,但是微信却没有?微信将头像放置在[我]设置中,用户并不能看到头像,需要经过点击才能查看到头像信息。这种方式被很多App采用。
目前的思考是,导致是否将头像放置在主界面的原因主要在于账号系统。
单个账号无需强调用户身份:
如微信,虽然支持切换账号,但用户在绝大多数时间是使用一个账号,即一个微信App客户端是一个账号持有,系统可以不用特意去指明用户身份。
多个账号需要强调用户身份:
QQ、Gmail、YouTube都是典型的支持多账号登录和切换的App,并且切换账号方便。多账号使用环境中,用户头像能很好地展示账号归属。
4.4 动效
除了滑动刷新之外,App内动效的使用并不多。在直播页面,实时聊天等都依照简约风格,和Instagram等直播平台丰富的动效不同。
浅析原因:YouTube作为一个内容驱动的视频平台,视频是核心,视频的存储、*放播**、分享、评论才是核心的关注需求。拥有庞大的用户基数,保持简洁的风格设计能尽可能符合不同文化、不同地区用户的需求。

Youtube画中画*放播**
虽然如此,YouTube的动画设计有其独到之处。以画中画功能为例,对比Bilibili和*牙虎**直播,YouTube的动画更加流畅和自然,小窗口的设计也更利于其它应用的操作。
4.5 品牌传承
红色作为YouTube的品牌色被传承下来,即便经过多次迭代,此后的App都采用红色为通用的主题色。同时,从早期开始到目前的版本,Logo、视频功能图标、搜索图标等都得到相对一贯的传承。保持视觉的一致性。

4.6 权限控制
日常使用某些应用时,会遇到运行缓慢、卡顿等问题,尤其是一些知名的国产App或者Facebook等应用尤为明显,而使用YouTube却没有遇到这些情况(至少近几年的版本如此)。

YouTube App的需要的权限包括:位置信息、存储、电话、相机、通讯录、麦克风。
●权限少,只包含必要的权限。
●不强制要求用户授予权限。
即便禁用App的存储、电话等所有权限,YouTube都能正常使用(不过录制/上传视频还是需要授予存储权限)。而某些App不仅强制要求电话权限否则闪退(无法使用),还在获取存储权限后在APK包名之外进行存储大量的数据,占用过多的手机存储空间,拖慢运行速度。为什么YouTube会采用权限少、不强制的原则?它完全可以像Facebook一样疯狂索要权限。理论上,谷歌主要依赖广告业务盈利,它比苹果这种主要依靠硬件盈利的公司更需要获取用户数据,而且越多越好。但YouTube的权限则异常克制。
在笔者看来,其原因主要在于:
●谷歌最为熟悉Android系统底层,需要将自家应用打造成Android的典范。
●Youtube不是一个金融类App,可以减少对用户的电话(手机号/短信)权限的索取和验证。
●谷歌账号注册时实际已经获取了用户的手机号等信息(早期的谷歌账号无需手机号,但不久后注册需要验证手机号),谷歌服务又能一站式通用,谷歌自家的App无需多次索取电话权限。
●谷歌有强大的算法,能进行出色的广告推荐。而不像部分平台应用一样在获取用户权限和数据后大肆推送广告,或组成广告联盟进行撒网式广告投放。谷歌的广告系统为自身服务,广告的投放更加合理。
好处:良好的权限控制使得YouTube运行流畅,既能获得好的用户体验,又能增加产品的好感度。
4.7 细节
下面是一组对YouTube简短的功能体验介绍:
(1)语音搜索
YouTube在搜索框中提供了语音输入选项,和谷歌搜索一样,成为文字输入搜索的另一种补充方案。虽然笔者几乎不用语音搜索,但是它具有不可替代的作用:语音搜索丰富了交互方式;帮助残疾人士无障碍使用产品;潜在为谷歌语音助手提供算法支持,增强谷歌的人机交互开发,具有巨大的使用前景。
(2)画中画*放播**
开启画中画可以让用户观看视频的同时进行应用内的浏览、搜索,或者打开使用其它App。这样能相当于实现多窗口任务。
(3)轻松反馈
如果对短片故事进行“反馈”,系统会自动在表单中填写好发件人(即邮箱),并自动完成了屏幕截图,默认选中,点击还可以对截图进行画笔标记突出问题。用户只需要填写反馈文字点击发送即可完成。
(4)不感兴趣/不推荐此频道
首页推荐的视频,用户可以直接点击标题右侧的“三点”菜单图标,选择“不感兴趣”或“不推荐此频道”。虽然如此,如果有大量的不喜欢的视频,需要一一点击操作。
(5)快速退订
如果是看到订阅的频道的视频,同样用户可以直接点击标题右侧的“三点”菜单图标,选择“退订”,就可以取消订阅此频道,而无需进入订阅管理寻找此频道。
(6)有用的小圆点
[订阅内容]页顶部是一栏订阅的频道的头像,每个头像右下角带有蓝色小圆点,证明该频道有内容更新。点击全部可以查看所有的频道列表,右侧的是否有蓝色小圆点可以快速辨别哪些频道更新,哪些频道在潜水。而且,经常观看的频道会默认排在更靠前的位置。
(7)屏蔽
用户不仅可以取消订阅某频道,还可以进行屏蔽,这样首页推荐就看不到此频道的内容了。遗憾的是,目前不能屏蔽特定的广告商。
(8)电视投屏/VR观看
YouTube支持“在电视上观看”,这样电视就能同步手机上的视频,前提是同在同一Wlan网络并已经连接。另外,YouTube支持在*放播**界面菜单选择VR模式观看,前提是需要VR设备。可以看出,电视/VR支持是谷歌为了拓宽平台边界,正在塑造多端共享的内容生态。随着谷歌大力进军智能家居和物联网,多设备互联互通的步伐已经加快。
5.广告体验
使用YouTube,你不可避免会遇到广告,而且广告几乎无处不在、无时不在。不过好在谷歌提供了跳过选项,即当开始观看广告5秒后,用户可以选择“跳过”广告,广告就消失了。
广告分类
按是否跳过划分:
●可跳过:YouTube上的绝大多数广告都能5秒后跳过,这既能保证用户不被广告过多干扰,又能通过后台反馈数据促使广告主投放优质的广告。
●不可跳过:有时候会遇到广告没有跳过按钮,这些广告会强制*放播**,通常时长为5秒、15秒,位于在视频开始前或视频*放播**中。实际使用中,遇到不可跳过的广告的非常少。
按时长划分:
●5秒、15秒、20秒、30秒、1分钟、2分钟:大部分常见。
●30分钟、1个小及以上:较为少见(比如有频道会用自己的视频做广告推广)。
按来源划分:
●谷歌官方投放的广告。
●厂商投放的广告。
●创作者投放的广告:视频大于十分钟可自由将多个广告插入视频中。也可以将一个完整的视频当作广告在首页进行展示。
按所在位置划分:
●主界面广告:数量多,和视频穿插。
●视频*放播**广告:数量多,主要位于*放播**前、*放播**中间、*放播**后。
●视频详情页广告:以网站、应用广告居多。
按媒体类型
●视频格式:数量最多,观看效果和传播效果最佳。
●图片格式:将外链至广告商网站。
●超链接:推广App时采用,用户点击图标(介绍)跳转至谷歌商店可*载下**App。
值得注意的是,YouTube无启动广告,保证了用户体验。
尽管YouTube上的广告数量多,得益于允许绝大多数广告5秒跳过的规则,用户体验并没有因为强制的长广告而被破坏。这或许是谷歌的折中办法,既要保证广告投放,又要为广告主带来广告效果。
不过,从谷歌(Alphabet)的财报可以看出,广告收入占据八成以上的营收,证明广告收益高,也让谷歌不可能拒绝广告业务,这也让近年来YouTube上的广告越来越多。
作为用户遇到的一些不好的体验:
1.首页展示的广告多,占用空间大,无法隐藏,一定程度上影响到了筛选视频的体验。当继续下拉刷新,让然会遇到广告。尽管展示的广告在UI中进行明确的“广告”标记设计,但如果不小心,很可能被误导点击。
2.观看视频时,正式*放播**前可能会遇到连续的两个广告。
3.视频*放播**结束后也会遇到广告。
4.无法决定自己能想看哪些广告。虽然部分广告可以选择“不再显示”,但谷歌同时表示“尽量不显示”。实际上,谷歌允许用户更改广告设置,但最终的投放广告内容,用户始终无法干预。
结论:随着广告不断增多,用户只剩下“5秒可跳过”的选择权。如果想要去除广告,那么需要购买高级会员服务。
6.会员服务
YouTube Premium(以前称为“YouTube Red”)是谷歌提供的付费会员服务,采用订阅制,开通后可以随时取消。提供了3种会员类型:个人会员 $11.99/月;家庭会员$17.99/月,最多支持5位家庭成员使用;学生会员$6.99/月,需要每年验证一次。
会员权益:
●观看视频不受广告干扰。
●观看YouTube Originals原创自制的收费内容。
●*载下**视频(歌曲)到设备离线观看(但是必须一定时间内联网验证)。
●获得后台*放播**功能,在操作其他应用时继续*放播**音乐。
●可以在Google Home 或 Chromecast Audio 上欣赏音乐。
实际体验中,开通个人会员后,观看视频不会遇到广告。但是首页展示的广告依然会存在,会员服务并不会消除所有类型的广告。
YouTube个人会员每月约84元,相比国内Bilibili大会员每月25元的价格,在价格上“过高”。在会员权益上,最有价值的功能是去广告和离线*载下**,而音乐相关的权益价值不高,因为YouTube单纯作为音乐App无法和Spotify一样建立优势。
虽然权益看起来差强人意,但是对比其它平台,YouTube并未依靠会员权限来限制用户的体验。反而很良心。比如,用户可以观看YouTube上的4K(+60FPS)的视频,即便你没有会员资格也是如此。而Bilibili上,非会员用户只能观看普通清晰度的视频,超清和60FPS的视频需要会员资格。
谷歌并未采用会员权限来设置门槛,在视频观看上所有用户可以获得相同的体验。这很大程度上是因为谷歌拥有强大的云服务和流媒体技术,从而降低在数据存储及传输上的成本。但是Bilibili不同,它需要面对大量用户每天0成本、不停地上传视频,存储成本不断增加,超清及60FPS的视频会对服务器造成更大的压力和损耗,在技术缺少领先优势的情况下,利用会员权限建立有限资源的访问门槛,是一种无奈之举,当然也属于商业拓展上的有益尝试。
7.推荐系统
谷歌通过多年的技术积累,将推荐算法从谷歌搜索运用到了YouTube,不仅是视频内容,连广告,或者说几乎所有内容都能进行算法推荐,展示给用户。
算法直接带来了70%的观看,为YouTube用户带来了更好的体验。在底层,谷歌使用神经网络对大量数据和用户观看记录进行分析,得出最佳的结果。
其大致的流程是:
●第1.内容分类(Item Representation):为分类抽取特征。
●第2.画像学习(Profile Learning):根据用户操作历史学习用户的喜好特征。
●第3.生成推荐(Recommendation Generation):通过内容分类和画像学习,生成推荐内容。
主要推荐的方式包括:
●根据观看历史推荐
●根据点赞/评论历史推荐
●根据搜索内容推荐
●根据外部数据共享推荐
●根据创作者关联度推荐
●根据当前热度推荐
●根据地区推荐
优点:能获得感兴趣的推荐内容,既包括最近发布的新视频,也有发布很久(如几年)的视频,这些视频往往都会进行点击。每次下拉刷新,推荐的内容就会变化,对于有强迫症的用户也可以获得筛选内容的机会。
存在的问题:
●同一个视频会在一段较长的时间之后再次被推荐出来(个人猜测也可能是谷歌算法识别到该视频与当前热点关联性高)。
●如果不小心观看了某一视频,可能会收到相关推荐,容错率较差。
●有的推荐的内容几乎完全不感兴趣(甚至怀疑是否是故意推荐某些内容,阴谋论?)。
对比虾米音乐的推荐系统,如果你不喜欢某一歌曲,需要快速选择跳过。但是如果忘记了跳过或操作错误,用户也不必过于担心,因为虾米AI的自我学习是一个长期积累的过程,个别操作错误不会影响推荐准确率。此外,虾米音乐允许用户设置自己的音乐偏好,再根据设置优先推荐。
而对于YouTube,切换视频的成本大于歌曲。YouTube又缺少偏好设置,用户几乎失去了主动校正系统喜好推荐的机会,只能在使用中被动地接受。我们没有理由不相信谷歌AI学习引擎的能力,但显然它也有提高的地方。
8.创作者支持
如上文所述,YouTube不仅为普通用户提供视频*放播**服务,为商家提供广告投放服务,还有大量的内容创作者。创作者可以是个人,也可以是公司。创作者是整个平台的内容生产者,其内容质量直接决定了用户是否喜欢YouTube上的内容。为此,YouTube提供了多种方式来支持创作者:
●广告分成
●第三方商品+广告赞助
●会员订阅专享服务
●直播打赏
●社区活动
●编辑后台与数据支持

广告分成
广告分成是最重要的收益模式,创作者上传视频,用户观看带领流量,广告厂商选择付费投放广告,谷歌和创作者可以按比例拿到广告收入。在这里,YouTube是平台,创作者是第一内容生产者,广告商是客户。那用户是什么角色?用户是受众,接收视频信息和广告信息。用户也是客户,因为用户可以付费购买会员去广告或者付费订阅支持创作者。
出去平台投放的广告,YouTube允许创作者自由插入广告(前提是视频大于十分钟),给予了创作者很高的自主性。
会员订阅专享服务
由于广告分成存在马太效应问题,大的频道往往有大量的观看用户,吸走主要的流量,拿走主要的广告分成,更受广告商的青睐。小的频道尤其是新频道,难以获得收益。即便你的视频内容优质,可惜只有几千的*放播**,与百万级*放播**相比就缺少优势。
之后YouTube开启了会员专享服务的功能,即用户可以付费加入创作者会员服务中,获得专享的服务,以每月4.99美元订阅收费。很明显,这是照搬Twitch的设计。以前,YouTube是免费订阅,而Twitch是免费关注、付费订阅。现在,YouTube相当于提供了付费关注的选项,目的是在广告分成之外,给创作者提供更多的经济支持,并且,这种支持是一种长期的支持。
即便用户不观看视频,也可以通过每月付费的方式直接支持到创作者。

第三方商品+广告赞助
谷歌允许创作者投放定制的第三方商品,并提供了专属的滑动卡片位置(以前创作者只能用描述或链接来提供商品入口)。目前,最常见的商品是定制T恤,用户购买完全由第三方提供服务。这种粉丝经济驱动驱动的方式还包括广告赞助。如果广告商觉得某款新产品值得在你的频道宣传,会直接找你制作一个视频,根据流量等依据来付费给创作者。
作为广告主,可以通过YouTube广告系统进行广告投放,也可以直接寻找意向的创作者进行付费宣传。谷歌没有阻止这种“绕开”的方式。实际上YouTube支持创作者获得广告赞助,但是当涉及付费宣传时,创作者有义务将视频标记为“含付费宣传内容”,或在视频及描述中进行赞助声明。
在其它方面,YouTube Studio(创作者工作室)后台为创作者提供了便捷的视频编辑和管理系统,创作者直播的视频可以存档进行剪辑进行发布。而在Twitch上直播后,想发布视频到YouTube,则需要录制/*载下**存档视频、剪辑、发布,相对耗时耗力。YouTube的一站式直播发布发布方式节约了创作者的时间和操作成本。创作者工作室提供了详细的统计数据,可以查看观看数、用户数据,管理用户评论等,并由App支持(YouTube Studio 约有65万用户创作者使用)。
为了和亚马逊竞争,谷歌在YouTube中开启直播功能,相继增加了打赏等功能,实行独家直播签约等方式,但是和Twitch的竞争中没有获得后发优势。不过,YouTube擅长社区运营,每年度都组织线上线下的社区活动,为创作者提供个人/品牌营销支持。
9.功能畅想
面临的挑战
成本、竞争、内容把控、隐私是YouTube面临的主要挑战。
毫无疑问,YouTube遇到最大的问题是不断递增的成本。一方面,YouTube平台的视频免费上传、免费观看,所有的存储和带宽成本都转嫁到了谷歌服务器。因此看到谷歌一直不断新建数据中心、搭建海底光缆。
对比其它平台,Twitch主要以视频直播为主,主播和用户对实时的数据流、解析度有很高的要求,但这种成本可以被云计算和流媒体技术缓解。Twitch无需像YouTube一样进行长期的视频托管(虽然Twitch允许在短时间内存储直播历史视频),也不需要进行数据冷热管理,也不需要长期进行数据安全管理和维护。而Vimeo则通过不同的收费方案,允许用户更多的存储空间和隐私控制。

图:Vimeo提供的四种付费方案(也提供基础的免费方案)
除了底层的存储成本问题,YouTube还面临外部冲击,如脸书、亚马逊等巨头,以及新兴的公司。YouTube主要依靠长视频,直播和短视频业务驱动的公司在一定程度上会抢走视频消费用户。为此谷歌只能不断“照猫画虎”加入竞品功能。
在内容的把控上,YouTube会有审核机制和举报系统,防止违规内容。在版权保护上,和版权方合作进行版权监测。包含版权内容的视频,创作者将失去广告收益,甚至会被删除。但是用户接近0成本上传视频,就会出现有争议的视频。在年龄控制上,有的视频观看要求用户必须达到法定年龄。另外,YouTube Kids是专门针对儿童推出的版本,这是谷歌在监管压力之下的举措。国内的Bilibili等视频App在近期也推出了青少年模式,显然应该早些到来。
最后,YouTube还面临严峻的隐私问题。强大的算法离不开大量的数据,而数据来自于用户。实际上,因为谷歌产品的隐私问题一直存在。尤其是阅读谷歌广告服务相关的条款,可以知道系统对用户数据的分析和控制已经不可控。
更改建议
如何改进YouTube产品?针对功能设计提出一些建议。
(1)更少的*放播**广告:
*放播**视频应当减少广告的打扰,如果系统投放了过多广告,创作者也不停插入广告,观看体验将很糟糕。有时候,用户很烦,会将广告快速跳过,也不记得广告内容和广告主。
采用的方法:在视频也下方增加广告纪录栏,此视频中存在的广告依次展示。即便用户跳过下方也可以进行二次点击。另外在会员服务中,可以探寻按天付费去广告的选项,用户灵活付费,自由取消。
(2)降低手机端直播门槛:
YouTube规定在移动设备上的直播,你必须要有1000订阅者,而桌面端则不受此限制。这造成用户直播的门槛过高,很多人难以随时开启直播。相比之下,国内的视频App的用户完成实名认证就获得直播权限,能迅速带领用户开启直播之旅。YouTube可以强化实名认证系统,简化直播流程,降低参与门槛,吸引更多用户。
YouTube还需要更丰富的直播元素,如表情包、专属挂件等,增强主播与观众的互动和联系,产生更好的直播效果。
(3)调整[收件箱]:
将收件箱调整至二级菜单中,点击再打开收件箱系统。原有的主界面导航菜单选项卡[会员]替代。
理由:[收件箱]虽然是用户与创作者、用户与用户之间的联系桥梁,但是其实际权重弱,可以移入媒体库中(或两者合并重新定义菜单名)。新增的[会员]菜单,增强会员服务的地位,建立购买会员快速入口。同时还可以接入传作者的第三方定制商品,让用可以在此页面购买Youtune官方的产品、服务,也可以购买第三方的商品。
新功能畅想
●会员商城服务
●云游戏:直接在App中就可以联网玩游戏,无需安装客户端。
●成长系统:改变以往使用多年账号还是一成不变的状态,建立用户成长系统,达到使用年限便给予奖励。
10.本地化尝试
YouTube可以进入中国大陆市场吗?如果进入是否引发行业震动?谷歌搜索退出大陆市场后,其它主要业务都随之撤离。YouTube如果想进入大陆市场,必须要解决的问题包括:
●敏感内容
●数据存储与隐私安全
●商业模型
●差异化
如果谷歌能解决敏感内容和服务器问题,那么就只剩下商业模型和竞争。当前的国内视频及流媒体市场已经是阿里、腾讯、字节跳动等之间的竞争,突然闯入的谷歌显然不可能瞬间建立自己的优势,或轻易取代优酷、腾讯视频、Bilibili。
如果要尝试进行本地化,在大陆市场取得占有率,一些可行的执行方案包括:
●快速建立支付系统,构建本地化订阅服务和打赏服务,这时候需要微信支付、支付宝接入,摒弃信用卡付款方式。
●开发新市场:教育、旅游、电竞等。
●支持本土原创内容。
●组织线下活动。
试想一下,YouTube服务器位于国内,在大陆市场中开启了精细化运营,流量强势增长,一批优质的创作者通过YouTube获得不错的回报,并获得YouTube和某知名品牌的联合专访。每天都有用户使用微信或支付宝购买会员服务,或者直接在频道页面赞助来支持创作者。谷歌提供了免费试用广告投放计划也迅速吸引了一批广告厂商......
11.总结
YouTube作为一个视频平台,取得了绝对的市场地位,在市场中缺少直接对飙的竞争对手,当前的主要竞争来自于脸书、亚马逊等巨头,彼此的业务开始相互侵蚀。YouTube是以内容驱动的平台,内容涵盖领域广,用户能获得优质内容。作为谷歌旗下的子公司,YouTube通过广告系统创造绝大部分营收,广告的影响巨大,因此广告随处可见。YouTube为用户提供了世界上最大的视频站点,还为创作者提供了良好的经济支持,给广告主打造了强大的宣传渠道。App设计简约,使用流畅。App包含了桌面端大部分的功能,给移动端用户带来便捷的使用体验,增强了多端服务能力。但App客户端对创作者运营上的支持不够友好,创作者工作室的功能有调整和优化的空间。预计在未来,Youtube在商业设计和新技术应用上会带来更多差异化功能,持续扩大平台优势。在未来的很长一段时间,这种优势都能保持。现有的竞争者和新进者是否能挑战甚至取代YouTube,它们将会怎样做值得关注。
参考资料:
谷歌商店:YouTube App
YouTube统计数据
揭示YouTube和Google算法的工作原理(Google前员工Guillaume Chaslot网站)
谷歌:Deep Neural Networks for YouTube Recommendations
YouTube推荐系统
社交平台对比(Social 2018 Main Findings)