免责声明:本文来自建筑结构《晋中市档案馆超限结构设计》作者:任晓勇, 李果, 祝天瑞等,版权归原作者所有!
[摘要] 晋中市档案馆由于存在分塔、大跨度连体、楼板不连续、平面不规则等超限复杂项,对结构进行性能化抗震设计及弹性时程分析、模拟中震分析和大震动力弹塑性时程分析。结果表明,结构整体指标、关键构件和一般构件均能满足预设的抗震性能目标。针对结构具有的扭转不规则及以上平面不规则等抗震不利情况,对大震弹塑性分析揭示的结构薄弱部位进行了相应加强措施,如提高关键剪力墙抗震等级,在墙体端部设置钢骨,连体部分楼板均双层双向配筋,有效保证了结构的抗震安全。
[关键词] 超限结构; 抗震性能化设计; 大跨度连体; 钢桁架
1 工程概况
晋中市博物馆和档案馆项目位于山西省晋中市北部新城核心地块晋文化广场内,与晋中市科技馆、图书馆成品字形布置,共同组成晋中城市标志建筑群。晋中市博物馆工程由A,B 两栋主楼组成,A 楼均为博物馆展览用房,地上4 层,1~4 层层高分别为6,8,8,6m; B 楼为档案馆,地上7 层( 局部6 层) ,1层层高为4. 6m,2,3 层层高均为4. 4m,4,5 层层高均为4. 3m,6,7层层高均为3. 55m,除6 层北侧部分辟为博物馆展厅外,其余均为档案馆的业务用房,两楼屋面高度均为28m。A,B 楼两者层高各不相同,因此两楼之间设置防震缝兼伸缩缝,缝宽200mm;在两者标高相同( 标高22. 00m) 的楼面设置两道连廊,连廊与B 楼侧铰接,另一端与A 楼滑动连接; A,B 楼均设1 层地下室并连成整体。A,B 楼均采用框架-抗震墙结构,B 楼西北入口处下部,3 层挑空,分成两个单独塔座,4 层楼面以上连为整体。图1 为档案馆和博物馆建筑效果图。

2 结构设计
档案馆和博物馆体型复杂,档案馆连体跨度大,博物馆3,4层楼面开洞多。结构设防烈度为8 度( 0. 2g) ,场地类别为Ⅲ类,设计地震分组为第一组,多遇地震的水平地震影响系数最大值为0. 16,设防地震的影响系数最大值为0. 45,罕遇地震的影响系数最大值为0. 90,场地特征周期为0. 45s。
2. 1 地基及基础
本项目博物馆地上4 层,档案馆地上7 层,由于档案馆为连体结构,支承连体结构剪力墙筒体荷载极大,博物馆柱跨大,为12m×12m; 上部结构传至基底单柱轴力大,约为13 000kN。岩土工程勘察报告揭示,拟建博物馆、档案馆基础持力层岩性为②层黄土状粉土,地基具有湿陷性,不应采用天然地基,且本工程柱墙下荷载差异大,天然地基也很难满足结构局部荷载差异巨大的要求,因此采用桩基础,确定采用钢筋混凝土钻孔灌注桩,桩径800mm,桩长24m,持力层为⑤层粉土层,采用桩端后注浆工艺以提高桩基承载力并减小桩基沉降,单桩承载力特征值为2 350kN。剪力墙筒体下部采用筏板基础,框架柱下设单独桩基承台,承台之间采用防水板。
本工程局部纯地下室与A,B 楼连为一体,差异沉降需严格控制,相邻竖向构件最终沉降差异不大于0. 002L( L 为差异沉降两点间距离) ,经计算,基础沉降及沉降差异能满足《建筑地基基础设计规范》( GB 50007—2011) [1]要求。
2. 2 结构体系
博物馆体型复杂,由于中间大台阶从2 层延伸至4 层,导致3,4层楼板开洞多,且中间核心展区屋面仅由部分框架梁与东侧和南侧屋面相连,因此结构采用框架-抗震墙体系,剪力墙结合分散在全楼的竖向通道布置,并在周侧布置部分剪力墙以增加结构的抗扭刚度。
档案馆为狭长的倒L 形建筑,其中L 形转角处下部3 层挑空,4层楼面以上在L 形转角处连成整体,属于不规则的连体建筑,见图2~4。为了实现这种复杂的建筑体型,在西肢和北肢临近L 转角处分别设置钢筋混凝土剪力墙筒体,作为转角连体的落地支承结构,并在L 形建筑的远端各设置一个剪力墙筒体,加强整体L 形结构协调变形的能力和扭转刚度,其他部位设置框架,形成框架-抗震墙结构。转角处连体结构采用两榀四层通高的钢桁架支承在两侧剪力墙筒体上,在南北侧桁架每层弦杆之间设置跨度12. 1m 钢梁以支承转角连体楼面结构。图5为连接结构南北桁架立面图,图6 为结构档案馆的


整体计算模型。
剪力墙和框架柱强度等级从1 层至7 层为C55~C40; 连体桁架钢材采用Q345B,弦杆和腹杆均采用H型截面,主要弦杆截面为H600×350×16×35,斜腹杆主要截面为H350×350×16×26,行架端部斜杆受力大,腹板和翼缘厚度分别加大为20mm 和30mm,竖杆( 立

柱) 采用箱形截面,截面为□600×600×26。
3 抗震性能目标和超限设计
3. 1 结构超限情况判断
本项目包括博物馆和档案馆两个单体,根据两馆超限的程度,鉴于篇幅限制,本文主要介绍更为复杂的档案馆的超限设计情况,表1 为档案馆超限的情况,依据《山西省超限高层建筑工程抗震设防界定规定》( 晋建质字[2011]221 号) ,结合《建筑抗震设计规范》( GB 50011—2010) [2]( 简称抗规) 条文说明,具有表1 中前三项任何一项的工程均属于结构超限的工程,档案馆属于A 级高度的超限高层建筑,因此必须通过山西省的超限工程抗震设防专项审查。

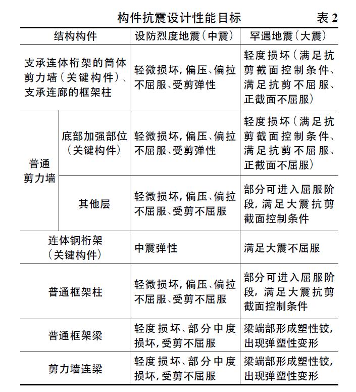
3. 2 抗震性能目标设定
根据山西省抗震审查专家咨询意见,档案馆结构抗震性能目标按《高层建筑混凝土结构技术规程》( JGJ 3—2010) [3]( 简称高规) 第3. 11. 1 条定为C,即: 小震下满足性能水准1,结构处于弹性,控制构件承载力及结构变形满足规范要求; 中震下满足性能水准3,结构允许部分进入塑性状态; 大震下满足性能水准4,控制结构变形满足规范要求,不严重破坏,具体见表2。
4 结构弹性分析
4. 1 小震弹性反应谱分析
采用YJK 作为主要计算分析软件,SAP2000 作为辅助软件进行分析校核,均采用振型分解反应谱

法计算地震作用,并考虑了偶然偏心及双向地震作用; 采用CQC( 完全平方根组合) 法进行振型组合分析,整体分析时将嵌固端设在地下室顶板。
表3 为档案馆YJK 与SAP2000 计算结果的前6阶振型,两者结果基本一致。YJK 软件计算的结构前3 阶振型分别为X,Y 向平动及扭转振型,见图7。两种软件计算结果显示,结构第一扭转周期与第一平动周期之比和X,Y 向振型质量参与系数均满足抗规相关要求。

表4 为档案馆主要楼层在地震作用下的最大顶点位移和最大层间位移角。由表4 可知,最大顶点位移和最大层间位移角都很小,均满足规范要求,统计连体钢桁架跨中挠度比为1 /1 250。在强制刚性楼板假定下,地震作用下扭转位移比计算结果( 由于存在较多开大洞和弱连接,位移比仅作参考) ,4 ~7 层Y 向位移比大于1. 20( 最大为1. 38) 。结构不存在薄弱层,各层刚度比均满足规范要求。


4. 2 结构弹性时程分析
采用YJK 软件进行结构弹性时程分析,对反应谱法弹性分析结果进一步验证。地震波采用由中国建筑科学研究院提供的5 组天然波( TDX1 ~ TDX5波) 及2 组人工波( RDX1,RDX2 波) ,按照抗规的要求进行地震时程分析,并与规范弹性反应谱分析进行了对比,分析时加速度峰值取70cm/s2。计算结果表明: 每条地震波时程曲线所得的结构底部剪力均大于规范反应谱法所得结果的65%,且7 组时程曲线所得的基底剪力平均值大于规范反应谱法的80%,满足规范要求。因此,在大震弹塑性时程分析时就选用这7 组地震波。
5 模拟结构中震分析
根据抗震性能设计的要求,采用YJK 软件对档案馆进行模拟中震弹性计算,计算时采用振型分解反应谱法,考虑双向地震效应,地震影响系数为0. 45,连梁刚度折减系数取0. 3,阻尼比取0. 07,周期不折减。表5 为档案馆中震下总体指标计算结果对比。
所有的剪力墙墙肢的剪压比均小于0. 15,均满足剪力墙截面控制条件; 经中震弹性计算,连体结构支承筒体墙体和其他剪力墙底部加强部位,按弹性设计满足受剪弹性和正截面不屈服的性能目标,其他剪力墙一般部位中震时正截面( 受拉、受压) 不屈服,受剪不屈服,剪力墙墙肢的平均拉应力一般都小于1. 5ftk( ftk为混凝土抗拉强度标准值) ,墙肢拉应力超过1. 0ftk时,在剪力墙端部配设H 型钢,以加强竖向承载力。
中震弹性计算结果表明,连体钢桁架端节间杆件内力最大。分析桁架各杆件应力结果可知,桁架腹杆的应力比均小于0. 65,稳定应力比不大于0. 85,弦杆应力比不大于0. 55,桁架满足中震弹性性能目标。另外,中震计算时,还考虑与桁架连接的楼板破坏而不计入整体作用的情况,中震弹性计算时端部部分弦杆应力超过设计强度1. 15 倍,需加大这几根杆件的截面以满足最不利情况下桁架在中震的弹性性能目标。

对连体结构支承筒体剪力墙连梁进行中震不屈服设计,部分连梁端部抗弯超筋,结果表明,梁端屈服,大部分连梁处于抗剪不屈服,关键筒体连梁满足中震受剪不屈服性能目标。对于其他部位不满足抗剪要求的连梁将采取降低连梁高度措施以满足抗剪截面控制条件要求。
对结构进行中震不屈服设计时,框架柱均不超筋,轴压比不超过0. 33,正截面和斜截面承载力均满足中震不屈服的性能目标; 大部分框架梁纵筋配筋均不超筋,处于正截面中震不屈服的状态,梁斜截面受剪抗震承载力均满足设计要求,表明梁抗剪不屈服,框架梁基本能满足中震受剪不屈服性能目标。整体验算结果表明,结构在中震下优于抗震性能水准3。
6 大震下结构弹塑性动力时程分析
由于档案馆属于复杂连体工程,且结构平面不规则,进行性能化设计需分析结构在大震作用下的整体宏观弹塑性变形,对顶点位移、层间位移角、基底反力等进行定量分析,并研究结构关键部位及关键构件的弹塑性变形、损伤及破坏情况。通过结构的弹塑*行为性**寻找结构的薄弱部位,指导在施工图设计中做出相应的加强措施,综合评价结构是否能够满足预定性能目标的要求。
本工程采用ABAQUS 有限元软件进行大震作用下的弹塑性动力时程分析,采用前述7 组地震波。每条波均包含主次两个方向,分别以X,Y 向表示,考虑钢筋、钢材和混凝土的材料非线性性质,并考虑几何非线性。
6. 1 大震下结构的整体指标
对比结构在大震作用下计算所得的周期与小震下计算所得的弹性结构周期,明显可以看出,大震下结构产生塑性变形,刚度有部分退化。表6 表明,在大震作用下,随着地震波的持时变化,弹塑性时程分析法计算的结构基底剪力最大值与反应谱法计算( 小震) 的结果比值在3. 30~3. 83 之间,弹塑性时程分析法计算的倾覆力矩最大值与反应谱法计算结果比值在2. 83~3. 80 之间,与大震和小震水平地震影响系数最大值的比值5. 6 相差较多,说明结构在大震下发生了塑性变形,阻尼增加,地震作用减小。

6. 2 大震下的结构位移反应
分析结构显示: 1) 大震作用下,X 向层间位移角明显小于Y 向,统计分析不同地震波作用下的计算结果,以L 形建筑转角点为例,可知X 向层间位移角大致范围为1 /900 ~ 1 /430,最大层间位移角出现在3 层; Y 向层间位移角大致范围在1 /460 ~1 /208 之间,最大层间位移角出现在北肢楼板开洞的7 层,层间位移角均远小于抗规规定的大震塑性变形下层间位移角限值1 /100 的要求,说明结构满足大震时的变形要求; 2) 大跨度连体钢桁架在大震作用下的最大挠度比在1 /1 000 左右,满足“大震不倒”的要求。
6. 3 大震下各构件的性能
6. 3. 1 剪力墙及连梁性能及损伤情况分析
根据弹塑性时程分析结果,底部加强部位抗震墙肢剪压比均小于0. 15,满足受剪截面控制条件,关键构件( 连体结构支承筒体剪力墙) 3 层以上也满足上述要求,满足剪力墙性能目标要求。支承连体结构的剪力墙,墙肢最大拉应力均小于1. 5ftk,最大压应力远小于fck( fck为混凝土抗压强度标准值) 。剪力墙及连梁典型受压损伤情况见图8。由图可知,剪力墙受压损伤主要发生在底部加强区,且损伤轻微,墙体损伤因子小于0. 23,仅连梁有严重损伤,说明结构在大震下墙体基本完好。

6. 3. 2 连体钢桁架性能
连体结构两榀大跨度钢桁架的全部构件均未进入塑性,完全满足性能目标中大震不屈服要求。
6. 3. 3 框架及楼板在大震下的塑性性能
在大震作用下结构大多数框架柱未进入屈服状态、部分框架梁端部出现塑性铰,总体来看,框架梁、柱均可满足预设大震性能目标4 的要求。
根据对各楼层的楼板损伤情况分析,楼板除4层楼板损伤稍微为严重外,其他楼层损伤较轻微,能够有效地保持为整体,协调竖向构件共同作用。图9 为档案馆L 形连体结构4 层楼板的损伤情况,从图9 可看出,损伤主要出现在连体部位,很明显此处为连体结构的起始楼面,受力较为复杂,是保证连体结构协调受力的关键部位,施工图设计时对该部位予以重点加强,局部加大板厚,并采用双层双向配筋,跨度方向配筋三级钢12@ 100,横向三级钢10@ 100。另外对连体位置的其他层楼板和屋面板均加强了配筋,楼板能够可靠地保持一个整体,并与两榀连体桁架受力协调一致,共同协调两侧的竖向剪力墙筒体共同作用。

7 设计难点及主要抗震设计措施总结
档案馆为两肢平面均呈狭长的倒L 形连体建筑,连体部分位于转角处,对结构抗震非常不利,在西肢落地部分,2 层楼面因门厅布置,楼板完全断开,北肢在6 层因是博物馆展览用房的一部分,需要两层通高,北肢7 层整层没有楼板。
为实现本工程这种复杂连体工程,尽量调整转角处筒体和两侧远端筒体断面及布置,在不考虑连体部分时使两侧的单塔前两阶振型以基本沿X,Y 主轴方向平动为主,从而有利于连体结构的受力协调。
南北两榀4 层通高的大跨连体桁架,支承在两侧剪力墙筒体上,为保证大震下的结构安全,连体桁架与两侧支承剪力墙采用强连接形式,桁架右端弦杆整体埋入与之顺接的剪力墙内,因建筑造型的需求,桁架左侧不能直接支承在左侧角部筒体上,而是支承在有筒体剪力墙悬出的斜墙上,与其垂直相连,因此悬挑斜墙是支承的关键构件,在悬挑斜墙端部及中间内设置钢柱,与桁架每层弦杆端部焊接连接,在每层楼面对应位置在悬挑斜墙内设置水平钢梁并贯通南部筒体墙内,这样保证连体结构与支承剪力墙筒体的强连接,见图10。

图10 悬挑斜墙构造详图
桁架弦杆和腹杆均采用H 型截面,埋置剪力墙端部与桁架相连的钢骨也采H 型截面,这样便于和桁架弦杆及腹杆栓焊连接,方便剪力墙混凝土浇筑,而竖杆( 立柱) 采用箱形截面,便于与另一方向支承连体楼面结构的钢梁连接。根据现场施工的反馈情况,基本达到了预想的效果。需要说明的是,一般楼层桁架弦杆和腹杆均在竖直面内,由于北肢7 层范围无楼板,斜腹杆计算长度增加1 倍,为此将6,7层的斜腹杆转90°布置,翼缘位于竖直面内,以增加杆件桁架平面外的稳定性。
贯穿桁架弦杆剪力墙厚度比弦杆翼缘每侧宽175mm,以便桁架弦杆从剪力墙中间穿过,剪力墙钢筋布置在弦杆两侧。由于悬挑斜墙是支承桁架的关键构件,除配置竖向和水平钢筋外,另配置斜向抗剪钢筋,形成三向配筋状态,以最大限度地避免出现斜裂缝。
设置于剪力墙端部的钢骨,一方面起到与钢桁架结构的施工连接作用,另一方面加强了剪力墙的抗震性能,抵抗剪力墙在大震受到的拉力和剪力,支承连体结构的剪力墙筒体全高按加强区设计,其抗震等级提高一级,并加强剪力墙的配筋。连体部位的各层楼板均采用双层双向配筋,且提高配筋率。
大跨度桁架是整个结构成立的关键单元,加强连体桁架的设计,可以保证杆件在小震和中震下处于弹性受力状态,大震作用下处于不屈服的受力状态。
8 结语
本工程为多重复杂的高层建筑,在设计中采取了有针对性的抗震加强措施,设定了适宜的抗震性能目标,除采用常规的结构计算分析外,按性能目标的规定进行中震和大震的补充分析计算,找出结构在大震下的薄弱部位,并进行了相应的加强措施,设计中另对关键构件进行了加强设计,体现“小震不坏,中震可修,大震不倒”的抗震设防理念。目前本工程已竣工两年,运行正常。
参考文献
[1] 建筑地基基础设计规范: GB 50007—2011[S].北京: 中国建筑工业出版社, 2011.
[2] 建筑抗震设计规范: GB 50011—2010[S].北京: 中国建筑工业出版社, 2010.
[3] 高层建筑混凝土结构技术规程: JGJ 3—2010[S]. 北京: 中国建筑工业出版社, 2011.
免责声明:本文来自建筑结构《晋中市档案馆超限结构设计》作者:任晓勇, 李果, 祝天瑞等,版权归原作者所有,本次仅用于学习分享,如涉及侵权,请联系删除!