厦门初三市质检时间定了!
5月13日到15日
其中,包括初二年的地理和生物考试。

备注:初二年的生物、地理考试只为线上、线下教学衔接做准备。
2020年厦门中考中招方案解读来了!
2020年中考中招方案已经在上月中公布。
今天送上我们姗姗来迟的解读。
不要以为不是初三学生,
方案就和你没有关系哦!
我们先来说说非初三要了解的事
1、非本市户籍的小学家长,看过来
为了应对高考改革,非本市户籍进城务工人员随迁子女考生报考我市普通高中,除具有我市初中学校正式学籍且在学籍所在校有三年完整学习经历外,考生在厦就读初中期间,其父(母)在厦有合法稳定职业、合法稳定住所(含租赁)和在我市连续缴纳社会保险三项都应满三年,2022年考生三项条件要满四年,2023年考生三项条件要满五年,自2024年起考生三项条件要满六年。
也就是说:
2019年到2021年,非本市户籍进城务工人员子女的父亲或者母亲的三项条件要满三年。
2022年,到满四年;
2023年,要满五年,
2024年起,要满六年。
三项条件其实就是看孩子的父亲或者母亲的居住证和社保。
2、现在初二的学生,看过来!
早前,我们就介绍过,福建省新中考将在2021年举行,也就是说,2018年秋季级读初一的学生,要遇到新中考。
新中考总分800分。和以往不同,今年初二学生参加地理和生物小中考,是计入中考总分。

(点击图片放大看更清晰)
今年的中考中招方案!
我们用问答形式
来全方位解读今年的方案
关于报名
报名已经结束,因特殊原因错过报名的,可于5月6日至7日补报名,今天是最后一天了。看我们之前推送的中考报名攻略。
详情请点击超链接回顾
今年中考考生比去年多了七千人?普高录取率会降低吗?报名攻略来了!首次要预约
问得最多的问题是:
在外地就读的厦门户籍考生,
小中考要重新考吗?
地理和生物中考是初二年举行的,
那么,在外地就读的厦门户籍怎么办?

答案是:初三年级转学到我市的,以及在外地就学(含往届)返厦参加中考的,持原就学所在地县级以上(含县级)教育行政部门或招生考试机构出具的地理、生物成绩证明认定等级。
此外,地理、生物等级评为D级的考生或缺考的考生可报名参加2020年全省统一考试,但等级最高评定为C级。
关于考试时间
中考何时举行?
中考时间已经定在7月18日到20日,比往年推迟近一个月举行。
请注意,初二年学生的小中考在7月20日举行。
以下是中考中属于市级统一考试科目的考试时间:

关于定向生
1什么叫定向生?
普高招生分为普通生和定向生。但是,并不是所有学校都有招收定向生,只有厦门一中(含海沧校区)、双十、外国语和同安一中有招收定向生,他们一年招生计划(普通生)的50%(厦门一中海沧校区除外)都为定向生计划,例如厦门一中如果今年要招收1000人,那么,500人是定向生计划,另外500名为普通生计划。
之所以叫“定向生”,是因为这些名校的定向生招生指标是分到招生片区学校,是定向给这些学校。
2所有的考生都可以报考这些学校定向生吗?
错。并不是所有考生都能报考四所学校的定向生,要在这些学校的招生片区,例如厦门一中和双十岛内校区是面向思明和湖里招生,那么,考生要在思明和湖里的初中校就读。
3今年定向生名额如何分配?
今年厦门一中、双十中学、外国语学校、同安一中4所学校招收定向生。其中:
(1)厦门一中、双十中学普通生招生计划的50%指标面向思明/湖里片区初中学校招收定向生;
(2)外国语学校普通生招生计划的35%指标面向集美/海沧片区初中学校招收定向生,15%指标面向思明/湖里片区初中学校招收定向生;
(3)厦门一中海沧校区、厦门外国语学校集美校区普通生招生计划的20%指标面向集美/海沧片区初中学校招收定向生,10%指标面向思明/湖里片区初中学校招收定向生;
(4)同安一中普通生招生计划的50%指标面向同安/翔安片区初中学校招收定向生;同安一中滨海校区普通生招生计划的30%面向同安/翔安片区初中学校招收定向生。
4定向生的指标如何分到学校?
这些学校定向生的招生指标是分到招生片区的学校,根据符合定向生报考条件的人数多少,按照比例分,人数多,就分得多,反之,分得少。
5什么人可以报考定向生?
符合省一级达标学校普通生填报条件且初中阶段均在学籍所在校实际就读的应届考生(不含民办学校接收的转学学生)可填报定向生。用大白话说,初中阶段都在学籍校就读,不能有借读历史。只要符合这个条件,又在招生片区,那么,即使是非本市户籍也能报名。但是,如果小升初派位到A校,自己通过关系到B校借读,就不可以。
6为什么要实行定向生制度?
实行定向生制度就是为了遏制初中借读,定向生制度是国家要求。
7定向生有何优惠?
同一所学校,定向生的录取线会低于普通生,但是,也不能一直往下降,今年规定,定向生投档分最多可降至招生学校普通生最低投档线下25分。此外,定向生招生计划未完成的,纳入招生学校普通生招生片区的招生计划。
例如,厦门一中在思明湖里普通生的录取线是585分,那么,它的定向生最低不能低于560分,但是,并不是所有560分并填报厦门一中定向生的人都能被录取,如果降低5分就完成招生计划,就不会再往下降了。
8定向生如何填报?
定向生不要另外报名,只要在中考填报志愿时填报就可以。填报规则是——
思明/湖里片区的考生在填报定向生志愿前,应先填报厦门一中和双十中学的普通生;
集美/海沧片区考生在填报厦门一中海沧校区和外国语学校集美校区定向生志愿前,应先填报厦门一中海沧校区和外国语学校集美校区的普通生;
同安/翔安片区的考生填报定向生志愿前,应先填报同安一中的普通生。
关于特长特色招生
除了通过中考的普通生和定向生招生,中招还有特殊招生,有特色特长类之分,也就是说,今年中招有特长生招收。
今年特色和特长类招生有两大变化:
(一)根据省教育厅考试要求,特色类预录取的考生必须参加中考的,考试成绩只作为初中毕业的依据。
(二)考生报考音乐学校、艺术学校、钢琴学校、体育学校等艺术类、体育类中职专业只能选报一所学校。
1哪些学校有特色招生?
三所学校有特色招生:
科技中学面向全市招收“创新实验班”60人;
厦门市音乐学校面向全市招收“普通高中艺术教育实验班”60人;
厦门实验中学面向全市招收“数字化实验班”50人。
2哪些学校有特长招生?
特长招生仅限于艺术和体育。艺体特长生招生学校,由学校提出申请。
3什么人可以报考特长特色生?
报考特长、特色类招生的考生必须具有我市普通生资格,且在学籍校有三年完整学习经历,换句话说,借读生不能报考。
4怎么报考?一人可以报考几所?
考生在学校规定的报名时间,自己向招生学校报考,考生报考普通高*特中**长特色类招生只能选报一所学校、一个项目,不得兼报。
5特色特长类招生何时报名?
有招收特色、特长类的学校会公布招生简章,说明报名时间和报考条件。今年要求,学校特长、特色类招生方案经审核后,于5月13日前在市教育局或相关学校网站上公布。
6怎么考试?
艺体特长生要先参加艺术、体育的特长测试后,特长测试是由市教育局(市属学校)或者区教育局(区属学校)统一组织,通过特长测试后,还要参加中考,可以在中考中享受优惠。
特色班只要通过学校的测试,考试时间见各校简章。今年特色生也要参加中考,不过,只作为毕业依据,不会参加中考排名。
7艺体特长生中考有优惠吗?
测试合格且第一志愿填报特长类自主招生学校的,
体育特长生在投档分不低于招生学校普通生最低录取分数的65%的前提下,按特长测试成绩从高分到低分录取;
艺术特长生在投档分不低于招生学校普通生最低录取分数的80%的前提下,按特长测试成绩从高分到低分录取。
出现末位特长测试成绩同分时,按中考考生投档位次依次录取,录满为止。
用大白话说,艺术生中考成绩可以打八折,体育生可以打六五折。
8特色特长招生何时报名?
从目前测算,应该是在五月中旬,密切关注厦门招考就对了!
9如何防止暗箱操作?
特长类招生测试结果和特色类招生预录取名单经报市中招领导小组审核后,于6月8日前同时在市教育局和相关学校网站公示三个工作日,于6月15日前汇总报市招考中心。
关于保送生
中招还有保送生。
1什么学校初中生可以保送本校高中?
保送生顾名思义,就是不要中考,直接保送高中。今年,以下所学校获准招收保送生,即这些学校学籍应届毕业生,具有我市普通生资格,且符合本校保送条件的,可免试保送本校高中。
厦门外国语学校(含厦门外国语学校瑞景分校多语种实验班)
厦门二中
厦门六中
同安一中
同安一中滨海校区
科技中学
集美中学
厦门一中集美分校
翔安一中
内厝中学
厦门实验中学
杏南中学
英才中学
松柏中学
乐安中学
国祺中学
厦门市音乐学校
2什么学生有保送资格?如果避免暗箱操作?
各校已经陆续出台保送生方案,界定保送资格。
市教育局要求,学校保送生的招生方案经审核后,于5月13日前在相关学校网站上公布。保送生的预录取名单经报市中招领导小组审核后,于6月8日前在学校网站公示三个工作日,6月15日前汇总报市招考中心。学校保送生的招生方案在4月15日前在相关学校网站上公布。保送生的拟录取名单经报市中招领导小组审核后,于5月15日前在学校网站公示三个工作日。
关于招生范围
1学校招生片区是怎么一回事?
全市分三个招生片区:思明湖里,集美海沧,同安翔安,有的普通高中只能在学校所在片区招生,有的可以面向全市招生。
2学校可以跨片区招生吗?
部分跨片区招生的学校和名额见下表

备注:招生计划要到中考后才会下发。
被集美/海沧和同安/翔安片区学校录取的思明/湖里片区考生,不得以任何形式到思明/湖里片区内学校就读。
3哪些学校面向全市招生?
以下学校面向全市招生:
厦门一中海沧校区
厦门外国语学校
厦门外国语学校集美校区(暂定高一年在海沧校区办学)
集美中学
科技中学
科技中学翔安校区
厦门二中
厦门实验中学
厦门市音乐学校
同安一中滨海校区(暂定高一年在滨海校区初中部办学)
翔安一中
英才学校
康桥中学
厦门工学院附属学校、
国贸协和高中
以及——
五年制高职
中等职业类学校
关于中考成绩
今年中考总分(即“升学投档分”)为655分+照顾分,没有变化。
1 中考到底要考几科?
首先,中考要考十科,他们的卷面分分别是:
语文150分
数学150分
英语150分
物理100分
化学100分
道德与法治100分
历史100分
地理100分
生物100分
体育满分值30分
物理实验、化学实验和生物实验(以下简称“实验”),以及信息技术考试的成绩分为合格或不合格。
2中考总分多少?怎么算出来?
中考总分655分+照顾分。
考生的升学投档分(俗称中考总分)由六部分组成:
语文、数学、英语的卷面成绩(450分);
物理卷面成绩的90%(90分);
化学卷面成绩的60%(60分);
道德与法治卷面成绩的25%(25分);
体育分值(30分);
照顾分。
备注:今年的历史、地理和生物不算分,算等级(详见下文“录取”部分)。
3中考成绩何时公布?
八月中旬。
关于录取
1中招是如何录取的?
厦门的中招是这样录取的,先看等级,再比中考总分。
等级指的是:语文、数学、英语、物理、化学、道德与法治、历史、地理、生物等九科,按卷面成绩依考生总数的4:3:2:1的比例分别折合为A、B、C、D四个等级,即考试前40%,可以得A,所以,现在无法知道ABCD等级是多少分。
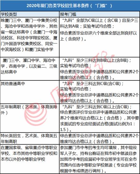
等级的作用:等级发挥“门槛”作用,不同级别的学校,要达到不同门槛,然后再比中考总分。
“门槛”有多少:中招“门槛”除了等级,还有综合素质评价,物理、化学、生物实验考查。
以下是各类高中的“门槛”

延伸阅读
省一级达标高中(18所):
厦门一中、双十中学、厦门六中、外国语学校、科技中学(厦门大学附属科技中学)、集美中学、同安一中、厦门二中、松柏中学、湖滨中学、海沧实验中学、翔安一中、启悟中学、厦门第二外国语学校、厦门三中、海沧中学、灌口中学(厦门一中集美分校)、杏南中学。
省二级达标高中(10所):
华侨中学、大同中学、禾山中学、乐安中学、五显中学、新店中学、内厝中学、国祺中学、厦门实验中学、厦门十中。
省三级达标高中(1所):
英才中学。
尚未定级高中(3所):
康桥中学、厦门工学院附属学校、国贸协和高中。
2一个人能填报几个志愿?
不设录取批次,考生可根据招生范围和填报条件选报30个志愿,其中,至少填报5所中等职业学校。
3什么时候填报志愿?
厦门中招是知分填报志愿,即中考成绩公布后填报。
但是,千万不要误会成“知分”是知道学校录取线,学校的录取线取决于招生计划和报考人数,只有填报完志愿后,学校在录取时才会知道。
从市教育局昨天发布消息看,今年中考志愿填报时间应该是8月。
4听说通过中考,初中毕业生也可以考大专?
是的,就是俗称的五年制高职。
(1) 五年制高等职业教育办学形式包括“五年一贯制”和“三二分段制”,其中:
“五年一贯制”由独立设置的高等职业院校举办,并在校内办学,
“三二分段制”由中等职业学校与高等职业院校分段实施、联合培养,且后两年必须在高等职业院校办学。
(2)五年制高职学生修业期满,成绩合格者由高等职业院校颁发国家承认的高等教育专科层次五年制高职毕业证书。 在福建,还有专升本考试,即他们大专毕业当年,可以参加福建专升本考试,升入全日制本科学校。
(3)报考五年制高职的考生应为初中应届毕业生,由市中招领导小组根据中考成绩划线录取,原则上不低于普通高中录取最低控制分数线下60分,艺术、体育等特殊专业领域的录取最低控制分数线经省教育厅批准后,可适当降低。
(4)今年五年制高职院校有35所,分别是:
厦门城市职业学院、厦门海洋职业技术学院、厦门软件职业技术学院、厦门南洋职业学院、厦门兴才职业技术学院、厦门演艺职业学院、厦门东海职业技术学院、厦门华天涉外职业技术学院、厦门安防科技职业学院、泉州幼儿师范高等专科学校、漳州城市职业学院、福建林业职业技术学院、福建生物工程职业技术学院、福建水利电力职业技术学院、福建信息职业技术学院、福建艺术职业学院、福建船政交通职业学院、福建农业职业技术学院、福建华南女子职业学院、福建卫生职业技术学院、闽江师范高等专科学校、福州职业技术学院、福州软件职业技术学院、福州墨尔本理工职业学院、泉州经贸职业技术学院、黎明职业大学、泉州纺织服装职业学院、泉州海洋职业学院、漳州科技职业学院、漳州理工职业学院、漳州卫生职业学院、闽西职业技术学院、三明医学科技职业学院、闽北职业技术学院、武夷山职业学院。
关于中考加分
1哪些考生可以加分,加多少分?
中招加分分为以下三档,分别是:12分,3分和同等 条件下优先录取。
要注意的是,照顾对象仅限应届生;考生若同时享有多项加分或同等条件优先录取政策项目的,在录取时按其中最优惠的一项录取照顾政策执行。
可以加3分:
下列考生享有加3分照顾分的政策——
(1)本人或其父(母)获设区市以上见义勇为先进分子称号。
(2)户籍在我市的归侨青年和归侨子女、台湾省籍(含金门、马祖)、少数民族考生,持台湾身份证件的考生。
(3)根据厦委组〔2017〕115号文件,未享受过人才子女就学照顾政策的第一类高层次人才的子女。
可以加12分:
下列考生享有加12分照顾分的政策——
(1)作战部队、驻国家确定的一类以上(含一类)艰苦边远地区和*藏西**自治区、解放军总部划定的三类以上(含三类)岛屿部队现役军人子女;驻边远艰苦地区在职消防救援人员的子女;
(2) 在飞行、潜艇、航天、涉核等高风险、高危害岗位工作的现役军人子女;
(3)烈士子女;
(4)因公牺牲的军人、公安民警、消防救援人员的子女;
(5)一级至四级残疾军人的子女,一级至四级因公伤残的公安民警、消防救援人员的子女;
(6) 平时荣获二等功或战时荣获三等功以上奖励的现役军人或在职消防救援人员(英雄模范)的子女。
享受同等条件下优先录取:
下列考生享有在同等条件下优先录取的政策——
(1)现役军人、在职消防救援人员的子女;
(2)有独立生活和学习能力的残疾考生。
关于到外地就读普高
1学籍在厦门,想到外地读普通高中,怎么办?
本市学籍初中毕业生若要到其他地市就读普通高中,须参加当地市教育局组织的中考,并经当地市中招机构办理录取手续,方可取得普通高中学籍及注册电子学籍。
简而言之,其它地区的普通高中不得跨区域招收在另一个地区中考未考上普通高中的学生。在厦门中考,无论是否填报厦门中考志愿,未被厦门普通高中录取的,外地普通高中若招收该生,属违规招生行为,该生无法取得高中学籍。
2到外地报名中考,毕业证书怎么办?
具有厦门学籍到省内其他地市参加中考的考生可凭当地中考组织机构开具的成绩证明,由学籍所在学校按照厦门市本届初中学生的毕生条件进行认定。
来源: 厦门招考