
“你中有我?”
“我中有你?”
“你说没有?”
“我说就有?”
“对簿公堂?”
“撕破脸皮?”
MIPS芯片之争?
上海芯联芯“一纸声明”,激起千层浪!
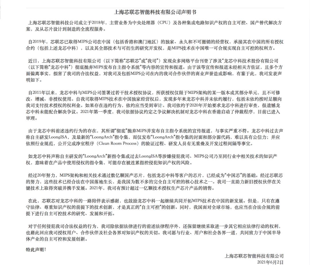
【全球存储观察 | 新闻速递】 2021年6月2日上海芯联芯发布声明书,指出由于龙芯中科前述违约行为的存在,其所谓“彻底”抛弃MIPS并发布自主指令系统的宣传报道,与事实严重不符。
龙芯中科过去声称自主研发LoongISA,及最新的“LoongArch”指令集,而仅发布“LoongArch”指令集的封面和部分源代码,难以具有公信力;并应依照行业规范,公开完成净室程序(Clean Room Process)的验证过程、研发人员有无重叠及开发过程间隔等事宜。 (新闻来源:上海芯联芯)
【附件:上海芯联芯的声明】

“辟谣”?龙芯中科追加声明欲“对簿公堂”!
对此,2021年6月3日,龙芯中科发表声明指出,上海芯联芯严重侵害了龙芯中科的合法权益,造成了极其恶劣的社会影响。龙芯中科已经采取法律行动,将追究芯联芯公司及相关人员的法律责任。
【附件:龙芯中科的声明】

MIPS芯片之争,什么才是真相!?
业内人士莒地沧桑分析指出,“美国*压打**中国芯片,你们还在搞窝里斗。” 那么,在上海芯联芯与龙芯中科之间,到底存在着哪些问题呢?什么才是真相呢?全球存储观察会持续关注该事件的进一步发展。 (by Aming)
- END-
你
怎
么
看
?
欢迎文末评论补充!
【全球存储观察】本文和作者回复仅代表个人观点,不构成任何投资建议。
【阿明】:科技评论专栏作家、科技媒体从业24年、新闻评论年产出上百万字,用数据说话,带你看懂科技公司。