关于淘宝动作频繁有很多种说法,先是关闭了查任意竞品的接口,再关闭淘客的接口,一系列的动作足以证明淘宝将展开大动作。近期不少卖家都被查了,损失惨重。.,不管大环境的原因还是什么原因,今天我们就来分析分析,我们自己做的是不是足够完善,足够安全?
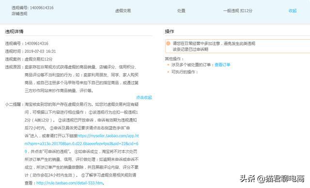
首先来看下,淘宝对于订单异常都有什么处理规则:
1.订单确认收货交易风险保障:
这个是因为新品增长速度过快,提前确认收货频次多
2.特殊类型订单销量和评价删除:
这个处罚代表淘宝稽查系统已经对你产生了怀疑
3.虚假交易提醒:
这个时候系统不想抓你,想给你一次机会,赶紧加大直通车推广力度
4.订单违规纠正:
处罚很轻,音响不大。这个时候就应该减少补单量了
5.虚假情节一般,扣2分:

一般违规
这个对于单品推广影响不是很大,可以继续操作,加大直通车力度
6.店铺违规扣2分:
店铺违规对于单品推广影响不大,单量减少,直通车维持,总体单量不要降低
7.单品降权:

降权
这个对于单品推广来说就是死刑了,刷单太过分,细节没处理好
(①. 如果链接还在正常卖,只是少了一半销量,没了搜索流量,但是老顾客流量还在,或者积累了大量的评价和买家秀,每天还有零零散散的订单,不建议删除。
②. 如果没有订单,流量几乎为零了,评价也不多,少于一个月的订单量,这种情况下可以删掉链接重新做)
8.虚假交易扣12分或者48分:

严重违规
这个一定是神仙操作,一般人做不到
看到同行们的各种被查的血泪史,我也就不藏着掖着了,补单在今天已经是一个技术活,今天把我们最近总结出来的安全操作注意事项分享给大家
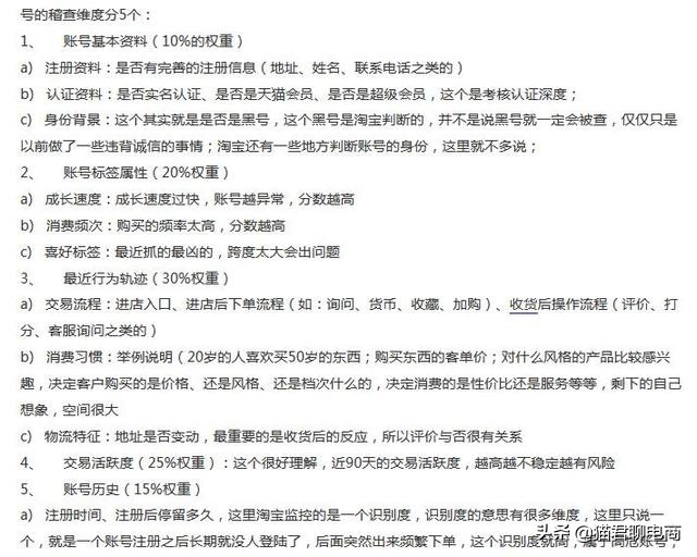
第一点:说起种菜所有商家第一反映都是“号的安全度”

查旺旺号的影响,首先确定它是一个正常的购物号,就是它的五个维度没有异常

卖家账号的维度
第二点,买手浏览轨迹,如果每个买手都是同样的货比三家,同样的收藏加购,同样的备注留言,那么这么大的相似性,稽查系统是有阈值的,这个肯定是不正常的,要让买手的行为不要有规律性,每个买手都按自己的习惯去操作。
说到买手的浏览轨迹,这里不得不说一下,大家都知道有一个进店渠道叫淘内免费其他,很多店主朋友们都困惑,我明明要求关键词进店,为什么进店来源显示淘内免费其他呢?这个是因为买手搜关键词进行搜索,然后先进别人家宝贝浏览,浏览之后点返回,浏览两家或者三家之后,不点击刷新,这个时候点击你的宝贝,进你的宝贝里进行操作,那么这样的行为造成的来源就是淘内免费其他,这样的操作不像之前大家理解那样没权重,反而进行了货比,增加了关键词权重,还带着一定的标签权重。然后整个过程都尽量不要去截图,这些淘宝程序都能识别到,容易被稽查。
第三点:后台数据,曾经看了大量的成功起爆的各种类目的宝贝数据,他们其实是有一个共同的规律的,那就是他们的曲线出奇的相似,各位可以看一下,正常搜索起爆的宝贝,他们的起爆数据是有一个固定的起爆模型的!根据观察每一个爆款的数据,我们可以总结出一个数据规律:在宝贝的不同阶段,他的转化率和UV价值都相对稳定,而他的收藏率高于他的转化率,加购率高于收藏率,这不是偶然,这是看了大量的爆款数据得出来的结果,成功是可以复制的。也见多了降权宝贝,大部分宝贝的共同点都是转化率像过山车一样,收藏加购佛系处理,被查之后欲哭无泪,所以我们要做数据,就要去迎合淘宝的爆款模型,去做好我们的数据,安全的重点就是:转化率,收藏率,加购率,UV价值!

竞品的数据
第四点:入口单一,这个比较简单理解了,就是做补单时候总是用一个关键词,用一个进店来源,只有通过关键词搜索进店的成交的,仿佛就是对淘宝说,就是在做补单。进行补单要注意合理安排进店来源,包括通过购物车,收藏夹点击进店下单,或者出几单通过小词进店成交。
第五点:支付维度关于买手号,不要有关联度,像支付宝好友,同一个ip,地址这些,都很容易被系统查出来,到时候就给你一锅端喽。
第六点:新手开店很容易做的事就是,把链接发给朋友,让朋友帮忙买下,然后再把钱还给朋友,很多人都做过吧!这个行为其实相当危险,没被抓只是你的单量小,在做基础销量,淘宝在这个阶段基本不会查你,但是如果你坚持做下去,一定被抓!还会把之前你做的查出来。首先,通过链接进店,这不符合一个正常客户进店,客户从哪里知道你的链接?其次,你朋友很可能有你支付宝好友,或者互相转账过,支付宝都是实名认证的,这个关联性淘宝是可以查到的,然后你补单之后通过支付宝把款还给你朋友,淘宝都可以稽查到。
第七点:物流单号问题,每一个物流单号都有真是的物流信息,包括什么时间揽收,每过一个站点的时间等等,属于菜鸟物流的淘宝都可以稽查到,甚至每一个包裹的重量,都查,所以说物流单号必须要做的真实,不能随便填写一个物流单号上去。
目前市面上流行一种真实空包,就是有真实揽收、发运、中转、签收等各环节信息的空包。但是这种包裹其实也存在较高的稽核风险,它的风险主要在于空包在中转环节没有重量信息。
第八点:iP地址重复,IP地址就是一根网线在网络上的地址信息,包括你连无线也一样,如果你的单子都是在一个网络环境下操作,淘宝也是可以稽查到的。
以上几点就是我们经常会遇到的关于补单操作的雷区,希望这篇帖子能给大家带来帮助,安全补单,有不理解的地方可以私信我。