在近日召开的2023年大湾区科学论坛上,国家卫生健康委员会高级专家钟南山表示,我国可能在6月底迎来第二波新冠感染的高峰。北京市疾病预防控制中心发布的疫情周报显示,2023年第20周,新冠感染病例再度超过流感,已连续四周成为法定传染病病种排名第一。新冠“二阳”症状有什么特点?是否会引起大规模传播?下一步应该如何应对?
“阳了”的市民
市民宋女士今年29岁,在去年年底的新冠疫情高峰没有被感染,但从上周五起,陆续出现了发烧和嗓子疼的相关症状,自测抗原后,发现自己还是“阳了”。
宋女士:“从上周五开始我就浑身有点儿发冷,周六晚上开始发低烧,周天发了一天的烧,晚上就去测了抗原,显示两道杠。过了两三天的高烧,经历刀片嗓和不停的咳嗽,一吞咽就是那种睡觉都会从梦里惊醒的感觉。”

网友在社交网络分析新冠“首阳”经历/记者截图
市民汪先生在去年12月“阳过”之后,上周二又出现了乏力、发烧的症状,抗原检测之后,发现自己再次感染了新冠。
汪先生:“那天下午感觉有点乏力,晚上就发烧了。大概烧了一天吧,差不多就好了。‘一阳’的时候持续时间蛮长的,比这次严重。”

社交网络新冠“二阳”的分享/记者截图
31岁的市民马女士也在五月第一周测出了抗原阳性,和第一次新冠感染相比,“二阳”的她感觉“并没有那么难受”。
马女士:“我第一次‘阳了’好了之后,差不多有两周都嗓子不舒服,但是第二次只烧了两天,难受的时间很短,退烧之后就任何症状都没有了。”

社交网络新冠“二阳”的分享/记者截图
北京佑安医院感染综合科主任医师李侗曾表示,近期新冠患者的接诊人数确实出现了一定上升,其中“二阳”的占比不到20%。从临床观察来看,“二阳”患者的症状普遍比第一次感染要轻。
李侗曾:“在新的阳性病例里边,主要还是首次感染的,‘二阳’的患者占比不高,还是以二三十岁的人为主。可能是他们社会活动比较多,人员接触的多。‘二阳’患者普遍的症状都比第一次要轻一些,恢复的也更快一些。”
第二波感染高峰来了?
在2023年大湾区科学论坛生物医药与健康分论坛上,中国工程院院士钟南山预测,今年新冠第二波疫情高峰将发生在6月底,感染人数约每周6500万。
钟南山:“目前大家知道4月底5月初有一个新冠感染小高峰,5月底可能全国感染人数有每个星期4000万,6月底可能有6500万,这是我们的预测。”

钟南山最新发声/源自网络
但市民朋友无需过于担心。南方医科大学公共卫生学院教授赵卫分析,目前,绝大部分人群体内都形成了一定的免疫屏障,新冠二次感染不会带来类似去年年底集中爆发的疫情高峰。
赵卫:“目前在全球监测的新冠变异的毒株,不管是从传播能力还是从临床症状的严重性,不会导致更重的症状。另外,现在很多人要么接种过疫苗,要么过去有过感染的经历,已经形成了免疫屏障。所以,一般在这种情况下,局部可能有爆发,一直持续地会有人感染,但是数量不会爆发性地增长很多。”

xbb毒株/源自网络
尽管新冠感染患者比前段时间有所增多,但是对医疗系统的冲击不大。北京佑安医院感染综合科主任医师李侗曾说,目前,整体的医疗状况和救治能力要远远好过去年年底的感染高峰时期。
李侗曾:“上一次几乎所有的内科,甚至一部分外科的医生都动员起来,其他的科室病区都改成了新冠病区。现在病人虽然是有所增加,但远远低于上一次。所以,主要是发热门诊、感染科、呼吸科这些科室受影响,其他的科室受影响很小。”

医院发热门诊/源自网络
面对“二阳”,市民们也普遍放松了很多。
市民:“我身边也有‘二阳’的患者,两三天就好了,没必要太担心这个事儿。还是加强锻炼,把自身的保护放在第一位。”
市民:“‘二阳’也没那么可怕,因为已经得过一次了,大家注意戴口罩,做好个人防护就行了。”
出现“二阳”怎么办?
目前,除了新冠病毒之外,还有流感、呼吸道合胞病毒等病毒的存在。北京佑安医院感染综合科主任医师李侗曾介绍,如果市民出现了发烧、咽痛等呼吸道症状,可以通过流行病学史和自测抗原来判断自己是否感染了新冠病毒。
李侗曾:“就是说你最近接触的病例是哪些?比如有的人家里有人‘阳了’,自己也出现症状了,那么就高度怀疑是被传染新冠了;如果周围接触过流感的病例,出现症状大概率就怀疑流感,但是流感大都在3月份形成了一个高峰,4月份就降下来了,流感的概率比较小;呼吸道合胞病毒主要还是儿童更常见一些。从症状上来说都表现的差不多,要想获得一个准确的结果就是做抗原。”

新冠抗原阳性/源自网络
李侗曾介绍,新冠“二阳”的治疗和第一次感染的治疗方式类似,一般说来可以对症治疗,注意做好居家隔离。
李侗曾:“发烧就吃退烧药,身上疼就可以用一些解热镇痛药,多喝点水,尽量和家人、朋友们保持隔离,避免再传染给更多的人。第三就是做好健康监测,如果症状比较严重,出现呼吸急促,胸闷憋气,或者是超过5天还没有缓解趋势,就应该及时就医。对于重症的高风险人群,一旦感染了,应该尽快就医。”

布洛芬缓释胶囊/源自网络
目前国内已有6种获批的新冠抗病毒药物。李侗曾建议,重症高风险人群在感染后可尽早使用抗病毒治疗。
李侗曾:“如果是重症的高风险人群,不管‘一阳’‘二阳’都可以加上抗病毒药物,能够降低重症的风险,恢复地更快一些。像3CL蛋白酶*制剂抑**这一类,尤其是含有利托那韦成分的这些药物,会和很多基础病的用药有冲突,比如说高血压、糖尿病等等,这个需要特别注意。有一些药物,肝肾功能不好的人是受限制的,所以还是要遵医嘱,不要盲目的用药。”
接种疫苗可预防重症
中国工程院院士钟南山认为,我国的疫情防控战略已经从过去的预防感染调整到现在的预防重症,但新冠感染者的死亡常常是新冠病毒引起基础病加重而导致的。因此,有基础病的人群依然要预防感染,而接种疫苗是最有效的途径之一。
钟南山:“现在奥密克戎引起的死亡常常是新冠病毒引起他的基础病加重。呼吁要加快一些广覆盖的疫苗的接种。面对可能来的XBB新冠病毒感染小高峰,我们关键对这些弱势群体要进行预防感染。”

中国工程院院士钟南山/源自网络
市民牛先生之前没有“阳过”,看着二次感染的人数陆续增加,最近去海淀区学院路街道社区卫生服务中心接种了新冠疫苗第四针加强针。
牛先生:“因为身边有人陆陆续续开始有一些阳性的症状了,想着对自己有一些更好的保护,所以说去打了加强针的疫苗。主要还是要有个人防范的意识,我会随身带一瓶洗手液和一瓶酒精,到哪儿都会喷一下,而且我去公共区域都会戴口罩。”

市民接种新冠疫苗/海淀区学院路街道社区卫生服务中心供图
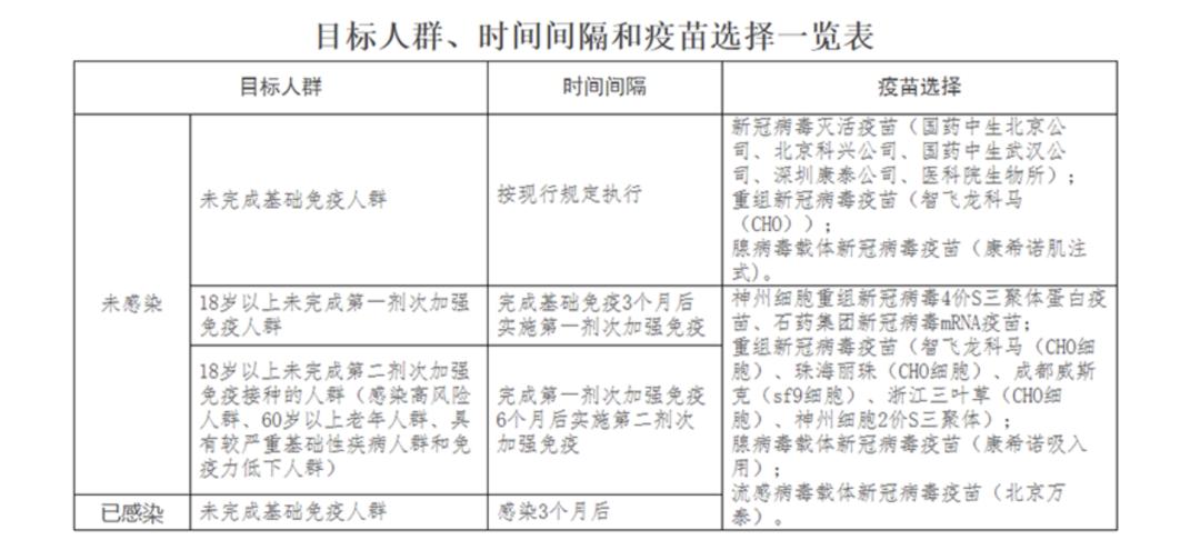
海淀区疾病预防控制中心计划免疫科科长史如晶表示,今年5月以来,接种新冠疫苗的人数略有上升,其中老年人约占四分之一。
史如晶:“接种疫苗的种类,目前国家批准的有5个技术路线,15种疫苗,基本上北京都有。国家在现阶段优先推荐接种含有奥密克戎毒株的疫苗,或者是对奥密克戎毒株有保护作用的疫苗,一个是神州细胞4价疫苗,另外一个是石药集团的mRNA疫苗,但是mRNA疫苗目前还没有到我们接种门诊,所以我们现在每天80%左右的都是接种的神州细胞4价疫苗。”

疫苗选择表/源自卫生健康委网站
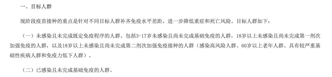
史如晶介绍,目前,本市不同人群的免疫水平存在着一定差距。随着新冠病毒持续变异出现大量分支,一些人认为“打了疫苗也防不住感染”。但大量的临床数据显示,接种新冠疫苗可以有效预防新冠重症感染。
史如晶:“在新冠的重症感染中,75%左右都是没有打过疫苗的,全程接种新冠疫苗以后,重症的风险会降低89%,接种加强免疫以后,重症风险就会降低95%。”

医务人员给市民接种疫苗/海淀区学院路街道社区卫生服务中心供图
那么,哪些人群应该及时接种疫苗呢?
史如晶:“没有感染过的人可以按照我们既定的程序来完成,但是对已经感染过的人,如果之前是一针都没打过,或者说打了一针没有完成基础免疫,那么他感染以后三个月就可以再打一个加强针。但是如果之前已经完成了基础免疫,或者是打过一针加强针,又感染了,这种感染加免疫的效果是优于只感染或者只免疫的效果的,现阶段这样的人是不用再接种疫苗的。”

疫苗接种目标人群/源自卫生健康委网站
5月18日,世界卫生组织咨询小组对今年的新冠疫苗加强针更新作出建议,提出新的疫苗应该主要针对目前占主导地位的XBB变异株。中国工程院院士钟南山表示,有两个能覆盖XBB变异株的疫苗已经初步被批准,很快就能面世。
钟南山:“现在已经研发了一些疫苗是能够覆盖XBB变异株这一类,有两个已经初步批准,现在还有三四个已经很快就要被批准,所以我们要做好准备。第二个,我们还要发展一些更加安全的,更加有效的疫苗。我们应该是能够走在国际的前面的。”
记者 王楠 编辑 赵明聪 主编 程艳
