不锈钢(Stainless Steel)是不锈耐酸钢的简称,耐空气、蒸汽、水等弱腐蚀介质或具有不锈性的钢种称为不锈钢;而将耐化学腐蚀介质(酸、碱、盐等化学浸蚀)腐蚀的钢种称为耐酸钢。
不锈钢指耐空气、蒸汽、水等弱腐蚀介质和酸、碱、盐等化学浸蚀性介质腐蚀的钢,又称不锈耐酸钢。实际应用中,常将耐弱腐蚀介质腐蚀的钢称为不锈钢,而将耐化学介质腐蚀的钢称为耐酸钢。由于两者在化学成分上的差异,前者不一定耐化学介质腐蚀,而后者则一般均具有不锈性。不锈钢的耐蚀性取决于钢中所含的合金元素。

通常按金相组织分为:
通常,按照金相组织,把普通的不锈钢分为三类:奥氏体型不锈钢、铁素体型不锈钢、马氏体型不锈钢。在这三类基本金相组织基础上,为了特定需求与目的,又衍生出了双相钢、沉淀硬化型不锈钢和含铁量低于50%的高合金钢。
1、奥氏体型不锈钢。
基体以面心立方晶体结构的奥氏体组织(CY相)为主,无磁性,主要通过冷加工使其强化(并可能导致一定的磁性)的不锈钢。美国钢铁协会以200和300系列的数字标示,如304。
2、铁素体型不锈钢。
基体以体心立方晶体结构的铁素体组织((a相)为主,有磁性,一般不能通过热处理硬化,但冷加工可使其轻微强化的不锈钢。美国钢铁协会以430和446为标示。

3、马氏体型不锈钢。
基体为马氏体组织(体心立方或立方),有磁性,通过热处理可调整其力学性能的不锈钢。美国钢铁协会以410, 420以及440数字标示。马氏体在高温下具有奥氏体组织,当以适当的速度冷却至室温时,奥氏体组织能够转变为马氏体(即淬硬)。
4、奥氏体一铁素体(双相)型不锈钢。
基体兼有奥氏体和铁素体两相组织,其中较少相基体的含量一般大于15%,有磁性,可通过冷加工使其强化的不锈钢,329是典型的双相不锈钢。与奥氏体不锈钢相比,双相钢强度高,耐晶间腐蚀和耐氯化物应力腐蚀及点腐蚀能力均有明显提高。

5、沉淀硬化型不锈钢。
基体为奥氏体或马氏体组织,并能通过沉淀硬化处理使其硬化的不锈钢。美国钢铁协会以600系列的数字标示,如630,即17-4PH。
一般来说,除合金外,奥氏体不锈钢的耐腐蚀性是比较优异的,在腐蚀性较低的环境中,可以采用铁素体不锈钢,在轻度腐蚀性环境中,若要求材料具有高强度或高硬度,可以采用马氏体不锈钢和沉淀硬化不锈钢。
特性和用途





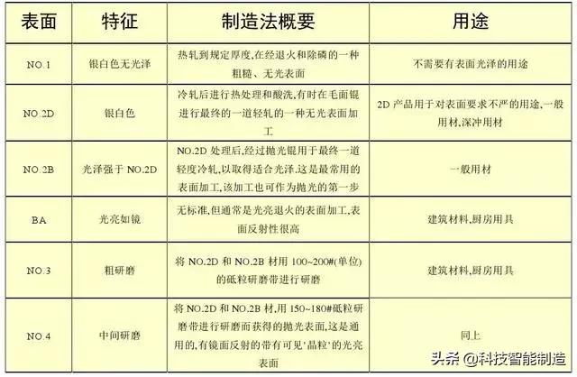
表面工艺

厚度区分
1、因为钢厂机械在轧制过程中,轧辊受热出现细微变形,导致轧出来的板子厚度出现偏差,一般中间厚两边薄。在测量板子厚度时国家规定应测量板头中间部位。
2、公差产生的原因是根据市场和客户需求,一般分为大公差和小公差:例如

什么样的不锈钢不易生锈?
影响不锈钢锈蚀的主要因素有三点:
1、合金元素的的含量。
一般地说铬的含量在10.5%钢就不易生锈了。铬镍的含量越高防腐性就越好,如304材质镍要的含量在8-10%,铬的含量达到18-20%,这样的不锈 钢在一般情况下是不会生锈的。

2、生产企业的冶炼工艺也会影响不锈钢的耐腐蚀性。
冶炼技术好、设备先进、工艺先进的大的不锈钢厂无论是在合金元素的控制,杂质的去除、钢坯冷却温度的控制都能得到保证,因此产品质量稳定可靠,内在质量好,不易生锈。反之一些小的钢厂设备落后,工艺落后,冶炼过程中,杂质不能去除,生产的产品难免会生锈。
3、 外部环境,气候干燥通风好的环境不易生锈。
而空气湿度大,连续阴雨天气、或空气中含酸碱度大的环境地区就易生锈。304材质不锈钢,如果周边环境太差也是会生锈的。

不锈钢出现锈斑该怎样处理?
1、化学方法
用酸洗膏或喷雾辅助其锈蚀部位重新钝化形成氧化铬薄膜使其重新恢复耐腐蚀能力,酸洗之后,为了去除所有的污染物和酸残留物,用清水进行适当的冲洗非常重要。一切处理后用抛光设备重新抛光,用抛光腊封闭即可。对局部有轻微锈斑的也可用1:1的汽油、机油混合液用干净抹布擦去锈斑即可。
2、机械方法
喷砂清理,用玻璃或陶瓷微粒喷丸清理,湮没,刷洗和抛光。用机械方法有可能擦去以前被清除的材料、抛光材料或湮没材料造成的污染。所有各种污染尤其是外来铁颗粒都可能成为腐蚀的来源,特别是在潮湿环境中。因此,机械清理表面最好应当在干燥条件下进行正规清理。使用机械法只能清理其表面,不能改变材料本身的抗腐蚀能力。因此建议在机械清理后用抛光设备重新抛光,用抛光腊封闭。

仪表常用不锈钢牌号及性能
1、304不锈钢。是应用量较大、使用范围最广的奥氏体不锈钢之一,适用于制造深冲成型部件和输酸管道、容器、结构件、各类仪表本体等,也可以制造无磁、低温设备和部件。
2、304L不锈钢。为解决因Cr23C6析出致使304不锈钢在一些条件下存在严重的晶间腐蚀倾向而发展的超低碳奥氏体不锈钢,其敏化态耐晶间腐蚀能力显著优于304不锈钢。除强度稍低外,其它性能同321不锈钢,主要用于需焊接后又不能进行固溶处理的耐蚀设备和部件,可用于制造各类仪表本体等。
3、304H不锈钢。304不锈钢的内部分支,碳质量分数在0.04%—0.10%,高温性能优于304不锈钢。
4、316不锈钢。在10Cr18Ni12钢基础上加入钼,使钢具有良好的耐还原性介质和耐点腐蚀能力。在海水和其他各种介质中,耐腐蚀性优于304不锈钢,主要用于耐点蚀材料。
5、316L不锈钢。超低碳钢,具有良好的耐敏化态晶间腐蚀的性能,适用于制造厚截面尺寸的焊接部件和设备,如石油化工设备中的耐蚀材料。
6、 316H不锈钢。316不锈钢的内部分支,碳质量分数在0.04%—0.10%,高温性能优于316不锈钢。
7、317不锈钢。耐点蚀和抗蠕变能力优于316L不锈钢,用于制造石化及耐有机酸腐蚀的设备。
8、321不锈钢。钛稳定化的奥氏体不锈钢,添加钛提高耐晶间腐蚀性能,并具有良好的高温力学性能,可用超低碳奥氏体不锈钢代替。除高温或抗氢腐蚀等专用场合外,一般情况不推荐使用。
9、347不锈钢。铌稳定化的奥氏体不锈钢,添加铌提高耐晶间腐蚀性能,在酸、碱、盐等腐蚀介质中的耐蚀性同321不锈钢,焊接性能良好,即可作耐蚀材料又可作耐热钢使用,主要用于火电、石化领域,如制作容器、管道、热交换器、轴类、工业炉中的炉管以及炉管温度计等。
10、904L不锈钢。超级完全奥氏体不锈钢,是芬兰奥托昆普(OUTOKUMPU)公司发明的一种超级奥氏体不锈钢,其镍质量分数为24%一26%,碳质量分数小于0.02%,耐腐蚀性极好,在非氧化性酸如硫酸、醋酸、甲酸、磷酸中具有很好的耐蚀性,同时具有良好的抗缝隙腐蚀及抗应力腐蚀性能。适用于70℃以下各种浓度硫酸,在常压下耐任何浓度、任何温度的醋酸及甲酸与醋酸的混酸中耐腐蚀性也很好。原有标准ASMESB-625将其归人镍基合金,新标准将其归为不锈钢。中国只有近似牌号015Cr19Ni26Mo5Cu2钢,少数欧洲仪表厂商的关键材质采用904L不锈钢,例如E+ H的质量流量计的测量管就是采用904L不锈钢,劳力士手表的表壳也采用904L不锈钢。
11、440C不锈钢。马氏体不锈钢、在可淬硬性不锈钢、不锈钢中硬度最高,硬度为HRC57。主要用于制作喷嘴,轴承,阀门的阀芯、阀座、套筒、阀杆等。
12、17-4PH不锈钢。马氏体沉淀硬化不锈钢,硬度为HRC44,具有高强度、硬度和抗腐蚀性,不能用于高于300℃的温度。对大气及稀释酸或盐都具有良好的抗腐蚀能力,它的抗腐蚀能力与304不锈钢和430不锈钢一样,用于制造海上平台,涡轮机叶片,阀门的阀芯、阀座、套筒、阀杆等。
(此处已添加圈子卡片,请到*今条头日**客户端查看)