作者:高丽丽
本文为作者授权医脉通发布,未经授权请勿转载。
高尿酸血症(HUA)是指在正常嘌呤饮食状态下,非同日2次空腹血尿酸水平男性>420μmol/L,女性>360μmol/L。痛风是一种单钠尿酸盐沉积所致的晶体相关性关节病,与嘌呤代谢紊乱和/或尿酸排泄减少所致的高尿酸血症直接相关,属代谢性风湿病范畴。
一、抗痛风药物的分类
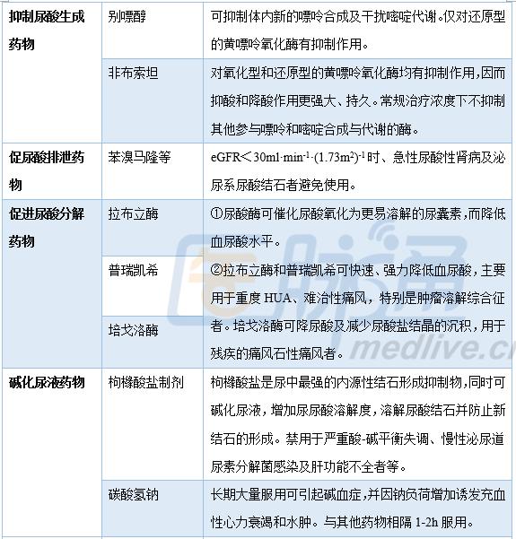
目前抗痛风药物主要是急性发作期治疗药物如非甾体类抗炎药物(NSAIDs)、秋水仙碱、糖皮质激素,抑制尿酸生成药物如别嘌醇、非布索坦等,促尿酸排泄药物如苯溴马隆、苯磺唑酮等,促进尿酸分解药物如拉布立酶、普瑞凯希、培戈洛酶,碱化尿液药物如枸橼酸盐制剂、碳酸氢钠,及其他类药物。

二、抗痛风药物与其他药物的相互作用
抑制尿酸生成药物别嘌醇为黄嘌呤氧化酶*制剂抑**,非布索坦为非嘌呤类黄嘌呤氧化酶选择性*制剂抑**。抑制粒细胞浸润药物秋水仙碱是P-糖蛋白(P-gp)的底物。

参考文献:
[1]药学综合知识与技能(第7版)[M].北京:中国医药科技出版社,2016:330-335.
[2]2016中国痛风诊疗指南[J].中华内科杂志,2016,55(11):892.
[3]药学专业知识(二)[M].北京:中国医药科技出版社,2015:035-038.
[4]冠心病合理用药指南(第2版)[J].中国医学前沿杂志,2018,10(6):88.
[5]中国高尿酸血症相关疾病诊疗多学科专家共识[J].中华内科杂志,2017,56(3):236-240.
[6]中国肾脏疾病高尿酸血症诊治的实践指南(2017版)[J].中华医学杂志,2017,97(25):1928-1933.
[7]中国慢性肾脏病患者合并高尿酸血症诊治专家共识[J].中华肾脏病杂志,2017,33(6):464-466.
[8]吴东海.各国历次痛风和高尿酸血症指南的比较分析[J].中华风湿病学杂志,2013,17(5):346.
[9]母义明等.临床药物治疗学-内分泌代谢疾病[M].北京:人民卫生出版社,2016:113-123.
[10]中国老年2型糖尿病诊疗措施专家共识(2018年版)[J].中华内科杂志,2018,57(9):626-637.
[11]高血压合理用药指南(第2版)[J].中国医学前沿杂志,2017,9(7):41-43.
[12]中国高血压防治指南(2018年修订版)[J].心脑血管病防治,2019,19(1):15.
[13]中国成人血脂异常防治指南(2016年修订版)[J].中国循环杂志,2016,31(10):937-947.
[14]中国2型糖尿病防治指南(2017年版)[J].中华糖尿病杂志,2018,10(1):29.
[15]高尿酸血症和痛风治疗的中国专家共识[J].中华内分泌代谢杂志,2013,29(11):913-918.
[16]邹和建等.2012年美国风湿病学会痛风治疗指南评析[J].内科理论与实践,2012,7(6):459.
[17]昊华香等.2012年美国风湿病学会痛风治疗指南解读[J].现代实用医学,2013,25(8):843-846.
[18]原发性痛风诊断和治疗指南[J].中华风湿病学杂志,2011,15(6):410-413.
[19]郭立新.无症状高尿酸血症合并心血管疾病诊治建议中国专家共识解读[J].中国实用内科杂志,2011,31(4):271-273.
[20]朱文玲.高尿酸血症合并心血管疾病诊治专家共识解读[J].中国心血管杂志,2010,15(6):412-414.
[21]钱之玉.药理学[M].北京:中国医药科技出版社,2009:430-435,524.
[22]老年人多重用药安全管理专家共识[J].中国全科医学杂志,2018:1-10.
[23]成年人非阿片类镇痛药围手术期应用专家共识[J].国际麻醉学与复苏杂志,2019,40(1):1-5.
[24] 陈新谦等.陈新谦新编药物学[M].北京:人民卫生出版社,2018:213-238.