2021年9月16日!北京师范大学官网发布了最新的2022硕士招生政策。
其中最大的变化为:专硕各个方向招生名额及推免人数有变化。


招生政策主要变化
北京师范大学2022年招生政策主要变化

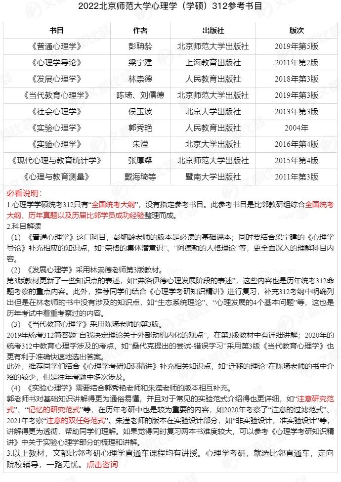
1.学硕专业课考试科目为“312心理学专业基础”,招生人数90,推免64人左右,专业方向不变。
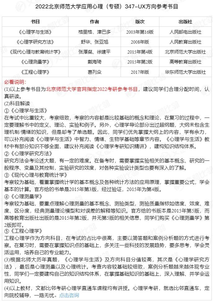
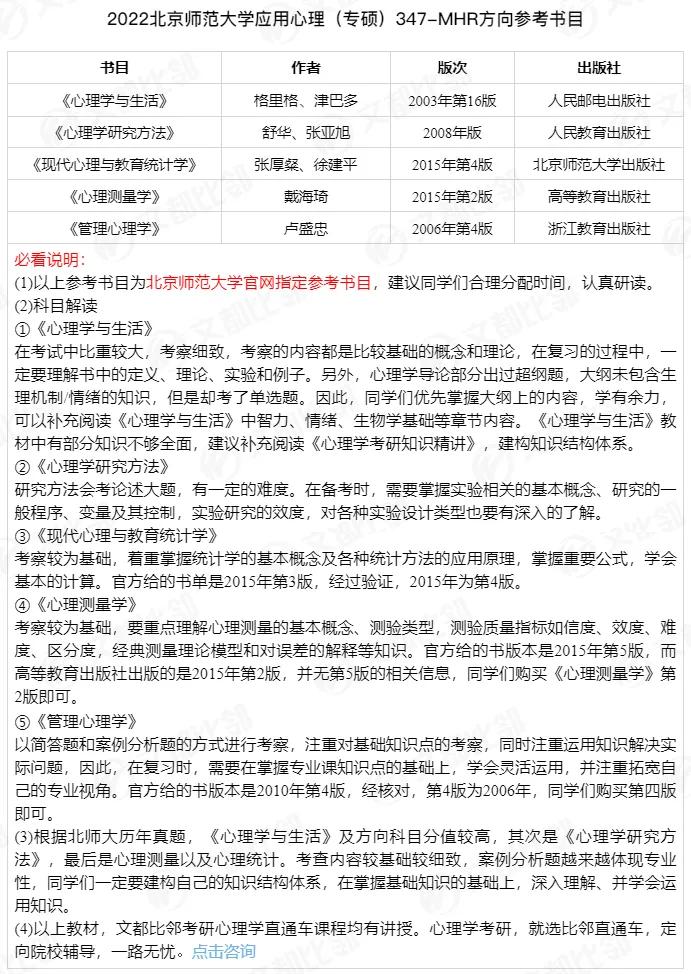
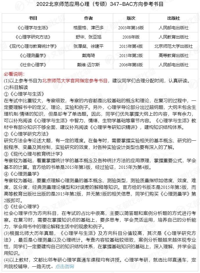
2.专硕招生400人,与2021年一致。
学制2年,学费共计:24.8 万元(01用户体验(UX)方向)、19.8 万元(其他方向)。
注:2021年官网后续公布(06心理与行为大数据方向)学费为24.8万元。
珠海校区培养: 05临床与咨询心理、06心理与行为大数据,招生名额有所减少,接受推免。
3.北京师范大学近年复试、录取情况:
(1)学硕心理学

(2)专硕应用心理
A线(提前面优秀)

B线(提前面良好+正常批)


比邻辅导应对措施
1.文都比邻心理学教研组
(1)学硕:为“312心理学专业基础”。

(2)专硕:仍然为347自主命题,考试科目没有变化,且各科目考试大纲也没有变化,只是相比2021年各个方向招生人数有所调整。





2.文都比邻产品部
按正常进度推进即可
3.文都比邻学生服务组
关于北京师范大学,小伙伴们如果还有其他疑问,可以联系各自的班主任老师。