(北京时间记者 杨凤临 报道)11月26日,一则“世界首例免疫艾滋病基因编辑婴儿在中国诞生”的消息在网上引起热议。消息称,一对名为露露和娜娜的基因编辑婴儿于11月在中国健康诞生,这对双胞胎的一个基因经过修改,使她们出生后即能天然抵抗艾滋病。该项目由南方科技大学生物系副教授贺建奎带团队完成,由深圳和美妇儿科医院通过伦理审查。26日下午,北京时间记者联系到深圳和美妇儿科医院,相关负责人表示,该项目不是在和美医院做的,孩子也不是在该院出生的。至于网上流传的和美医院出具的伦理审查申请书,医院正在调查其真实性。消息传出后,众多业内专家纷纷表示,该项目存在伦理道德争议,或会产生副作用。
深圳和美医院:项目不是在我们这里做的
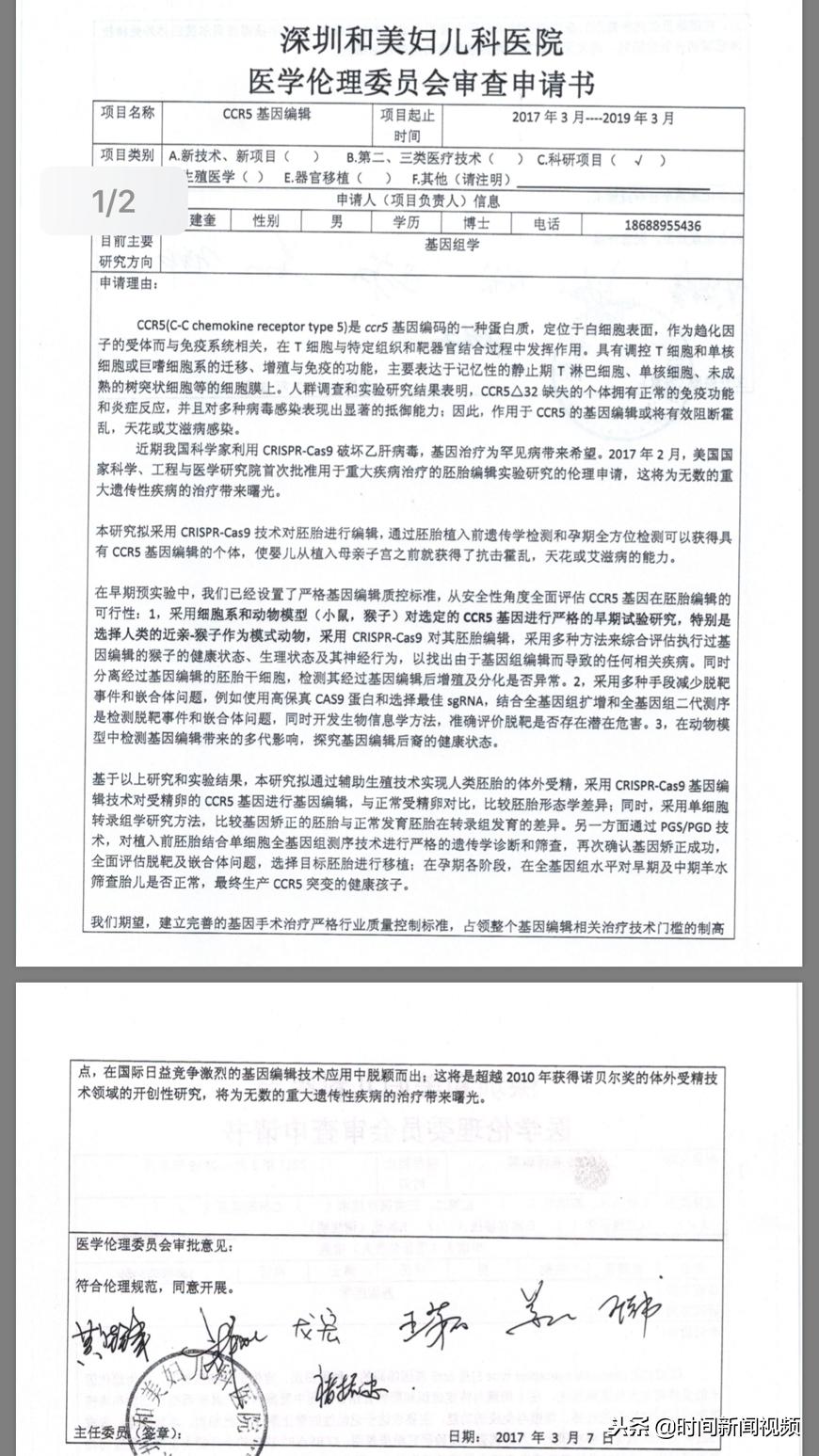
北京时间记者从网传的“深圳和美妇儿科医院医学伦理委员会审查申请书”中看到,该研究拟采用CRISPR-Cas9技术对胚胎进行编辑,通过胚胎植入前遗传学检测与孕期全方位检测可以获得具有CCR5基因编辑的个体,使婴儿从植入母亲子宫前获得抗击霍乱,天花或艾滋病的能力。

申请报告表示,这将是超越2010年获得诺贝尔奖的体外受精技术领域的开创性研究,将为无数的重大遗传性疾病的治疗带来曙光。
记者留意到,这份申请报告还显示,项目起止时间为2017年3月至2019年3月,申请书申请人是南方科技大学生物系副教授贺建奎,项目名称为CCR5基因编辑。在申请书的最后方显示,该项目“符合伦理规范,同意开展。”并盖上了深圳和美妇儿科医院医学的印章,落款时间为2017年3月7日,签名者有龙宏、黄华锋、褚振忠等7人。
11月26日下午,北京时间记者致电深圳深圳和美妇儿科医院,工作人员表示:“这件事情我们正在做进一步调查,目前还没有调查结果,所以对于审查报告的真实性还不好做明确的回应,但可以明确的是这个项目和相关检查不是在我们医院做的,婴儿也不是在我们医院出生的。”
对于网上流传的《深圳和美妇儿科医院医学伦理委员会审查申请书》,工作人员表示:“我们之前不知道这份申请书的存在,目前医院正在进一步调查、核实,有结果后会对外公布,希望媒体能够客观报道。”
工商信息显示,深圳和美儿科医院于2010年07月29日成立,2015年7月7日在香港正式挂牌上市,其法定代表人、公司董事局主席名叫林玉明,系福建人。2014年,林玉明当选莆田健康产业总会副理事长。
记者通过天眼查询还发现,南科大生物系副教授贺建奎是7家公司的股东、6家公司的法定代表人。6家贺建奎担任法定代表人的公司分别为深圳市瀚海基因生物科技有限公司、深圳市瀚海创业投资管理合伙企业(有限合伙)、深圳因合生物科技有限公司、珠海瀚海创梦科技管理合伙企业(有限合伙)、珠海南柒君道科技合伙企业(有限合伙)、深圳因合医学检验实验室、深圳市瀚海基因生物科技有限公司。
南方科技大学工作人员表示,贺建奎现在正在香港开会,暂时无法回应网络争议。深圳市卫生计生委医学伦理专家委员会相关负责人则表示,刚刚了解相关情况,正在核实中。据了解,11月27日至29日,第二届国际人类基因组编辑峰会将在香港举行。
专家:项目不符合伦理或有副作用
该消息传出后,在网上引起网友热议,也掀起了巨大的伦理争议,不少业内专家表示该项目存在伦理问题,而且可能会对婴儿产生副作用。
长期从事基因编辑研究的浙江大学转化医学研究院教授*安谢**勇表示:“第一感觉是难以相信,不是技术上行不通,只是许多副作用难以排除,只能为这两个婴儿的未来祝愿。
至于可能产生的副作用,*安谢**勇简单总结:敲除的这个CCR5基因难道在人生长发育思想行为其他功能方面无用吗?脱靶怎么办? 目前的脱靶检测足够吗? 即使不脱靶,能排除掉涉及该断点其他修复事件吗?
清华大学医学院教授、艾滋病综合研究中心主任张林琦在接受记者采访时表示:“这事件已经远远超出了技术问题的范畴,后果将是不可预测的严重。”北大教授饶毅则表示,已知CCR5缺失导致心血管异常。
美联社报道中也提到,几位科学家审阅了相关材料后表示,到目前为止的测试还不足以证明编辑工作有效,或排除了伤害。
至于这对双胞胎婴儿是否有必要通过这项技术来预防艾滋病,香港大学李嘉诚医学院艾滋病研究所所长陈志伟表示,“HIV感染的父亲,和健康的母亲,100%可以生个健康和可爱的孩子, 根本无需进行CCR5编辑。这对新生儿是不伦理的,一个健康和受教育的好孩子,是不会被HIV感染的。”
陈志伟同时强调,对健康胚胎进行CCR5编辑是不理智的,是不伦理的,“我们还没有发现任何中国人的CCR5是可以完全缺失的,CCR5对人体免疫细胞的功能是重要的。”另外,陈志伟提到,CCR5编辑不能保证100%不出错之前,是不可以用于健康人的。
*安谢**勇也同时提到:“道德上如何面对人类改造自己的动机?”
北京大学分子医学研究所研究员刘颖则表示,网上流传的这份伦理申请非常的草率,按照提供的日期来看,在伦理申请批准前实验就已经进行很久了。伦理审查是按照“科研项目”的标准实施的,这个标准本身就不对。
“整个伦理申请中,写到了前期在猴等模式生物上进行了相关实验,但仅仅描述了过程,并没有任何详细结果以及实验后续对该动物的观察结果。伦理申请书最后一段占领技术制高点和超越诺奖级的工作这些竟然能作为理由列到申请书里,可见项目实施者和批准者的本意和关注点到底是什么。”刘颖说。
中科院上海生命科学研究院神经科学研究所任研究员仇子龙认为,基因编辑用在人身上,特别是基因编辑受精卵,应该是全世界科学家非常慎重的一个举措。“现在看到的是直接发布的新闻,科学研究的内容没有任何的披露,我觉得非常悲哀,科学成果的发表不应该是先在新闻媒体上,后来再发到学术期刊上。”仇子龙说。
基因编辑项目或不符合法律规定
北京时间记者查阅公开资料发现,2018年7月,美国独立民调机构皮尤研究中心对2537名美国成年人进行的调查表明,76%的人认为,为治疗婴儿出生时可能罹患的严重疾病,改变未出生胎儿的遗传特征属于医学技术的适当应用;60%的人支持使用基因编辑技术降低婴儿一生中患严重疾病的风险。
至于使用这一技术让婴儿变得更聪明,只有19%的人认为是合适的,80%的被调查对象认为这将使这项技术走得太远。
同月,英国纳菲尔德生物伦理学协会发布的一份报告提到,在充分考虑科学技术及其社会影响的条件下,通过基因编辑技术修改人体胚胎、精子或卵细胞细胞核中的DNA(脱氧核糖核酸)“伦理上可接受”。
在中国,法律法规明确规定和限制,基因编辑技术应用范围以及相关技术完全成熟之前,任何人都不应该进行完全的人体试验。中国科技部和原卫生部于2003年联合颁布《人胚胎干细胞研究伦理指导原则》中明确规定,进行人胚胎干细胞研究,必须遵守以下行为规范:(一)利用体外受精、体细胞核移植、单性复制技术或遗传修饰获得的囊胚,其体外培养期限自受精或核移植开始不得超过14天。(二)不得将前款中获得的已用于研究的人囊胚植入人或任何其它动物的生殖系统。