-
导语
-
蹲便器是指使用时以人体取蹲式为特点的便器。尽管有了座便器,但是很多人仍然习惯使用蹲便器,蹲便器安装好了就很难再改动,所以安装时要注意细节,而且选择蹲便器一定要选择合适的质量好的。如何选择蹲便器?蹲便器堵了怎么办?

1.蹲便器分类
-
蹲便器分类一:分体vs 连体蹲便器
分体与连体蹲便器的分类依据是按照是否自带存水弯来区分的。建议选购连体的蹲便器。
-
蹲便器分类二:带前挡水vs 不带前挡水蹲便器
这种分类,主要是从外形上分的。目前,不带前挡水的蹲便器比较简洁大方,应用普遍。而带有前挡水的,能够较好的保持蹲便器附近地面的干净。
-
蹲便器分类三:前排水 vs 后排水蹲便器
这是根据下水方式分。卫浴间一般都有预留一个排污口,蹲便器在靠近排污口开进水口的称为前排水蹲便器,在前排水相反的方向开孔的为后排水蹲便器。
2.蹲便器的优缺点
-
优点
无需与厕所直接接触,减少感染各种细菌的机会,比较卫生;便于用力,如厕时间可缩短;价格较便宜,不易损坏,维修较少。
-
缺点
蹲久了,导致腿脚发麻,站起来头晕,不方便体弱的人使用,如老人、小孩、残障人士;蹲便器使用过程中粪便暴露空气时间较长,因此臭味较大;如无加盖板,手机等物件容易掉落。

蹲便器的选购知识
1、根据外形不同分为:无遮挡和有遮挡;

2、根据结构不同分为:有返水弯和无存水弯。 a、有返水弯:工作原理,就是利用拐弯处,造成一个“水封”,防止下水道的臭气倒流;b、无存水弯:旧式房屋中洗手间便器存在的异味问题,部分是结构上的原因。由于无存水弯,结构为直通式,气味直接回流;如果不改变结构,可在外买专用的防臭器,安装的蹲便器的出水口处,可以起到一定的防*作臭**用。
蹲便器选购技巧介绍
1、外观质量:釉面、外观缺陷最大允许范围、最大允许变形、尺寸允许偏差、尺寸等都在相应规定内。同时一件产品或配套产品之间应无明显色差。经抗裂试验,应无釉裂、无坯裂。
2、摸表面:高档的蹲便器表面的釉面和坯体都比较细腻,手摸表面不会有凹凸不平的感觉。中低档蹲便器的釉面比较暗,在灯光照射下,会发现有毛孔,釉面和坯体都比较粗糙。
3、掂分量:高档蹲便器必须采用卫生陶瓷中的高温陶瓷,这种陶瓷的烧成温度在1200℃以上,材料结构全部完成晶相转化,生成结构呈极致密的玻璃相,达到了卫生洁具全瓷化的要求,有沉甸甸的感觉。中、低档的蹲便器均采用的是卫生陶瓷中的中、低温陶瓷,这两种陶瓷由于其烧成的温度低,烧成的时间短,无法完成晶相转化,因此达不到全瓷化的要求。
4、比吸水率:高温陶瓷与中、低温陶瓷最明显的区别是吸水率,高温陶瓷的吸水率低于0.2%,产品易于清洁不会吸附异味,不会发生釉面的龟裂和局部漏水现象。中、低温陶瓷的吸水率大大高于这个标准且容易进污水,不易清洗还会发出难闻的异味,时间久了还会发生龟裂和漏水现象。
5、试冲水:对于蹲便器来说,最主要的功能是冲水,而蹲便器管道设计是否科学合理,是影响冲水的最大因素。蹲便器在任一试验压力下,最大用水量不得超过规定值1.5L。双档坐便器的小档排水量不得大于大档排水量的70%。


Part1:马桶蹲厕大PK 你的选择是?
打开购物网站,搜索便器,出来的马桶产品达到数十万,而蹲便器则只有可怜的几百个,市场上马桶好像一家独大。那么相比于马桶,蹲便器是否就真的一无是处,只能等待被完全淘汰?似乎不是,因为还是有不少国人都偏向于蹲厕这一头。
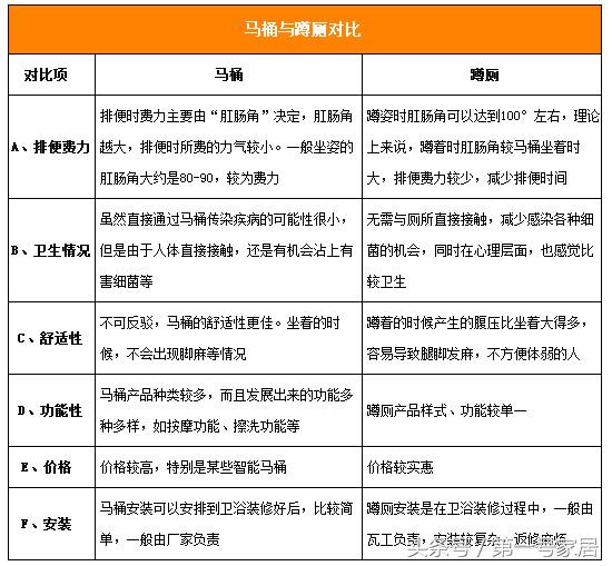
一、马桶 VS 蹲厕

蹲便器和坐便器哪个好 马桶和蹲便器选择方案推荐
马桶,学名座便器;蹲厕,学名蹲便器。顾名思义,两者是按照如厕时需采取的姿势来区分的。马桶与蹲厕,到底应该怎么选?还是先来看看两者的对比吧。

蹲便器和坐便器哪个好 马桶和蹲便器选择方案推荐
看完上面的对比,相信大家对两者孰优孰劣各有判断。而选择卫浴便器的时候,就要看业主最看重的是哪一点,如果说是看重舒适性和功能,那就选马桶;如果实在不习惯坐着,那就选蹲厕吧,不要选了马桶,使用的时候又需采取“马步高蹲式”、“脚踏坐面式”等高难度姿势或者“垫纸张”不环保的方式。
二、卫浴便器选择方案推荐
具有选择困难症的人,即使上面列出了马桶与蹲厕两者的优劣势,还是很难做出决定。那么小编不同完全归纳,推荐几种卫浴便器的选择方案。
1、根据卫浴间情况选择

蹲便器和坐便器哪个好 马桶和蹲便器选择方案推荐
(1)面积狭小的卫浴间:选择蹲便器
蹲便器相对于马桶,占用空间较小。如果是面积很小的卫浴间,建议选择蹲便器。
(2)面积较大的卫浴间:蹲便器+马桶
而如果卫浴间面积较大,且财力还可以,就可以选择同时装上马桶和蹲便器。
(3)主卫与客卫:主卫马桶+客卫蹲便器
一般来说,共用的卫浴间选择蹲厕比较好,不管是卫生层面还是心理层面,都比较安心;而相对私密的主卫,则可以选择马桶。
2、根据家庭成员情况选择

蹲便器和坐便器哪个好 马桶和蹲便器选择方案推荐
(1)家中体弱成员较多:选择马桶
家中如果老人、小孩体力相对较弱,而蹲姿时腿部和膝盖的受力比较大,又容易发生滑倒、骨折等意外,建议还是选择马桶。
(2)男性成员较多:马桶/蹲便器+小便器
如果家中男性成员较多,可以在马桶或蹲便器之间择一之后,再选择安装一款小便器,方便男性成员。
Part2:选购支招 便器性能不容忽视
在选购卫浴便器的时候,除了考虑空间大小、个人习惯、家庭成员情况等因素外,还需要注重的是便器的产品性能。特别要关注一下产品的以下几个关键指标。
一、节水性:看冲水量

蹲便器和坐便器哪个好 马桶和蹲便器选择方案推荐
卫浴便器的冲洗用水量往往超出人的想象,在水资源缺乏的地区,选用节水性能良好的产品至关重要,不仅省钱,而且环保。国家标准规定马桶每次冲洗用水量不能大于9L,节水型马桶每次冲洗用水量不大于6L。一般,蹲便器的节水性较差,主要取决于进水管道的大小,不过现在有带水箱的蹲便器,节水效果较好。
二、清洁性:看产品材质

蹲便器和坐便器哪个好 马桶和蹲便器选择方案推荐
马桶和蹲便器的材质基本上都是陶瓷材质,材质一方面对产品的牢固性影响较大,好的陶瓷材质不容易磕坏;另一方面,影响了产品的污渍挂钩性,如果表面材质较粗糙,容易留下脏污,而且不易清洁。选购的时候可以用手摸等方法判断材质的好坏。
三、舒适性:看是否符合人体工程学

蹲便器和坐便器哪个好 马桶和蹲便器选择方案推荐
卫浴便器用着是否舒适也是选购产品的重要考量因素。是否舒适,主要看产品设计是否符合人体工程学,比如蹲厕的两边距离是否过宽或过窄,马桶垫坐着是否贴合舒适等。选购的时候,可以现场试蹲或试座一下。
四、隔臭能力:看水封高度

蹲便器和坐便器哪个好 马桶和蹲便器选择方案推荐
谁都不想卫浴间整天臭气轰轰,而如果便器的水封过低,不但会出现溅水现象,而且隔臭效果也会受到影响;水封过高,虽然能起到很好的隔臭效果,但也会出现溅水现象。国家标准规定水封高度应不小于5厘米。
五、静音性:看冲水方式

蹲便器和坐便器哪个好 马桶和蹲便器选择方案推荐
静音也是选择便器时考量的重要因素之一。选购的时候,最好看一下适用产品的静音效果。影响马桶和蹲便器的静音性的关键是其冲水方式,可以选择静音效果较好的冲水方式,如虹吸喷射式冲水,有效减轻噪音。
Part3:支招马桶派 选到优质座便器
一个好的马桶不仅需要质量上乘、方便耐用,还要求具有一定的装饰效果。下面我们从马桶的分类说起,教大家怎么去选购一个经济实惠,适合自家的好马桶。
一、了解马桶产品分类
马桶的分类标准很多,不同类别的马桶有各自的优缺点。下面介绍三种主要的马桶分类,业主需要根据自家情况选用适用的产品类型。
1、按产品结构分

蹲便器和坐便器哪个好 马桶和蹲便器选择方案推荐
分体式马桶:较为传统,生产上是后期用螺丝和密封圈连接底座和水箱二层,价格较实惠;缺点是所占空间较大,连接缝处容易藏污垢。
连体式马桶:较为现代高档,体形美观,选择丰富,一体成型,但价格相对贵一些。
2、按排污方向分

蹲便器和坐便器哪个好 马桶和蹲便器选择方案推荐
后排式马桶:也叫墙排式或横排式,根据字面意思可以得知其排污方向。后排式马桶选购时要考虑排污口中心离地面的高度。
下排式马桶:也叫地排式或竖排式,是指排污口在地面的马桶。下排式马桶选购要注意的是排污口中心点离墙的距离。
3、按下水方式分

蹲便器和坐便器哪个好 马桶和蹲便器选择方案推荐
直冲式马桶:冲水管路简单,路径短,管径粗,冲水的过程短,节水性能好。缺点是冲水声大,存水面较小,易出现结垢现象,防臭功能较差,选择面较小。
虹吸式马桶:虹吸式冲水噪音小,容易冲掉黏附在马桶表面的污物,防臭效果佳,品种繁多。缺点是耗水量较大,由于管道较窄,容易堵塞。
二、支招马桶选购技巧
1、选购准备:测量马桶坑距

蹲便器和坐便器哪个好 马桶和蹲便器选择方案推荐
选购马桶之前,最关键的准备就是测量出马桶坑距。坑距是指马桶的下水管中心距墙的距离,一般有300mm、350mm、400mm、450mm等。选择合适的马桶首先要选择合适的坑距。如果准备墙面装修贴瓷砖,建议贴瓷砖以后在去量测坑距,或者测出坑距后再加上瓷砖的厚度。
2、马桶质量检查支招

蹲便器和坐便器哪个好 马桶和蹲便器选择方案推荐
Part4:支招蹲厕派 选到优质蹲便器
在国外,蹲便器可能比较少见,但是在中国,大部分公厕以及部分人家卫浴间安装的都是蹲便器。偏向选择蹲便器的业主们,对蹲便器又了解多少呢?知道它的分类以及选购方法么?
一、了解蹲便器产品分类
蹲便器产品分类不比马桶,它的类别较少。主要可按是否带存水弯、有无前挡水以及下水方向分为几大类别。
1、按是否带存水弯分
马桶也有分体与连体之分,但是它是根据水箱是连着马桶还是与马桶分开来分的。而分体与连体蹲便器的分类依据则是按照是否自带存水弯来区分的。建议选购连体的蹲便器。

蹲便器和坐便器哪个好 马桶和蹲便器选择方案推荐
分体蹲便器:蹲便器自身不带存水弯,和存水弯是分开的,称为分体蹲便器,分体蹲便器安装方便、水流量大、冲力足。不足的地方是比较难清洁、东西掉下去比较难取出。此外,如果卫浴管道没有自带排水弯,那么下水道臭气容易泛上来。
连体蹲便器:蹲便器自带存水弯,这种称为连体蹲便器。连体蹲便器最大的优点是能够利用存水弯拐弯处,造成一个“水封”,防止下水道的臭气倒流。缺点是和分体蹲便器比起来连体蹲便器容易堵塞,且不易疏通。
2、按是否带前挡水分

蹲便器和坐便器哪个好 马桶和蹲便器选择方案推荐
这种分类,主要是从外形上分的。目前,不带前挡水的蹲便器比较简洁大方,应用普遍。而带有前挡水的,能够较好的保持蹲便器附近地面的干净。选购时,主要看,业主有无要前挡水的需求。
3、按下水方式分

蹲便器和坐便器哪个好 马桶和蹲便器选择方案推荐
这是根据下水方式分。卫浴间一般都有预留一个排污口,蹲便器在靠近排污口开进水口的称为前排水蹲便器,在前排水相反的方向开孔的为后排水蹲便器。前后并无优劣之分,选购的时候,需要根据自家的坑距来选,一般如果坑距预留的比较短,就需要选前排水的。
二、支招蹲便器选购技巧
前面已经给出了马桶选购的方法,蹲便器的选购基本上差不多。包括最好选择品牌产品;重点查看釉面材质质量,采取眼看,手摸等多种方法检查。因此可以参考马桶的选购方法,不过在选购蹲便器的时候,有两点要特别注意。
1、注重蹲便器配件质量

蹲便器和坐便器哪个好 马桶和蹲便器选择方案推荐
相信大家都注意到了,蹲便器的冲水既有带水箱的,也有按压或者脚踩冲水阀的。一般,高层水压较低,水压不够冲洗干净便器,而水箱水压比较稳定。对于带水箱的蹲便器来说,水箱水件的质量也是十分重要的。因此在选择蹲厕时建议大家一定要询问清楚水件情况,以免造成麻烦。而如果是脚踩或者阀门的,也要看配件质量。
2、关注蹲便器防滑性

蹲便器和坐便器哪个好 马桶和蹲便器选择方案推荐
蹲便器不比座便器,当便器周边积水时,如果不小心,人很容易滑倒,甚至踏入蹲便器内。因此选购时不能忽略蹲便器的防滑性能。增加防滑性,主要靠增加踏脚面的摩擦力。选购的时候可以亲自试试其防滑性,此外,由于为增加踏面防滑性而增加的纹路容易藏污,可以选择相对容易清洁的平行纹路。
总结
合适的才是最好的,大家可以根据家庭情况的实际需要来选择蹲便器还是座便器。面积狭小的卫浴间可以选择蹲便器,面积较大的卫浴间可以选择蹲便器+座便器,一般来说共用的卫浴间选择蹲便器比较好,不管是卫生层面还是心理层面,都比较安心;而相对私密的主卫,则可以选择座便器。

安装蹲便器,首先必须准备好常用的材料和工具,如生料带、玻璃胶、油泥、卷尺和水平尺等。
其次,以下和大家分享蹲便器的安装步骤,如下所示:

1. 根据所安装产品的排污口,在离墙适当的位置预留下水管道,同时确定下水管道入口距地平面的距离。
2. 在地面下预留安装蹲便器的凹坑深度大于便器的高度。
3. 将连接胶塞放入蹲便器的进水孔内卡紧。在与蹲便器进水孔接触的外边缘涂上一层玻璃胶或油灰,将进水管插入胶塞进水孔内,使其与胶塞密封良好,以防漏水。
4. 在蹲便器的出水口的边缘涂上一层玻璃胶或油灰,放入下水管道的入口旋合,用焦渣或其它填充物将便器架设水平。
5. 打开进水系统,检查各接合处有无漏水情况,若出现漏水,则要检查各接合处的情况。直至问题解决。
6. 检查各接合处无漏水情况后,用填充物将便器周围填实,同时陶瓷与水泥砂浆的接触面填上 1cm 以上的沥青或油毡等弹性材料。
7. 用水泥砂浆将蹲便器固定在水平面内,平稳、牢固后,然后在水泥面上铺贴卫生间地砖。
8. 试冲水,若无异常即可使用。
然后,蹲便器水箱安装图解如下所示:

蹲便器安装尺寸高度 蹲便器安装方法图解
1、蹲便器的排污口和落水管的预留口均涂上粘结剂或者胶泥,将蹲便器的排污口与落水管的预留口接驳好,校正蹲便器位置。砌砖固定蹲便器,要预留填碎石的缺口。
2、待粘结剂干后,往蹲便器内试冲水,观察接口是否漏水。然后在地面和蹲便器之间填入碎石土,严禁真入水泥混凝土。用砖封闭缺口。最后在砖外面批水泥砂浆(水泥:砂=1:3),贴上瓷砖。
3、与蹲便器相配合安装的冲水阀分为:手压式冲水阀和脚踏式冲水阀。
4、与蹲便器相配合安装的水箱,水箱安装高度距离便器水圈1.8米,水压要求0.14~0.55Mpa为宜,才能有效达到良好的冲水效果。
安装蹲便器注意事项
1. 蹲便器所有与混凝土接触的部分要填上沥青或油毡等弹性材料,否则因水泥膨胀导致便器破裂。
2. 用加热溶解的沥青涂饰时,应防止便器受热导致破裂。
3. 便器安装应严格按说明书操作施工,否则造成便器破裂。
4. 蹲便器进水冲洗装置主要有球阀、高水箱冲洗、电磁感应冲洗阀、延时冲洗阀、手动冲洗阀等。
5. 安装和使用时避免猛力撞击。

虽然现在大多数人家里安装都是座便器,但是也有些人认为座便器不干净,容易传播疾病,没有蹲式便器卫生,但是不管是什么便器都会遇到共同的难题——堵,相信不少朋友都有过这样的经历,那么厕所堵了我们应该怎么办呢?
1、首先自然是用水冲了,我们可以先尝试着使用原先冲厕所的设备多冲几次,如果还是的不行的话可以准备一大盆水,然后一口气冲下去,反复多试几次,如果堵得不是很严重的话,一般就会解决。
2、除了直接冲之外,我们还可以利用水压来清除堵物。我们可以找一根长点的塑料水管(不要太细,效果不好),然后一头用于接自来水管,另外一头塞入管道口,最后可以使用破布,碎步一类的物品把管道口堵上,接着就可以打开自来水,利用水压来清理厕所了,塞入管道的那头水管可以根据情况适当的往里延伸一些。
3、马桶吸,厕所必备之利器,专门用于厕所堵之时通厕所用。在使用马桶吸之前我们需要在厕所里多放一些水,然后把马桶吸对准管道口那里用力的往下按(千万不要往上吸哦),如果一次不行的话,反复几次。
4、如果马桶吸不足以解决问题的话,我们可以使用墩布,也就是拖把。使用方法:先把墩布的布头放在管道口,然后放水,把整个墩布完全淹没,然后用力压墩布,尽量把它塞进管道口,然后快速提起墩布,反复几次,堵厕所的物品就会被倒吸出来,厕所即可畅通。
5、我们还可以借助一些专业的工具来帮助我们,例如常用的手动疏通器。其实跟专业疏通厕所管道的人使用的工具类似,只不过人家是电动的,我们的必须手动。小编用过这种工具,但是不是那么好使,或许是使用方法不对吧,如果有兴趣的朋友可以先百度下使用说明在进行使用。
6、如果还是不行的话,只好请专业的疏通师傅来家里疏通了,毕竟人家有专业的工具我们没有不是。我们居住的附近的墙壁上一般都会有疏通管道的电话,只需一个电话就能上门服务,其实也挺方便的。
注意事项
使用马桶吸的时候切记要往厕所中放水,否则没有压力起不到效果。
以上就是蹲式厕所堵了怎么办的全部内容,希望对有需要的朋友有所帮助。
【总结】
合适的才是最好的,大家可以根据家庭情况的实际需要来选择蹲便器还是座便器。面积狭小的卫浴间可以选择蹲便器,面积较大的卫浴间可以选择蹲便器+座便器,一般来说共用的卫浴间选择蹲便器比较好,不管是卫生层面还是心理层面,都比较安心;而相对私密的主卫,则可以选择座便器。

更精彩内容请关注新型家居生态平台:www.365jiabo.com,www.ccjju.com