
作者:Lucky King

Aurora A激酶调节卵巢癌细胞中的非同源末端连接和寡聚(ADP-核糖)聚合酶功能
回复170802可*载下**,一周有效
Aurora A激酶(AURKA)通过介导有丝分裂和染色体稳定性,在卵巢癌进展中起重要作用。 本文主要研究其机制。
对于看paper爱跳阅、爱看图的我,极度讨厌英语缩写

AURKA抑制PARPi敏感/抗性卵巢癌细胞的生长和克隆存活
为了了解AURKA抑制作用,采用了已建立的卵巢癌细胞系:PEO1、SKOV3ip2、PEO4、OVCA429、MDAH、A2780、OVCAR5和OVCAR10。首先用PARPi,rucaparib(卵巢癌药物,也是PARP*制剂抑**)处理这些细胞系,检测细胞系活力,以作为每个细胞系同源重组(HR)状态的指示。
结果(补充表1)显示:在测试的8个卵巢细胞系中,PEO1(BRCA2-突变,HR缺失细胞系)最敏感(IC50=0.324μmol/L);PEO4和SKOV3ip2(没有BRCA1/2突变),耐Rucaparib;OVCA429(无BRCA1/2突变),对rucaparib表现出适度敏感性(IC50=5.5μmol/L)。原代正常人卵巢表面上皮细胞(HOSE)也用rucaparib治疗,表现出对PARPi的抗性。
接下来使用alisertib(Aurora A激酶*制剂抑**)对卵巢癌细胞(PEO1、OVCA429、PEO4、SKOV3ip2)处理7天,检测对其生长的影响,分别显示出高度敏感、中度敏感性和耐Rucaparib。同时使用alisertib处理HOSE细胞,以确定AURKA特异性小分子*制剂抑**对正常细胞的影响。Alisertib有效抑制PARPi-敏感和PARPi-抗性卵巢癌细胞的生长,但对正常HOSE细胞的生长影响很小(图1A和表1)。
类似地,纳摩尔浓度的alisertib处理PEO1、SKOV3ip2细胞后,细胞克隆存活数呈现出剂量依赖性方式的显著降低(图1B)。

抑制AURKA改变DDR( DNA damage response损伤应答)蛋白的表达
为了确定抑制AURKA活性对卵巢癌细胞DDR的影响,首先分析alisertib处理PEO1(PARPi-敏感型细胞系)和PEO4、SKOV3ip2(PARPi-抗性细胞系)对HR和NHEJ信号通路分子表达的影响。
在细胞系PEO1、PEO4、SKOV3ip2中,以纳摩尔浓度的Alisertib进行处理,所有细胞系中PARP表达降低,且表示出剂量依赖性。Alisertib处理后降低了PEO1、PEO4、SKOV3ip2细胞中HR途径蛋白(BRCA1、BRCA2)的表达。(Fig.2A)
检测AURKA抑制对NHEJ(非同源末端连接)途径的潜在影响。DNA-PKcs中Thr2609位点的磷酸化是NHEJ修复DSB途径所必须的,对该磷酸化进行检测。Alisertib处理后,增加PEO1(PARPi-敏感)和SKOV3ip2、PEO4(PARPi-抗性)卵巢癌细胞中pDNA-PKcsT2609水平(Fig.2A)。
结果表明:持续抑制AURKA活性可诱导DNA损伤,减弱HR通路,刺激NHEJ途径。
为了进一步证实抑制AURK对NHEJ通路作用的特异性,使用靶向/非靶向(NT)两种siRNA转染PEO1、SKOV3ip2细胞(功能试验)。由于AURKA是卵巢癌细胞存活的必要条件,AURKA高度敲除对细胞致死,因此,作者选择使AURKA的表达降低。
结果显示:AURKA表达降低后,增加了PEO1、SKOV3ip2细胞中DNA-PKcs和H2AX的磷酸化(Fig.2B)。
这些研究结果表明:抑制AURKA,通过增加DNA-PKcs活性和降低HR蛋白BRCA1/2的表达来刺激NHEJ通路。AURKA受抑制也提高了pH2AX S139表达水平,诱导DNA DSB(DNA double-strand breaks DNA双链断裂)。

抑制AURKA活性会增加pH2AXS139,使NHEJ DNA修复容易出错
当DNA损伤时,组蛋白H2AX的S139位点会被磷酸化,并且会将DNA修复蛋白集中到细胞核内新生的DSB位点。为了检测抑制AURKA是否诱导DNA的DSB,检测alisertib处理对pH2AXS139形成的影响。Alisertib处理PEO1、SKOV3ip2细胞后,显著诱导pH2AXS139增加3.7倍、2.5倍(Fig.3A)。
接下来,检验AURKA活性受到抑制对NHEJ DNA修复的直接功能影响。先使用alisertib处理细胞,然后使用HindIII(限制性内切酶,能使双链DNA产生粘性末端)或I-SceI(限制性内切酶)消化Pem1-EGFP-Ad2质粒,产生粘性末端即DNA DSB(DNA损伤-双链断裂,即制造模型),从而进行NHEJ功能测定(Fig.3B)。

用62.5nmol/L alisertib抑制PEO1细胞(PARPi-敏感)中AURKA活性,使得HindIII和I-SceI线性化质粒的末端连接增加1.8倍和2.5倍(Fig.3C)
Alisertib处理SKOV3ip2细胞(PARPi-抗性)的作用不太明显,但HindIII和I-SceI 底物的末端连接仍然分别显著增加了1.3倍和1.4倍(Fig.3C)。
这些数据表明:在PARPi敏感/抗性卵巢癌细胞中,抑制AURKA会诱导DNA DSBs(损伤)升高,使通过NHEJ途径修复DNA损伤更容易出错。

AURKA调节PARP活性
检测AURKA是否调节PARP活性,抑制AURKA活性对其影响。使AURKA在pADPr聚合物上表达。使用PARPi抑制PARP活性,降低卵巢癌细胞中pADPr水平。增加rucaparib浓度,处理PEO1细胞,观察到pADPr表达水平降低,并具有浓度依赖性(图4A)。
类似地,Alisertib抑制AURKA后也降低了PEO1、SKOV3ip2细胞中pADPr的表达,且具有剂量依赖性,表明PARP活性降低(图4B)。
进一步构建AURKA-RFP强制表达载体,相对于RFP转染的细胞(对照)导致pADPr表达升高,表明当AURKA过表达时,PEO1和SKOV3ip2细胞中PARP活性增加。尽管pADPr水平升高,但是PARP水平没有因为AURKA的过表达而发生改变。(图4D&E)
此外,AURKA过表达,pDNA-PKcsT2609和pH2AXS139水平没有改变,表明DNA DSB未被诱导,并且NHEJ通路没有受到刺激(图4D&E)。AURKA在PEO1、SKOV3ip2细胞中强制表达后,PARP表达水平不改变。
总之,结果表明:AURKA调节PARPi敏感/抗性卵巢癌细胞中PARP活性。

Alisertib处理刺激NHEJ途径,降低体内 PARP水平
在体外观察到AURKA调节DDR和DNA修复途径,作者想知道体内是否也能发生。检测原位异种移植的SKOV3ip2细胞中pAURKAT288、pDNA-PKcsT2609、Ku80和PARP水平。
将SKOV3ip2细胞注射入SCID小鼠,使肿瘤扩散四周,然后用质粒或低剂量alisertib处理小鼠,确保观察时不是由于偏离目标而影响结果。在最终施用alisertib(阿利西利肽)后6小时,将小鼠安乐死,并通过免疫组织化学(IHC)评估NHEJ途径中信号分子、PARP的表达。
检测pAURKAT288显示,Alisertib处理的肿瘤中AURKA活性降低。与对照相比,观察pDNA-PKcsT2609水平升高,在alisertib治疗的肿瘤中Ku80表达适度增加,表明刺激NHEJ途径。相反,与对照组相比,检测到alisertib治疗的肿瘤中PARP表达水平降低。(图5)
总而言之,这些观察结果表明:抑制AURKA活性,降低PARP表达,并在PARPi-抗性卵巢肿瘤细胞体内激活NHEJ DNA修复途径,与体外观察一致。

Alisertib刺激BRCAness和PARP抑制的协同作用
虽然PARP*制剂抑**被认为是卵巢癌的突破性治疗药物,但一般仅在BRCA突变体肿瘤中推荐使用。寻找可以增强“BRCAness”的临床靶点,就像使用AURKA*制剂抑**显示的那样,可能会有另一突破。(扯临床意义呢)
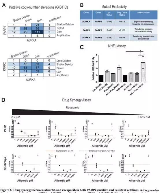
在TCGA中对超过400个卵巢癌肿瘤查询,使用cBioPortal(www.cbioportal.org),确定在同一肿瘤中经常观察到PARP1和AURKA的拷贝数变化(图6A),并且观察到具有共发生趋势(图6B)。两个mRNA的共表达没有显著相关(数据未显示)。数据分析:作者认为alisertib和rucaprarib的组合可能更具临床益处。
合成*伤杀**力是指同时改变两种基因或蛋白质引起细胞的死亡,而不是单独的基因/蛋白质的改变。观察到抑制AURKA,降低BRCA1/2蛋白水平导致BRCAness,假设alisertib和rucaparib(卵巢癌药物)具有协同作用。
使用图3所示的NHEJ功能测定法,用alisertib和rucaparib组合处理PEO1细胞。相对于单独用药,I-SceI-线性化质粒末端连接增加1.3倍。相对于对照,增加2.9倍(图6C)。当使用HindIII测定时,也观察到药物组合的修复增强,但不具有统计学意义。
接下来,使用alisertib和rucaparib组合处理BRCA-野生型(SKOV3IP)、BRCA-缺陷型(PEO1)细胞,如(图6D)所示:alisertib和rucaparib的联合治疗抑制细胞生长,并且在两种细胞系中均具有协同作用。
这些结果表明:Alisertib诱导引起的BRCAness表型(BRCA蛋白表达下降,诱导引起NHEJ途径修复DNA)可能有助于PARPi敏感肿瘤患者(无HR缺陷)。重点是,这种临床方法可以改善疗效并减少alisertib和PARPi的不利副作用,因为其药物组合使用较低剂量时活性更显著。

亮点总结
-
DNA损伤模型的制造,使用限制性内切酶造模,眼前一亮。
-
NHEJ通路验证,其间构建了GFP(绿色荧光)和RFP(红色)质粒,从而验证修复DNA时,断链谁和谁链接的问题,连接不同产生的荧光不同。(未展开讲,有意的自行查阅)。
-
文章的完整性,perfect。细胞、机制、生信分析、动物实验、临床意义。完美~
福利:长按识别下方二维码添加“文献菌”为好友,即日起至8月31日,春季班学员立刻获得【文献精读 秋季班】19.9元购买权益。(原价99元)
如果想看全部的文献精读课,可以扫下面的二维码购买课程录播(课程有效期至2018年12月31日),想怎么看就怎么看。