文章来源:《中国医学前沿杂志(电子版)》2019年第11卷第1期
组织编写:国家卫生计生委合理用药专家委员会,中国药师协会
引用本文:国家卫生计生委合理用药专家委员会,中国药师协会.急性ST段抬高型心肌梗死溶栓治疗的合理用药指南(第2版)[J].中国医学前沿杂志(电子版),2019,11(1):40-65.
全文免费*载下**链接:http://www.yixueqianyan.cn/CN/abstract/abstract2833.shtml
1 前言
ST段抬高型心肌梗死(ST-segment elevationmyocardial infarction,STEMI)发病率、致残率、致死率均较高,及时有效的救治不仅能挽救患者的生命,而且能维持患者较高的生活和工作质量。STEMI的病理生理过程决定其治疗具有时间的迫切性和相关性,是机会性极强、时间有决定性意义的抢救性治疗。应特别强调,STEMI早期治疗才能挽救大片心肌,所以如何缩短心肌总缺血时间、尽早达到有效的心肌再灌注是STEMI救治的核心。早期正确的救治策略与方法决定STEMI的治疗效果与转归。经皮冠状动脉介入治疗(percutaneous coronary intervention,PCI)虽然是恢复心肌再灌注的有效方法,但受患者就诊医院的医疗条件、地理位置及技术能力的限制,难以在我国众多基层医院推广。基于我国国情及STEMI救治现状,对于大部分不能于120 min内行直接PCI开通梗死血管的STEMI患者,早期溶栓结合转运PCI是符合我国基本国情、适合我国多数基层医院作为首选的STEMI救治策略。China-PEACE研究显示,我国自2001—2011年,尽管接受直接PCI的STEMI患者比例由10.2%升至27.6%,但接受溶栓治疗的患者比例由45%降至27.4%,总体上看,接受再灌注治疗的患者比例并未提高。《中国心血管病报告2017》指出:2002—2015年急性心肌梗死(acute myocardial infarction,AMI)死亡率总体呈上升态势,农村地区AMI死亡率不仅于2007年、2009年、2011年数次超过城市地区,且自2012年开始,农村地区AMI死亡率明显超过城市地区。在我国农村地区,近10年STEMI死亡率呈快速上升趋势。考虑目前基层医院STEMI溶栓治疗及整体救治欠规范化,为规范基层医院STEMI的溶栓救治流程,提高溶栓救治成功率,根据我国基层医院STEMI救治状况,结合国内外指南及共识,特别是我国基层STEMI溶栓治疗的相关经验,我们于2016年颁布了《急性ST段抬高型心肌梗死溶栓治疗的合理用药指南》,规范了基层医院STEMI患者的溶栓治疗流程,供基层医生在STEMI溶栓救治中参考,并取得了良好的效果。近2年,随着本指南的推广和普及,以及第三代特异性纤溶酶的广泛应用,相较于非选择性纤溶酶如尿激酶,静脉溶栓治疗的血管再通率明显提高,出血并发症发生率明显降低。2017年,欧洲心脏病学会(European Society of Cardiology,ESC)STEMI患者的管理指南表明,STEMI发病2 h内溶栓效果与直接PCI相当,且如不能在120 min内行直接PCI开通梗死血管,则推荐在10 min内静脉溶栓甚至院前溶栓。中国医师协会胸痛专业委员会和中国医学救援协会心血管急救分会新颁布的《ST段抬高型急性心肌梗死院前溶栓治疗中国专家共识》也推荐在积极肝素化抗凝的基础上进行院前溶栓。根据我国相关医疗卫生政策、胸痛中心建设的实践经验及专家、读者的反馈,我们组织了国内相关专家学者、胸痛中心救治医生以及基层医院一线救治人员,对本指南进行修订,使其更能体现国内外STEMI救治的理念进展和治疗规范,并结合我国实际情况,使之更加适用于我国STEMI的救治,为广大临床医生提供更为规范、详尽的指导。应强调的是,由于各地医疗条件、技术、救治水平不同,在使用本指南时可因时、因地制宜参考应用。
考虑我国基层医疗单位的实际情况和指南的可读性,为便于我国基层单位医务人员对本指南的正确理解和把握,本指南并未沿用国际上通常采用的推荐方式,仍继续采用以下直接表达方式,并作出显著标识,以黑体加粗格式表达,即:
应该应用:临床获益很大,应用指征明确,必要性强,应予优先应用(相当于Ⅰ类推荐);
建议应用:临床大多可获益,效果较好,多数情况下可常规应用(相当于Ⅱa类推荐);
考虑应用:临床倾向于有治疗获益,可根据临床实际情况权衡应用(相当于Ⅱb类推荐);
不应应用:临床应用可能无益或受损,为非 适应证 或具有反指征(相当于Ⅲ类推荐)。
2 ST 段抬高型心肌梗死定义与发病机制
STEMI是指急性心肌缺血性坏死,通常多为在冠状动脉不稳定斑块破裂、糜烂、侵蚀及内皮损伤基础上继发血栓形成而导致冠状动脉急性、持续、完全闭塞,血供急剧减少或中断,从而使心肌细胞缺血、损伤及坏死的临床综合征。值得重视的是,光学相干断层成像(optical coherence tomography,OCT)腔内影像证实有25% ~ 30%的STEMI患者并无严重的斑块固定狭窄,仅在血管内膜糜烂、侵蚀基础上继发血栓形成,此类高凝血栓状态的STEMI患者甚至无需支架治疗。因此,STEMI本质上是梗死相关血管内红色血栓的形成,这包括2018ESC年会上发布的第四版心肌梗死定义中的1型心肌梗死、部分2型心肌梗死及4b型心肌梗死(包括急性支架内血栓、亚急性支架内血栓、晚期支架内血栓、极晚期支架内血栓)。冠状动脉非阻塞性心肌 梗 死(myocardial infarction with non-obstructive coronary arteries,MINOCA)虽无冠状动脉阻塞(心外膜血管直径狭窄≤ 50%),但仍为动脉硬化斑块破裂、冠状动脉痉挛或自发夹层基础上继发红血栓形成。因此,STEMI病生理的关键环节是冠状动脉腔内急性红血栓发生发展的速度以及导致血管阻塞的程度,上述因素与心肌微循环障碍和梗死面积直接相关,而有效的心肌微循环再灌注时间和水平决定病情的转归和预后。因此,早期的静脉肝素化可迅速阻抑冠状动脉内红血栓的发生发展,溶解早期形成的疏松血栓、甚至开通梗死相关血管,减轻梗死相关血管血栓负荷,疏浚下游各级血管血流,恢复心肌前向微循环灌注,挽救濒死心肌及改善心肌微灌注水平,缩小缺血梗死面积,亦为后续的介入治疗创造良好条件,减少无复流的发生,同时使介入治疗窗口延长至心肌梗死后24 h。
心肌总缺血时间(即从胸痛发作开始至恢复有效心肌再灌注的总时间)决定STEMI的心肌梗死面积和预后。冠状动脉闭塞20 min后自心内膜向心外膜呈进行性损害直至坏死,闭塞40 min后坏死面积约为缺血总面积的30%,闭塞3 h约为50%,闭塞6 h约为70%,闭塞24 h约为80%。如果在发病3 h内恢复有效的心肌再灌注则可使50%以上的缺血心肌免于坏死。可见,心肌总缺血时间是决定心肌梗死面积的最主要因素。早期有效的再灌注治疗,尤其是发病2 h内的溶栓治疗,可以挽救大片濒死心肌,缩小梗死面积,保护心室功能,改善患者预后。
3 ST 段抬高型心肌梗死救治原则
3.1 ST段抬高型心肌梗死救治的总原则( 附录1)由于STEMI患者心肌梗死面积与心肌总缺血时间密切相关,因此,STEMI救治的核心理念是尽可能缩短心肌总缺血时间,并在此前提下,力争尽早开通梗死相关血管,恢复有效、持久的心肌再灌注,才能挽救存活心肌,缩小心肌梗死面积,减少并发症。STEMI救治中应贯彻时间决定策略、条件决定方法的理念,因时、因地制宜,选择合理的策略方法。
3.2 溶栓治疗在ST段抬高型心肌梗死救治中的地位 已有充分的循证医学证据和临床实践表明,直接PCI的梗死相关血管开通率在90%以上,而发病2 h内应用第三代特异性纤溶酶静脉溶栓,梗死相关血管开通率高于90%,能达到更好的心肌微循环灌注水平,且溶栓治疗具有快捷、简便、易行、价格低廉的优点,基层医院完全可以进行,如不能在首次医疗接触(first medical contact,FMC)后120 min内行直接PCI开通梗死血管的STEMI患者,就应在30 min内进行溶栓治疗。研究表明,对于症状发作6 h内的STEMI患者,先给予特异性纤溶酶进行溶栓,溶栓后3 ~ 24 h内行早期介入干预,与直接PCI干预具有相似的疗效和安全性,先溶栓再介入治疗甚至较直接介入治疗获得了更优异的心外膜和心肌再灌注水平,临床硬终点也有改善趋势,同时也拓宽了溶栓患者后续PCI的时间窗。2018年,ESC年会上公布的一项院前STEMI救治的研究表明,先静脉溶栓后行PCI组患者ST段回落程度、1年主要终点事件(包括全因死亡、心力衰竭、休克、复发心绞痛)等均优于直接PCI组,且两组患者在安全性方面无统计学差异,对于老年患者,给予50 mg阿替普酶后行PCI,其临床效果与全量溶栓药物后行PCI相当,且优于直接PCI。这与我国早期报道的溶栓后经桡动脉入径行PCI的相关研究结果相似,与直接PCI相比,溶栓后经桡动脉入径行PCI,无复流发生率明显降低,术后心肌梗死溶栓(thrombolysis in myocardial infarction,TIMI)3级血流比例明显增加,出血风险下降,证明了溶栓结合PCI对于早期开通血管、改善心肌灌注的有效性和安全性。同时应强调,溶栓的基础是抗栓抗凝,溶栓一定要在肝素化抗凝的基础上进行,早期规范肝素抗凝不容忽视。溶栓只是STEMI再灌注治疗的开始而不是结束,溶栓后2 ~ 24 h内应该及时转运至上级PCI医院行冠状动脉造影或PCI,以进一步评价血管再通与心肌灌注水平,对溶栓开通血管效果欠佳的STEMI患者,应及时行PCI,以期进一步确认、补救、完善及巩固STEMI再灌注治疗的效果。由此可见,早期规范静脉普通肝素化治疗是第一时间阻断红血栓凝血过程的关键环节,后续早期溶栓结合PCI既可掌握早期再灌注时间,又可巩固、完善溶栓后的再通效果,有利于缩短心肌总缺血时间,同时扩大PCI的时间窗,能为患者争取最佳的治疗机会和效果,是目前我国大多数基层医院首选的治疗策略和模式。
3.3 重视ST段抬高型心肌梗死整体规范化救治 虽然再灌注治疗是STEMI救治成功的关键,但STEMI整体规范化救治的各个环节也与患者最终救治效果密切相关,包括应该早期采用有效的抗栓抗凝、镇静止痛、抗交感、防猝死(β受体阻滞剂)、纠正低钾血症等综合治疗,尤其以早期维持有效的肝素化抗凝和抗栓治疗最为重要。此外,早期给予血管紧张素转化酶*制剂抑**(angiotensin converting enzyme inhibitor,ACEI)与他汀类药物也可增加STEMI治疗获益。另一方面,整体救治也应包括实时心电、血压监护和除颤器等医疗必备设施的及时到位。
同时应该强调在STEMI溶栓救治时通过实时立体的信息网络会诊系统,如建立微信联络群,使基层医院得到中心/上级医院的及时指导和医疗支援服务,这也是保证及时、规范、有效地进行STEMI溶栓治疗的重要支持;为尽早实现STEMI患者心肌再灌注,在条件允许的情况下,可在救护车上进行院前溶栓治疗,同时协调转运救护车及时、安全、畅通地转运,力争一步转运至导管室直接行冠状动脉造影和(或)PCI。这样才能尽可能地缩短心肌总缺血时间,力争第一时间、第一速度、第一效果地救治STEMI患者。
为全面提高公众对STEMI防治重要性的认知,唤起全社会对STEMI的急救意识,将被动的STEMI救治方式变为积极主动的全民STEMI救治行动,我国将每年的11月20日设定为"急性心肌梗死救治日"。各级基层医疗单位医生有责任和义务通过健康教育和媒体宣传,使公众了解STEMI的早期症状,教育患者在发生疑似心肌梗死症状(胸痛)后尽早呼叫120救护车,争取尽早实施再灌注治疗,从而尽可能缩短发病至心肌再灌注的时间,尽早尽快得到及时有效的救治。
4 ST 段抬高型心肌梗死溶栓前救治流程
FMC是近年来提出的STEMI救治新理念,指医生、护理人员或120急救人员首次对患者进行心电图检查及解读的时间点。其意义在于强调STEMI救治的时间迫切性,强调STEMI的救治应从FMC开始启动,即强调争取就地、就近、及时进行救治,如有条件,可在救护车、诊所及家庭等地即刻给予抗凝、抗血小板等基础治疗和溶栓治疗,而非既往待患者到达医院后才开始治疗,以期在最短时间内启动全方位的救治,缩短心肌总缺血时间。
4.1 迅速确立ST段抬高型心肌梗死早期诊断 接诊急性胸痛患者后,应该在10 min内完成12导联(必要时18导联)心电图记录和分析,同时送检心肌坏死标志物。从心电图明确诊断STEMI的时刻(T0)开始计时,启动溶栓及抗凝等相关治疗。
确立STEMI诊断的主要依据:①梗死性心绞痛的特点(程度重,时间> 20 min,含服硝酸甘油、消心痛或速效救心丸后未缓解);②STEMI心电图ST-T动态演变(T波增宽、增高、高耸→ST-T融合抬高→ST-T单相上斜型、弓背向上曲线型抬高→病理性Q波形成,T波由直立开始倒置并逐渐加深→ST段恢复至基线,缺血性T波由倒置较深逐渐变浅,病理性Q波持续存在→ST段和T波恢复正常或T波持续倒置、低平,趋于恒定不变,残留病理性Q波);③心肌坏死标志物水平升高[肌酸激酶同工酶-MB(creatine kinase-MB,CK-MB)、心肌肌钙蛋白(cardiac troponin,cTn)I/T超过正常上限2倍]。
值得重视的是,STEMI早期并无典型ST段单相曲线型抬高及Q波形成,仅见T波增宽增高等超急损伤期改变和对应导联的镜像型改变;另外,STEMI发病2 h内心肌坏死标志物水平可不升高,故早期STEMI诊断治疗不必等心肌坏死标志物水平升高,不必等心电图呈典型ST段单相墓碑样抬高、不必等坏死性Q波形成(即"三不等"),主要依据梗死性心绞痛特点及上述心电图T波增宽增高变化、ST-T融合抬高等动态演变可考虑作出STEMI的早期诊断,需要特别指出的是,在STEMI诊断时,尤其要除外主动脉夹层,若高度怀疑主动脉夹层,在明确诊断之前,禁用溶栓、抗凝抗栓药物。
STEMI的诊断还需除外急性肺栓塞、急性心包炎等胸痛相关疾病,详见附录2。
4.2 ST段抬高型心肌梗死溶栓前急诊实验室检查(急诊第一管血标本检测,表1)
(1)应该行心肌坏死标志物、血常规、血钾等电解质及血气分析检查。
(2)应该在肝素及溶栓治疗前静脉采血,检测凝血指标,根据条件建议检测活化部分凝血活酶时间(activated partial thromboplastin time,APTT)或活化凝血时间(actived clotting time,ACT),无条件者可考虑应用试管法凝血时间估测凝血指标,以期为后继溶栓及抗凝治疗提供基础对照指标。
(3)根据条件,建议检测随机血糖和血清肌酐水平,酌情可考虑行脑钠肽(brain natriuretic pep tide,BNP)或N末端B型利钠肽原(N-terminal pro-brain natriuretic peptide,NT-proBNP)及D-二聚体检查。
上述各项检查应同时、同步、多点、平行进行,以提高检验时间效率。

4.3 ST段抬高型心肌梗死溶栓前病情危险评估 STEMI溶栓前应根据病情变化实时进行危险评估。常见的高危STEMI患者包括:①高龄(≥ 75岁)(尤其是老年女性);②原有严重的基础疾病(糖尿病、肝肾功能不全、脑血管病等);③重要脏器出血病史(脑出血、消化道出血等);④大面积急性心肌梗死[急性广泛前壁心肌梗死—急性前壁、侧壁、高侧壁心肌梗死;急性广泛下壁心肌梗死—急性下壁、正后壁及(或)右室心肌梗死];⑤陈旧心肌梗死、反复再发心肌梗死、缺血性心肌病、心力衰竭病史;⑥原有多支病变、左主干病变;⑦合并严重并发症(恶性心律失常—室性心动过速、心室颤动及高度房室传导阻滞、急性心力衰竭、心源性休克、机械并发症等);⑧院前有心搏骤停—心肺复苏患者。
根据有无心力衰竭表现及其相应的血流动力学改变严重程度,STEMI引起的心力衰竭按Killip分级法可分为:Ⅰ级:尚无明显心力衰竭;Ⅱ级:有左心衰竭,肺部啰音< 50%肺野;Ⅲ级:有急性肺水肿,全肺大、小、干、湿啰音;Ⅳ级:有心源性休克等不同程度或阶段的血流动力学变化。
此外,也可通过TIMI评分、全球急性冠状动脉事件注册(global registry of acute coronary events,GRACE)评分对STEMI患者进行早期危险分层(表2,表3)。


4.4 ST段抬高型心肌梗死溶栓前的基本处置
4.4.1 常规处置(即刻进行)
(1)根据病情应该选择合理、舒适的体位,避免用力活动,以减少应激刺激和心脏负担。
(2)应该给予语言安慰,心理疏导,消除紧张、恐惧的心理压力。
(3)应该即刻给予心电监护,及时了解患者的心率、血压、呼吸、指氧饱和度情况;FMC 10 min内应该完成12导联(必要时18导联)心电图检查,并作出诊断报告,同时除颤器应该进入备用状态。
(4)STEMI诊断一旦确立,应在FMC 20 min内完成以下处置:①建立顺畅的静脉通路,并同时同步进行静脉采血(应尽量避免肌内注射);②氧饱和度< 90%时,可酌情考虑不同方式给氧(如鼻导管、面罩、无创辅助呼吸等),无低氧血症的患者可不予吸氧;③镇静止痛:STEMI患者胸痛持续存在时,如无反指征,应该给予镇静止痛治疗,减轻疼痛,消除精神恐惧心理,降低交感张力,如静脉注射*啡吗**3 mg,必要时5 min重复1次,总量不宜超过15 mg。根据病情需要,也可考虑应用其他镇静止痛药物,如*西泮地**、咪达唑仑、曲马多等。
4.4.2 抗交感治疗——β受体阻滞剂 STEMI发病早期常伴有高交感张力状态,即高儿茶酚胺血症。因此,如无禁忌证(严重过缓性心律失常、急性左心衰竭、低血压、低血容量及急性支气管哮喘发作),应该早期给予β受体阻滞剂(美托洛尔等,可舌下含化、口服或静脉应用)以降低交感张力,提高心室颤动阈值,预防恶性快速性室性心律失常(室性心动过速、心室颤动),同时可减少心肌耗氧量,改善缺血区域心肌的氧供需失衡,缩小心肌梗死面积,对降低STEMI急性期死亡率和改善远期预后均具有重大意义。
4.4.3 血管扩张剂——硝酸酯类药物 硝酸酯类药物可以扩张冠状动脉,增加冠状动脉血供,降低心脏前后负荷,缓解缺血性胸痛。如无低血压、低血容量或心源性休克等禁忌证,应该予以适量硝酸甘油舌下含服、口服或静脉应用。
4.4.4 纠正低钾血症——维持血钾在正常高限水平 STEMI早期常伴有高交感张力状态/高儿茶酚胺血症,引起血液中钾离子转移、分布及代谢异常,导致急性低钾血症和急性相对低钾血症(某些STEMI患者血钾虽尚未降至3.5 mmol/L以下,但血钾下降幅度其实已达20%~30%,即为血钾水平仍高于正常低限水平时的相对低血钾状态),恶化已受损的心肌电生理特性,进一步降低心室颤动阈值,极易引起低血钾相关的恶性室性心律失常(尖端扭转型室性心动过速、心室颤动、猝死等),必须高度重视,及时补钾。应该对STEMI患者进行常规血钾监测,STEMI伴室性心律失常且无禁忌证时,应该即刻于近心端静脉(肘正中静脉、贵要静脉)给予补钾治疗,维持血钾水平> 4.5 mmol/L,以防止低血钾相关的恶性室性心律失常和猝死的发生。
4.5 ST段抬高型心肌梗死溶栓前的抗凝、抗栓治疗——核心治疗
4.5.1 抗凝治疗——早期肝素化治疗(STEMI确立诊断后10 min内完成) STEMI的病理生理学过程表现为冠状动脉内血栓急剧发生发展,机体呈高凝血栓倾向。凝血酶(Ⅱa因子)在血栓形成过程中发挥了关键作用,早期应用普通肝素阻断凝血酶及红血栓的发生发展至关重要。目前,STEMI溶栓前临床常用的抗凝药物为普通肝素和低分子肝素。普通肝素为高硫酸黏多糖,其分子量为3000 ~ 30 000 Da,平均15 000 Da,其发挥抗凝作用主要依靠抗凝血酶Ⅲ(AT-Ⅲ)介导,静脉注射肝素后其迅速与AT-Ⅲ结合,抑制凝血酶(Ⅱa因子)的活性,从而抑制纤维蛋白原转变为纤维蛋白。AT-Ⅲ是丝氨酸蛋白水解酶抑制物,能使以丝氨酸为活性中心的凝血因子(凝血酶Ⅱa、Ⅹa、Ⅸa、Ⅺa、Ⅻa)失活,其对凝血酶的灭活作用最快,而肝素可迅即激活AT-Ⅲ的这一强大效应达1000倍以上,因此能够快速、有效地阻断凝血瀑布的级联反应,阻止血栓的发生发展。基层STEMI救治经验表明,约1/4的STEMI患者早期应用肝素后可出现血管再通。因此,对于没有溶栓条件的医院,更应重视早期肝素化治疗。肝素还通过促进血管内皮细胞释放组织型纤溶酶原激活物(tissue-type plasminogen activator,t-PA),促进体内血栓溶解,防止梗死面积扩大。所以早期静脉应用普通肝素是STEMI溶栓或PCI前甚为关键的基础性治疗。普通肝素可迅即阻断冠状动脉内红血栓的发展、扩大,其起效时间与给药方式有关,静脉注射即刻发挥最大抗凝效应。低分子肝素的分子量约为普通肝素的1/3,平均分子量为4000 ~ 5000 Da。低分子肝素同样通过激活AT-Ⅲ发挥作用,但其抗凝作用弱于普通肝素。
由于STEMI是在冠状动脉斑块破裂基础上继发的凝血级联反应,使纤维蛋白原不断地转化为纤维蛋白,网罗红细胞形成红血栓,导致梗死相关动脉内血栓长度增加,其对溶栓再通与介入开通均造成不利影响,因此,STEMI早期患者血栓倾向的控制是治疗的关键环节。鉴于凝血酶(Ⅱa因子)在血栓形成过程中发挥了关键作用,而普通肝素对凝血酶具有很强的抑制作用,即刻起效,能够快速、有效地阻断凝血瀑布的级联反应,可迅即阻止血栓的发生发展,并有利于血管再通或再灌注,缩短心肌总缺血时间,因此,普通肝素是STEMI溶栓或PCI前甚为关键的基础性治疗,可在救护车或就诊诊室给予。越早给予普通肝素抗凝治疗,患者获益越大。STEMI首次应用普通肝素极少发生出血(因为此时多为高凝倾向),故不应过度担心肝素的出血风险。一旦确诊STEMI,应立即在10 min内进行静脉肝素抗凝治疗。溶栓治疗应在有效的抗凝基础上进行!确诊STEMI后应该即刻静脉注射普通肝素4000 U(50~70 U/kg),继以12 U/(kg•h)静脉滴注,溶栓过程中及溶栓后应监测APTT或ACT至对照值的1.5~2.0倍(APTT为50~70 s),通常需维持48 h左右。由于肝素维持时间通常不超过48 h,因此也不应过度担心肝素诱导的血小板减少症的发生。需强调的是,在STEMI早期救治中,应首选普通肝素,通常不以低分子肝素替代普通肝素。可考虑应用磺达肝癸钠用于STEMI静脉溶栓前的抗凝治疗,首选静脉注射磺达肝癸钠2.5 mg,之后每天皮下注射2.5 mg。
4.5.2 抗栓——抗血小板治疗
(1)阿司匹林:阿司匹林通过不可逆性抑制血小板环氧化酶-1(COX-1)使血栓素A2合成减少,达到抑制血小板聚集的目的。阿司匹林作为抗血小板口服制剂的基本和首选药物,只要无禁忌证,所有STEMI患者均应该立即口服阿司匹林300 mg(负荷量),继以75~100 mg,每日1次。
(2)吲哚布芬:吲哚布芬可逆性抑制COX-1,同时抑制血小板因子3和4,减少血小板聚集,胃肠反应小,出血风险低,可考虑用于有胃肠道出血或消化道溃疡病史等阿司匹林不耐受患者的替代治疗,用法为200 mg(负荷量),继以100 mg,每日2次。
(3)氯吡格雷或替格瑞洛:氯吡格雷或替格瑞洛系P2Y12受体*制剂抑**,通过干扰二磷酸腺苷(ADP)介导的血小板的活化发挥抑制血小板聚集的作用。氯吡格雷为前体药物,需要肝脏细胞色素P450酶代谢形成活性代谢物,与P2Y12受体不可逆结合。STEMI患者应该尽早给予P2Y12受体*制剂抑**氯吡格雷300 ~ 600 mg负荷量,以后75 mg,每日1次。替格瑞洛是一种直接作用、迅即达到有效血药浓度、可逆结合的新型P2Y12受体拮抗剂,相较于氯吡格雷,其具有更快速、直接强效抑制血小板聚集的特点,且不受细胞色素P450 2C19等基因多态性的影响。研究显示,年龄< 75岁的STEMI患者在静脉溶栓后24 h内随机接受替格瑞洛180 mg或氯吡格雷300 mg负荷剂量,后分别以维持剂量继续治疗,30 d内替格瑞洛组患者大出血发生风险非劣于氯吡格雷组,但轻微出血比例高于氯吡格雷组。因此建议,对于缺血高危需要使用强效抗血小板药物的患者和存在氯吡格雷耐药倾向的STEMI静脉溶栓患者,如年龄< 75岁,在阿司匹林基础上给予替格瑞洛180 mg负荷剂量,维持剂量90 mg,每日2次;如年龄≥ 75岁,则使用氯吡格雷75 mg,以后75 mg,每日1次。
(4)血小板糖蛋白Ⅱb/Ⅲa受体拮抗剂:替罗非班是静脉血小板*制剂抑**(血小板糖蛋白Ⅱb/Ⅲa受体拮抗剂),可迅速阻抑血小板活化聚集,全面阻断血小板血栓形成。对于急性STEMI、高血栓负荷、溶栓失败的患者可考虑给予(分层剂量:半量或减量)替罗非班,但应警惕溶栓的同时应用替罗非班有可能增加出血风险。可根据患者年龄、性别、体重等因素个体化调整替罗非班用量。几项小规模的随机对照研究结果显示(如FASTER-TIMI24、SASTRE研究),替罗非班联合特异性纤溶酶原激活剂达到TIMI 3级血流、TIMI心肌灌注分级(TIMI myocardial perfusion grades,TMPG)3级的发生率更高,ST段回落更为迅速和完全,有利于改善心肌微循环灌注,且严重出血的发生率未明显增加。依替巴肽是一种多肽类的Ⅱb/Ⅲa受体拮抗剂,其血浆结合率低,因此具有起效快及停用后血小板功能恢复快的优点,STEMI患者应用依替巴肽具有防治PCI术后慢血流或无复流的效果。因此对于发病时存在呕吐和消化道功能障碍无法口服抗血小板药物、重症STEMI患者,可考虑应用适量替罗非班或依替巴肽,但应警惕溶栓的同时应用替罗非班或依替巴肽有可能增加出血风险,尤其警惕多种抗血小板药物叠加时出血风险更高。可根据患者年龄、性别、体重等因素个体化调整用量(半量或减量)。
上述抗凝及抗血小板药物推荐见表4。建议在基层医院备有STEMI抢救箱存放STEMI救治必备药物,包括:肝素、替罗非班或依替巴肽、*啡吗**、美托洛尔或艾司洛尔、利多卡因、氯化钾及特异性纤溶酶原激活剂(尿激酶原、瑞替普酶、替奈普酶、阿替普酶)等静脉制剂。

5 ST 段抬高型心肌梗死溶栓再灌注治疗
溶栓药又称为纤维蛋白溶解剂,为内源性或外源性纤溶酶原激活剂,直接或间接激活纤溶酶原,使其转化为纤溶酶,纤溶酶则能降解血栓中的纤维蛋白,从而溶解血栓。与直接PCI机械物理性碎解血栓仅开通心外膜传导性大血管不同,溶栓治疗系生物化学性溶解血栓的方法,使血栓内纤维蛋白分子链裂解,从而使血栓溶解再通。静脉溶栓治疗是针对冠状动脉血管内大、中、小及微血栓均有溶解作用,其效果是使阻塞血管的血栓总体积消失或减少,并减少前向微循环血栓总体积,能够整体改善冠状动脉及微循环系统灌注,从而使包括远端微循环在内的功能血管开通,即实现"无渣灌注"。有资料表明,在肝素化基础上,溶栓后早期介入治疗过程中无复流的发生率明显降低,进而证实了溶栓治疗对冠状动脉微循环的保护作用,这对STEMI救治中实现心肌微循环的保护具有重要的临床意义。
溶栓再灌注效果具有严格的时效性,溶栓越早,效果越好,血管再通率越高,获益越大。2017年ESC STEMI患者的管理指南要求FMC后10 min内启动静脉溶栓治疗。然而受制于我国国情及医疗条件,建议溶栓治疗应该在FMC后30 min内进行。对于冠状动脉内高血栓负荷的患者可行冠状动脉内靶向溶栓。值得注意的是,院前溶栓效果优于入院后溶栓。若有条件时可在救护车上、首诊诊所甚至家庭内即开始溶栓治疗。为使临床急诊或心血管医生熟知STEMI溶栓适应证和禁忌证,可对照溶栓筛查表迅速作出判断。
5.1 ST段抬高型心肌梗死溶栓治疗的适应证和禁忌证(STEMI溶栓筛查及溶栓知情同意书见表5、表6)


5.1.1 溶栓适应证
(1)起病时间< 12 h,年龄< 75岁者,确立STEMI诊断后,应该立即予以溶栓治疗。
(2)患者年龄≥ 75岁,经慎重权衡缺血及出血利弊后考虑减量或半量溶栓治疗。
(3)发病时间已达12 ~ 24 h,如仍有进行性缺血性胸痛或血流动力学不稳定,ST段持续抬高者也可考虑溶栓治疗。
5.1.2 溶栓禁忌证
(1)绝对禁忌证:①既往任何时间脑出血病史;②已知的脑血管结构异常(如动静脉畸形);③已知的颅内恶性肿瘤(原发或转移);④3个月内缺血性卒中或短暂性脑缺血发作病史(不包括4.5 h内急性缺血性卒中);⑤可疑或确诊主动脉夹层;⑥活动性出血或出血素质(不包括月经来潮);⑦3个月内的严重头部闭合性创伤或面部创伤。
(2)相对禁忌证 :①慢性、严重、未得到良好控制的高血压(收缩压≥ 180 mmHg或者舒张压≥ 110 mmHg),需在控制血压的基础上(收缩压< 160 mmHg)开始溶栓治疗;②心肺复苏胸外按压持续时间> 10 min或有创性心肺复苏操作(肋骨骨折、心包积血);③痴呆或已知其他颅内病变;④3周内创伤或进行过大手术或4周内发生过内脏出血;⑤2周内不能压迫止血部位的大血管穿刺;⑥感染性心内膜炎;⑦妊娠;⑧活动性消化性溃疡;⑨终末期肿瘤或严重肝肾疾病;⑩正在使用抗凝药物[国际标准化比值(INR)越高,出血风险越大]。
5.2 溶栓剂分类、选择及评价——首选特异性纤溶酶原激活剂 STEMI多为完全堵塞冠状动脉的红血栓所致,而红血栓的主要成分之一是纤维蛋白,溶栓药物能够直接或间接激活纤溶酶原转化为纤溶酶,进而降解纤维蛋白(原),促进血栓的裂解并达到开通冠状动脉血管、恢复心肌灌注的目的。按照对纤溶酶激活的方式分类,可以分为非特异性纤溶酶原激活剂(尿激酶、链激酶)和特异性纤溶酶原激活剂(阿替普酶、尿激酶原、瑞替普酶、替奈普酶)。特异性纤溶酶原激活剂可选择性激活血栓中与纤维蛋白结合的纤溶酶原,其溶栓治疗的血管再通率高,对全身性纤溶活性影响较小,且出血风险低,因此溶栓效果优于非特异性纤溶酶原激活剂。
STEMI静脉溶栓治疗系一次性、关键性、机会性的时间窗治疗,故应该首选特异性纤溶酶原激活剂,仅在无上述特异性纤溶酶原激活剂时应用非特异性纤溶酶原激活剂。对于自行来院或经120入院的预计FMC至PCI时间> 120 min的STEMI患者,力争在FMC后30 min内开始溶栓治疗(FMC-to-N ≤30 min),是目前对基层胸痛中心建设单位的基本要求。应再次强调,应用特异性纤溶酶溶栓必须在有效的抗凝及抗栓基础上进行,确诊STEMI后应该即刻肝素化:静脉注射普通肝素4000 U(50 ~ 70U/kg),继以12 U/(kg•h)静脉滴注,溶栓及溶栓后应该监测APTT或ACT至对照值的1.5 ~ 2.0倍(APTT为50 ~ 70 s),通常需维持48 h。目前,低分子肝素类药物仅有依诺肝素能够用于静脉溶栓前的抗凝治疗,可考虑作为除肝素以外的次选抗凝方案,用法为:30 mg负荷剂量静脉注射,15 min后每12 h皮下注射1 mg/kg,直至血运重建或至出院前,最多8 d。前两次皮下注射每次剂量不应超过100 mg。年龄≥ 75岁的STEMI患者,不予依诺肝素静脉注射,首次皮下注射剂量为0.75 mg/kg,前两次皮下注射每次最大剂量为75 mg;估算肾小球滤过率(eGFR)< 30 ml/(min•1.73m2)的STEMI患者拟使用依诺肝素时,无需考虑年龄,均每天给药1次。也可考虑应用磺达肝癸钠用于STEMI静脉溶栓治疗,首先静脉注射磺达肝癸钠2.5 mg,之后每天皮下注射2.5 mg,如果估测的肌酐清除率< 20 ml/min,则不使用磺达肝癸钠。常用溶栓剂的剂量和用法见附录3。
5.2.1 特异性纤溶酶原激活剂
(1)尿激酶原:尿激酶原是单链尿激酶型纤溶酶原激活剂,无抗原性,具有较强的血浆稳定性、更快的纤溶酶原激活作用及更强的纤维蛋白特异性血栓溶解作用,是我国具有独立知识产权的第三代溶栓药物。尿激酶原极少消耗纤维蛋白原,半衰期为1.9 h,具有血管再通率高、脑出血发生率低的特点。国内尿激酶原多中心研究显示,尿激酶原血管开通率达85.4%,颅内出血率低于0.32%,同时在病死率及其他不良反应方面均优于尿激酶。SESAM研究发现尿激酶原与阿替普酶血管再通率相似。对于冠状动脉造影发现的血栓高负荷患者,可给予尿激酶原10 ~ 20 mg 冠状动脉内靶向溶栓,达到降低冠状动脉内整体血栓负荷及预防无复流发生的治疗效果。
用法用量:在静脉肝素治疗的基础上,给予尿激酶原一次用量50 mg,先将20 mg以10 ml生理盐水溶解后,3 min内静脉注射完毕,其余30 mg溶于90 ml生理盐水,30 min内静脉滴注完毕。后继续维持肝素静脉滴注48 h左右(肝素用法用量见上文)。
(2)瑞替普酶:瑞替普酶,通用名为重组人组织型纤溶酶原激酶衍生物,为第三代溶栓药物,对纤维蛋白的亲和力弱于阿替普酶;与阿替普酶比较,游离的瑞替普酶更能进入血凝块内部激活纤溶酶原,提高了溶栓效果与速度;瑞替普酶还因为给药方法为2次静脉注射,具有使用方便的特点。瑞替普酶中度消耗纤维蛋白原,半衰期为15 ~ 18 min。国内多中心研究显示,瑞替普酶血管开通率高于尿激酶,同时其死亡率和出血事件发生率均低于尿激酶。多项研究表明瑞替普酶溶栓效果与阿替普酶相似。
用法用量:在静脉肝素治疗的基础上,18 mg瑞替普酶溶于5 ~ 10 ml无菌注射用水,静脉注射时间> 2 min,30 min后重复上述剂量。后继续维持肝素静脉滴注48 h左右(肝素用法用量见上文)。
(3)替奈普酶:替奈普酶是t-PA的多点变异体,半衰期延长,纤溶蛋白特异性增加,极少消耗纤维蛋白原,对形成较久的血栓具有明显的溶栓效果,具有血管再通率高、使用方便的特点。对于STEMI发病6 h内的患者,替奈普酶溶栓治疗90 min TIMI3级血流率、30 d病死率、中重度出血发生率与阿替普酶相似。替奈普酶的Ⅱ期临床试验TIMI 10B及其平行试验——ASSENT-1试验结果提示,替奈普酶的体重调整剂量给药法可获得更好的疗效。近期我国国产替奈普酶的临床研究发现,小剂量替奈普酶16 mg 90 min冠状动脉造影血管再通率高于50 mg阿替普酶组。
用法用量:ESC指南推荐用量与我国不同,推荐用量为静脉肝素治疗的基础上,将30 ~ 50 mg替奈普酶溶于10 ml生理盐水中,静脉注射(如体重< 60 kg,剂量为30 mg ;体重每增加10 kg,剂量增加5 mg,最大剂量为50 mg,患者年龄> 75岁,剂量减半),后继续维持肝素静脉滴注48 h左右。我国自主研发的替奈普酶使用说明建议,在静脉肝素治疗的基础上,将16 mg替奈普酶以3 ml无菌注射用水溶解后,在5 ~ 10 s内静脉注射完毕。后继续维持肝素静脉滴注48 h左右(肝素用法用量见上文)。
(4)阿替普酶:阿替普酶对纤维蛋白具有特异性的亲和力,故可选择性地激活血凝块中的纤溶酶原,使阿替普酶具有较强的局部溶栓作用。阿替普酶无抗原性,轻度消耗纤维蛋白原,但由于半衰期短(3 ~ 8 min),需要持续静脉给药,具有血管再通率高、脑出血发生率低的特点。GUSTO试验结果表明,在降低早期和1年死亡率方面,阿替普酶优于链激酶。我国的TUCC临床试验显示国人50 mg阿替普酶90 min血管再通率达79.3%,TIMI 3级血流者占48.2%,与国外100 mg阿替普酶的血管再通率接近,且出血并发症减少。
全量给药法:在静脉肝素治疗的基础上,静脉注射阿替普酶15 mg,随后以0.75 mg/kg在30 min内持续静脉滴注(最大剂量不超过50 mg),继之以0.5 mg/kg于60 min持续静脉滴注(最大剂量不超过35 mg),总剂量不超过100 mg。后继续维持肝素静脉滴注48 h左右(肝素用法用量见上文)。
半量给药法:在静脉肝素治疗的基础上,50 mg阿替普酶溶于50 ml专用溶剂,首先静脉注射8 mg,之后将42 mg于90 min内静脉滴注完毕。后继续维持肝素静脉滴注48 h左右(肝素用法用量见上文)。
5.2.2 非特异性纤溶酶原激活剂(建议仅在无上述特异性纤溶酶原激活剂时应用) 尿激酶对纤维蛋白无选择性、无抗原性不引起过敏反应,现广泛应用于广大基层医院。尿激酶属于非特异性纤溶酶原激活剂,血管再通率低于特异性纤溶酶原激活剂,出血发生率高,因此建议基层医院首选阿替普酶、尿激酶原、瑞替普酶等特异性纤溶酶原激活剂,仅在无上述药物时选择尿激酶。应注意的是,因为尿激酶溶栓再通率低,并发症发生率高,长期药物经济学效益差,所以基层医院应常规备有特异性纤溶酶原激活剂。STEMI治疗系一次性窗口性治疗,务求溶栓成功,应该选择特异性纤溶酶原激活剂,任何一种均可,只有在无特异性纤溶酶原激活剂时选择非特异性纤溶酶原激活剂——尿激酶。
用法用量:在静脉肝素治疗的基础上,将尿激酶150万U溶于100 ml生理盐水或以2.2万U/kg于30 min内静脉滴注。溶栓结束后6 ~ 12 h皮下注射普通肝素7500 U或低分子肝素,共3 ~ 5 d。
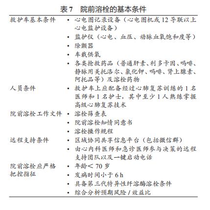
5.3 ST段抬高型心肌梗死院前溶栓的注意事项(表7) 院前溶栓有利于缩短心肌总缺血时间,力争第一时间、第一速度进行心肌再灌注治疗。由于STEMI患者本身病情不稳定,溶栓过程中可能发生严重的再灌注损伤及再灌注性心律失常,处理不当可能会危及患者生命。因此,开展院前溶栓治疗必须具备以下基本条件:

(1)救护车基本条件:心电图记录设备(心电图机或12导联以上心电监护设备)、监护仪(心电、血压、动脉血氧饱和度等)、除颤器、车载供氧、各类抢救药品(普通肝素、利多卡因、*啡吗**、静脉用美托洛尔、氯化钾、*啡吗**、肾上腺素、阿托品等)及溶栓药物。
(2)人员条件:救护车上应配备经过心肺复苏训练的1名医师和1名护士,其中至少1人熟练掌握高级心肺复苏技术。
(3)院前溶栓工作文件:溶栓筛查表、院前溶栓知情同意书、溶栓操作规程。
(4)远程支持条件:区域协同共享信息平台(包括微信群)、由心内科医师和急诊医师参与决策的远程支持团队以及一键启动电话,以确保溶栓治疗前的确诊、发生紧急情况时的远程指导救治及转运至目的地的指引与联络等。
(5)院前溶栓应严格把控指征:对于年龄< 70岁、发病时间< 6 h、且具备第三代特异性纤溶酶溶栓条件的STEMI患者,综合分析预期风险/效益比、发病至就诊时间、就诊时临床及血流动力学特征、合并症、出血风险、禁忌证及预期PCI延误时间等因素后决定。
5.4 ST段抬高型心肌梗死溶栓疗效评估 溶栓开始后应该评估胸痛程度,动态观察心电图ST-T、心率及节律变化,并测定心肌坏死标志物以评价血管再通效果。溶栓血管再通成功的临床评价指标包括:①溶栓后60 ~ 90 min内抬高的ST段至少回落50% ;②cTn峰值提前至发病12 h内,CK-MB峰值提前至14 h内;③溶栓后2 h内胸痛症状明显缓解;④溶栓后2 ~ 3 h内出现再灌注心律失常,例如加速性室性自主心律、房室传导阻滞或束支传导阻滞突然改善或消失,或下壁心肌梗死患者出现一过性窦性心动过缓、窦房传导阻滞伴或不伴低血压。
应当强调,上述指标均为判断溶栓再通效果的间接指标,需要与STEMI患者心电图ST段自然回落和症状自然缓解过程相鉴别。通常上述多项临床症状和指标同时或先后出现者,溶栓再通可能性较大。但确切评价溶栓再通效果及心肌再灌注水平仍要依靠冠状动脉造影检查。
5.5 ST段抬高型心肌梗死溶栓出血并发症及其处理 溶栓治疗的主要风险是出血,尤其是颅内出血(0.9% ~ 1.0%)和内脏器官出血(如消化道出血),一旦发生则死亡率明显增加,预后较差。因此,对于STEMI患者,应首先评估其是否具有出血的高危因素,可应用CRUSADE评分,决定是否接受溶栓治疗及抗栓、抗凝力度(表8)。高龄、低体重、女性、既往脑血管病病史、入院时血压升高是颅内出血的主要危险因素。对于溶栓后行冠状动脉造影或PCI患者,建议首选桡动脉入径,股动脉入径明显增加了相关的出血并发症。联合应用血小板糖蛋白Ⅱb/Ⅲa受体拮抗剂可能会增加出血风险。

对高危出血风险的STEMI患者,应避免连续、同时、同步、重叠且非减量应用抗栓、抗凝药物。对于高龄、低体重及肾功能不全等STEMI患者应适当减量应用抗凝、抗栓及溶栓药物;应用肝素时规范监测APTT/ACT,选用桡动脉入路,联合质子泵*制剂抑**(proton pump inhibitor,PPI)治疗等均可降低出血风险,对于消化道出血高危患者建议使用对CYP2C19抑制作用弱的PPI——泮托拉唑,与氯吡格雷联用不增加再次发生心肌梗死的危险。
一旦发生颅内出血,应立即停止溶栓、抗栓、抗凝治疗;应用甘露醇降颅压;对于4 h内使用过普通肝素的患者,推荐用鱼精蛋白中和(1 mg鱼精蛋白可中和100 U普通肝素),并立即联系上级PCI医院转院;对于其他脏器出血,应减量或停用抗凝、抗栓药物及输血等必要对症治疗,尽早转运至上级医院。
6 ST 段抬高型心肌梗死溶栓后的处理流程
6.1 ST段抬高型心肌梗死溶栓后的药物治疗
6.1.1 抗凝、抗栓治疗 抗凝抗栓是溶栓的基础,特别是应用第三代特异性纤溶酶溶栓应在有效的抗凝、抗栓基础上进行! STEMI患者溶栓后,若未予充分抗凝、抗栓治疗,会导致血小板和凝血系统的反跳性激活,形成"继发性易损血液",血液更黏,血栓顽固,不易疏通;若肝素应用剂量和疗程不充分,不仅血管再通效果差,而且反弹高凝,导致冠状动脉再闭塞率高。因此,溶栓后应继续应用肝素12 U/(kg•h)静脉滴注,并监测APTT或ACT至对照值的1.5 ~ 2.0倍(APTT为50 ~ 70 s),通常需维持48 h左右。48 h后可根据情况逐渐减量,换用皮下注射低分子肝素。EXTRACT-TIMI 25为依诺肝素与多种溶栓药物(阿替普酶、瑞替普酶、替奈普酶)的联合应用提供了证据。依诺肝素用法:年龄< 75岁,先静脉注射30 mg,随后1 mg/kg皮下注射,每12 h 1次,可使用8 d ;≥ 75岁者,不用静脉负荷量,直接0.75 mg/kg皮下注射,每12 h 1次,可使用8 d。无论年龄,肌酐清除率< 30 ml/min者,给予1 mg/kg皮下注射,每24 h 1次。但仍需强调的是,在AMI的早期救治中,低分子肝素不宜常规替代普通肝素,可于溶栓24 h后应用依诺肝素。如果溶栓前应用磺达肝癸钠进行抗凝,则每天继续皮下注射磺达肝癸钠2.5 mg。
溶栓后应继续坚持双重抗血小板治疗,阿司匹林75 ~ 100 mg,每日1次;氯吡格雷75 mg,每日1次或替格瑞洛90 mg,每日2次。对于阿司匹林不耐受或胃肠道反应较大者,可考虑使用吲哚布芬,每次100 mg,每日2次。
6.1.2 β受体阻滞剂 β受体阻滞剂有利于缩小心肌梗死面积,减少复发性心肌缺血、再梗死、心室颤动及其他恶性心律失常的发生,对降低急性期病死率的疗效肯定。长期应用β受体阻滞剂可抑制心室重构、预防再发心肌梗死。因此,溶栓治疗后,如无禁忌证,患者均应长期口服β受体阻滞剂。无禁忌证的STEMI患者应在发病后24 h内常规口服β受体阻滞剂。建议从低剂量开始,逐渐加量。对于快速性恶性室性心律失常,应给予静脉β受体阻滞剂治疗(见7.1.1部分)。
β受体阻滞剂的禁忌证包括:严重缓慢性心律失常、低血压、低血容量及支气管哮喘急性发作期。
6.1.3 血管紧张素转化酶*制剂抑**/血管紧张素Ⅱ受体拮抗剂 ACEI/血管紧张素Ⅱ受体拮抗剂(ARB)主要通过影响心肌重构、减轻心室过度扩张而减少慢性心力衰竭的发生,降低死亡率。适应证:合并左室射血分数(left ventricular ejection fraction,LVEF)≤ 40%、心力衰竭、高血压、糖尿病及慢性肾脏病的STEMI患者。
用法:在STEMI最初24 h内,对前壁心肌梗死患者,如无明确使用此类药物禁忌证,应尽早口服ACEI,获益很大;对非前壁心肌梗死患者、低危患者、无使用此类药物禁忌证者,应用ACEI也可能获益。发病24 h后,如无禁忌证,所有STEMI患者均应给予ACEI长期治疗。如果患者不能耐受ACEI,但有心力衰竭表现,或LVEF ≤ 40%,可考虑给予ARB。
ACEI及ARB的禁忌证:STEMI急性期动脉收缩压< 90 mmHg、临床表现严重肾衰竭(血肌酐水平> 265 μmol/L)、双侧肾动脉狭窄、高钾血症、移植肾或孤立肾伴肾功能不全、对ACEI及ARB过敏或导致严重咳嗽者、妊娠和哺乳期女性等。
6.1.4 他汀类药物 他汀类药物的多效性:调脂、抗炎、改善内皮功能、抑制血小板聚集。
适应证和治疗目标:所有无禁忌证的STEMI患者入院后早期(24 h内)均应开始他汀类药物治疗,且无需考虑胆固醇水平,所有STEMI患者均应使用他汀类药物将低密度脂蛋白胆固醇(LDL-C)水平控制在1.8 mmol/L(100 mg/dl)以下。心肌梗死后及早开始强化他汀类药物治疗可以改善临床预后。
6.1.5 醛固酮受体拮抗剂 通常在ACEI治疗基础上使用。对STEMI后LVEF < 40%、有心功能不全或糖尿病、无明显肾功能不全[血肌酐:男性≤ 221 μmol/L(2.5 mg/dl),女性≤ 177 μmol/L(2.0 mg/dl),血钾≤5.0 mmol/L]的患者,应给予醛固酮受体拮抗剂。
6.2 ST段抬高型心肌梗死溶栓后转诊 溶栓是再灌注治疗的开始而不是结束。溶栓后常规早期行冠状动脉造影检查和必要时实施PCI可以降低再发心肌缺血和心肌梗死的风险,并且不增加不良事件的发生风险(卒中或严重出血)。STEMI患者溶栓治疗后,应该于2~24 h内转至上级PCI医院行冠状动脉造影检查;溶栓后再通指标不明确者或溶栓治疗失败者,更应尽早转至上级PCI医院行冠状动脉造影检查和(或)PCI。当出现各种并发症(如频发恶性室性心律失常—室性心动过速、心室颤动、交感风暴、心力衰竭、心源性休克、机械性并发症等)时,应迅速联系上级PCI医院,采取相应措施,将患者尽早尽快转运至上级PCI医院以便进一步处理。
6.3 ST段抬高型心肌梗死溶栓后的转运相关问题
6.3.1 转运原则 转运应本着快速、安全、平稳的原则,转运过程应尽量接近病房的救治条件。转运前应该评估患者的生命体征、转运风险及转运时患者的耐受时间。
6.3.2 转运要点 ①建立信息衔接共享机制,按照中国胸痛中心地图分布提示,根据交通情况、地理位置,并结合患者意愿,优先选择距离最近、具有急诊PCI资质的胸痛中心医院进行转运 ;②利用STEMI微信公众平台、网络等多种形式传输心电图及必要资料至目标医院,实施实时双向会诊,指导救治;③联系院前急救系统或使用医院具备抢救条件的救护车转运患者;④根据目标医院准备情况及患者病情,直接送至导管室;⑤对于具备初步介入能力的基层医院,可考虑通过转运介入医生的方式,实施溶栓后早期介入治疗。
7 ST 段抬高型心肌梗死并发症诊断及处理
STEMI患者一旦发生严重并发症,应与上级PCI医院建立网络会诊,请上级医院指导诊断治疗,并应积极转至上级医院处理。
7.1 ST段抬高型心肌梗死并发心律失常 STEMI并发心律失常时,应该尽快开通梗死相关血管,改善心肌灌注,纠正缺血缺氧,维持稳定的心电生理学状态,同时去除直接导致心律失常的诱因,如低钾血症、酸碱平衡紊乱等,并针对心律失常特点和危险程度,采用非药物(电除颤或电复律)和药物(以静脉药物为主)治疗,维持电生理和血流动力学稳定。
7.1.1 快速心律失常
(1)心室颤动:STEMI患者出现恶性心律失常时,以突发心室颤动最为常见,是导致STEMI患者早期死亡的原因之一,故需高度重视。其发生原因与STEMI导致的心肌电生理特性变化、高交感张力状态及低钾血症造成的离子环境异常有关。治疗方法:①应立即予以非同步直流电除颤(双相波200 J,单相波360 J),在未恢复有效的自主心脏搏动之前,应坚持持续有效的心脏按压,并给予人工辅助呼吸,争取尽早再灌注治疗。②应静脉应用β受体阻滞剂:a.美托洛尔:稀释/不稀释2.5 ~ 5 mg静脉注射,继以25 ~ 50 μg/(kg•min)静脉维持(先静脉注射后静脉滴注),如病情需要,间隔5 ~ 15 min可再次予以2.5 ~ 5 mg静脉注射;b.艾司洛尔:负荷剂量0.5 mg/kg静脉注射,继以50 μg/(kg•min)静脉维持(先静脉注射后静脉滴注),如疗效不满意,间隔4 min可再次予以0.5 mg/kg静脉注射,静脉维持剂量可按50 ~ 100 μg/(kg•min)的幅度逐渐递增。③若无静脉β受体阻滞剂可予以利多卡因等其他抗心律失常药物。可酌情使用利多卡因50 ~ 100 mg静脉注射,继以1 ~ 4 mg/min静脉滴注维持,必要时间隔5 ~ 10 min可再次静脉注射,最大量不超过3 mg/kg,若上述药物无效时,可酌情予以胺碘酮静脉注射,注意在合并低钾血症时可使胺碘酮的抗心律失常作用转化为致心律失常作用,故不应在低钾血症时使用胺碘酮。④合并低钾血症时,应积极予以静脉补钾治疗,维持血钾水平> 4.5 mmol/L。
(2)交感风暴:是指24 h内发生的心室颤动或室性心动过速≥ 2次,并需要紧急治疗的临床症候群。患者表现为反复发作性晕厥,可伴交感神经兴奋性增高的表现,如血压升高、呼吸加快、呼吸性碱中毒、心率加快、焦虑等。心电监测记录到反复发作的心室颤动或室性心动过速。治疗方法:①电除颤或电复律:应该尽快进行电除颤或电复律以期恢复血流动力学稳定。在转复心律后,应该进行常规的心肺脑复苏后治疗。②抗心律失常药物:应该首选静脉β受体阻滞剂,用法用量同上,根据病情可增加剂量并重复给药。③应该积极静脉补钾治疗。④应该给予镇静、抗焦虑等药物,必要时可行冬眠疗法。⑤应该尽快开通血管,恢复灌注,维持心电生理及血流动力学稳定。
(3)尖端扭转型室性心动过速(torsade de pointes,TdP):STEMI患者早期发生TdP与高交感张力状态及低钾血症密切相关。治疗方法:①对于TdP不能自行终止或演变为心室颤动者,应予最大能量非同步直流电除颤(双相波200 J,单相波360 J)。②应该静脉应用β受体阻滞剂,用法用量同上。③补钾:TdP往往与低钾血症相关,故应该积极静脉补钾,将血钾水平维持在4.5 ~ 5.0 mmol/L。
(4)持续性室性心动过速:有血流动力学障碍者应立即同步直流电复律。血流动力学相对稳定的患者可使用抗心律失常药物(可选择β受体阻滞剂、利多卡因或胺碘酮),无效者也可使用电复律。
(5)室性早搏:多源、多形性室性早搏或R on T型早搏等高危室性早搏可为心室颤动先兆,常发生于高交感状态、严重心肌缺血、低钾血症时,应立即给予静脉β受体阻滞剂或利多卡因及静脉补钾治疗,以提高心室颤动阈值,避免恶化发展为室性心动过速或心室颤动。同时应给予镇痛、镇静治疗以降低交感张力。
(6)再灌注性室性心律失常:非持续性室性心动过速(持续时间< 30 s)和加速性室性自主心律不需要预防性使用抗心律失常药物,但需严密观察心电监护,保持除颤器处于备用状态。
7.1.2 缓慢性心律失常 对于窦性心动过缓合并低血压、二度房室传导阻滞(莫氏2型)或三度房室传导阻滞患者,应给予阿托品0.5 ~ 1 mg静脉注射,必要时可重复给药,总量一般不超过3 mg ;也可静脉注射山莨菪碱5 ~ 10 mg,后以30 ~ 60 μg/min提升心率。研究发现,经静脉或冠状动脉给予山莨菪碱同时具有改善冠状动脉微循环、预防和治疗急诊PCI术中无复流的作用。因此,对于高位起搏点、QRS波群< 120 ms的高度房室传导阻滞,可静脉给予阿托品、山莨菪碱;对于低位起搏点、QRS波群>120 ms的高度房室传导阻滞,心室率< 35次/min者,应给予异丙肾上腺素1 ~ 4 μg/min,但应注意异丙肾上腺素引起的室性心律失常。药物治疗无反应、伴有血流动力学障碍的严重过缓性心律失常患者,建议采用临时心脏起搏治疗。必要时在网络会诊指导下尽快转往上级PCI医院治疗。
7.2 急性左心衰竭、肺水肿 STEMI并发急性左心衰竭多见于高龄、既往有陈旧心肌梗死病史及急性大面积心肌梗死患者,需早期识别及处理。若发病在12 ~ 24 h内,应在网络会诊指导下立即转至上级医院行PCI治疗。
合并急性左心衰竭患者的主要临床表现为胸闷、气短、呼吸困难,严重时可端坐呼吸,咳粉红色泡沫样痰;查体可发现心动过速、奔马律、两肺尤其是肺底部可闻及啰音。
急性左心衰竭、肺水肿的治疗:
(1)端坐位,双下肢下垂。
(2)应给予高流量吸氧。
(3)应静脉注射袢利尿剂如呋塞米20 ~ 40 mg,如果必要应间隔1 ~ 4 h重复;也可交替使用托拉塞米、布美他尼等。
(4)对无禁忌证的患者,建议静脉注射*啡吗**3 mg,用药过程中观察呼吸、血压情况。
(5)对无低血容量、低血压患者,应静脉滴注硝普钠或硝酸酯类药物。
(6)可静脉应用注射用重组人脑利钠肽,该药通过扩张静脉和动脉(包括冠状动脉),降低心脏前、后负荷;同时具有一定的促进钠排泄、利尿及抑制肾素-血管紧张素-醛固酮系统和交感神经系统的作用。用法:首先静脉注射负荷剂量1.5 ~ 2 μg/kg,后维持剂量0.0075 ~ 0.01 μg/(kg•min)静脉滴注,应用过程中应密切观察患者血压。
(7)伴低血压时可使用血管活*药性**物,可酌情使用多巴胺2 ~ 15 μg/(kg•min)或多巴酚丁胺2 ~ 10 μg/(kg•min)。
在没有禁忌证的情况下,应尽早从小剂量开始应用β受体阻滞剂、ACEI,如果患者不能耐受ACEI,可用ARB替代治疗,亦可以酌情给予螺内酯治疗。依据患者病情,可酌情加用改善缺血状态下心肌能量代谢药物如曲美他嗪、注射用磷酸肌酸钠等。
STEMI发病的24 h内尽量避免静脉使用洋地黄制剂,以免增加恶性室性心律失常和心脏破裂危险。24 h后可酌情小剂量应用洋地黄制剂。
7.3 心源性休克 心源性休克的近期预后与血流动力学异常程度直接相关。通常是由大面积心肌坏死、合并右心室梗死或严重机械性并发症(如室间隔穿孔、游离壁破裂、乳头肌断裂)导致的急性泵衰竭所致。
心源性休克临床表现为低灌注状态,包括四肢湿冷、尿量减少和(或)精神状态改变;严重持续低血压(收缩压< 90 mmHg或平均动脉压较基础值下降≥ 30 mmHg)。此外,需除外其他原因引起的低血压。
处理措施:应在网络会诊指导下进行抢救并积极转至上级PCI医院进行救治,并告知患者病情危重,预后极差。转运过程中,除STEMI一般处理外,应静脉滴注血管活*药性**物以稳定患者的血流动力学。
(1)严重低血压时,适当补液扩容,静脉滴注多巴胺2 ~ 15 μg/(kg•min),必要时可同时静脉滴注多巴酚丁胺2 ~ 10 μg/(kg•min)。
(2)大剂量多巴胺无效时,也可静脉滴注去甲肾上腺素2 ~ 8 μg/min。
(3)在应用升压药的同时可考虑加用硝普钠治疗,从小剂量开始,5 ~ 10 μg/min输液泵持续静脉滴注。
(4)对于重症心源性休克的患者,在上级医院指导下,根据病情酌情应用左室辅助装置 :主动脉气囊反搏(IABP)、impella及体外膜肺氧合(ECMO)等进行抢救。
7.4 机械性并发症 STEMI机械性并发症包括左室游离壁破裂、室间隔穿孔、乳头肌功能不全或断裂。当STEMI患者突发血流动力学状态恶化或查体发现新出现的心脏杂音时,需高度警惕机械性并发症的发生,应尽快行超声心动图检查明确诊断。此类患者预后较差,可在上级医院指导下,根据病情,酌情应用左室辅助装置,尽早转往上级医院行外科手术修补或导管介入治疗。
8 二级预防和 ST 段抬高型心肌梗死救治体系建设
STEMI患者恢复后仍可能发生再次心肌梗死、心力衰竭及心血管死亡等不良事件,因此出院后科学、合理的二级预防十分重要。应该为患者讲解非药物干预(包括戒烟、适度运动及控制体重)的重要性。在药物干预方面,阿司匹林、替格瑞洛或氯吡格雷、β受体阻滞剂、ACEI或ARB以及他汀类药物均有大量的循证医学证据,无禁忌证者均应坚持使用,并尽可能使血压、血脂及血糖达标。康复治疗有利于降低总死亡率和心脏病死率,应予提倡。
我国胸痛中心建设的核心理念是通过将区域医疗资源整合,实现能在最短时间内将急性胸痛患者送至具有救治能力的地点接受最佳治疗,对于STEMI患者,就是要在最短时间内实现再灌注治疗。STEMI区域协同救治体系建设的关键环节主要包括直接PCI医院、不具备直接PCI能力的基层医院以及院前急救系统。通过标准版和基层版胸痛中心建设、区域胸痛中心联盟建设、培训和模拟演练以及质量控制,将全面提升我国STEMI的救治水平。
附录 1 ST 段抬高型心肌梗死诊断和溶栓治疗流程图
STEMI诊断和溶栓治疗流程图见附图1。

附录 2 ST 段抬高型心肌梗死的诊断与鉴别诊断
1 STEMI 的诊断与鉴别诊断
1.1 症状表现(典型心肌梗死胸痛部位,见附图2)

(1)严重的心绞痛,呈压榨感、紧缩感、窒息感,或胸憋、胸闷,时间> 20 min,典型心绞痛部位为一个中心(胸骨中上段)、上下一条线(上至咽部,下至剑突)、放射至三片(左肩、左前臂尺侧、下颌)。
(2)休息和含硝酸甘油或消心痛或速效救心丸不能缓解。
(3)常烦躁不安、出汗、恐惧或有濒死感。
(4)可伴有恶心、呕吐及上腹胀痛。
(5)不典型心绞痛发作位于下颌、颈部、剑下、上腹部等,还可伴有心悸、气短、黑矇、晕厥或短暂意识丧失。
(6)可有各种心律失常发生,严重者可表现为快速恶性室性心律失常(频发多源连发室性期前收缩、室性心动过速、心室颤动),缓慢性心律失常(二、三度房室传导阻滞)。
1.2 查体体征
(1)全身表现:表情痛苦、紧张、焦虑、烦躁、冷汗。
(2)心肺体征:心率多增快,少数心率可减慢。听诊可有S1低钝、病理性第3、4心音、奔马律、心包摩擦音等。警惕新出现的心脏杂音(机械性并发症可能)。呼吸频率加快,两肺下部细湿啰音。
(3)重症心肌梗死患者还可有急性左心衰竭,甚至心源性休克表现。
(4)右心室梗死患者可出现体循环淤血表现(如颈静脉怒张、肝颈静脉回流征阳性等),常伴血压降低。
1.3 即刻12导联心电图检查 自FMC开始10 min内进行,需与上级医院建立网络微信会诊,由上级医院指导诊断。
1.3.1 超急性期ST-T变化(附图3、附图4)


(1)T波高耸:T波基底增宽,振幅增高,可高于同导联的R波,J点上移,伴T波升降支不对称,可持续数分钟至数小时。
(2)ST段抬高:ST段斜直形升高的最早迹象是凹面向上的ST段变直,并发展为ST-T融合。
(3)R波降低:梗死区相应导联出现急性损伤阻滞,R波上升速度减慢,升支钝挫,常与ST段上斜型抬高同时出现。
1.3.2 充分发展期ST-T变化 表现为梗死面导联ST段呈单相曲线抬高,对应导联镜像性ST段压低,伴或不伴Q波形成。
1.3.3 亚急性期ST-T变化 R波减小消失,ST段回落,T波由直立逐渐倒置变深,Q波增大变深。
1.4 诊断与鉴别诊断
1.4.1 诊 断 主 要 依 据 心 肌 梗 死 性 心 绞 痛 的 特 点[程度重,时间长(> 20 min),药物不缓解],同时有ST-T的动态演变及相应心肌坏死标志物水平升高(超过正常值上限2倍),但早期(起病2 h内)除肌红蛋白外可不升高,故早期诊断治疗不必依赖心肌坏死标志物水平升高。
1.4.2 定位诊断
(1)前壁心肌梗死:V1 ~ V4导联受累。
(2)下壁心肌梗死:Ⅱ、Ⅲ、aVF导联受累。
(3)右心室心肌梗死:V3R ~ V5R导联受累。
(4)正后壁心肌梗死:V7 ~ V9导联受累。
(5)前壁广泛心肌梗死:前壁(V1 ~ V4)心肌梗死图形累及V5、V6、Ⅰ、aVL导联。
(6)下壁广泛心肌梗死:下壁(Ⅱ、Ⅲ、aVF)心肌梗死图形累及正后壁(V7 ~ V9)和(或)右室(V3R ~ V5R)导联。
除上述定位导联外,还可伴对应导联的镜像性改变。
1.4.3 鉴别诊断( 需与上级医院建立网络、微信、电视、电话会诊,由上级医院指导鉴别诊断) STEMI需重点与主动脉夹层、急性肺栓塞引起的胸痛及心绞痛和早期复极综合征等相鉴别。
(1)主动脉夹层:①常有高血压病史;②用力时背部、腹部突发持续性剧烈的撕裂样、搏动样疼痛,常与体位变化相关;③夹层远段的脉搏搏动减弱或消失,四肢血压分布异常;④通常无明显的心肌酶水平升高和心电图ST-T动态演变;⑤主动脉超声、主动脉CT血管造影可资鉴别。
(2)急性肺栓塞:①常有下肢静脉炎、长期卧床和手术病史;②突发呼吸困难、与呼吸相关的胸痛、严重者有低氧血症、低碳酸血症;③常伴有低血压、心动过速、P2 > A2、呼吸音粗、通常无啰音;"两快一低":呼吸频率加快(大多> 20次/min)、心率加快(> 100次/min)、血压降低;④D-二聚体水平进行性升高,多次测定可资鉴别;⑤无明显的心肌酶水平升高,可有心电图ST-T变化,但缺乏STEMI的ST-T特征性动态演变;⑥肺动脉CT血管造影和肺动脉造影可资鉴别。
(3)心绞痛:主要在于疼痛持续时间、疼痛剧烈程度和治疗效果的不同。STEMI是更严重、更长时间(> 20min)、更不能缓解的心绞痛,即梗死性心绞痛,大面积重症心肌梗死可有严重心律失常、心力衰竭、晕厥、休克表现甚至猝死。
(4)早期复极综合征:一般无胸痛症状;心电图仅表现为J点上移型的ST段抬高,但无ST-T动态演变。既往心电图和继后连续心电图比较无变化可资鉴别。


