最新好消息!省旅发委日前印发的《河北省国家全域旅游示范省创建规划》提出,在4地设立免税店,争取在2020年底建成1个国际邮轮码头、3个高标准游艇码头。还有一大拨交通新变化快来看↓↓↓

资料图。图片来源:河北日报。
积极争取“144小时过境免签”政策延伸至我省,争取特定区域退税、免税政策,在石家庄、张家口、秦皇岛、雄安新区等地设立免税店,依托首都新机场、正定国际机场、秦皇岛邮轮港等空港口岸,探索建设国际旅游自由购物区,促进旅游投资、消费和贸易便利化。

资料图。图片来源:河北日报。
免税店有哪些好处?
好处一:不用做境外搬运工
从此奶粉包包化妆品就不用去香港搬了,境外旅游回到口岸再买都来得及,价格也是一样的实惠。但进店购物有一定条件——
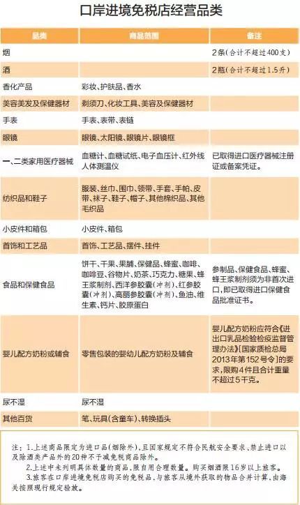
口岸进境免税店是设立在对外开放的机场、陆路和水运口岸隔离区域,按规定对进境旅客免进口税购物的经营场所,顾客是尚未办理海关进境手续的旅客。
按照规定,在口岸进境免税店购物必须同时符合以下条件:
1、进境旅客持进出境有效证件和搭乘公共运输交通工具的凭证购买;
2、未搭乘公共运输交通工具的,进境旅客持进出境有效证件购买;
3、进出境有效证件指护照、往来港澳通行证或往来台湾通行证;
4、购物应按规定取得购物凭证;
5、进境旅客在口岸进境免税店购物后,由本人随身携带入境。
同时,在同一口岸既有出境免税店又有进境免税店,进境旅客在出境免税店预订寄存后,在进境时付款提取的,视为在口岸进境免税店购物。
好处二:免税购物额度升至8000元
对于进境才能购物的规定许多人表示不解,既然我都到国外了,还需要在你的免税店买东西吗?
原本我国居民旅客有进境物品5000元人民币的免税限额,超过这个额度的商品被海关叔叔看到肯定是要补税的。但如果在口岸的进境免税店购物,可以将免税额度提升至8000元。也就是说,只要境外购物+免税店购物在8000以内就没有问题。
免税商品以便于携带的个人消费品为主,经营品类包括烟酒、化妆品、手表、眼镜、箱包、首饰、婴儿配方奶粉等。免税税种包括关税、进口环节增值税和消费税。

资料图。图片来源:张家口日报官方微信。
加快秦皇岛西港搬迁改造,规划建设秦皇岛国际邮轮母港,开发国际邮轮访问港岸上游旅游产品,打造亚太地区重要的邮轮母港或停靠港。

资料图。图片来源:河北日报。
在唐山国际旅游岛、曹妃甸等地加快多功能游艇码头、游艇俱乐部建设,打造集游艇租赁、游艇销售、游艇泊位、会籍销售、游艇商业街及游艇酒店在内的国际游艇基地。加快推动渤海新区东渡旅游码头建设。争取在2020年底建成1个国际邮轮码头、3个高标准游艇码头。
除了水运交通建设,规划中还公布了公路、轨道、航空方面的旅游交通重点项目,加快形成“空铁陆水”无缝对接的旅游交通网↓↓

资料图。图片来源:河北日报。
公路方面,加快推进首都环线、延崇、太行山、石津等高速公路建设;以两山山区和坝上地区为重点,提升一批涉旅国省干线路段技术等级;到2020年实现全省5*级A**景区、国家级旅游度假区高速公路全覆盖,4*级A**旅游景区二级及以上公路全覆盖。
公路重点项目
高速公路:太行山高速、首都地区环线高速、延崇高速、津石高速、荣乌高速(徐水-涞源)、京秦高速、张石高速蔚县支线、曲港高速等。
国省干道:升级改造G207、G112、G234、S212、S233等普通干线公路。
通景公路:3*级A**以上景区具备条件的通3级及以上旅游公路。

资料图。图片来源:河北日报。
轨道方面,加快推进环北京、京石、京雄、津承等城际铁路前期工作,力争早日实施。航空方面,加快既有机场的改造提升,增开国际国内航线,推进支线机场和通用机场建设,形成覆盖京津冀的民航支线运输网络。
轨道交通重点项目
干线铁路:加快建设张家口至呼和浩特铁路、北京至张家口铁路及崇礼支线等,规划建设北京至衡水等铁路。
城际铁路:加快推进京雄城际、京唐城际、廊涿城际铁路建设,加快推进环北京城际铁路、京石城际铁路等项目前期工作,力争早日实施;规划建设石雄城际、石衡沧港城际等。
城市轨道:加快建设石家庄市轨道交通,建设北京中心城区-河北燕郊-北京平谷轨道交通线,谋划北京亦庄-河北廊坊、北京大兴-河北固安、北京房山-河北涿州等衔接项目,谋划唐山、保定、邯郸城市轨道交通建设。

资料图。图片来源:河北日报。
民航机场重点项目
配合推进北京新机场建设,加快推进邢台军民合用机场项目建设,实施石家庄、唐山、秦皇岛北戴河、张家口、邯郸、承德机场改扩建,开展沧州机场前期工作。推进中捷、围场、张北、三河、平乡、唐山国际旅游岛、香河、威县、辛集等通用机场项目。
打造精品旅游廊道产品。以坝上草原、千里太行、锦绣长城、山海花田、浪漫渤海、山水画廊、运河雄风七条品牌风景道建设为重点,构建绿化、美化、亮化的立体风景廊道。
积极谋划建设张承坝上“激情草原”、北京至“京西百渡”京郊休闲、天津至涉县“太行风情”等主题观光列车专线,打造全国知名的列车旅游风景道。鼓励景区结合铁路遗存、自然景观等,开发观光列车、山地小火车等游览装备。

资料图。图片来源:人民日报客户端。
构建以文化景区、文化街区、文化社区、主题公园、文化旅游综合体等文化旅游载体,重点打造三大历史文化名片(泥河湾、涿鹿、西柏坡)、四项世界文化遗产(避暑山庄、清东陵清西陵、大运河、长城)以及西柏坡红色圣地旅游区、八路军129师太行堡垒旅游区、冀东大钊故里旅游区、保定抗战英雄旅游区、张家口国防文化旅游区、太行新愚公红色生态旅游区等六大红色旅游目的地。
推动文创产业园、文艺创作基地、“三旧”(旧城镇、旧厂房、旧村庄)改造示范园区、工业科技展示基地或专业街区等文化创意旅游产品开发。深入挖掘蔚县打树花、冀南梨花大鼓、井陉拉花、唐山皮影戏、吴桥杂技等各地特色非物质文化遗产,打造天下第一堡•树花情、承德康熙大典、古北岳祭祀大典、海上生明月、吴桥国际杂技艺术节等一批经典的旅游演艺产品和文娱活动,推出歌舞剧院、茶座欣赏、实景演出等多种演艺形式。

资料图。图片来源:人民日报客户端。
开发医疗健康旅游、中医药旅游、养生养老旅游等康养旅游业态。重点围绕京津居民养生养老需求,谋划、建设和提升一批运动康体旅游区、温泉养生旅游区、避暑疗养旅游区、森林养生旅游区,推进国家级医养结合试点地区创新管理机制和服务模式,打造京津居民康养休闲首选地。
积极引入新型温泉休疗、养生方式,促进温泉康养旅游开发,推动温塘、赤城、雄县、霸州等地创建康养旅游示范基地。重点推动北戴河生命健康产业创新示范区、安国中医药养生园、石家庄以岭健康城、献县孔献山庄中医药养生基地等示范园区建设,发展一批中医药健康旅游示范区(基地)。

资料图。图片来源:人民日报客户端。
抢抓2022年冬奥会机遇,培育壮大以“冰雪旅游”为核心的体育旅游。依托万龙、多乐美地、密苑云顶等现有雪场和新建奥运村、奥运场地,建成一批不同主题、风格各异的高标准滑雪区;以崇礼冬奥滑雪运动小镇为引领,推动建设一批高品质的滑雪度假小镇,积极承办国际国内滑雪领域的赛事、会议、培训和展览;推动张家口建设冰雪旅游企业总部、冰雪人才教育培训总部、冰雪旅游装备制造总部等总部基地建设,形成冰雪总部经济聚集区。
同时,大力发展以登山、越野、攀岩、徒步、漂流、垂钓、露营、骑行、马术等为代表的群众体育活动,积极培育滑翔、赛车、定向、极限运动等具有消费引领特征的时尚运动项目,扶持推广武术、太极拳、民俗舞蹈等民间传统运动项目,促进体育旅游全面发展。

资料图。图片来源:人民日报客户端。
利用开滦煤矿、唐山南湖、京张铁路等工业遗址遗迹,建设工业遗产主题公园、国家矿山公园、工业文化博物馆等,加强主题酒店、文化创意街区和休憩商业空间等的开发。
支持中国长城葡萄酒、以岭健康城、君乐宝、食草堂、衡水老白干、华北石油、邯郸钢铁等企业深入开发多种形式的工业旅游,塑造一批全国知名的工业旅游品牌。
结合新能源开发,在张家口、承德、保定等地推进风电主题公园、光能太阳 城、低碳公园的建设。引导保定长城汽车、石家庄中航石飞、曹妃甸工业区等装备制造骨干企业加大对旅游房车、旅游小飞机、邮轮游艇、观光缆车、游乐设施的研发生产,积极发展具有自主知识产权的各类户外活动用品及饭店游船专用产品。

资料图。图片来源:人民日报客户端。
推动专业商贸市场向旅游景区转化,高标准规划建设时尚购物街区,重点建设辛集皮革、白沟箱包、正定小商品、安国中药、香河家具、清河羊绒、肃宁裘皮、青县红木等一批特色购物基地。推荐长城葡萄酒、景泰蓝赏瓶、衡水内画、蔚县剪纸等名优商品进入国礼“后备库”。
(据人民日报客户端、河北日报、张家口日报官方微信等综合)