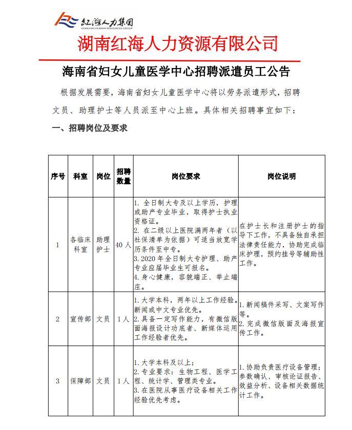
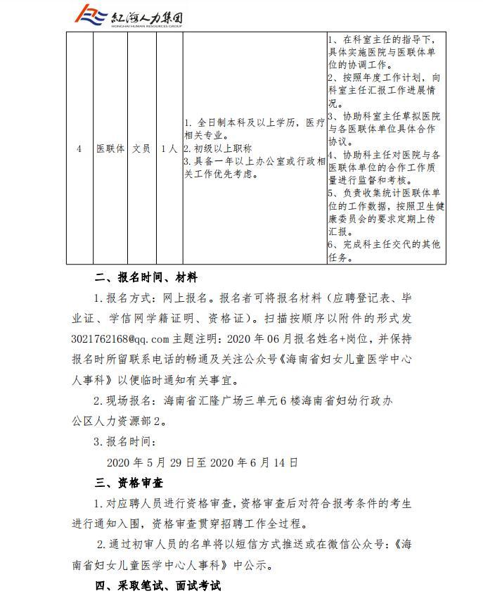
医护招聘温馨提示:海南省妇女儿童医学中心,2020年招聘派遣制助理护士、文员等43人,报名截止至2020年6月14日。请大家提前进行简历、笔试及面试准备哦~
招聘单位介绍

海南省妇女儿童医学中心(海南省妇幼保健院,海南省儿童医院,海南省妇产科医院)系海南省卫生健康委员会直属的、具有公共卫生性质的省级非营利性医疗保健机构,承担着海南省妇女儿童的医疗、保健、健康教育等公共卫生职能和任务,是全省妇女儿童医疗保健业务的指导中心。
海南省妇女儿童医学中心原名广东省海南行政区妇幼保健院,创建于1978年10月。2018年5月,海南省机构编制委员会批准在省妇幼保健院基础上组建省妇女儿童医学中心,新组建的海南省妇女儿童医学中心保留海南省妇幼保健院牌子,加挂海南省妇产科医院、海南省儿童医院牌子,奠定了“一中心三院”的发展格局。目前职工总人数1000余人。医院现有两个院区,海南省妇幼保健院院区现有业务用房面积近30000平方米,开放床位300张。海南省儿童医院院区建筑面积67000平方米,编制床位500张。规划建设海南省妇产科医院院区,毗邻海南省儿童医院院区西侧,规划床位500张,项目总建筑面积68211平方米。2019年5月成为海南省首家三级甲等妇幼保健院。
海南省儿童医院院区2018年8月实现全面专科化运营,并委托复旦大学附属儿科医院按照三级甲等儿童医院标准经营管理。医院是海南省文明单位、全国实施妇女儿童发展纲要先进单位、全国优秀爱婴医院、全国自闭症诊断培训示范基地、国家级儿童早期发展示范基地;是海南医学院附属妇幼保健院、附属儿童医院,南华大学研究生培养基地;海南省医学院第一附属医院协同住院医师规范化培训基地,协同专科医师规范化培训基地;海南省新生儿疾病筛查中心、海南省产前筛查技术指导中心、海南省危重孕产妇救治转运中心、海南省危重新生儿救治转运中心。医院拥有省内规模最大、综合服务能力最强的新生儿科、儿童康复和发育行为中心、PICU。医院已构建起完整的妇幼保健和儿童专科医院学科体系,专科科室近50个,部分专科在省内处于领先水平。小儿内科获得复旦版《2017年度中国最佳专科声誉排行榜》华南区第5名,小儿外科获得提名。小儿外科开设普外科、胸心外科、骨科、泌尿外科、神经外科等二级专科。
招聘需求公告



来源:海南省妇女儿童医学中心
网址:http://www.hnwcmc.com/show-2487.html