暑假期间
苏州地铁上总能看到
一个个笑脸洋溢的学生们


他们相约搭乘地铁
或远行
或来一场说走就走的city walk
11号线开通后正好迎来暑假
不少昆山的学生趁此机会
体验一种新的出行方式
那么,问题来了
学生坐地铁免费吗?
之前办的学生公交卡能免费刷地铁吗?
根据苏州轨道交通票价优惠实施细则,苏州市义务教育阶段学生,凭本人苏州教育E卡通(已增效)或昆山学生卡免费刷卡乘车。
昆山学生卡就是凭学生本人证件办理的昆通卡,可免费乘坐公交和地铁。
不过要注意
如果是老版昆通卡(卡号2153开头)
须在2023年12月31日前
携带原卡片至服务网点
更换为新版昆通卡(卡号3104开头)
就可以刷学生卡免费进站乘车啦
老版昆通卡卡面

新版昆通卡卡面
如果没有办理学生卡的学生
可选择线上和线下办卡两种方式
线上办卡:
手机*载下**昆山市民APP鹿路通,选择首页出行服务—优惠卡办理—在线申/补办,选择学生卡,按照要求填写内容信息,申领学生卡就行啦!

线下办卡:
线下办理,就直接带好身份证件材料,至服务网点办理学生卡。
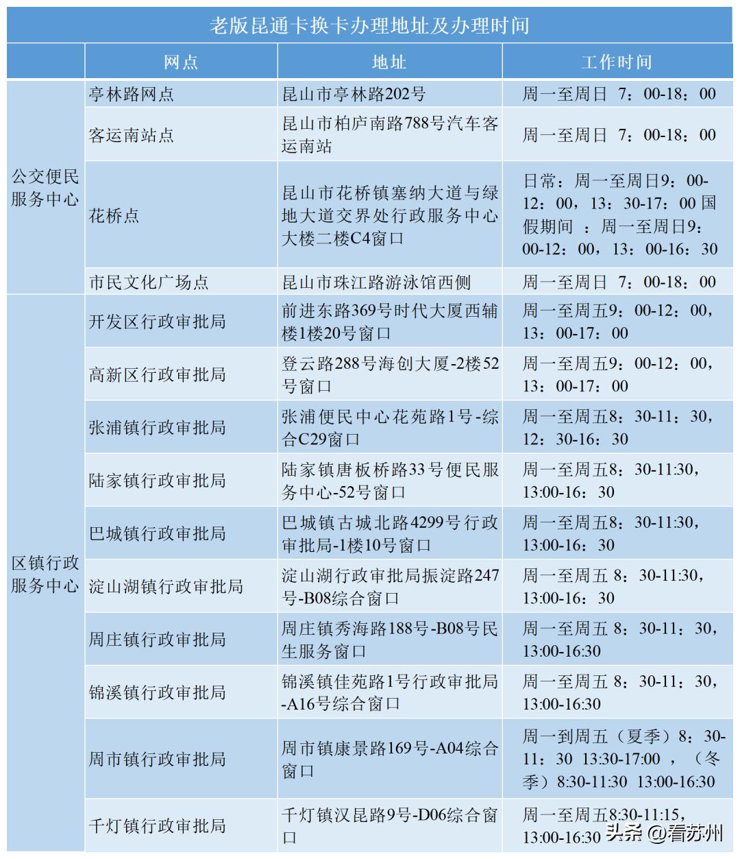
换卡详细办理地址及办理时间

暑假还在继续
还没办理学生卡的同学
赶紧行动起来
免费搭乘11号线
去见你想见的人
去看你想看的风景吧
【来源:苏州轨道交通;编辑:苏小新】