研究背景
脑膜瘤是成人中最常见的中枢神经系统原发肿瘤,WHO分级基于病理学特征将其分为良性(1级)、非典型(2级)和间变性(3级)。大多数1级脑膜瘤患者可以通过手术全切或随访观察,10年总生存率约为90%。手术和放射治疗是2级和3级脑膜瘤的标准治疗方法,但很多肿瘤在治疗后复发,复发后缺乏有效的治疗手段。因此2级和3级脑膜瘤的5年生存率为60%和30%。全身化疗对复发脑膜瘤通常是无效的,这些肿瘤的6个月无进展生存率仅为26%。
纳武单抗(Nivolumab)是一种针对PD-1受体的单抗类药物。在某些肿瘤中,程序性死亡配体1(PD-L1)高表达时,抗PD-1治疗可获得较好的疗效。研究发现,脑膜瘤细胞和肿瘤微环境中的免疫细胞可表达PD-L1,并且表达水平与肿瘤的级别与预后相关。一项单臂2期临床研究采用纳武单抗治疗复发2/3级脑膜瘤患者,并评估了肿瘤突变负荷(TMB)和肿瘤样本中的免疫细胞亚群密度,以评价纳武单抗对复发2/3级脑膜瘤的疗效及其机制。
研究方法
☆ 研究设计与患者
本研究是一项单臂、开放标签的2期临床研究,招募≥18岁,经组织病理学证实的2级或3级脑膜瘤患者。肿瘤经最大范围安全切除以及放射治疗后仍出现进展,KPS≥70。入组时患者肿瘤进展或既往接受治疗的次数无限制,但要求在放疗完成12周后,或接受药物治疗4周后(或5个半衰期,取较短时间)出现进展。
☆ 研究步骤
患者每2周接受1次纳武单抗240mg静脉注射,直至肿瘤进展、不可耐受的毒性、违背研究方案或撤回知情同意。研究采用CTCAE 4.03标准对不良事件进行分级。并根据RANO标准进行疗效评价。根据免疫治疗的疗效评价标准,临床症状稳定而存在影像学进展的患者允许于确认肿瘤进展前继续接受治疗。一旦确认进展,将最初发现影像学进展的日期追溯为进展日期。患者的神经功能评价采用NANO标准。
☆ 分子标志物分析
本研究采用外显子测序技术检测447个肿瘤相关基因的突变和拷贝数改变,并分析了肿瘤突变负荷(TMB)。采用免疫组化和免疫荧光法对免疫治疗相关的标志物进行染色,并对免疫细胞亚群进行半定量分析。
☆ 研究终点
本研究的主要终点为6个月的无进展生存率(PFS-6),次要终点为客观反应率ORR、PFS、总生存时间OS和安全性。一项综述提出,将PFS-6作为复发脑膜瘤主要研究终点的意义,并通过荟萃分析数据,将PFS-6达到26%作为有进一步研究意义的阈值(Kaley T et al. 2014)。因此本研究假设在样本量为25名患者时,该研究有90%的可能将患者得PFS-6增加25%(26%-51%)(单侧显著性水平0.1),当统计结束时,如果至少有10名患者在治疗6个月时没有进展,则拒绝接受无效假设,即纳武单抗被认为值得开展进一步临床研究。
研究结果
☆ 患者基线特征
2016年3月至2019年3月,共有25名患者入组。幕上肿瘤15例(60%),颅底肿瘤8例(32%),另有2例患者同时存在幕上和颅底肿瘤。颅底肿瘤的体积(中位数1232mm2)大于幕上肿瘤(中位数497mm2)。10例患者(40%)存在多发病灶。绝大多数患者(96%)在入组时肿瘤进展2次或以上,其中48%的患者进展2次,48%的患者进展3次及以上。60%的患者既往接受过≥3次手术,72%的患者既往接受过≥2次放疗。72%的患者既往未接受药物治疗,88%的患者入组时未应用激素治疗。研究开始时,除1名患者存在1度淋巴细胞减少外,其余患者淋巴细胞计数正常。研究截止时,所有患者均停止治疗,其中肿瘤进展是停止治疗的主要原因(76%),患者平均接受治疗5.5周期周期(1.5-25周期)。研究截止时生存11例(44%),死亡14例(56%)。
☆ 治疗效果
中位随访时间为21.47月,中位PFS和PFS-6分别为5.56月和42.4%。中位OS和OS-12分别为30.93月和80%。 图2 显示了入组患者的PFS和OS。在单因素分析中,仅有肿瘤位置(幕上肿瘤)和对数肿瘤体积与OS相关,但在多因素分析中上述指标与OS均不相关。利用RANO标准对疗效进行评价,其中1例患者(患者05)在接受2次纳武单抗治疗后出现明显的假性进展,患者接受病灶的近全切除手术,病理检查显示病灶内没有活跃的肿瘤细胞,并存在大量的免疫细胞浸润。术后影像学显示残余的强化病灶逐步缩小,最终该患者的疗效评价为PR。而另外15例患者疗效评价为SD。若利用RANO脑膜瘤评价标准,疗效评价为SD的15名患者中,2例患者可被评价为MR(均为间变性脑膜瘤),1例患者无法评价。其余患者评价为PD。

图2:显示患者生存和关键事件的Swimmer Plot图
☆ 安全性
纳武单抗的耐受性良好,未出现预期之外的不良事件。5名患者因存在可能与治疗相关的不良事件而停止用药,其中3名患者恢复了治疗。其中包括1例1级结肠炎、1例2级输液反应和1例2级葡萄膜炎。另2名患者在恢复治疗前肿瘤出现进展,包括1例2级免疫性脑病和1例4级视神经炎。未出现与治疗相关的死亡,但1名存在较大颅底脑膜瘤的患者死于吸入性肺炎。
☆ 利用NANO评分进行神经功能评估
基线时对24名患者(96%)进行NANO评估,在所有患者的109个计划评估时间点中完成84个,总体完成率为77.1%。在9名达到PFS-6的患者中,7名患者完成了至少70%的评估。有5名患者的神经功能保持稳定,而2名患者在未出现影像学进展时即出现NANO评分的恶化。其中1名患者在PD前2月NANO评分恶化,而另一名患者未出现影像学进展,但肌力评分从2分下降至3分,随后在下一次评估时恢复到2分。该患者随后4.5年内未出现影像学或NANO评分的进展。
☆ 免疫相关标志物的分析
共有15例肿瘤可分析TMB,其中2例(患者01、患者05)TMB较高,其余肿瘤的TMB低于10/Mb(中位数5.32/Mb)。采用IHC对肿瘤微环境进行分析(共6例),其中4可获得治疗后肿瘤样本。在治疗前的肿瘤样本中,单核/巨噬细胞(CD163阳性细胞)的百分比高于CD4+/CD8+T细胞,后者占比较低。另外,大多数肿瘤的PD-1或PD-L1表达较低。治疗后的肿瘤样本中,3例样本的免疫细胞亚群和免疫标志物较治疗前没有明显差异。1例样本(患者19)的TMB为4.8,髓样细胞和CD8+T细胞的数量,以及PD-1和PD-L1的表达水平显著提高,提示在纳武单抗治疗后产生了与治疗相关的免疫激活现象 (图3A) 。但受样本量限制,无法比较免疫细胞亚群的数目在基线时和治疗后改变的相关性。

图3A;患者19在治疗后CD163、CD8阳性细胞数量,以及PD-1、PD-L1的表达显著提高
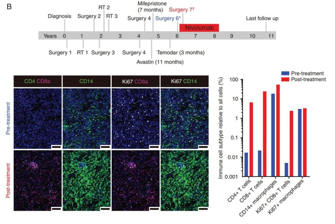
研究者对2例高TMB患者的肿瘤微环境进行研究。病例05患有间变性脑膜瘤,TMB为38/Mb,且存在错配修复基因MSH2外显子2-5的纯合性缺失。该患者在完成25周期的治疗后,肿瘤持续缓解,持续超过4.5年 (图3B) 。患者01也患有间变性脑膜瘤,TMB为19.01Mb,表现出多种致病性的基因突变和染色体改变,包括染色体1p、10、14、18、22的杂合性缺失,以及CDKN2A/B的纯合性缺失 (图3C) 。经8个月纳武单抗治疗后的肿瘤样本显示免疫细胞高度浸润。基因测序未发现MLH1、MSH2、MSH6或PMS2基因的异常。患者肿瘤进展后接受手术。术后行放射治疗,并接受3次贝伐单抗治疗缓解脑水肿。该患者在入组后的生存时间为57+月。通过多重组织成像(t-CyCIF)对上述2例患者治疗前后的肿瘤样本进行分析。纳武单抗治疗后CD4+和CD8+T细胞以及巨噬细胞(CD14阳性)数量显著增加。随着抗肿瘤反应的激活,治疗后免疫细胞群的增殖增加。另外,在治疗后B淋巴细胞、调节性T细胞,以及PD-1和PD-L1阳性细胞的表达增加。


图3 B-C:显示患者05和01在治疗前后CD4+和CD8+T细胞以及巨噬细胞(CD14+)数量显著增加。增殖性肿瘤细胞(CD8-、CD14-、Ki-67+)减少,免疫细胞群(CD8+/CD14+、Ki-67+)增多。
讨 论
本研究是首个利用PD-1*制剂抑**治疗脑膜瘤的临床研究,在本研究中,纳武单抗治疗后患者PFS-6为42%,未能达到主要研究终点。根据RANO标准,1名患者达到PR,2名患者为MR。本研究证实PD-1*制剂抑**对脑膜瘤总体上是有效的,耐受性良好,未出现意外或严重的不良反应。
研究表明,TMB的增加与免疫检查点*制剂抑**的疗效有关。本研究中的,16例可评估的肿瘤样本中总体TMB较低,87.5%的肿瘤为低TMB。另外,TMB与PFS和OS没有相关性。本研究中,较高TMB的2名患者取得了长期生存,1名达到PR的患者肿瘤突变负荷较高,且存在MSH2基因突变。尽管在脑膜瘤中错配修复基因突变非常少见(0.6%),但本研究支持将PD-1*制剂抑**用于错配修复基因缺陷的脑膜瘤。肿瘤浸润性淋巴细胞(TIL)在大多数2-3级脑膜瘤中的数量较少。本研究中,治疗前肿瘤CD4+和CD8+T细胞的数量较少,单核/巨噬细胞浸润增加。1例肿瘤在纳武单抗治疗后肿瘤的免疫微环境发生了变化,髓系细胞和CD8+T细胞数目增加,PD-1和PD-L1表达增加。
本研究首次在脑膜瘤临床研究中利用NANO评分评估患者的神经功能,该评分方法具有客观,患者友好的特点,可有效整合到脑膜瘤临床研究中。值得注意的是,有1名患者在影像学进展前2月NANO评分提示神经功能下降,这说明该评分可预测肿瘤的进展和治疗的失败。
本研究中,纳武单抗未能提高复发2/3级脑膜瘤患者的PFS-6,少数患者可从该治疗中获益。未来有必要将TMB作为肿瘤治疗的标志物,以提高免疫检查点*制剂抑**治疗的疗效。另外,将PD-1*制剂抑**与放疗结合,以增强抗肿瘤免疫反应,也是未来改善复发高级别脑膜瘤预后的研究方向。
文献来源:
Wenya Linda Bi et al. Activity of PD-1 blockade with nivolumab among patients with recurrent atypical/anaplastic meningioma: phase II trial results. Neuro-Oncology. 2022. 24(1),101-113
敬请注意:本文仅供相关专业人员学习参考之用,文中的所有信息均不作为诊断和治疗疾病的依据。如出现文中描述的症状,请及时就医。另外,本文仅节选原文的一部分,内容可能不完整或与原文存在偏差,若需更完整的信息请参阅原文。
编 译:赵 赤
审 校:张俊平