可能是2019年最惨的公司
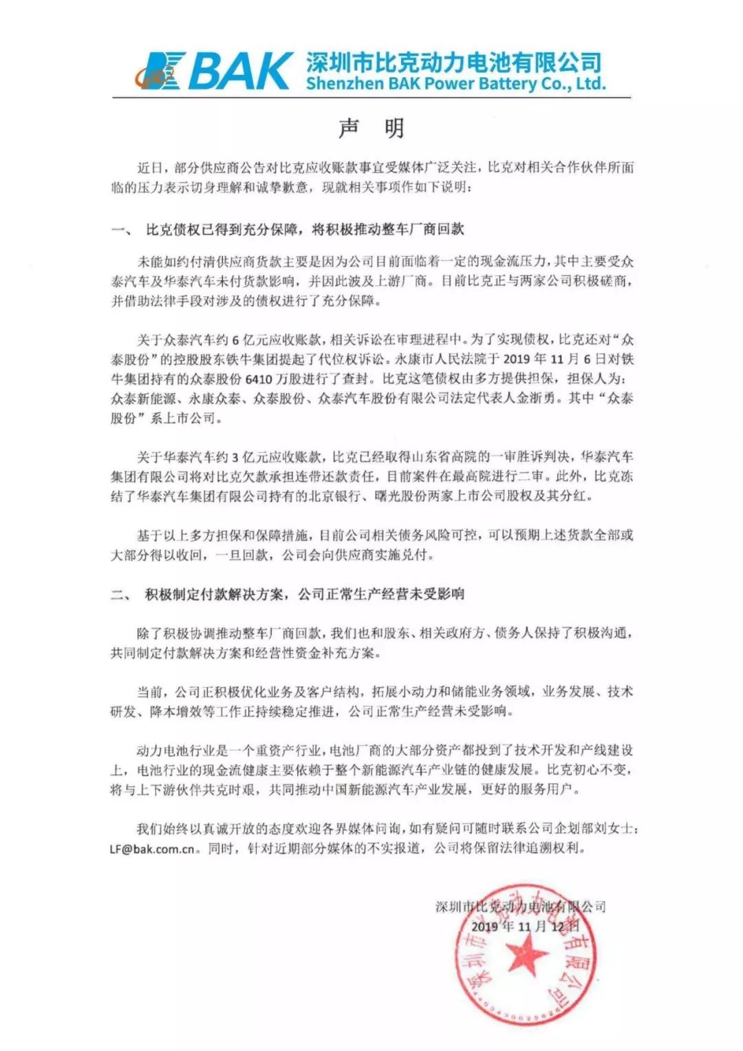
年关将至,被卷入众泰和华泰两大债务黑洞的比克电池,还有两场官司要打。
未来汽车日报获悉,12月19日,比克电池与华泰汽车的债务诉讼二审正式开庭,与众泰汽车的相关诉讼也仍在进行中。相关诉讼文件显示,比克电池与众泰汽车债务诉讼涉及金额达6.16亿元,华泰汽车则拖欠货款2.63亿元及利息。
“比克可能是今年最惨的公司了。”接近比克电池的知情人士向未来汽车日报表示。这笔将近9亿的债务将比克电池拉入泥潭,也导致连锁反应接踵而至。
11月初,杭可科技、容百科技、当升科技等多家比克电池的上游供应商,发布针对比克电池应收账款的风险提示公告。据未来汽车日报不完全统计,目前比克电池的上游供应商计提坏账已超过5亿元。
曾被视为风口的动力电池产业,突然遭遇断崖式下跌。在新能源汽车销量“五连跌”的寒冬中,整个产业链上下游的企业都岌岌可危。
收回9亿债务遥遥无期
被两家主机厂“拖垮”的比克电池,危机早有预兆。
接近比克电池的人士向未来汽车日报透露,比克电池于2016年与众泰汽车达成供货协议,后者分多次向比克电池支付货款。但自2017年支付首期货款后,众泰方面便开始以现金流紧张为由拖欠货款,期间多次承诺还款时间,但均未兑现。2019年年中开始,众泰玩起了“失踪”。
2019年8月,比克电池与众泰汽车对簿公堂。众泰表示愿意和解,并与比克电池签署协议。但撤诉后,比克电池并未如约收到货款。9月,比克电池对众泰提起第二次诉讼,将于12月30日开庭审理。
从比克电池对外透露的信息来看,双方矛盾已有所缓和。比克电池对未来汽车日报透露,目前该公司已经向法院申请冻结众泰汽车超过4000万元的资产,众泰欠款已由多方提供担保。另一位比克电池内部人士称,“众泰方面的还款态度很积极,当地政府负责对众泰纾困的领导也表示会优先支持众泰偿还比克欠款”。

比克电池此前对众泰一事的公告 来源:比克电池官方
态度积极,但能不能还上还是个未知数。毕竟,这笔钱对众泰而言不是个小数目。
截至2019年7月10日,众泰共拖欠货款5.45亿元,比克电池还要求众泰汽车及下属子公司支付逾期付款违约金约0.71亿元,共计6.16亿元。
*债追**众泰尚无进展,比克电池与华泰汽车的诉讼仍在僵持。比克电池方面称,其与华泰汽车的相关诉讼一审已胜诉,荣成华泰需支付2.61亿元货款及利息,华泰汽车将承担后者的连带清偿责任。但随后,华泰对一审判决结果提出异议,并申请二审。
为保证其债权效力,比克电池已申请冻结华泰汽车集团有限公司持有的北京银行、曙光股份两家上市公司股权及其分红。
比克电池内部人士预测,双方僵持或将持续很长时间,“这个官司可能要打几年”。
既是债主,也是“老赖”
下游车企的货款还没收回,上游原材料供应商的“讨伐声”却逼近了。
12月16日,比克电池上游供应商容百科技公告称,由于对比克电池的应收账款逾期,公司已起诉比克电池,目前该案已获法院受理。
除容百科技外,多家锂电池上游原材料供应商也加入了比克电池的“*债讨**大军”行列。
11月10日晚,杭可科技发布公告,称由于比克电池目前存在回款风险,公司已对部分货款补充计提坏账准备。如比克电池的应收账款无法收回,公司将对该部分款项计提坏账准备。

杭可科技公告截图
对于拖欠的供应商欠款,比克电池对未来汽车日报回复称,由于公司与众泰之间数亿元的诉讼案件还未解决,公司对上游供应商的正常回款进程也受到影响,目前公司正在制定方案解决上游供应商欠款问题。
在多家供应商施压下,比克电池选择与供应商协商分期还款。然而,即使已协议分期付款,比克电池还是未能按约定支付货款。
12月15日晚,容百科技发布公告称,截至12月15日比克电池实际支付货款合计1150万元,与此前二者约定的一期及二期还款额7020.75万元相差甚远,这意味着比克电池对容百科技的货款再次逾期。
事实上,比克电池的还款能力已遭到监管部门的质疑。12月15日,上交所下发问询函,要求容百科技说明上述还款计划未能按约履行的原因,以及后续履约的可能性。
12月16日,比克电池向未来汽车日报回应称,公司已与容百科技等主要供应商协商新的还款计划,将主要根据众泰等客户的回款对供应商进行支付。
这意味着,比克电池目前的现金流已经非常紧张。若下游车企的货款没有回流,该公司将无法支付上游供应商的货款。
据未来汽车日报不完全统计,目前比克电池的上游供应商计提坏账已超过5亿元。这意味着比克电池仍将面临高达5亿元的债务。
业内分析人士预计,若比克电池无法按约定支付供应商货款或被认定为还款能力不足,那么比克电池的正常经营将受到影响,部分资产或将被司法冻结。
电池行业迎来洗牌期
2019年,比克电池的命运急转直下。
数据显示,今年一季度出货量还排在第五名的比克电池,到10月排名已跌至第十六名。业内分析人士认为,除了受到拖欠货款影响,动力电池市场遇冷也是比克衰落的原因之一。
动力电池应用分会研究部数据显示,今年10月,动力电池装机量约4.07GWh,同比下降31.35%,这已经是动力电池装机量连续第三个月同比下滑。除比克电池外,多家电池企业也陷入危机。昔日动力电池巨头沃特玛进入破产清算程序,另一家动力电池企业湖北猛狮也已破产清算。
动力电池行业危机的背后,是新能源汽车市场的持续萎靡。
“电动车卖不出去,电池厂商日子也不会好过。终端需求跟不上的话,对整个新能源车产业链都是冲击。”一位动力电池企业内部人士对未来汽车日报表示。他认为,在电池行业整体下滑的背景下,只有具备规模的头部企业才能够抗住寒冬,其他份额不高的中小型动力电池企业随时都有被淘汰的可能。
未来汽车日报此前曾就欠薪、停产等传闻向比克电池求证。比克电池回应称,目前深圳比克及郑州比克的工厂都在正常运营,均不存在欠薪停产的情况,但公司确实现金流紧张,行业整体不景气是重要的原因。

比克电池 来源:维基百科
“整体行业形势如此,在两家车企欠这么多钱的情况下,流动性紧张是行业内会会普遍遇到的情况。任何一家公司都有可能遭遇短暂的现金流紧张。”比克电池内部人士对未来汽车日报说。
另一位业内人士则认为,比克电池的问题更多出在公司自身经营管理上。比克电池的电池一直采用圆形电池的方案,现在行业里主流方案是三元方形电池和三元软包电池,比克在产品上不占优势。
此外,目前比克电池的客户都是中低端的汽车厂商,后者付款比较艰难,最终导致了比克电池的现金流危机。上述人士表示,比克电池正在合作的车企包括东风日产、零跑、江铃汽车等。
在锂电市场中,“先赊账后付款”已成为行业风气。对于供货方而言,这种行业习惯已然带来巨大的风险。上述人士认为,比克电池的遭遇或将在其他锂电池企业身上重演。
第一块多米诺骨牌已经被推倒,下一个被拖入泥潭的会是谁?
作者 | 李梓楠
编辑 | 吴岩
