便秘表现为排便困难、排便次数减少(每周<3次)、粪便干硬,严重影响患者的生活质量。除调整饮食结构外,泻药是治疗便秘的常用手段。临床常用的泻药主要有七大类,他们之间有何区别?应如何正确选择?
一、临床常用泻药
临床常用泻药包括容积性泻药、渗透性泻药、刺激性泻药、促动力药、促分泌药、润滑性泻药、微生态制剂。
其中, 微生态制剂只是慢性便秘辅助用药。

二、临床常用中成药
大黄、番泻叶、芦荟、决明子、何首乌等蒽醌类泻药 是目前公认的引起 结肠黑变病 的主要因素,部分蒽醌类泻药如何首乌有导致肝功能损伤的风险,服药过程中需定期检查肝功能。
—— 便秘中医诊疗专家共识意见(2017)。

三、慢性便秘的病因和治疗
慢性便秘可分为慢性功能性便秘、慢性继发性便秘,其*功中**能性便秘最常见。

1.功能性便秘
功能性便秘包括慢传输型便秘、排便障碍型便秘、正常传输型便秘。
慢传输型便秘,首选容积性或渗透性泻药治疗,无效时可加用促动力药物。
排便障碍型便秘,主要表现为粪便干结,可首先使用润滑性泻药(外用开塞露,或短期口服多库酯钠),也可适当使用渗透性、容积性泻药。
正常传输型便秘(便秘型肠易激综合征),可选用渗透性泻药(聚乙二醇、乳果糖)、促分泌药(利那洛肽)。
所有患者避免长期应用或滥用刺激性泻药。
2.继发性便秘
器质性疾病引起的便秘需要积极治疗原发疾病。
药物引起的便秘首先尽量停用可引起或加重便秘的药物,如不能停用,则需同时服用合适的通便药。
四、儿童和孕妇用药

1.儿童用药
《中国慢性便秘专家共识意见(2019)》:聚乙二醇是便秘患儿的一线治疗药物、容积性泻药和乳果糖也被证实有效,且耐受性良好。
聚乙二醇4000散的适应症:成人及8岁以上儿童(包括8岁)便秘的症状治疗,儿童最长疗程不超过3个月。
2.孕妇用药
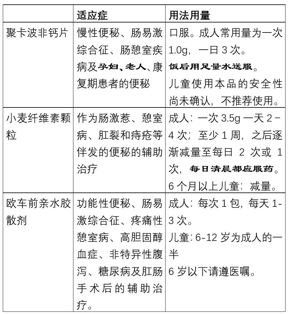
预防性用药:首选双糖类渗透性泻药(如乳果糖),次选容积性泻药(如欧车前等)。
治疗性用药:首选乳果糖,次选聚乙二醇。
开塞露、蓖麻油禁用于妊娠期女性。
——通便药在妇产科合理应用专家共识(2014)
容积性泻药(欧车前、小麦纤维素颗粒)、聚乙二醇、乳果糖的安全性好、作用缓和且对胎儿无不良影响,可作为妊娠期便秘患者的首选泻剂。
——《中国慢性便秘专家共识意见(2019)》
五、常用泻药用法用量和注意事项
1.容积性泻药
与华法林、地高辛、抗生素等同时服用时可能会影响后者的吸收。

2.渗透性泻药
渗透性泻药大剂量用药可能会出现腹泻,少数有腹胀、腹痛、恶心等不良反应。

3.刺激性泻药
这类泻药虽起效快、效果好,但长期应用会影响肠道水电解质平衡和维生素吸收,可引起不可逆的肠肌间神经丛损害,甚至导致大肠肌无力、药物依赖和大便*禁失**。
酚酞因在动物实验中发现可能有致癌作用,已被撤出市场。
蒽醌类药物(如大黄、番泻叶及麻仁丸、木香理气片、苁蓉润肠口服液、当归龙荟片、通便宁片等中成药) ,长期服用还可导致结肠黑变病。

4.促动力药
国外研究认为,普芦卡必利与老年患者心血管不良事件无明显相关,安全性和耐受性良好,但缺乏在中国老年人群中的安全性研究。

5.促分泌药
利那洛肽是一种鸟苷酸环化酶C(GC-C)激动剂,可增加小肠腔内氯化物和碳酸氢盐的分泌量,最终使小肠液分泌增多和结肠转运速度增快。
利那洛肽可通过降低疼痛神经纤维的活性,减轻内脏疼痛。

6.润滑性泻药
孕妇禁用开塞露。

7.微生态制剂
常用于治疗慢性便秘的益生菌主要是双歧杆菌属和乳酸杆菌属。
