
泽璟制药在2020年1月23日上市,在此之前绝大部分投资者对泽璟生物相当陌生,但在肝癌医药领域,泽璟制药旗下的多纳非尼却在NDA之前受到医药行业极大的关注。
在这里我简略介绍一下,现在国内批准上市的用于治疗一线肝细胞癌的靶向药物为德国拜耳公司的索拉非尼和日本卫材公司的仑伐替尼,国内目前递交上市申请的多纳非尼是全球第三只用于治疗一线肝细胞癌的靶向药物。打破了国外治疗一线晚期肝细胞癌的靶向药物在这一领域的垄断,此时的多纳非尼已经在做 III 期临床试验总结,并将于 2020 年一季度提交 NDA。
(一)一线治疗晚期肝癌小分子靶向药的背景、市场规模和国外药厂营收


在泽璟生物的招股说明书中有明确标出前十大癌症患者每年的数量,在数据的比对中发现,肝癌患者每年增长的幅度并不高,甚至增长幅度会从2015年的2.75%下降2021年预测的2.47%,在已有数据的2018年下降到了2.59%,在观察数据到这个时候,有一个疑问就是肝癌患者增长幅度的下降难道还能够让一线治疗晚期肝癌小分 子 靶向药市场变成一个增量市场吗?看下图

影响整个晚期肝癌一线治疗靶向药市场最重要的不是新发肝癌患者的增长幅度,而在于临床可惠及人口的渗透率,从索拉非尼在2017年谈判成功纳入国家医保目录,可惠及人口渗透率也从2017年的1.2%增长 到 2018年的4.6%,而同年美国市场的渗透率已达23.3%,也就是说医保政策的改革,2018年纳入12个小分子靶向药,直接促使了小分子靶向药井喷式发展。


预计索拉非尼于中国市场销售额在2019年达到12.8亿人民币,相比2018年销售额7.1亿,增长80.3%,而日本卫材的伦伐替尼由于极其优秀的临床表现,在未进入医保的情况下,一个月的费用需要3.3万元左右,而换成索拉非尼,平均医保报销下来一个月的治疗费用在9000元左右,而就是在这样的情况下仑伐替尼2018年9月上市后,当年就取得1亿人民币的收入,更是在2019年预计全年销售可以达到7.2亿,比2018年销售增长620%,疯狂侵占索拉非尼的市场,而一线治疗晚期肝癌小分子靶向药中国市场也随着从2018年的8.1亿增长到2019年预计20亿,增幅达到146%,随着临床可惠及人口的渗透率提高,整个一线治疗晚期肝癌小分子靶向药市场容量会越来越大
随着医保每两年一次目录调整,将会在未来更多的纳入小分子靶向药来惠及民众,本土小分子靶向药由于价格和国家政策的支持,相比进口药价格降幅较小,比同水平靶向药有较大的谈判优势,而泽璟生物的多纳非尼也是以进入医保为目标一直不懈努力


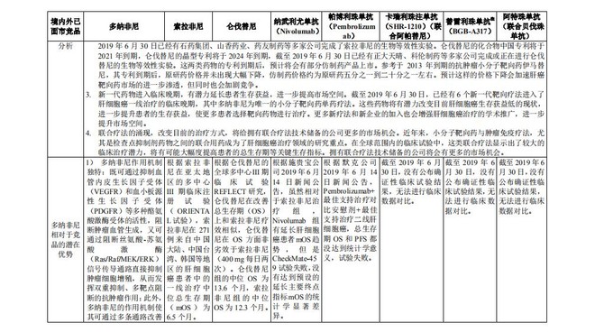
(二)多纳非尼与索拉非尼、伦伐替尼直接竞争,是否能形成三足鼎立之势?

从上文得出,2018年一线治疗晚期肝癌小分子靶向药中国市场,索拉非尼所占市场份额为87.7%,而伦伐替尼份额为12.3%,到了2019年,索拉非尼所占市场份额为64%,伦伐替尼为36%
为什么伦伐替尼能够迅速的抢占索拉非尼的市场,是因为伦伐替尼相比索拉非尼,对中国肝癌患者疗效尤其明显。针对中国患者,仑伐替尼组的中位总生存期高达14.8个月,而索拉非尼组只有10.2个月,足足提高了4.8个月。
而多纳非尼的Ib 期临床试验数据如下

多纳非尼的.2g bid组中位总生存期达到了12.2个月,在这里有个疑问,从泽璟制药的招股说明书中明确列出索拉非尼的中位总生存期是6.5月,而媒体报道的索拉非尼中位总生存期是10.2个月,泽璟制药多纳非尼II/III 期临床试验多纳非尼和索拉非尼的对比数据未出,是什么导致了媒体报道的偏差呢


但姑且这样看,中位总生存期是索拉非尼(10.2)<多纳非尼(12.2)<伦伐替尼(15)
由于接下来3年内不会有新的一线治疗晚期肝癌小分子靶向药在中国获批,所以接下来在一线原研药市场就会是三者互相争夺市场



目前多只一线治疗晚期肝癌小分子靶向药在进行临床 III 期实验,而时间是在2018-2019年开始的,而临床 III 期实验需要3年的时间,所以目前在一线治疗晚期肝癌小分子靶向药原研药市场就是三足鼎立的局面
而从泽璟制药上述招股说明书也得出一个结论就是:索拉非尼之所以在仑伐替尼的全球多中心III期临床试验的中位总生存期12.3个月到索拉非尼在亚太地区的多中心 III 期临床注册试验6.5个月的巨大差异是因为索拉非尼由欧洲人研制,并不适用于东方人体质
由于索拉非尼的化合物专利保护期至2020年1月、晶型专利保护期至2025年9月,而仑伐替尼目前看并没有药厂进行仿制药研发,所以接下来多纳非尼还将与与索拉非尼专利到期后的仿制药展开竞争,而由于仿制药进入医保将比原研药的价格低得多,多纳非尼也会遭受索拉非尼仿制药的低价冲击,这也是多纳非尼的其中一个重要风险
但由于多纳非尼先天在国内完成临床试验,从药效方面表现要优于索拉非尼,所以短期受仿制药的冲击有限