

最近有小可爱问痘痘咋搞,珍珠拍机场保证

不过最近出了状况……
珍珠因为吃太多甜点 脸上爆了两个大痘,我天!!好几年不长痘了已经,就连去医院大夫都不相信我这个年纪还能长青春痘……

好吧,既然痘痘不放过我们,那我们也不能放过痘痘!所以今天就来说下怎么「战痘」。
一、痘痘的形成
痘痘是*疮痤**的一种,*疮痤**有很多不同形态,在了解*疮痤**成因之前 有必要先看看都有哪些类型。
1、*疮痤**类型
*疮痤**可以分为非炎症性和炎症性两种,两种在严重程度和外观上有很大不同:

非炎症性粉刺算是痘痘的前身,只不过没有发炎:
闭口——闷在皮肤里的小型粉刺,外观上是肉色的,可以挤出或大或小的油脂粒
黑头/白头——堵在毛孔的角栓,跟闭口相反,这个属于开放型粉刺
炎症性的4种痘痘严重程度依次递进:
丘疹——皮肤上红肿的凸起,一般挤不出粉刺,这说明皮肤有炎症了
脓包——丘疹的进化版,会在红肿之上有白色的脓点,可挤出脓液和粉刺
结节——就是俗称的火疖子,块头比较大,按会痛,脓液处在皮肤深处不容易挤出
囊肿——结节的究极进化版,多发生在真皮层下,会比结节软一些但面积更大,容易化脓感染、留下疤痕
2、*疮痤**成因
*疮痤**形成的原因包含内因和外因,它们相互作用是*疮痤**难解的根本原因。
① *疮痤**内因
*疮痤**多发于青春期的少男少女(尤其男生),因为青春期的激素分泌旺盛,过剩的雄激素会导致过量的皮脂分泌、影响皮脂腺导管的排油能力(堵了)。

珍珠虽然早已过了青春期,但因为最近摄入太多糖分,破坏了体内激素平衡(雄激素过剩),所以长痘。
② *疮痤**外因
当粉刺堵塞毛孔达到一定程度,毛孔内的*疮痤**丙酸杆菌在无氧环境下疯狂繁殖,炎症性痘痘就开始形成了:

所以形成*疮痤**的最主要外因是——过剩的皮脂分泌、皮脂腺导管角化异常、角栓、*疮痤**丙酸杆菌。

③ 其他原因
螨虫也可能导致痘痘。

生活中大部分场景都有螨虫存在,如果皮肤抵抗力不好很可能感染螨虫。
螨虫会导致皮肤出油严重、角质代谢异常、皮肤红肿发痒、毛孔粗大、肤色暗沉、反反复复长痘 等一系列问题。
但不能用这些皮肤问题来逆推自己是否感染了螨虫,需要去专业医疗机构做检测。
最后,总结下痘痘的主要成因:
① 雄激素过剩
② 皮脂分泌过量
③ 皮肤代谢异常
④ *疮痤**丙酸杆菌
⑤ 皮肤感染螨虫
搞清楚痘痘的成因之后,战痘就有思路了。
二、如何「战痘」
护肤其实跟经营公司一样,已经出现的状况要及时处理,对尚未出现的问题也要有准备、防患于未然。所以战痘的主要思路分为两步。
1、处理已形成的*疮痤**
① 非炎症性*疮痤**(粉刺)

处理粉刺最重要的步骤是清理毛孔里的角栓,它可能像闭口这样被包裹在皮肤下,也可能像黑头/白头这样露出一部分。
皮肤下的角栓需要先用粉刺针戳破表皮,然后挤出角栓,要用针尖戳破自己皮肤的过程可能不容易,下不去手的小可爱可以去医院找专业人士代劳。
开放式的粉刺(黑头/白头)可以直接挤出,但需要尽量保持面部清洁和挤压工具的清洁。

在处理完角栓后,皮肤可能会留下空荡荡的毛孔:

这就需要用一些消炎+收缩毛孔类的产品湿敷患处,常用成分是阿达帕林、水杨酸类,其中阿达帕林还有抑制角化的作用(防止毛孔堵塞),因此这几个产品粉刺er们可以常备:

(建议在使用前先了解使用方法和可能存在的副作用,毕竟千人千肤,珍珠仅是基于自己的使用经验推荐)
所以,处理非炎症性粉刺的要点是——清理角栓、局部消炎、收缩毛孔。
② 炎症性*疮痤**
对于比较轻度的、还没有出现脓包的红肿丘疹,需要先消炎抗菌:

夫西地酸乳膏——抗生素+非激素软膏,主要用于革兰氏阳性球菌引起的皮肤感染,对炎性丘疹、小型脓包、黑头白头等有较好效果。患处每日使用2~3次,可与阿达帕林凝胶配合使用。
甲硝唑凝胶——抗生素+非激素凝胶,主要用于治疗脂溢性皮炎、玫瑰*疮痤**等,可以用来杀灭*疮痤**丙酸杆菌等厌氧菌,对脓包、黑头等也有一定效果。
对于稍严重点的、已有脓点拱出的炎性痘痘,需要先清除痘痘的脓液以及皮下的角栓,然后针对性地抑菌消炎:

消炎用夫西地酸乳膏或莫匹罗星软膏都可以,药店都能买到,两者都是抗生素+非激素类软膏,择其一就可以了~
不想用抗生素的就选择过氧苯甲酰凝胶(班赛),这个是针对性的抗菌药物,主要用来杀灭*疮痤**丙酸杆菌,不容易产生耐药性。可以和达芙文联用,早上用班赛 晚上用达芙文。但注意可能会产生脱皮情况。
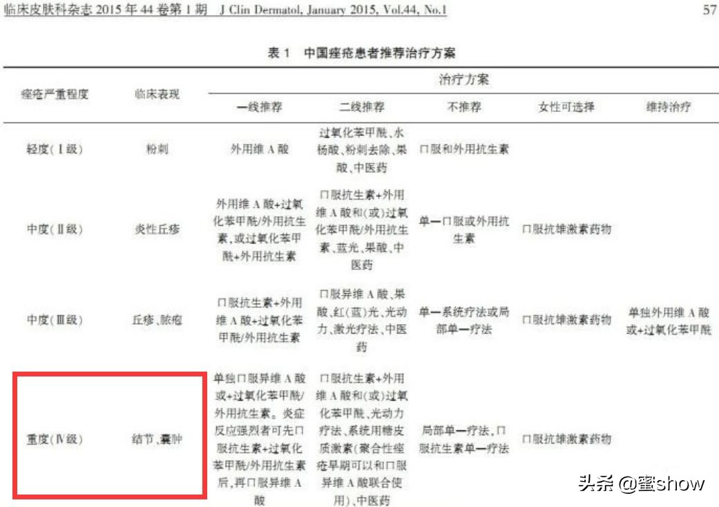
对于最严重的结节或囊肿型痘痘,普通针清可能很难将肿物清理出来(而且容易感染),外用消炎药也已无法达到治疗效果,此时就要配合口服药。可参考临床皮肤科杂志给出的治疗建议:

结节、囊肿型痘痘属于IV级(最严重),一般需口服第二代四环素类药物(抗生素),如盐酸米诺环素、多西环素等。但!严重的痘痘最好先就医,医生会根据个人不同状况给出最合适的处方,尽量避免自我诊断和擅自用药!!!
2、如何防患于未然
虽然我们知道如何对付已形成的痘痘,但战痘的过程还是很糟心啊,除了要忍受丑兮兮的痘痘,还要担心会不会感染、留印、色沉怎么办,甚至痘痘还反反复复!
所以,治疗痘痘最好的方法就是……把它掐死在摇篮里!!
不管是正在长痘的、还是已经痘消的,接下来说的内容比治疗痘痘本身还要重要:
① 调理内分泌,控制雄激素
还在长身体的青春期小弟小妹可以忽略这条,因为发育期体内激素变化快,盲目进行抑制可能会影响发育。
但20岁以上还在反复长痘的就要注意了,最好先去医院检测下自己的激素水平,看看是否存在雄激素过高的情况。

尤其女孩子们要注意,雄激素过高除了会带来痘痘,还可能导致卵巢多囊、多毛、肥胖等各种问题,总之对外表的负面影响多多。
要注意的是:雄激素和雌激素水平没有相关性,如果雄激素偏高,补充雌激素并不能使雄激素降低,控雄只能通过药物。
② 注重清洁但不过度清洁
大部分痘痘都是由于油脂分泌过旺和皮肤角化异常酝酿并形成的,有时候角质层过厚也会引起痘痘。
角质层偏厚的皮肤一般比较暗淡粗糙、没有*血丝红**或敏感情况、经常长闭口粉刺、护肤品不易吸收 化妆也不贴妆,这样的皮肤需要适当祛角质。
但脸部祛角质和身体不同,不能用揉搓这样粗暴的手段,最好是使用一些帮助角质代谢的护肤品,如ipsa角质调理液、SKII神仙水、takami角质调理液等。

同时适当地配合使用一些油性卸妆产品,通过以油溶油,可以祛除毛孔中的皮脂阻塞,达到疏通毛孔的目的。
但是角质已经比较薄的,也要注意保护角质层,以免外界细菌入侵毛孔导致炎症。所以洗脸要尽量轻柔、避免使用去角质产品、也要在适当情况下减少洗脸次数。
③ 认真处理炎症
痘痘越来越严重或反反复复,一般就是炎症在作怪。而是否存在炎症也容易辨别:是否发红发肿。
对付炎症分为消炎和预防两种手段:
消炎——挤破的痘痘外用抗生素来消除炎症,未破的红肿痘痘用班赛杀灭*疮痤**丙酸杆菌,轻度的炎症粉刺或痘痘用可以用阿达帕林
预防——炎症的发生通常跟内分泌有密切关系,当内分泌不平衡、疯狂出油并且皮脂腺角化异常时,皮肤就更容易出现炎症。所以预防炎症要从饮食入手:少糖、少油、少奶制品,要补充VC、VB、锌以及omega-3(鱼类)
④ 适当借助红蓝光
正规的红蓝光具有比较强的消炎杀菌作用,并且可以达到较深皮层,红蓝光本身比激光温和 基本不存在灼伤风险。

目前最常用的根治*疮痤**的方法就是红蓝光,整个过程包括针清痘痘+蓝光消炎+红光刺激真皮层重塑,基本可以把*疮痤**连根拔起。
从15年开始,珍珠就把这个方法当作预防痘痘大面积发作的主要方法,有兴趣的建议大家去当地三甲医院皮肤科咨询。
今天的内容就到这里啦~
痘痘作为珍珠青春期永恒の痛,曾经消耗我超多精力和耐力,所以我总结了一些自己用过的方法和产品,希望对长痘痘的老可爱有所帮助~
但是,长痘严重的一定要去医院看,拖得越久 治愈周期越久,要重视起来!
如果大家有好的战痘方法,欢迎在留言区分享吖~
最后别忘了点关注,下期内容更精彩哦!