企业概览
深圳普门科技股份有限公司成立于2008年01月16日,注册地位于深圳市龙华区观湖街道观城社区求知东路8号金地天悦湾(梅关高速与环观南路交汇处)1层,法定代表人为刘先成。经营范围包括计算机软硬件、科学仪器的技术开发和销售(不含限制项目);医疗器械产品的研发;经营进出口业务(法律、行政法规、国务院决定禁止的项目除外,限制的项目须取得许可后方可经营)。;一类、二类、三类医疗器械的研发、生产和销售。深圳普门科技股份有限公司对外投资13家公司,具有2处分支机构。
1、工商信息
图表1 企业工商信息表

数据来源:医械数据云
2、核心下属企业
深圳普门科技股份有限公司共有7家核心下属企业。(核心下属企业是指深圳普门科技股份有限公司直接或间接持股比例大于或等于50%的医疗器械企业。)
图表2 普门科技及其核心下属企业名单

数据来源:MDCLOUD(医械数据云)
生产资质
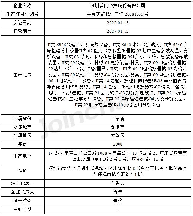
1、生产许可证
图表3 企业生产许可信息表

数据来源:MDCLOUD(医械数据云)
2、生产备案证
图表4 企业生产备案信息表

数据来源:MDCLOUD(医械数据云)
销售资质
1、经营备案证
图表5 企业经营备案信息表

数据来源:MDCLOUD(医械数据云)
产品结构
1、产品注册情况
截至2023年9月30日,深圳普门科技股份有限公司(含核心下属企业)的产品数量共计243件(其中本企业产品数量有139件),产品类别共覆盖9个医疗器械产品大类,35个一级产品类别,133个二级产品类别。其中,Ⅰ类产品数量为50件,Ⅱ类产品数量为187件,Ⅲ类产品数量为6件。
图表6 深圳普门科技股份有限公司(含核心下属企业)Ⅰ、Ⅱ、Ⅲ类产品注册情况

数据来源:MDCLOUD(医械数据云)
2、产品注册趋势
截至2023年9月30日,深圳普门科技股份有限公司(含核心下属企业)产品注册数量共计243件。
图表7 2018-2023年9月底深圳普门科技股份有限公司(含核心下属企业)产品注册趋势

数据来源:MDCLOUD(医械数据云)
3、产品大类分布
从产品大类来看,截至2023年9月30日,深圳普门科技股份有限公司(含核心下属企业)体外诊断试剂数量最多,有171件。
图表8 深圳普门科技股份有限公司(含核心下属企业)产品类型分布情况

数据来源:MDCLOUD(医械数据云)
图表9 深圳普门科技股份有限公司(含核心下属企业)面向各科室的产品数量情况(单位:件)

数据来源:MDCLOUD(医械数据云)
4、核心产品
图表10 深圳普门科技股份有限公司(含核心下属企业)创新/优先/优秀国产设备产品名单

数据来源:MDCLOUD(医械数据云)
企业财务
1、财务表现
2022年深圳普门科技股份有限公司总营收达到9.83亿元,同比增长26.0%,营业成本为4.08亿元,净利润2.56亿元。
图表11 2017-2022年深圳普门科技股份有限公司收入/成本/利润变化(单位:亿元)

数据来源:MDCLOUD(医械数据云)
2、收入结构
2022年深圳普门科技股份有限公司主营业务收入为9.76亿元,占总收入的100.0%,非主营业务占0.0%。
3、成本结构
2022年深圳普门科技股份有限公司研发费用占总成本的53.0%,销售费用占46.0%。
图表12 深圳普门科技股份有限公司成本结构情况

数据来源:MDCLOUD(医械数据云)
招投标市场销售
1、销售业绩趋势
据MDCLOUD(医械数据云)统计,截至2023年9月30日,2023年深圳普门科技股份有限公司(含核心下属企业)产品中标金额为6502.37万元,2019-2022年中标金额共计3.31亿元。
图表13 深圳普门科技股份有限公司(含核心下属企业)产品招投标中标情况

数据来源:MDCLOUD(医械数据云)
2、销售地区
2020-2023年9月底,深圳普门科技股份有限公司(含核心下属企业)产品的主要销售地区为四川省和广东省。
图表14 深圳普门科技股份有限公司(含核心下属企业)产品TOP10销售地区(单位:万元)

数据来源:MDCLOUD(医械数据云)
3、重点产品
2020-2023年9月底,深圳普门科技股份有限公司(含核心下属企业)产品销售额排名第一的是光子治疗仪,为9120.3万元;销量排名第一的是空气波压力治疗系统,为2386件。
图表15 深圳普门科技股份有限公司(含核心下属企业)销售额TOP5产品

数据来源:MDCLOUD(医械数据云)
图表16 深圳普门科技股份有限公司(含核心下属企业)销售量Top5产品

数据来源:MDCLOUD(医械数据云)
图表17 深圳普门科技股份有限公司(含核心下属企业)产品采购次数Top10的客户

数据来源:MDCLOUD(医械数据云)
专利情况
1、专利类型
截至2023年9月30日,深圳普门科技股份有限公司(含核心下属企业)专利发布数量共计307件,其中发明专利105件,实用新型147件,外观设计55件。
图表18 深圳普门科技股份有限公司(含核心下属企业)的专利类型占比情况

数据来源:MDCLOUD(医械数据云)
2、专利趋势
图表19 深圳普门科技股份有限公司(含核心下属企业)专利申请及发布趋势

数据来源:MDCLOUD(医械数据云)
报告说明
*本报告生成时间为2023年10月24日
*本报告内容中,有效产品数量的统计为截至2023年9月30日该公司的产品注册或备案情况(即:注册或备案日期在截止日期之前,有效期大于截止日期且未注销的产品注册证数量)。
*本报告内容全部基于对公开数据整合、推算所获得的结果,本公司对该数据查询结果的有效性、及时性、准确性和完整性不作任何保证,仅供参考之用。
免责声明
1. 本服务系基于“现况”及“现有”基础提供,不构成任何投资建议,且不提供任何明示或暗示的担保或保证。本公司在法律允许的范围内提供服务,拒绝所有明示或暗示之担保,包含但不限于保证适销性、特定用途或其他因交易产生之担保。
2. 本公司不针对其结果内容之准确性与完整性做任何陈述与(或)担保。在任何情况下,本公司不对任何人因使用本报告中的任何数据、资料、内容所引致的任何损失负任何责任,阅读者自行承担风险。
3. 本公司不对因合约、担保及侵权行为,即包含但不限于疏忽、产品责任或其他情事等造成第三方成本增加或其他直接、间接、特定或偶发损失(包含但不限于收益、营收、商务及数据之损失)负法律责任,即使第三方已被告知此类费用或损失之可能性。
4. 需将中文转译为英文或日文之内容,含公司名称、地址及其他信息皆须依照音译或意译翻译之。本公司恕不对其正确性与完整性负法律责任。
版权声明
广州众成大数据科技有限公司拥有该报告的所有权,未经允许,任何人不得以任何形式对外发布、使用(商业用途)以及各种形式的出版及展示。已经本网协议授权的媒体、网站、个人,在*载下**使用时须注明“转自(或引自)医械数据云”,并标明本网网址https://www.mdcloud.cn/。
众成数科搭建医疗器械领域招投标数据检测平台并开展全维度数据提取,包含产品规格型号、技术参数及附件提取,涵盖200+产品线,实现T+1日更检测,提供细分市场分析、区域检测、竞争格局、经销商分析等定期报告及定制数据,欢迎联系客服咨询。