上篇文章我们已经了解了 Dubbo 服务暴露全过程,这篇文章我就带着大家再来看看 Dubbo 服务引入全流程,这篇服务引入写完下一篇就要来个全链路打通了,看看大家看完会不会有种任督二脉都被打通的感觉。

在写文章的过程中丙还发现官网的一点小问题,下文中会提到。
话不多说,咱们直接进入正题。
服务引用大致流程
我们已经得知 Provider将自己的服务暴露出来,注册到注册中心,而 Consumer无非就是通过一波操作从注册中心得知 Provider 的信息,然后自己封装一个调用类和 Provider 进行深入地交流。
而之前的文章我都已经提到在 Dubbo中一个可执行体就是 Invoker,所有调用都要向 Invoker 靠拢,因此可以推断出应该要先生成一个 Invoker,然后又因为框架需要往不侵入业务代码的方向发展,那我们的 Consumer 需要无感知的调用远程接口,因此需要搞个代理类,包装一下屏蔽底层的细节。
整体大致流程如下:

服务引入的时机
服务的引入和服务的暴露一样,也是通过 spring 自定义标签机制解析生成对应的 Bean,Provider Service 对应解析的是 ServiceBean 而 Consumer Reference 对应的是 ReferenceBean。

前面服务暴露的时机我们上篇文章分析过了,在 Spring 容器刷新完成之后开始暴露,而服务的引入时机有两种,第一种是饿汉式,第二种是懒汉式。
饿汉式是通过实现 Spring 的InitializingBean接口中的 afterPropertiesSet方法,容器通过调用 ReferenceBean的 afterPropertiesSet方法时引入服务。
懒汉式是只有当这个服务被注入到其他类中时启动引入流程,也就是说用到了才会开始服务引入。
默认情况下,Dubbo 使用懒汉式引入服务,如果需要使用饿汉式,可通过配置 dubbo:reference 的 init 属性开启。
我们可以看到 ReferenceBean还实现了FactoryBean接口,这里有个关于 Spring 的面试点我带大家分析一波。
BeanFactory 、FactoryBean、ObjectFactory
就是这三个玩意,我单独拿出来说一下,从字面上来看其实可以得知BeanFactory、ObjectFactory是个工厂而FactoryBean是个 Bean。
BeanFactory 其实就是 IOC 容器,有多种实现类我就不分析了,简单的说就是 Spring 里面的 Bean 都归它管,而FactoryBean也是 Bean 所以说也是归 BeanFactory 管理的。
那 FactoryBean 到底是个什么 Bean 呢?它其实就是把你真实想要的 Bean 封装了一层,在真正要获取这个 Bean 的时候容器会调用 FactoryBean#getObject() 方法,而在这个方法里面你可以进行一些复杂的组装操作。
这个方法就封装了真实想要的对象复杂的创建过程。

到这里其实就很清楚了,就是在真实想要的 Bean 创建比较复杂的情况下,或者是一些第三方 Bean 难以修改的情形,使用 FactoryBean 封装了一层,屏蔽了底层创建的细节,便于 Bean 的使用。
而 ObjectFactory 这个是用于延迟查找的场景,它就是一个普通工厂,当得到 ObjectFactory 对象时,相当于 Bean 没有被创建,只有当 getObject() 方法时,才会触发 Bean 实例化等生命周期。
主要用于暂时性地获取某个 Bean Holder 对象,如果过早的加载,可能会引起一些意外的情况,比如当 Bean A 依赖 Bean B 时,如果过早地初始化 A,那么 B 里面的状态可能是中间状态,这时候使用 A 容易导致一些错误。
总结的说 BeanFactory 就是 IOC 容器,FactoryBean 是特殊的 Bean, 用来封装创建比较复杂的对象,而 ObjectFactory 主要用于延迟查找的场景,延迟实例化对象。
服务引入的三种方式
服务的引入又分为了三种,第一种是本地引入、第二种是直接连接引入远程服务、第三种是通过注册中心引入远程服务。

本地引入不知道大家是否还有印象,之前服务暴露的流程每个服务都会通过搞一个本地暴露,走 injvm 协议(当然你要是 scope = remote 就没本地引用了),因为存在一个服务端 既是 Provider 又是 Consumer 的情况,然后有可能自己会调用自己的服务,因此就弄了一个本地引入,这样就避免了远程网络调用的开销。
所以服务引入会先去本地缓存找找看有没有本地服务。
直连远程引入服务,这个其实就是平日测试的情况下用用,不需要启动注册中心,由 Consumer 直接配置写死 Provider 的地址,然后直连即可。
注册中心引入远程服务,这个就是重点了,Consumer 通过注册中心得知 Provider 的相关信息,然后进行服务的引入,这里还包括多注册中心,同一个服务多个提供者的情况,如何抉择如何封装,如何进行负载均衡、容错并且让使用者无感知,这就是个技术活。
本文用的就是单注册中心引入远程服务,让我们来看看 Dubbo 是如何做的吧。
服务引入流程解析
默认是懒汉式的,所以服务引入的入口就是 ReferenceBean 的 getObject 方法。

可以看到很简单,就是调用 get 方法,如果当前还没有这个引用那么就执行 init 方法。
官网的一个小问题
这个问题就在 if (ref == null) 这一行,其实是一位老哥在调试的时候发现这个 ref 竟然不等于 null,因此就进不到 init 方法里面调试了,后来他发现是因为 IDEA 为了显示对象的信息,会通过 toString 方法获取对象对应的信息。
toString 调用的是 AbstractConfig#toString,而这个方法会通过反射调用了 ReferenceBean 的 getObject 方法,触发了引入服务动作,所以说到断点的时候 ref != null。

可以看到是通过方法名来进行反射调用的,而 getObject 就是 get 开头的,因此会被调用。
所以这个哥们提了个 PR,但是一开始没有被接受,一位 Member 认为这不是 bug, idea 设置一下不让调用 toString 就好了。

不过另一位 Member 觉得这个 PR 挺好的,并且 Dubbo 项目二代掌门人北纬30也发话了,因此这个 PR 被受理了。

至此我们已经知道这个小问题了,然后官网上其实也写的很清楚。

但是小问题来了,之前我在文章提到我的源码版本是 2.6.5,是在 github 的 releases 里面下的,这个 tostring 问题其实我挺早之前就知道了,我想的是我 2.6.5 稳的一批,谁知道翻车了。

我调试的时候也没进到 init 方法因为 ref 也没等于 null,我就奇怪了,我里面去看了下 toString 方法,2.6.5版本竟然没有修改?没有将 getObject 做过滤,因此还是被调用了。
我又打开了2.7.5版本的代码,发现是修改过的判断。

我又去特意下了 2.6.6 版本的代码,发现也是修改过的,因此这个修改并不是随着 2.6.5 版本发布,而是 2.6.6,除非我下的是个假包,这就是我说的小问题了,不过影响不大。
其实提到这一段主要想说的是那个 PR,作为一个开源软件的输出者,很多细节也是很重要的,这个问题其实很影响源码的调试,因为对代码不熟,肯定会一脸懵逼,谁知道是不是哪个后台线程异步引入了呢。
提这个 PR 的老哥花了两个小时才搞清楚真正的原因,所以说虽然这不是个 bug 但是很影响那些想深入了解 Dubbo 内部结构的同学们,这种改配置去适应的方案是不可取了,还好最终的方案是改代码。
好了让我们回到今天的主题,接下来分析的就是那个不让我进去的 init 方法了。
源码分析
init 方法很长,不过大部分就是检查配置然后将配置构建成 map ,这一大段我就不分析了,我们直接看一下构建完的 map 长什么样。

然后就进入重点方法 createProxy,从名字可以得到就是要创建的一个代理,因为代码很长,我就一段一段的分析。

如果是走本地的话,那么直接构建个走本地协议的 URL 然后进行服务的引入,即 refprotocol.refer,这个方法之后会做分析,本地的引入就不深入了,就是去之前服务暴露的 exporterMap 拿到服务。

如果不是本地,那肯定是远程了,接下来就是判断是点对点直连 provider 还是通过注册中心拿到 provider 信息再连接 provider 了,我们分析一下配置了 url 的情况,如果配置了 url 那么不是直连的地址,就是注册中心的地址。

然后就是没配置 url 的情况,到这里肯定走的就是注册中心引入远程服务了。

最终拼接出来的 URL 长这样。

可以看到这一部分其实就是根据各种参数来组装 URL ,因为我们的自适应扩展都需要根据 URL 的参数来进行的。

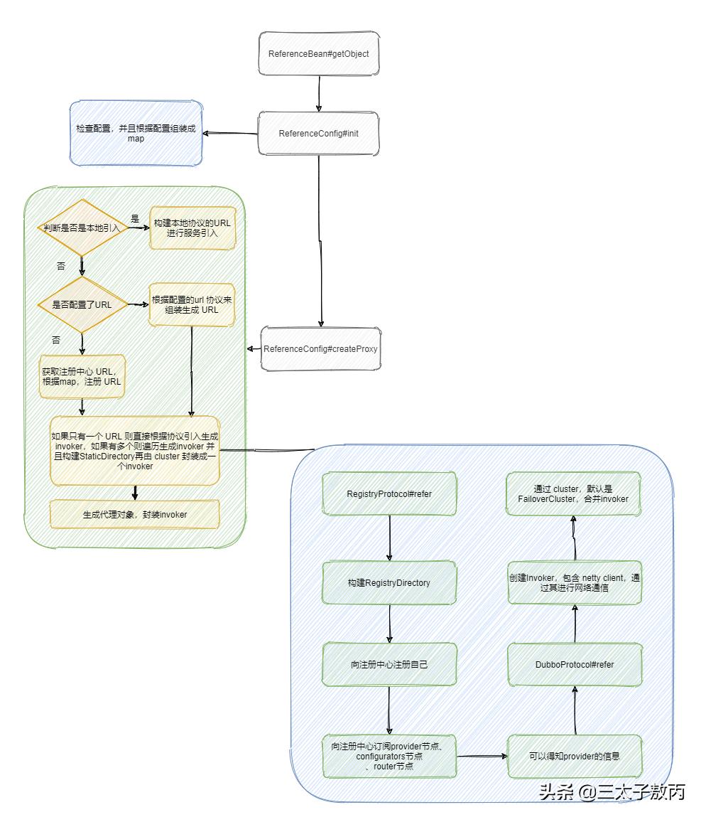
至此我先画个图,给大家先捋一下。

这其实就是整个流程了,简述一下就是先检查配置,通过配置构建一个 map ,然后利用 map 来构建 URL ,再通过 URL 上的协议利用自适应扩展机制调用对应的 protocol.refer 得到相应的 invoker 。
在有多个 URL 的时候,先遍历构建出 invoker 然后再由 StaticDirectory 封装一下,然后通过 cluster 进行合并,只暴露出一个 invoker 。
然后再构建代理,封装 invoker 返回服务引用,之后 Comsumer 调用的就是这个代理类。
相信通过图和上面总结性的简述已经知道大致的服务引入流程了,不过还是有很多细节,比如如何从注册中心得到 Provider 的地址,invoker 里面到底是怎么样的?别急,我们继续看。
从前面的截图我们可以看到此时的协议是 registry 因此走的是 RegistryProtocol#refer,我们来看一下这个方法。

主要就是获取注册中心实例,然后调用 doRefer 进行真正的 refer。

这个方法很关键,可以看到生成了RegistryDirectory 这个 directory 塞了注册中心实例,它自身也实现了NotifyListener 接口,因此注册中心的监听其实是靠这家伙来处理的。
然后向注册中心注册自身的信息,并且向注册中心订阅了 providers 节点、 configurators 节点 和 routers 节点,订阅了之后 RegistryDirectory 会收到这几个节点下的信息,就会触发 DubboInvoker 的生成了,即用于远程调用的 Invoker。
然后通过 cluster 再包装一下得到 Invoker,因此一个服务可能有多个提供者,最终在 ProviderConsumerRegTable 中记录这些信息,然后返回 Invoker。
所以我们知道Conusmer 是在 RegistryProtocol#refer 中向注册中心注册自己的信息,并且订阅 Provider 和配置的一些相关信息,我们看看订阅返回的信息是怎样的。

拿到了Provider的信息之后就可以通过监听触发 DubboProtocol# refer 了(具体调用哪个 protocol 还是得看 URL的协议的,我们这里是 dubbo 协议),整个触发流程我就不一一跟一下了,看下调用栈就清楚了。

终于我们从注册中心拿到远程Provider 的信息了,然后进行服务的引入。

这里的重点在 getClients,因为终究是要跟远程服务进行网络调用的,而 getClients 就是用于获取客户端实例,实例类型为 ExchangeClient,底层依赖 Netty 来进行网络通信,并且可以看到默认是共享连接。

getSharedClient 我就不分析了,就是通过远程地址找 client ,这个 client 还有引用计数的功能,如果该远程地址还没有 client 则调用 initClient,我们就来看一下 initClient 方法。

而这个connect最终返回 HeaderExchangeClient里面封装的是 NettyClient 。

然后最终得到的 Invoker就是这个样子,可以看到记录的很多信息,基本上该有的都有了,我这里走的是对应的服务只有一个 url 的情况,多个 url 无非也是利用 directory 和 cluster再封装一层。

最终将调用 return (T) proxyFactory.getProxy(invoker); 返回一个代理对象,这个就不做分析了。
到这里,整个流程就是分析完了,不知道大家清晰了没?我再补充前面的图,来一个完整的流程给大家再过一遍。

小结
相信分析下来整个流程不难的,总结地说无非就是通过配置组成 URL ,然后通过自适应得到对于的实现类进行服务引入,如果是注册中心那么会向注册中心注册自己的信息,然后订阅注册中心相关信息,得到远程 provider的 ip 等信息,再通过netty客户端进行连接。
并且通过directory 和 cluster 进行底层多个服务提供者的屏蔽、容错和负载均衡等,这个之后文章会详细分析,最终得到封装好的 invoker再通过动态代理封装得到代理类,让接口调用者无感知的调用方法。
最后
今天这篇文章看下来相信大家对服务的引入应该有了清晰的认识,其实里面还是很多细节我没有展开分析,比如一些过滤链的组装,这其实在服务暴露的文章里面已经说了,同样服务引用也有过滤链,不过篇幅有限就不展开了,抓住主线要紧。
至此我已经带大家先过了一遍 Dubbo 的整体概念和大致流程,介绍了 Dubbo SPI机制,并且分析了服务的暴露流程和服务引入流程,具体的细节还是得大家自己去摸索,大致的流程我都讲的差不多了。
dubbo系列也快接近尾声了,虽然我知道每次写硬核技术看的小伙伴就少了很多,但是还是想写完这个系列,感谢大家的支持。

絮叨
另外,敖丙把自己的面试文章整理成了一本电子书,共 1630页!目录如下,还有我复习时总结的面试题以及简历模板,现在免费送给大家。

点赞后回复【资料】即可领取
我是敖丙,你知道的越多,你不知道的越多,我们下期见!
人才们的 【三连】 就是敖丙创作的最大动力,如果本篇博客有任何错误和建议,欢迎人才们留言!