
最近房地产市场天雷滚滚,这一次,终于又轮到了霸都合肥!
昨天,合肥发布了房地产专项整治方案,其中最让人耳目一新的,是 举报有奖!
举报房企违法违规行为,查到属实而且作出处罚的话,第一次举报人能得到 2000元奖励 ;举报房产中介、租赁公司违规违法,确认属实且处罚,首次举报人能拿到 1000元 。

这还是今年查处房地产市场违规行为以来,第一次有城市设立了有奖举报制度。看得出合肥整治房地产的决心还是很强的。
当然这也不是毫无预兆,合肥自开年以来就谋划着各种雷霆手段:
1月,发布正式通告,严厉打击哄抬房价相关行为。
3月,出台二手房网签新规,约谈恶意炒房的业主;
4月5日,合肥出台了“新皖八条”,涉及增加居住用地供应、学区房调控、升级限购、新房严格限价、热点楼盘摇号+限购三年、打击经营贷等;
5月底,合肥官方提出开展七个专项行动,其中一个就是深入开展房地产问题整治专项行动;
6月底,提出从6月25日至12月底在全市范围内深入开展房地产领域突出问题专项整治行动。重点整治房企开发经营、房地产中介经营服务、住房租赁企业经营服务、涉房网络传播等方面。
节奏紧凑,步步推进。这次出台有奖举报,也是落实整治的一个环节。

那么合肥为什么要在这个时候查处楼市违法违规行为呢?
因为合肥买房太内卷了,出现了各种乱象!
合肥其实在4·5新政前闹“房荒”,新房上市量远远跟不上市场的消化速度,加剧了二手房市场的火爆。
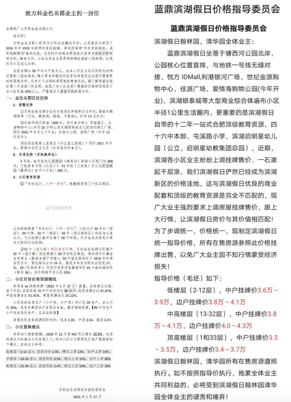
去年四季度合肥牛市开启,滨湖、高新区等热点区域,就屡次曝出了业主控盘、中介炒作房价的乱象。
一个月涨几十万不在话下,还宣传“不涨价的业主,就要被唾弃!”、“如有不按指导价执行的,拖累大家共同利益的,将受到全体业主共同的谴责。”

在合肥政务区等热点学区,还有中介机构利用经营贷全款买下二三十套学区房,再通过高卖高买哄抬价格。
业主和中介的贪婪,让买房人苦不堪言,怨声载道,催生了4月5日的“新皖八条”。
好在新政出台后,加上二手房*款贷**难度加大,二手房市场整体终于稍微冷静了一点。
一边是挂牌量暴增,有统计显示6月11号一天暴增1.7万套!

另一边是 成交冰封,热点区域有价无市。
滨湖、政务不少高价的热门小区,文华阁、万科城、万科蓝山,成交量都不咋地,还有一些0成交。

其中书香门第等小区可是曾经炙手可热的46中+师范附小双本部学区房,也难逃调控的威力。
成交量大跌,加上二手房贷难办,要求全款等,有业主急着出手就只能降价了。
高新区的蓝光雍锦半岛就降价了5万,虽然幅度不大,但主动降价属实少见。

热点片区成交差,整体价格上还在僵持。不过最近卖方又有点蠢蠢欲动。
经开区有一些投资客炒作45中芙蓉校区 ,为此经开区芙蓉社区管理委员会还发文警告中介,严谨炒作学区房!

这估计也是这次有奖举报中介违规的原因之一。
相反,原本比较平淡的区域,如新站、瑶海反而楼市热度拔高,二手房以低价格,吸引了不少购房者。
当代未来城、陶冲湖别院、家天下北郡、绿地香树花城等小区,还有业主挂出了破3追4的价格,飘得不行。


之前也说过,要想让二手房价下跌,新房供应量很重要。
而当下供应不足恰恰又是合肥的一大痛点 ,也是新房反而“火势”不减,乱象频出的根源。
受到严格限价的新房,拥有巨大的倒挂空间,还被要求公平公正,不用交号头费,自然吸引了大把“自来水”。
大家从滨湖区一路买到包河、高新区,一些没了名额但手里有钱的人干脆进军新站、瑶海这些不限购的“洼地”。
然而, 打新有利可图,新房供应却不多了。
滨湖、庐阳、经开,去化周期只有3个多月,高新还不到3个月,就连供应大区新站,供不应求的局面也很严峻。

截至6月底,合肥市区共179个存量住宅用地,总面积约1202公顷,已动工未销售房屋的土地面积只剩下约222.6公顷。
金刚石云数据显示,截至6月20日,合肥市区(不含4县1市)共成交新房约3.15万套,总面积约383.9万平。对比起高涨的置业需求,存量宅地只能说是杯水车薪。

价格倒挂的新房就像皇帝的女儿不愁嫁。
就拿最近登记的滨湖区的蘭园来说,5528组摇64套高层,非刚需中签率低至0.8%!相比此前一次登记,6847组摇183套高层,这次更加激烈了!

新房不愁卖,就傲娇得很。
不仅明晃晃地涨价,今年上半年新房住宅成交均价就同比上涨了5.24%,达到约1.88万/平。 房企和中介还暗戳戳地让买家交各种水果费、找社交关系、号头费:
葛洲坝中国府不仅不公示摇号结果,还违规选房,内部预留房源;
金鹏麓山院52套商品房无证销售;
祥生云境,加价35-40万,已经有多人到“领导留言板”举报;

联发君悦风华,要多交10-13万;
桃花源源长花园,同样要多交10-13万。
说好的摇号,说好的公平公正,房企和中介还这样乱搞,哪里行?!所以合肥雷厉风行地出台了有奖举报制度。

有奖举报制度有没有用呢?
当然,至少买房人在收到房企和中介的违规操作指示后,或许还会考虑一下要不要举报,既可以拿奖金,说不定还可以省下号头费等原本就莫须有的费用。
对于房企和中介来说呢,还是有一定的震慑力度。
但是,最终还是要看供应。
合肥的土地供应一直都是不足的,特别是去年和今年土地供应量严重不足。 只有合肥新房增加了供应量,合肥楼市才没那么躁动。
今年合肥已经进行了一次集中拍地,接下来还有两次,按照进度,它们或会在明年二季度开始入市,三季度有望供应大爆发。
到时新房供应上来了,客户被分流了,抢房热度也就下来了。
当然,前提是今年居住用地的供应量能实打实地达到不少于9000亩的预期。
要注意一点,合肥第一轮集中土拍仍然激烈,按照政府限地价、限25%竞配建比例、限毛坯价,再考虑到房企要利润,搞精装修等,其实新房售价大概可以捋出来。

这个价格对比今年1-6月份的备案均价,明显又上了一个台阶,预计一平多个两三千。

也就是说,明年新房的价格会有所上涨。到时一二手房倒挂空间相对缩小,性价比没那么高,摇号登记的人数会减少,供需关系会趋向平缓。
所以准备买房的朋友, 今年能摇新盘网红盘的就尽量摇,但是遇到开发商或中介要收头号费之类的,记得举报。
摇不上的也没办法,不过明年年中差不多就可以慢慢挑房子了,就是价格可能会稍微高一点。
至于二手房,热门区域就不要追高了。
再提醒一下,现在补涨的那些冷门片区,瑶海、新站,涨个百分之三四十就差不多了,多了就很危险。