【客户咨询】
我们结婚两年了,有个可爱的女儿才六个月大。可我老公这个人情绪总是容易失控,动手打人,有时候还特别偏执。这两年里,他对我实施的家暴越来越频繁,真的给我的身心健康带来了很大的影响。说实话,感情都已经慢慢磨没了。
有几次啊,我都想跟父母提离婚的事,可他们老一辈的人总说“离婚多丢人啊”,“女人离了婚不好过”,“婚姻嘛,总有些磕磕碰碰的”。这些话我听了真是纠结。其实除了孩子,其他的我都不太担心。但我就是觉得女孩子跟妈妈在一起会比较好。可现实问题也来了,我工作挺忙的,要是离了婚,孩子这么小,没人照顾也不行啊。
辞职在家专心照顾孩子也不是个办法,毕竟现在还有份收入,要是辞职了,连孩子的奶粉钱都成问题。我工作挺稳定的,也自给自足,不靠别人。至于再婚,以后的事情以后再说吧。现在最重要的就是孩子。你说我该怎么办呢?
【上海离婚律师钟涛解答】
家暴只有零次和无数次,很多婚姻中,正是因为女方一再的纵容忍让和软弱,所以才导致家暴会越来越变本加厉的。“所谓的家丑不可外扬,夫妻吵架闹大了丢家庭面子”过去老人的思想以面子名声为重,实际上这一套已经过时了。现在的婚姻不再凑合面对这种家庭*力暴**,不能再一味的忍让了,该离婚就离婚。实际上现在全国东南西北从城市到农村离婚率都是非常高的,不存在什么丢不丢人的,只要你自己的经济能力可以养活自己和孩子,那么离婚就不要犹豫。
一、婚姻不只是过给别人看的, 漫长的婚姻生活中,如果家暴阴影一致存在,那么度日如年,胆颤心跳是很这么人的,长期以往身体可能生病,关键的是对孩子的心理留下阴影,这可是非常不好的。
所谓的“家丑不可外扬,夫妻吵架闹大了丢家庭面子”,自古以来,我国传统文化强调家庭和谐,夫妻和睦,家丑不可外扬,自家的事情,夫妻吵架闹大了丢家庭面子,但是真正的男人,不管出于何种原因,都不应该把拳头挥向女人,挥向弱者。家庭是社会的细胞,家庭和睦则社会安定。夫妻关系是家庭关系的基石,夫妻和睦则家庭和谐。在日常生活中,夫妻之间难免会有冲突和矛盾,但真正的男人,应该学会理智沟通,以理服人,而不是用*力暴**解决问题。家*行暴**为不仅伤害了对方的身心,还破坏了家庭和谐,有损家庭尊严,对下一代也不好。
现在社会压力大,男女也平等,虽然说时代进不了,女性地位提高了,可是女性面对男性身体天然处于弱势地位,如果男方能力强,挣钱多,女方收入少,在家里发生冲突的时候,男方自然而然的可能会动手打人,打人也会上瘾,一旦有了开始,就很难结束。
现在家暴也不只是家庭内部事情,已经上升到国家法律层面了。每年的11月25日是国际消除家庭*力暴**日。
家庭*力暴**行为在过去的社会确实比较 常见,年龄大的都知道,过去人比较不讲究文明,打人比较随意,而且很多人的观念里认为,夫妻之间的事情,外人不好参与,所以两口子打架,公安机关很多都是批评为主,很少干涉,除非打的很严重,受了伤,才有可能管一下,随着社会进步,跟随国外潮流,现在社会迫切需要一部法律来限制家庭*力暴**行为,反家庭*力暴**法从2016年3月1日开始执行,目的就是为了管理家庭*力暴**行为。
在我国,法律对家庭*力暴**行为持零容忍态度。家庭*力暴**不仅违反了道德伦理,还违反了法律法规。任何家庭成员都有权利寻求法律保护,制止家庭*力暴**行为。同时,社会各界也要共同关注家庭*力暴**问题,提高家庭*力暴**的防范意识,共同维护家庭和睦与社会安定。
此外,真正的男人还应该在家庭生活中,关爱妻子,尊重女性,承担起家庭责任。女性是家庭的重要组成部分,她们为家庭付出了辛勤的努力,男人应该学会感激和珍惜。在家庭生活中,男人要懂得关爱,学会倾听,以平和的心态处理家庭矛盾,以维护家庭和谐。
不是所有的父母都能成为合格的父母。
为人父母,不仅仅有养育儿女的责任,更要担负起教育和引导的重担。
不健康的原生家庭就像高速公路上的连环追尾,其恶劣影响会代代相传。
在能离开的时候,选择离开吧。
别让你的女儿在恐惧和阴影中,度过一生。
钟涛律师认为,确确实应该掌握一些对付家庭*力暴**的一个法律知识。通常来说家庭*力暴**只有零次和无数次的区别。早点遇到家庭*力暴**,那就应该早点决定要离婚,不能等到后续,越来越不能离婚,或者是越陷越深以后再离婚那就麻烦了。也千万不能有为了面子,怕丑事公布于众而不敢报警求助于公众。
二、遭遇家庭*力暴**,我们该怎么办?
什么是家庭*力暴**?具体表现形式有哪些?
我们来看看法律上是如何定义家庭*力暴**概念的。
《中华人民共和国反家庭*力暴**法》第二条 本法所称家庭*力暴**,是指家庭成员之间以殴打、*绑捆**、残害、限制人身自由以及经常性谩骂、恐吓等方式实施的身体、精神等侵害行为。
也即是说家暴不仅包括直接的殴打伤害,还有辱骂、恐吓、性*力暴**、精神冷*力暴**等多种行为。等等。
打了一巴掌不等于法律上的家暴过错,要看家暴次数和严重程度的。
根据法律规定,如果男方具有家暴*力暴**行为的,属于法定判决离婚的标准之一,不过,法院认定家暴过错,不是大家理解的打了一巴掌,一拳头的普通*力暴**行为,普通*力暴**如果没有留下伤痕,也根本不严重,那么无法被法院认定家暴过错。至少构成轻微伤以上级别,或者1年内至少3次*力暴**行为,才可能被法院认定家暴过错行为。
家庭*力暴**一直离我们都很近,无论是我们的父母,还是我们夫妻自己,或者面子孩子,爷爷奶奶等人,总有可能遇到家庭*力暴**行为。离我们从来都不远。钟涛律师先教你几招,以备紧急之用。
1、远离卧室,厨房,尽量靠近房门口,以便趁机逃出家门,或者靠近窗户,大声喊救命,引起他人注意,如果力量悬殊,尽量不要还手,保存体力脱逃。如果是在公众场所,尽量不要被他拖入隐蔽地方,尽可能呆在有摄像头的地方,例如电梯间内有摄像头,十字路口有摄像头。有的时候靠近窗户也可能被他人发现。
2、拨打110报警。要求警方出警保护,同时做好笔录,要求开具验伤单,保留好医疗病例发票。
3、向法院申请人身安全保护令。掌握一定证据就可以向法院申请人身安全保护令,同时会交给公安机关及备案执行,限制对方出现在你的周围。
4、起诉离婚,还可以要求损害赔偿。
三、发生家庭*力暴**以后,在离婚起诉以前,还可以向人民法院申请人身保护令。
根据法律规定,面对家暴情况下,还可以向法院申请人身保护令。禁止对方接近你,这样可以确保在离婚过程当中不会和对方发生冲突。然后该向法院起诉离婚就起诉。离婚注意收集家庭*力暴**相关证据,这样在财产分割上会对你有利一些。
人身保护令制度是借鉴世界先进经验,由法院签发,交由公安机关配合执行的强有力的制度。通过划定一个范围,限制施暴者靠近受害者身边,估计接近受害者,进而保护人身安全的很好措施。
提供报警记录和医院病历以后法院查证属实可以签发人身保护令,禁止对方接触你身边多少米范围以内,这个人身保护令是要同时抄送属地派出所的,派出所会予以接收和记录的,如果对方一旦违反限制靠近你的身边,那么警方就可以对他进行拘留,所以这也是一个保护自己的强力手段。

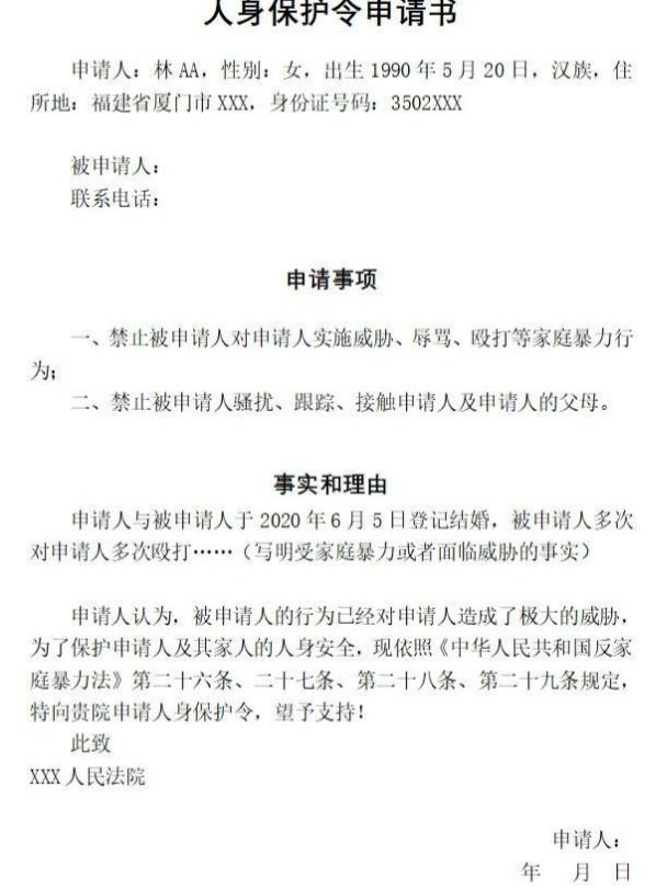
人身保护令申请书范文
第二十九条 人身安全保护令可以包括下列措施:(一)禁止被申请人实施家庭*力暴**;(二)禁止被申请人骚扰、跟踪、接触申请人及其相关*亲近**属;(三)责令被申请人迁出申请人住所;(四)保护申请人人身安全的其他措施。第三十四条 被申请人违反人身安全保护令,构成犯罪的,依法追究刑事责任;尚不构成犯罪的,人民法院应当给予训诫,可以根据情节轻重处以一千元以下罚款、十五日以下拘留。
要想申请人身安全保护令,可以向申请人或者被申请人居住地、家庭*力暴**发生地的基层人民法院提出书面申请, 由人民法院以裁定形式作出。
如果你有明确的被申请人、有具体的请求、有遭受家庭*力暴**或者面临家庭*力暴**现实危险的情形,那么人民法院受理申请后,应当在七十二小时内作出人身安全保护令或者驳回申请;情况紧急的,应当在二十四小时内作出。
人身安全保护令的有效期不超过六个月,自作出之日起生效。人身安全保护令失效前,人民法院可以根据申请人的申请撤销、变更或者延长。人民法院作出人身安全保护令后,应当送达申请人、被申请人、公安机关以及居民委员会、村民委员会等有关组织。人身安全保护令由人民法院执行,公安机关以及居民委员会、村民委员会等应当协助执行。

人身保护令法院裁定书样本
当事人因遭受家庭*力暴**或者面临家庭*力暴**的现实危险,依照反家庭*力暴**法向人民法院申请人身安全保护令的,人民法院应当受理。向人民法院申请人身安全保护令,不以提起离婚等民事诉讼为条件。
《最高人民法院关于办理人身安全保护令案件适用法律若干问题的规定》已于2022年6月7日由最高人民法院审判委员会第1870次会议通过,现予公布,自2022年8月1日起施行。最高人民法院2022年7月14日法释〔2022〕17号第三条家庭成员之间以冻饿或者经常性*辱侮**、*谤诽**、威胁、跟踪、骚扰等方式实施的身体或者精神侵害行为,应当认定为反家庭*力暴**法第二条规定的“家庭*力暴**”。第六条 人身安全保护令案件中,人民法院根据相关证据,认为申请人遭受家庭*力暴**或者面临家庭*力暴**现实危险的事实存在较大可能性的,可以依法作出人身安全保护令。前款所称“相关证据”包括:(一)当事人的陈述;(二)公安机关出具的家庭*力暴**告诫书、行政处罚决定书;(三)公安机关的出警记录、讯问笔录、询问笔录、接警记录、报警回执等;(四)被申请人曾出具的*过书悔**或者保证书等;(五)记录家庭*力暴**发生或者解决过程等的视听资料;(六)被申请人与申请人或者其*亲近**属之间的电话录音、短信、即时通讯信息、电子邮件等;(七)医疗机构的诊疗记录;(八)申请人或者被申请人所在单位、民政部门、居民委员会、村民委员会、妇女联合会、残疾人联合会、未成年人保护组织、依法设立的老年人组织、救助管理机构、反家暴社会公益机构等单位收到投诉、反映或者求助的记录;(九)未成年子女提供的与其年龄、智力相适应的证言或者亲友、邻居等其他证人证言;(十)伤情鉴定意见;(十一)其他能够证明申请人遭受家庭*力暴**或者面临家庭*力暴**现实危险的证据。第九条 离婚等案件中,当事人仅以人民法院曾作出人身安全保护令为由,主张存在家庭*力暴**事实的,人民法院应当根据《最高人民法院关于适用〈中华人民共和国民事诉讼法〉的解释》第一百零八条的规定,综合认定是否存在该事实。 (第一百零八条 对负有举证证明责任的当事人提供的证据,人民法院经审查并结合相关事实,确信待证事实的存在具有高度可能性的,应当认定该事实存在。 对一方当事人为反驳负有举证证明责任的当事人所主张事实而提供的证据,人民法院经审查并结合相关事实,认为待证事实真伪不明的,应当认定该事实不存在。 法律对于待证事实所应达到的证明标准另有规定的,从其规定。)第十条 反家庭*力暴**法第二十九条第四项规定的“保护申请人人身安全的其他措施”可以包括下列措施:(一)禁止被申请人以电话、短信、即时通讯工具、电子邮件等方式*辱侮**、*谤诽**、威胁申请人及其相关*亲近**属;(二)禁止被申请人在申请人及其相关*亲近**属的住所、学校、工作单位等经常出入场所的一定范围内从事可能影响申请人及其相关*亲近**属正常生活、学习、工作的活动。 第十一条 离婚案件中,判决不准离婚或者调解和好后,被申请人违反人身安全保护令实施家庭*力暴**的,可以认定为民事诉讼法第一百二十七条第七项规定的“新情况、新理由”。 第十二条 被申请人违反人身安全保护令,符合《中华人民共和国刑法》第三百一十三条规定的,以拒不执行判决、裁定罪定罪处罚;同时构成其他犯罪的,依照刑法有关规定处理。
四、有了以上措施以后,勇敢的向法院起诉离婚吧,避免自己受到进一步伤害的方式,就是离开恶魔,远离伤害。
有了以上证据以后及时向法院提起离婚诉讼,要求对方进行赔偿,并且在夫妻共同财产分割和子女抚养权判决上,法院会偏向你没有过错这一方。总之应该及时止损,否则家庭*力暴**了以后越陷越深,越不容易离婚。
根据我国婚姻法规定,如果对方有家庭*力暴**行为能被证实的,那么法院可以第一次就判决夫妻感情破裂而离婚,不需要拖1年之久了。以前在没有实施反家暴法律之前,法院很难认定家庭*力暴**行为,因为证据很难取得,以后在法庭上是要看证据的,现在公安机关可以强势介入家庭纠纷,并且法院也可以根据申请出具人身保护令,确实是一大进步,先申请人身保护令之后,立即向法院提起离婚诉讼,家*行暴**为作为法定离婚过错,完全可以作为法院判决夫妻感情破裂的证据。
总之,如果能够证实对方存在家*行暴**为, 那么小孩抚养权可以争夺过来,夫妻共同财产分割也会分多一点,而且最重要的是,离婚的进程可以大大加快, 没有必要起诉第二次离婚,第一次起诉就可以离掉,减少痛苦的过程。
所有的家庭*力暴**当中,男方留给人的形象都是模范丈夫,高学历高收入,斯斯文文的。越是这样的,越容易让人放松警惕,产生幻想。
特别提醒,高学历和家庭*力暴**并没有什么关系。很多家庭*力暴**和一个人的家庭成长和性格是有关系的。特别是对于那种无法控制住自己的脾气,时不时就摔东西或者伤害自己的人,确实要当心了。如果一个人连自己都无法疼爱,那么将来他伤害别人起来,就没有什么心理负担。
(法条)北京市关于预防和制止家庭*力暴**的若干意见第七条 人民法院应依法及时受理和审理因家庭*力暴**引发的民事和刑事案件。有条件的人民法院,应尽可能安排专人或接受过专门培训的审判人员审理涉及家庭*力暴**的案件。 人民法院在办理涉及家庭*力暴**的民事案件过程中,应坚持以下原则: (一)根据此类案件的特点和规律,合理分配举证责任,对受害人因客观原因不能提供的有关证据,人民法院在必要时应依法调查。(二)对因家庭*力暴**导致的离婚案件应及时审理,并在财产分割、子女抚养、住房分配等方面照顾无过错方的合法权益。 (三)在诉讼期间,家庭*力暴**施暴人继续施暴或者以*力暴**威胁受暴者及其亲属,妨碍诉讼正常进行的,人民法院应当及时采取强制措施。 人民法院在审理涉及家庭*力暴**的刑事案件时,应注意坚持以下原则: (一)对自诉案件中,自诉人因客观原因不能提供的有关证据,人民法院在必要时应依法调查。 (二)对在人民法院审理自诉家庭*力暴**案件期间,施暴人继续施暴造成受害人重伤害的,人民法院应当及时移送公安机关立案处理。 人民法院应当为符合司法救助条件的家庭*力暴**受害人提供司法救助。民法典 第一千零七十九条 夫妻一方要求离婚的,可以由有关组织进行调解或者直接向人民法院提起离婚诉讼。 人民法院审理离婚案件,应当进行调解;如果感情确已破裂,调解无效的,应当准予离婚。 有下列情形之一,调解无效的,应当准予离婚: (一)重婚或者与他人同居; (二)实施家庭*力暴**或者虐待、遗弃家庭成员; (三)有赌博、吸毒等恶习屡教不改; (四)因感情不和分居满二年; (五)其他导致夫妻感情破裂的情形。 一方被宣告失踪,另一方提起离婚诉讼的,应当准予离婚。 经人民法院判决不准离婚后,双方又分居满一年,一方再次提起离婚诉讼的,应当准予离婚。