鲁南制药集团股份有限公司是集中药、化学药品、生物制品的生产、科研、销售于一体的综合制药集团,国家创新型企业、国家火炬计划重点高新技术企业,成员企业包括鲁南厚普制药有限公司、鲁南贝特制药有限公司、山东新时代药业有限公司、鲁南新时代医药有限公司等七家子公司,集团现有员工15000余人,位列中国大企业集团竞争力500强,连续多年荣登山东省纳税100强榜。
为进一步扩大用人需求,打造长远人才战略构架,鲁南制药集团和山东职业学院、淄博职业学院、日照职业技术学院、山东药品食品职业学院、滨州职业学院、潍坊工程职业学等学校进行深度校企合作,定向培养医药营销人员,打造一条新型人才培养之路。订单班以各合作高校市场营销、药品生产技术、药品经营与管理专业为依托,校企双方通过共同修订人才培养方案、制定教学计划、确定课程标准等,进一步探索“招工与招生同步、学习与工作同步、毕业与就业同步”的校企合作育人机制,打造一条新型的育人机制。学生入学前统一和鲁南制药集团签订入校(职)协议,保证就业。
一、各合作学校2019年单独招生的专业、招生对象及人数:

二、入学标准
(1)志在加入鲁南制药从事医药销售工作的有志学子;
(2)凡报名参加2019年山东省春季高考和夏季高考的学生都可报考;
(3)成绩达到各合作学校的单独招生招录取分数线,且通过鲁南制药面试;
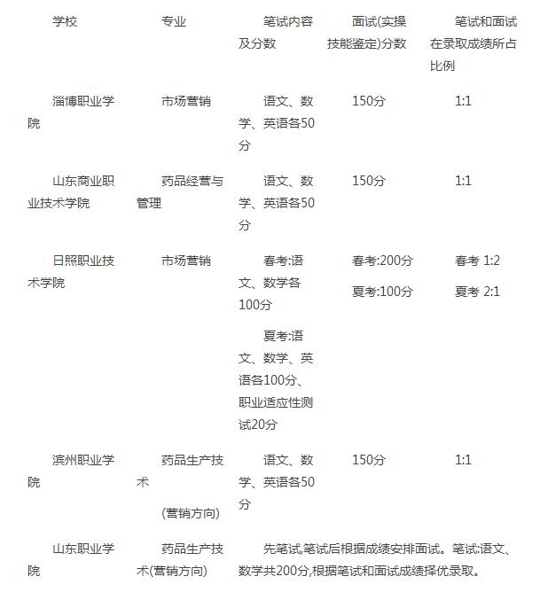
附:各合作学校考试内容和分值(2019年考试办法以学校招办公布为准)

(4)省内生源,临沂及周边地域为主,其他为辅;
(5)男生净身高165cm以上,女生净身高160cm以上;1998年6月后出生;无纹身、烟疤、大面积伤疤和传染性疾病;
三、鲁南制药的优势:
(1)鲁南制药集团,是非常知名的企业,社会评价好;合作的学校都是山东省高职类排名比较靠前的,是“强强联合”。
(2)医药行业是朝阳产业,关乎国计民生,行业发展前景好。
(3)报考单独招生,比高考压力小,更圆大学梦。
(4)入校前鲁南制药和学生签订定向协议,离校实习即可加入鲁南制药,学生就业更有保障。
(5)鲁南制药福利待遇高,公司整体的战略发展规划长远。
四、学生入学、就业待遇及相关责任
(1)入校后企业提供一定的生活补助或奖学金。
(2)企业讲师定期培训、拓展,学生可参与公司重大活动,适当享受公司关怀、福利等。
(3)学生离校实习后,即可来公司工作,具体薪资如下:
底薪:不同级别底薪(4000-5000不等)+出差补助+提成、奖金+节日红包+七险一金+集体婚礼、两万安家费+免费住房+解决子女入学等。
个人晋升通道:实习业务员→试用期业务员→初级业务员→中级业务员→高级业务员→片区负责人→办事处副主任→办事处主任→业务部长→公司高层。
(4)学生入学前与公司签订入学(职)协议。
五、具体报名、考试、面试、录取流程流程请关注各学校官网、招生部门相关招生文件。
六、鲁南制药集团订单班(单独招生)企业咨询电话:
刘老师18669969263(分管淄博职业学院、滨州职业学院)
李老师18266712815(分管山东职业学院、山东商业职业技术学院)
刘老师13562999205(分管日照职业技术学院)
徐老师13468176900(分管山东畜牧兽医职业学院)
战老师15054910246(分管潍坊工程职业学院)
张老师18315771155(分管山东药品食品职业学院)
特别强调:
1、鲁南制药集团订单班(单独招生)最终解释权归鲁南制药和各合作院校,不委托任何中介、培训机构进行招生!欢迎相关高中、技校、职高、培训机构推荐优秀生源!
2、单独招生预计各时间点:
成绩查询:2019年4月底
录取通知:2019年5月教育厅审核后,陆续发放录取通知书。
以上是单独招生考试往年的时间节点,请广大考生及时关注!具体时间请关注各学校官网相关单独招生通知。