心肌梗死(MI)是冠状动脉急性、持续性缺血缺氧所引起的心肌坏死,是世界范围内致残和致死的主要疾病之一。临床上多有剧烈而持久的胸骨后疼痛,休息及硝酸酯类药物不能完全缓解,伴有血清心肌酶活性增高及进行性心电图变化,可并发心律失常、休克或心力衰竭,常可危及生命。中国近年来呈明显上升趋势,每年新发至少50万,现患至少200万。类泛素化修饰(SUMOylation)是一种动态的翻译后修饰,可维持心脏功能,并可防止对心脏压力过载的肥大反应。然而,心肌梗死(MI)后SUMO化的功能以及心脏细胞对SUMO1缺乏反应的分子细节尚未确定。
2022年11月27日,天津中医药大学第一教学医院樊官伟和海河现代中医药实验室卞西云作为共同通讯作者在Journal of Pharmaceutical Analysis(IF=14.026)发表了题为“SUMO1 regulates post-infarct cardiac repair based on cellular heterogeneity”的研究论文,该研究发现SUMO1介导的信号传导在损伤和修复过程中具有细胞特异性作用,并指出SUMO1可做为MI后的治疗新靶点。 值得注意的是,在本研究中,作者使用了汉恒提供的腺相关病毒(AAV9-cTnT-SUMO1-EGFP和AAV9-TIE-SUMO1-ZsGreen)成功实现了SUMO1 的过表达 。
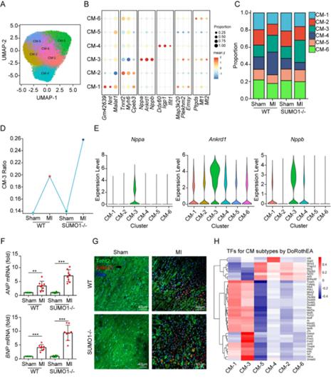
MI的病理过程涉及多种细胞类型,CM是决定MI后心脏命运的主要细胞类型之一。通过免疫荧光染色,作者发现与WT小鼠相比,SUMO1敲除小鼠MI后边界区域的CM-3亚群 (Nppa+Nppb+Ankrd1+)比例更大,心钠素(ANP)和B型钠尿肽(BNP)的mRNA水平更高。此外,ANP和BNP水平与局部壁应力呈正相关,并能导致更大的梗死面积。这些结果表明SUMO1主要通过调节存在于边界区的CM-3簇参与心肌损伤,SUMO1基因的敲除增加了CM-3亚群的比例和心肌损伤相关基因的表达水平。

图1 心肌梗死后SUMO1缺乏增加CM-3亚群 (Nppa+Nppb+Ankrd1+)
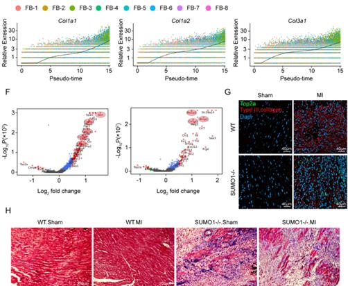
接下来作者探讨了FB亚群在MI后心脏重塑中的作用。作者发现与WT小鼠相比,MI后SUMO1敲除小鼠中FB-3亚群和FB-6亚群的比例降低。然而,SUMO1基因的缺失显著增加了FB-4亚群的比例,表明FB-4亚群是参与增殖状态的FB亚群。免疫荧光染色表明,SUMO1敲除导致心肌损伤后梗死区FB增殖的比例增大。Masson染色显示,SUMO1敲除减少MI后的胶原分泌。此外,作者还发现SUMO1缺失引发梗死区域的部分破裂,表明修复能力不足。这些发现表明,多个FB亚群参与MI后修复反应,SUMO1敲除抑制FB从增殖状态向胶原分泌状态的分化。

图2 SUMO1基因的缺失抑制MI后增殖性FB亚群向胶原分泌FB亚群的转化
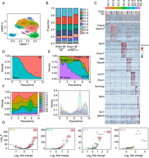
心肌梗死后血管稳态和新生血管形成受内皮细胞(EC)调节。作者发现MI后EC-2亚群、EC-5亚群、EC-8亚群和EC-9亚群比例增加,而EC-1亚群和EC-3亚群比例减少,表明MI后的EC亚群参与不同功能。作者发现SUMO1敲除增加了MI后EC-2亚群、EC-5亚群、EC-7亚群和EC-9亚群的比例。这些亚群主要负责EC激活、冠状动脉/小动脉血运重建和血管再生,这有利于MI后的心脏功能。免疫荧光染色显示SUMO1基因的缺失促进了心肌梗死后梗死区Ki67+内皮细胞的分布。免疫荧光结果表明,SUMO1基因缺失诱导了梗死区域中许多小血管的形成。这些结果表明SUMO1敲除有利于EC增殖,从而促进梗死区域的新生血管形成和血运重建。

图3 心肌梗死后SUMO1缺失促进EC亚群增殖并具有血运重建能力
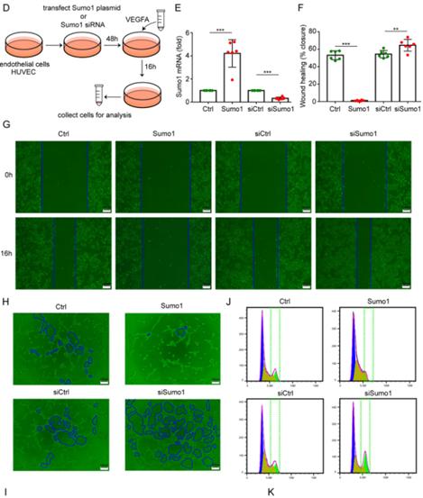
已有研究显示VEGFA通过刺激EC激活、迁移和毛细血管样结构形成诱导血管生成。为了研究SUMO1敲除是否促进VEGFA介导的EC增殖,作者将SUMO1沉默(siSUMO1)和SUMO1过表达质粒转染人脐静脉内皮细胞(HUVEC)。发现SUMO1沉默显著增强了体外VEGFA诱导的HUVEC的增殖和迁移能力,促进了VEGFA诱导的EC小管形成,而SUMO1过表达导致管和分支数量减少。这些发现表明,SUMO1抑制VEGFA促进EC增殖的作用,不利于MI后的血管生成和血运重建。

图4 SUMO1通过抑制VEGFA信号传导阻断新生血管形成
SUMO1对不同类型的心脏细胞产生不同的影响,对于CM来说,SUMO1缺失引发心肌梗死后CM损伤和心脏功能障碍。因此,在基因治疗中,作者将腺相关病毒(AAV)注射到8周龄小鼠的尾静脉中,并在21天后进行MI或假手术。结果显示,与对照组相比,AAV-CTnT-SUMO1转导的小鼠对MI诱导的异常心脏功能更具抵抗力,并且具有明显更少的心脏功能障碍和更低程度的心肌损伤。作者进一步探索EC特异性SUMO1基因治疗的效果,与对照组相比,AAV-TIE-SUMO1转导的小鼠在MI后表现出更严重的不良心脏功能。总之,预注射CM特异性AAV-SUMO1而非EC特异性AAV-SUMO1的小鼠在MI后表现出心脏功能改善。

图5 CM特异性SUMO1过表达减弱MI后的病理反应
综上所述,此研究确定了SUMO1基因的缺失对CM、FB和EC有不同的影响,这表明SUMO1作为心肌梗死后治疗靶点的潜力基于心肌细胞特异性。在CM中,SUMO1缺失增加了MI后Nppa+Nppb+Ankrd1+心肌细胞亚群的比例;在FB中,SUMO1缺失导致成纤维细胞向肌成纤维细胞亚群转化受到抑制;在EC中,SUMO1缺失促进了内皮细胞亚群的增殖,大大增强了重建新生血管和表达血管生成相关基因的能力。这些发现为SUMO1参与MI的发病机制提供了新的见解,并揭示了新的治疗靶点。